Click here to close
Hello! We notice that you are using Internet Explorer, which is not supported by Xenbase and may cause the site to display incorrectly.
We suggest using a current version of Chrome,
FireFox, or Safari.
J Cell Sci
2018 Nov 09;1324:. doi: 10.1242/jcs.219501.
Show Gene links
Show Anatomy links
PLK4 is a microtubule-associated protein that self-assembles promoting de novo MTOC formation.
Montenegro Gouveia S, Zitouni S, Kong D, Duarte P, Ferreira Gomes B, Sousa AL, Tranfield EM, Hyman A, Loncarek J, Bettencourt-Dias M.
???displayArticle.abstract???
The centrosome is an important microtubule-organising centre (MTOC) in animal cells. It consists of two barrel-shaped structures, the centrioles, surrounded by the pericentriolar material (PCM), which nucleates microtubules. Centrosomes can form close to an existing structure (canonical duplication) or de novo How centrosomes form de novo is not known. The master driver of centrosome biogenesis, PLK4, is critical for the recruitment of several centriole components. Here, we investigate the beginning of centrosome biogenesis, taking advantage of Xenopus egg extracts, where PLK4 can induce de novo MTOC formation ( Eckerdt et al., 2011; Zitouni et al., 2016). Surprisingly, we observe that in vitro, PLK4 can self-assemble into condensates that recruit α- and β-tubulins. In Xenopus extracts, PLK4 assemblies additionally recruit STIL, a substrate of PLK4, and the microtubule nucleator γ-tubulin, forming acentriolar MTOCs de novo The assembly of these robust microtubule asters is independent of dynein, similar to what is found for centrosomes. We suggest a new mechanism of action for PLK4, where it forms a self-organising catalytic scaffold that recruits centriole components, PCM factors and α- and β-tubulins, leading to MTOC formation.This article has an associated First Person interview with the first author of the paper.
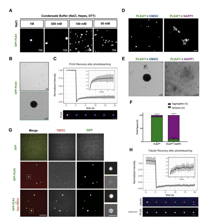
Fig. 1. PLK4 self-assembly is dependent on its kinase activity and PLK4 assemblies concentrate
tubulin in vitro.
(A) Representative images of GFP-PLK4 assemblies formed at different concentrations of NaCl. (B)
Electron Microscopy (EM) images showing PLK4 assemblies in vitro. Scale bars: 2 μm and 100 nm. (C)
FRAP Analysis of PLK4 in vitro. Fluorescence intensity recovery after photobleaching of PLK4 assemblies.
Scale bar: 2 μm. (D) Confocal images representing GFP-PLK4AS in the absence or presence of NAPP1.
DMSO was used as a control for NAPP1. Scale bars: 5 µm. Note that, in presence of NAPP1, GFP-PLK4
forms disorganized structures. (E) EM images of GFP-PLK4AS in the presence or absence of NAPP1. Scale
bars: 100 nm. (F) Quantification (%) of sphere-like assemblies versus aggregates obtained from EM data.
Three independent experiments were counted. (G) Confocal images of GFP-PLK4 assemblies formation in
the absence or presence of rhodamine-labelled tubulin (500 nM). GFP was used as a control. Scale bars:
5 µm; Insets: 2 µm. (H) FRAP Analysis of tubulin coating PLK4 spheres in vitro. Fluorescence intensity
recovery after photobleaching of the tubulin coating PLK4 spheres, showing little dynamicity Scale bar: 2
μm.
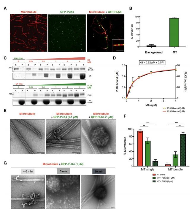
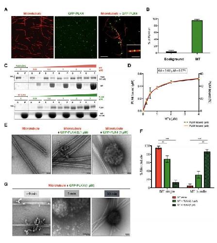
Fig. 2. PLK4 is a microtubule-associated protein that promotes microtubule bundling in vitro.
(A) Confocal images of Taxol-stabilized MTs alone (rhodamine-labelled tubulin, red), recombinant
purified GFP-PLK4 alone (green) and the mixture of both, showing association of PLK4 condensates to
MTs. Scale bar: 5 μM; Inset: 2 µm. (B) Quantification of PLK4 assemblies associated to MTs compared to
Journal of Cell Science • Accepted manuscript
free PLK4 in the background. (N=3, n=100 spot/conditions). (C) MT-pelleting assays. The two assays are
showing either a constant PLK4 concentration (0.7 μM) mixed and incubated with different MTs
concentrations (0 to 4 μM) or increasing amounts of GFP-PLK4 (0 to 4 µM) in the presence of constant
MTs concentration (10 µM). Coomassie gel is showing supernatant (S) and pellet (P) for each condition.
(D) Quantitative analysis of binding properties between PLK4 and MTs. Note that the dissociation
constant (Kd) for PLK4, determined by best fit to the data (red curve), is 0.62 ± 0.071 μM. Note that the
dotted line is the real data and the red line is the fitted curve to derive constants. The data were
collected from three independent experiments. (E) EM images showing MTs alone or MTs incubated
with two concentrations of PLK4 (0.1 µM and 1 µM). Scale bars: 100 nm. (F) Percentage of single or
bundled MTs quantified from EM data in presence of PLK4 (0.1 µM or 1 µM); MTs alone are used as a
control. Results were scored using 30 images per condition obtained from 3 independent experiments
each; (***P<0.001; **P<0.01). (G) Time course of PLK4 (1 µM) incubated with MTs. Note that PLK4 binds
to MTs before PLK4 condensates are formed; (“≡” means approximately 0 min, as feasible
experimentally). Scale bars: 100 nm.
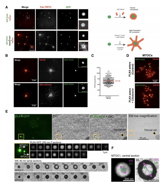
Fig. 3. PLK4 condensates form de novo MTOCs in Xenopus extracts that are independent of
motor proteins and mimic centrosomes in vivo.
(A) GFP-PLK4 was mixed concomitantly with rhodamine-labelled tubulin and condensates were formed
Journal of Cell Science • Accepted manuscript
(step I) and then extract released to interphase with calcium containing rhodamine-labelled tubulin were
added to these assemblies (step II). Note that nucleation was observed instantly after the addition of the
mixture (0-2 min). Scale bars: 5 µm, inset= 2 µm. (B) Confocal images showing MTOC formation in
Xenopus MII-calcium-released extracts in the presence of recombinant GFP-PLK4 (green). MTs are
visualised using rhodamine-labelled tubulin (upper panel) and EB3-mCherry (lower panel). MT plus ends
visualised by EB3-mCherry point out to the edge of the aster. Insets show PLK4 as a ring-like structure
(Movie 1). (C) Quantification of the size (nm) of GFP-PLK4 ring-like structure after 30 min of incubation.
GFP-PLK4 rings were measured from 3 independent experiments. (D) PLK4 asters are independent of
dynein. Confocal images of PLK4 asters are shown in the control and in the presence of ciliobrevin
(dynein inhibitor). (E) Correlative light/electron microscopy analysis of PLK4’s MTOCs. PLK4-GFP signals
were first visualised by fluorescence and DIC, and then by EM. A series of 200 nm sections (confocal) and
80 nm EM sections are presented for two MTOCs (yellow box, MTOC1 and MTOC2) (F) Measurements of
the central sections of MTOC1 (section S5 in E). Scale bars: 500 and 1 µm.
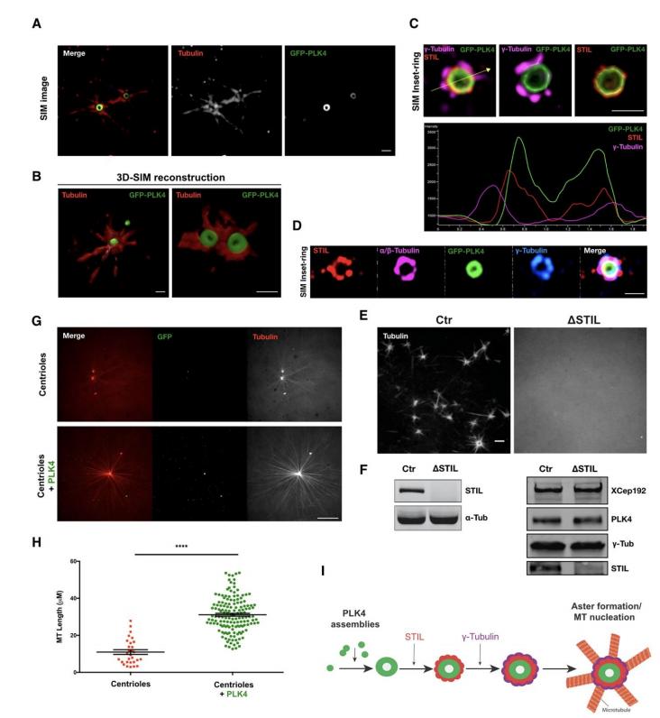
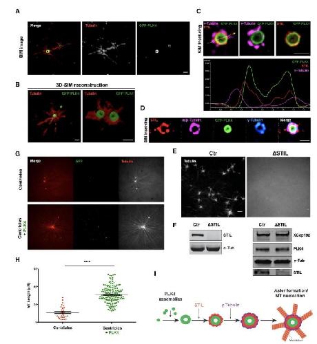
Fig. 4. PLK4 MTOCs can recruit STIL and -tubulin in Xenopus released extracts and are able to
enhance centrosomal MT nucleation.
(A) Images of 3D-SIM showing a ring-like structure of PLK4 MTOCs formed in calcium-released Xenopus
extracts. -tubulin and GFP-PLK4 are presented in red and green, respectively. Scale bars: 1 µm. (B) 3Dreconstitution
of PLK4 asters (Movie 3). Scale bars: 1 µm. (C) SIM images showing the co-localisation of
STIL (red), -tubulin (magenta) and GFP-PLK4 (green) within PLK4 MTOCs. Scale bars: 1 µm. (Movie 4) (D)
SIM images showing the co-localisation of GFP-PLK4 (green), STIL (red), -tubulin (magenta) and -
tubulin (blue) that co-localise with PLK4 MTOCs. (E) Confocal images showing PLK4 induced-MTOCs in
control extracts (Ctr) and STIL depleted extract (STIL) using rhodamine-tubulin. (F) Western blots
showing depletion of STIL in the extracts used in (4E). The total level of proteins in these extracts is
shown using antibodies against XCep 192, -tub and PLK4. (G) PLK4 enhances MT nucleation. Confocal
images showing MT nucleation using purified centrioles labelled with GFP-centrin incubated in Xenopus
interphasic extract in the presence or absence of GFP-PLK4 (rhodamine-labelled tubulin (red); centriole
and PLK4 (green)). Images were taken after 30 min incubation (Movie 5, 6). (H) Quantifications of MTs
length (μM) visualised from the centrioles (GFP-centrin MTOCs) in the presence or absence of GFP-PLK4.
MTs were measured from 2 independent experiments, where 4 different MTOCs were analysed. (N is the
total number of MTs measured in the presence of GFP-PLK4, N= 225). Scale bar: 5 μM. The statistical
data are presented as ± s.d. ****P < 0.0001, (Mann-Whitney U). (I) Representative scheme of PLK4
MTOCs formation in Xenopus extracts.
Fig. S1. (Related to Fig. 1). Formation of PLK4 supramolecular assemblies is dependent on its
activity.
(A) Coomassie-stained gels showing the proteins used in different conditions in Figure 1. (B) Western blots
showing PLK4’s activity, when treated or not with lambda-phosphatase (λ-PPase), using an antibody against
threonine-170 localised within the kinase domain. (C) EM images of PLK4 assemblies in control buffer
(PLK4 buffer (50 mM Tris-HCl, pH 7.4, 500 mM NaCl, 0.5 mM DTT, 1% glycerol, 0.1% CHAPS) and BRB80/
MTs buffer (25 mM HEPES, pH 6.8, 2 mM MgCl2, 1 mM EGTA, 0.02% Tween 20 (v/v)) and in the
Condensate buffer (150 mM NaCl, 25 mM Hepes (pH 7.4); 1 mM DTT). Note that we detected few small
PLK4 assemblies in PLK4 buffer similarly to what is shown in Figure 1A at 1 M and 500 mM of NaCl. (D)
Time course of PLK4 assembly formation. Note that PLK4 assemblies grow and become round and dense
while forming, with heterogeneous sizes (500 nm to 1 µm). (E) WB showing the activity of PLK4 while
forming the assemblies (Thr170 antibody and GFP for total PLK4 protein). Note that we used the λ-PPase
treatment for 1 hour at room temperature (RT) to show the efficiency of the dephosphorylation compared to
the typical reaction protocol of the phosphatase (30 min at 30ºC; Fig. S1B). (F) EM images showing PLK4-
WT assemblies in the control condition (DMSO) and when treated with NAPP1 (specifically inhibiting PLK4-
AS) and centrinone (specific inhibitor of PLK4). Note that NAPP1 and centrinone were added simultaneously
with the protein for acute inactivation. (G) Confocal images of GFP-PLK4 treated with λ-PPase used
according to the typical reaction protocol, incubated for 1 hr at RT. The corresponding controls were
performed to check effects of the buffers on PLK4 assemblies. To inactivate λ-PPase we used: 10 mM
sodium orthovanadate, 50 mM EDTA, protease inhibitor cocktail 10%, leupeptin and aprotinin 10 µg/ml,
added to the buffer simultaneously with the phosphatase for acute inactivation. Scale bars: 5 µm. (H) EM
images of PLK4 assembly formation at different temperatures. Note that the structures are stable at 37ºC,
the temperature used for the assays with MTs.
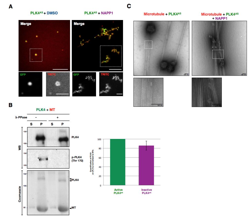
Fig. S2. (Related to Fig. 1 and 2). PLK4 assemblies recruit and bind to MTs independently of PLK4
activity.
(A) Confocal images of PLK4-AS (treated or not with NAPP1) incubated with tubulin-rhodamine TritC. Either
active or inactive PLK4 recruits tubulin similarly to the inactivated PLK4 in the presence of MTs. Scale bars:
10 µm; insets: 5 µm. (B) MT pelleting assay. MTs are incubated with PLK4 (active or inactive (treated with λPPase)).
Coomassie gel and western blots (WB) show supernatant (S) and pellet (P) for each condition. We
used anti-PLK4 (for total protein detection) and phospho-Thr-170 (PLK4 activity). A plot of PLK4
quantification o the pellet was performed from three independent experiments. We compared the level of
PLK4 treated with λ-PPase to the level of active PLK4 in the pellet. Both PLK4 levels were normalised to MT
level in the pellet. (C) EM pictures showing PLK4-AS binding to MTs when treated or not with NAPP1. Scale
bars: 100 nm.
Fig. S3. (Related to Fig. 3). PLK4 binds to Microtubules in Xenopus extracts.
(A) Images showing PLK4, DMSO and centriole asters in Xenopus extracts in the presence or absence of
vanadate. DMSO forms asters in Xenopus extracts. Note that those asters are destroyed in the presence
of vanadate (dynein inhibitor). Bipolar spindles assemble (red) in Xenopus extracts in the presence of
sperm, which carries centrioles. In the presence of vanadate bipolar spindles are destroyed, but centrioles
still nucleate MTs (positive control). Scale bars: 10 µm. (B) Confocal images showing GFP-PLK4 binding
to MTs in interphase extract. Stable asters were obtained by adding GFP-centrin labeled purified
centrosome (from HeLa cells) to interphase extracts. Soluble GFP-PLK4 was added to the extract to
visualise PLK4 on MTs. Note that even though GFP-PLK4 is mainly at the MTOC centre, PLK4 is also
observed on the MTs. Scale bars: 10 µm; insets: 5 µm.
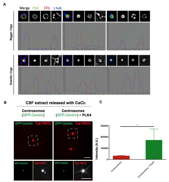
Fig. S4. (Related to Fig 4). PLK4 enhances centrosomal MT nucleation.
(A) Examples of spatial localisation of PLK4, STIL and γ-Tubulin using 3D-SIM of PLK4 assemblies at different
sizes (bigger rings and smaller rings). 3D-SIM images of examples of PLK4 assemblies stained with PLK4,
STIL and γ-Tubulin. Note that we show examples of PLK4 structures at different sizes and that STIL and γTubulin
coat PLK4 assemblies in an organised spatial localisation. (B) Purified centrosomes from HeLa cells
labeled with GFP-centrin were added to MII Xenopus extracts (CSF) released to interphase with CaCl2.
Labeled tubulin was added to visualise asters. Note that the time of incubation is 15 min to visualise only the
nucleation that results from centrosomes. GFP-centrin (green) and MTs (red). Scale bars: 5 µm. (C)
Quantification of the intensity of centrosomal MT nucleation in MII-extracts released into interphase with CaCl2
in the presence or absence of GFP-PLK4 (1 µM). Results were obtained from four different independent
experiments. (A.U: arbitrary units). The statistical data are presented as ± s.d.*P < 0.05, (Student’s t-test).
Arquint,
STIL binding to Polo-box 3 of PLK4 regulates centriole duplication.
2015, Pubmed
Arquint,
STIL binding to Polo-box 3 of PLK4 regulates centriole duplication.
2015,
Pubmed Bahtz,
GCP6 is a substrate of Plk4 and required for centriole duplication.
2012,
Pubmed Baumbach,
Dissecting the function and assembly of acentriolar microtubule organizing centers in Drosophila cells in vivo.
2015,
Pubmed Bettencourt-Dias,
SAK/PLK4 is required for centriole duplication and flagella development.
2005,
Pubmed Bishop,
A chemical switch for inhibitor-sensitive alleles of any protein kinase.
2000,
Pubmed Brandt,
Orientation, assembly, and stability of microtubule bundles induced by a fragment of tau protein.
1994,
Pubmed Brouhard,
XMAP215 is a processive microtubule polymerase.
2008,
Pubmed
,
Xenbase Bury,
Plk4 and Aurora A cooperate in the initiation of acentriolar spindle assembly in mammalian oocytes.
2017,
Pubmed Coelho,
Spindle formation in the mouse embryo requires Plk4 in the absence of centrioles.
2013,
Pubmed Compton,
Focusing on spindle poles.
1998,
Pubmed Eckerdt,
Identification of a polo-like kinase 4-dependent pathway for de novo centriole formation.
2011,
Pubmed
,
Xenbase Gaglio,
Opposing motor activities are required for the organization of the mammalian mitotic spindle pole.
1996,
Pubmed
,
Xenbase Gaglio,
Mitotic spindle poles are organized by structural and motor proteins in addition to centrosomes.
1997,
Pubmed
,
Xenbase Habedanck,
The Polo kinase Plk4 functions in centriole duplication.
2005,
Pubmed Hernández-Vega,
Local Nucleation of Microtubule Bundles through Tubulin Concentration into a Condensed Tau Phase.
2017,
Pubmed Honnappa,
An EB1-binding motif acts as a microtubule tip localization signal.
2009,
Pubmed Jana,
Mapping molecules to structure: unveiling secrets of centriole and cilia assembly with near-atomic resolution.
2014,
Pubmed Jiang,
Phase transition of spindle-associated protein regulate spindle apparatus assembly.
2015,
Pubmed
,
Xenbase Kong,
Correlative light and electron microscopy analysis of the centrosome: A step-by-step protocol.
2015,
Pubmed Kratz,
Plk4-dependent phosphorylation of STIL is required for centriole duplication.
2015,
Pubmed Lawo,
Subdiffraction imaging of centrosomes reveals higher-order organizational features of pericentriolar material.
2012,
Pubmed Loncarek,
Building the right centriole for each cell type.
2018,
Pubmed Loncarek,
Ab ovo or de novo? Mechanisms of centriole duplication.
2009,
Pubmed Lopes,
PLK4 trans-Autoactivation Controls Centriole Biogenesis in Space.
2015,
Pubmed Lorca,
Constant regulation of both the MPF amplification loop and the Greatwall-PP2A pathway is required for metaphase II arrest and correct entry into the first embryonic cell cycle.
2010,
Pubmed
,
Xenbase Martin,
Mutations in PLK4, encoding a master regulator of centriole biogenesis, cause microcephaly, growth failure and retinopathy.
2014,
Pubmed Mennella,
Subdiffraction-resolution fluorescence microscopy reveals a domain of the centrosome critical for pericentriolar material organization.
2012,
Pubmed Mitchison,
Self-organization of polymer-motor systems in the cytoskeleton.
1992,
Pubmed Moyer,
Binding of STIL to Plk4 activates kinase activity to promote centriole assembly.
2015,
Pubmed Ohta,
Direct interaction of Plk4 with STIL ensures formation of a single procentriole per parental centriole.
2014,
Pubmed Oriolo,
GCP6 binds to intermediate filaments: a novel function of keratins in the organization of microtubules in epithelial cells.
2007,
Pubmed O'Toole,
The role of γ-tubulin in centrosomal microtubule organization.
2012,
Pubmed Paz,
Microtubule-Organizing Centers: Towards a Minimal Parts List.
2018,
Pubmed Popov,
XMAP215 is required for the microtubule-nucleating activity of centrosomes.
2002,
Pubmed
,
Xenbase Rodrigues-Martins,
Revisiting the role of the mother centriole in centriole biogenesis.
2007,
Pubmed Roostalu,
Complementary activities of TPX2 and chTOG constitute an efficient importin-regulated microtubule nucleation module.
2015,
Pubmed Roostalu,
Microtubule nucleation: beyond the template.
2017,
Pubmed Sanchez,
Microtubule-organizing centers: from the centrosome to non-centrosomal sites.
2017,
Pubmed Sharma,
Centriolar CPAP/SAS-4 Imparts Slow Processive Microtubule Growth.
2016,
Pubmed Sonnen,
3D-structured illumination microscopy provides novel insight into architecture of human centrosomes.
2012,
Pubmed Teixidó-Travesa,
The where, when and how of microtubule nucleation - one ring to rule them all.
2012,
Pubmed Tsai,
Aurora A kinase-coated beads function as microtubule-organizing centers and enhance RanGTP-induced spindle assembly.
2005,
Pubmed
,
Xenbase Umeyama,
Dynamics of microtubules bundled by microtubule associated protein 2C (MAP2C).
1993,
Pubmed van Breugel,
Structures of SAS-6 suggest its organization in centrioles.
2011,
Pubmed Walczak,
A MAP for bundling microtubules.
2010,
Pubmed Wieczorek,
Microtubule-associated proteins control the kinetics of microtubule nucleation.
2015,
Pubmed Wiese,
Gamma-tubulin complexes and their interaction with microtubule-organizing centers.
1999,
Pubmed Wong,
Cell biology. Reversible centriole depletion with an inhibitor of Polo-like kinase 4.
2015,
Pubmed Woodruff,
The Centrosome Is a Selective Condensate that Nucleates Microtubules by Concentrating Tubulin.
2017,
Pubmed Woodruff,
Method: In vitro analysis of pericentriolar material assembly.
2015,
Pubmed Woodruff,
Phase separation of BuGZ promotes Aurora A activation and spindle assembly.
2018,
Pubmed Zitouni,
CDK1 Prevents Unscheduled PLK4-STIL Complex Assembly in Centriole Biogenesis.
2016,
Pubmed
,
Xenbase