Click here to close
Hello! We notice that you are using Internet Explorer, which is not supported by Xenbase and may cause the site to display incorrectly.
We suggest using a current version of Chrome,
FireFox, or Safari.
???displayArticle.abstract???
Cell proliferation and differentiation are two distinct yet coupled processes in development in diverse organisms. Understanding the molecular mechanisms that regulate this process is a central theme in developmental biology. The intestinal epithelium is a highly complex tissue that relies on the coordination of cell proliferation within the crypts and apoptosis mainly at the tip of the villi, preservation of epithelial function through differentiation, and homeostatic cell migration along the crypt-villus axis. Small populations of adult stem cells are responsible for the self-renewal of the epithelium throughout life. Surprisingly, much less is known about the mechanisms governing the remodeling of the intestine from the embryonic to adult form. Furthermore, it remains unknown how thyroid hormone (T3) affects stem cell development during this postembryonic process, which is around birth in mammals when T3 level increase rapidly in the plasma. Tissue remodeling during amphibian metamorphosis is very similar to the maturation of the mammalian organs around birth in mammals and is regulated by T3. In particular, many unique features of Xenopus intestinal remodeling during metamorphosis has enabled us and others to elucidate how adult stem cells are formed during postembryonic development in vertebrates. In this review, we will focus on recent findings on the role of Mad1/c-Myc in cell death and proliferation during intestinal metamorphosis and discuss how a Mad1-c-Myc balance controls intestinal epithelial cell fate during this T3-dependent process.
Fig. 1
High levels of Mad1 mRNA are present in the degenerating larval epithelial cells facing the lumen while c-Myc is expressed in the proliferating adult cells at the climax of intestinal remodeling. A Both Mad1 and c-Myc, but not their dimerization partner Max, are upregulated, during intestinal remodeling. RT-PCR was performed using whole intestine to compare the expression profiles of Mad1, c-Myc, and Max during X. laevis intestinal metamorphosis. The mRNA level for Mad1, c-Myc and Max was normalized against that of EF1α RNA. The data are shown in arbitrary unit as the meanâ±âS.E. (nâ=â3). See [58] for more details. B Mad1 but not c-Myc is expressed in the larval cells undergoing apoptosis at the climax of intestinal remodeling. Cross-sections of X. laevis intestine at premetamorphic stage 54, metamorphic climax stages 61/62 and the end of metamorphosis (stage 66) were hybridized with Mad1 (a) and c-Myc (b) antisense probe. The boxed region in (a and b) at stage 61/62 were enlarged and shown in (aâ² and bâ²), respectively. Note that Mad1 expression was limited to dying larval epithelial cells facing the intestinal lumen at the climax of metamorphosis. The expression of c-Myc was also high at the climax of metamorphosis but was in the epithelial layer close to the connective tissue. Arrows point to clusters of cells or islets in the epithelium close to the connective interface and expressing c-Myc, whereas arrowheads point to the epithelial cells facing the lumen, expressing Mad1. The approximate epitheliumâmesenchyme boundary was drawn based on morphological differences between epithelial cells and mesenchyme cells in the photographs, under enhanced contrast and/or brightness by using Photoshop, if needed (dotted lines). Scale bar, 50 μm. CT connective tissue, Ep epithelium, Mu muscle, Lu lumen, Ty typhlosole. See [58] for more details
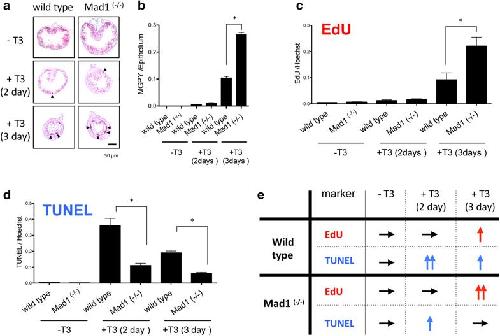
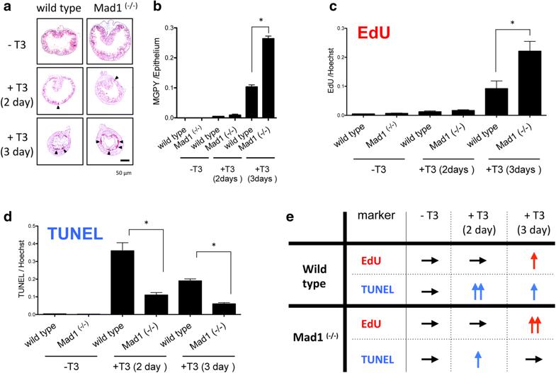
Fig. 2
Mad1 regulates developmental cell death and Mad–Myc balance controls the expansion of adult intestinal epithelial cells. a Methyl green-pyronin Y (MGPY) staining, which stained the proliferating adult epithelial cells strongly (purple), reveals increased adult stem cell clusters in the knockout animals compared to those in the wild-type tadpoles after 3 days of T3 treatment. Premetamorphic stage 54 tadpoles were treated with 5 nM T3 for 0, 2 or 3 days and were killed 30 min after EdU injection. See [58] for more details. b Quantitative analysis of MGPY-positive areas in the epithelium and normalized by the total cellular area in epithelium. The statistical significance of the differences was determined by Student’s t test (*P < 0.05). Tadpoles of each genotype (n = 3–5) were used for counting MGPY-positive areas in the epithelium. See [58] for more details. c Cell proliferation is significantly increased in Mad1 (−/−) tadpoles treated with T3 for 3 day compared to that in the wild-type ones. Cross-sections of the intestine of the tadpoles above were stained for cell proliferation by EdU staining. EdU positive areas in epithelium of X. tropicalis intestine were measured and normalized against the total cellular area in epithelium determined by Hoechst staining. The statistical significance of the differences was determined by Student’s t-test (*P < 0.05). Tadpoles of each genotype (n = 3–5) were used for counting EdU-positive areas in the epithelium. See [58] for more details. d More intestinal epithelial cell death in T3-treated wild-type animals than that in Mad1 (−/−) tadpoles. Cross-sections of the intestine of the tadpoles above were stained for apoptosis by TUNEL. Quantitative analysis of apoptosis by counting TUNEL-positive areas in the epithelium and normalized by the total cellular area in epithelium determined by Hoechst staining. The statistical significance of the differences was determined by Student’s t-test (*P < 0.05). Tadpoles of each genotype (n = 3–5) were used for counting TUNEL-positive areas in the epithelium. See [58] for more details. e Summary of the changes in cell proliferation (EdU) and apoptosis (TUNEL) in the intestinal epithelium after 5 nM T3 treatment for 0, 2 or 3 days in wild type and Mad1-knockout animals. Note that Mad1 knockout not only enhances the cell proliferation but also reduces cell death in the epithelium during T3-induced metamorphosis
Fig. 3
A balance of Mad and Myc controls cell fate determination during intestinal remodeling. a For T3-induced genes, TR normally functions as a heterodimer with RXR (9-cis retinoic acid receptor). During metamorphosis, T3 induces the expression of c-Myc directly at the transcription level through TR binding to the TRE in the c-Myc promoter. Then, c-Myc activates the expression of histone methyltransferase PRMT1 through binding to the intronic enhancer in the PRMT1 gene. PRMT1, in turn, participates in the intestinal stem cell formation/proliferation. b Both Mad1 and c-Myc can heterodimerize with Max. Thus, Mad1 competes against c-Myc to regulate target gene expression. When high levels of Mad1 are present in a cell, Mad1 causes mitotically active larval epithelial cells to exit the cell cycle to facilitate their degeneration through apoptosis. Whereas, high levels of c-Myc competes again Mad1 to activate PRMT1 expression. PRMT1, in turns, participates in the formation and/or proliferation adult intestinal stem cells. High levels of Mad1-expressing cells, undergoing apoptosis, are indicated by red dots. The c-Myc and PRMT1-expressing cells, which are proliferating adult stem cells, are indicated by yellow dots
mxd1 (MAX dimerization protein 1) gene expression in the intestine of Xenopus laevis embryo, assayed via in situ hybridization, NF stage 61/62, in cross-section.
Key: Mu= muscle, C=connective tissue. Arrow points to clusters of cells or islets in the intestinal epithelium close to the connective interface, and arrowhead points to the epithelial cells facing the lumen.
myc (MYC proto-oncogene, bHLH transcription factor ) gene expression in the intestine of Xenopus laevis embryo, assayed via in situ hybridization, NF stage 61/62, in cross-section.
Amati,
Myc-Max-Mad: a transcription factor network controlling cell cycle progression, differentiation and death.
1994, Pubmed
Amati,
Myc-Max-Mad: a transcription factor network controlling cell cycle progression, differentiation and death.
1994,
Pubmed Augenlicht,
Low-level c-myc amplification in human colonic carcinoma cell lines and tumors: a frequent, p53-independent mutation associated with improved outcome in a randomized multi-institutional trial.
1997,
Pubmed Ayer,
Mad: a heterodimeric partner for Max that antagonizes Myc transcriptional activity.
1993,
Pubmed Ayer,
A switch from Myc:Max to Mad:Max heterocomplexes accompanies monocyte/macrophage differentiation.
1993,
Pubmed Baudino,
c-Myc is essential for vasculogenesis and angiogenesis during development and tumor progression.
2002,
Pubmed Buchholz,
Molecular and developmental analyses of thyroid hormone receptor function in Xenopus laevis, the African clawed frog.
2006,
Pubmed
,
Xenbase Buchholz,
Dual function model revised by thyroid hormone receptor alpha knockout frogs.
2018,
Pubmed
,
Xenbase Choi,
Growth, Development, and Intestinal Remodeling Occurs in the Absence of Thyroid Hormone Receptor α in Tadpoles of Xenopus tropicalis.
2017,
Pubmed
,
Xenbase Choi,
Unliganded thyroid hormone receptor α regulates developmental timing via gene repression in Xenopus tropicalis.
2015,
Pubmed
,
Xenbase Dang,
c-Myc target genes involved in cell growth, apoptosis, and metabolism.
1999,
Pubmed Davis,
A null c-myc mutation causes lethality before 10.5 days of gestation in homozygotes and reduced fertility in heterozygous female mice.
1993,
Pubmed Forhead,
Thyroid hormones in fetal growth and prepartum maturation.
2014,
Pubmed Fujimoto,
Thyroid hormone activates protein arginine methyltransferase 1 expression by directly inducing c-Myc transcription during Xenopus intestinal stem cell development.
2012,
Pubmed
,
Xenbase Grandori,
The Myc/Max/Mad network and the transcriptional control of cell behavior.
2000,
Pubmed Hasebe,
Thyroid hormone-induced cell-cell interactions are required for the development of adult intestinal stem cells.
2013,
Pubmed
,
Xenbase Hasebe,
Epithelial-connective tissue interactions induced by thyroid hormone receptor are essential for adult stem cell development in the Xenopus laevis intestine.
2011,
Pubmed
,
Xenbase Henriksson,
Proteins of the Myc network: essential regulators of cell growth and differentiation.
1996,
Pubmed Hurlin,
The Max transcription factor network: involvement of Mad in differentiation and an approach to identification of target genes.
1994,
Pubmed Ishizuya-Oka,
Evolutionary insights into postembryonic development of adult intestinal stem cells.
2011,
Pubmed Koskinen,
Role of myc amplification and overexpression in cell growth, differentiation and death.
1993,
Pubmed Kuchino,
Myc-mediated apoptosis.
1996,
Pubmed Little,
Amplification and expression of the c-myc oncogene in human lung cancer cell lines.
,
Pubmed Lüscher,
MAD1 and its life as a MYC antagonist: an update.
2012,
Pubmed Luu,
Differential regulation of two histidine ammonia-lyase genes during Xenopus development implicates distinct functions during thyroid hormone-induced formation of adult stem cells.
2013,
Pubmed
,
Xenbase Luu,
Direct Regulation of Histidine Ammonia-Lyase 2 Gene by Thyroid Hormone in the Developing Adult Intestinal Stem Cells.
2017,
Pubmed
,
Xenbase Mariani-Costantini,
In situ detection of c-myc mRNA in adenocarcinomas, adenomas, and mucosa of human colon.
1989,
Pubmed Mariani-Costantini,
In situ c-myc expression and genomic status of the c-myc locus in infiltrating ductal carcinomas of the breast.
1988,
Pubmed Matsuda,
An essential and evolutionarily conserved role of protein arginine methyltransferase 1 for adult intestinal stem cells during postembryonic development.
2010,
Pubmed
,
Xenbase Matsuda,
Novel functions of protein arginine methyltransferase 1 in thyroid hormone receptor-mediated transcription and in the regulation of metamorphic rate in Xenopus laevis.
2009,
Pubmed
,
Xenbase McArthur,
The Mad protein family links transcriptional repression to cell differentiation.
1998,
Pubmed McMahon,
MYC and the control of apoptosis.
2014,
Pubmed Miller,
Tissue-specific upregulation of MDS/EVI gene transcripts in the intestine by thyroid hormone during Xenopus metamorphosis.
2013,
Pubmed
,
Xenbase Münzel,
Genomic alterations of the c-myc protooncogene in relation to the overexpression of c-erbB2 and Ki-67 in human breast and cervix carcinomas.
1991,
Pubmed Nakajima,
Thyroid Hormone Receptor α- and β-Knockout Xenopus tropicalis Tadpoles Reveal Subtype-Specific Roles During Development.
2018,
Pubmed
,
Xenbase Nieminen,
c-Myc blazing a trail of death: coupling of the mitochondrial and death receptor apoptosis pathways by c-Myc.
2007,
Pubmed Okada,
A balance of Mad and Myc expression dictates larval cell apoptosis and adult stem cell development during Xenopus intestinal metamorphosis.
2017,
Pubmed
,
Xenbase Okada,
EVI and MDS/EVI are required for adult intestinal stem cell formation during postembryonic vertebrate development.
2018,
Pubmed
,
Xenbase Okada,
Molecular and cytological analyses reveal distinct transformations of intestinal epithelial cells during Xenopus metamorphosis.
2015,
Pubmed
,
Xenbase Okada,
Direct Activation of Amidohydrolase Domain-Containing 1 Gene by Thyroid Hormone Implicates a Role in the Formation of Adult Intestinal Stem Cells During Xenopus Metamorphosis.
2015,
Pubmed
,
Xenbase Packham,
c-Myc and apoptosis.
1995,
Pubmed Pelengaris,
Action of Myc in vivo - proliferation and apoptosis.
2000,
Pubmed Sachs,
Dual functions of thyroid hormone receptors during Xenopus development.
2000,
Pubmed
,
Xenbase Sakane,
Functional analysis of thyroid hormone receptor beta in Xenopus tropicalis founders using CRISPR-Cas.
2018,
Pubmed
,
Xenbase Shi,
Role for c-myc in activation-induced apoptotic cell death in T cell hybridomas.
1992,
Pubmed Shi,
Thyroid hormone regulation of apoptotic tissue remodeling: implications from molecular analysis of amphibian metamorphosis.
2001,
Pubmed
,
Xenbase Shi,
Biphasic intestinal development in amphibians: embryogenesis and remodeling during metamorphosis.
1996,
Pubmed
,
Xenbase Shi,
Dual functions of thyroid hormone receptors in vertebrate development: the roles of histone-modifying cofactor complexes.
2009,
Pubmed
,
Xenbase Sterling,
Cytological and morphological analyses reveal distinct features of intestinal development during Xenopus tropicalis metamorphosis.
2012,
Pubmed
,
Xenbase Sun,
Expression profiling of intestinal tissues implicates tissue-specific genes and pathways essential for thyroid hormone-induced adult stem cell development.
2013,
Pubmed
,
Xenbase Sun,
Activation of Sox3 gene by thyroid hormone in the developing adult intestinal stem cell during Xenopus metamorphosis.
2014,
Pubmed
,
Xenbase Sun,
Epigenetic regulation of thyroid hormone-induced adult intestinal stem cell development during anuran metamorphosis.
2014,
Pubmed
,
Xenbase Sun,
Thyroid hormone regulation of adult intestinal stem cell development: mechanisms and evolutionary conservations.
2012,
Pubmed
,
Xenbase Tata,
Gene expression during metamorphosis: an ideal model for post-embryonic development.
1993,
Pubmed Thompson,
The many roles of c-Myc in apoptosis.
1998,
Pubmed van der Flier,
Stem cells, self-renewal, and differentiation in the intestinal epithelium.
2009,
Pubmed van Es,
Notch/gamma-secretase inhibition turns proliferative cells in intestinal crypts and adenomas into goblet cells.
2005,
Pubmed Västrik,
Expression of the mad gene during cell differentiation in vivo and its inhibition of cell growth in vitro.
1995,
Pubmed Wen,
Unliganded thyroid hormone receptor α controls developmental timing in Xenopus tropicalis.
2015,
Pubmed
,
Xenbase Wen,
Thyroid Hormone Receptor α Controls Developmental Timing and Regulates the Rate and Coordination of Tissue-Specific Metamorphosis in Xenopus tropicalis.
2017,
Pubmed
,
Xenbase Wen,
Regulation of growth rate and developmental timing by Xenopus thyroid hormone receptor α.
2016,
Pubmed
,
Xenbase Yen,
Unliganded TRs regulate growth and developmental timing during early embryogenesis: evidence for a dual function mechanism of TR action.
2015,
Pubmed
,
Xenbase Zimmerman,
Differential expression of myc family genes during murine development.
,
Pubmed