Click here to close
Hello! We notice that you are using Internet Explorer, which is not supported by Xenbase and may cause the site to display incorrectly.
We suggest using a current version of Chrome,
FireFox, or Safari.
Nat Commun
2017 Nov 07;81:1353. doi: 10.1038/s41467-017-01552-x.
Show Gene links
Show Anatomy links
Leucine repeat adaptor protein 1 interacts with Dishevelled to regulate gastrulation cell movements in zebrafish.
Cheng XN, Shao M, Li JT, Wang YF, Qi J, Xu ZG, Shi DL.
???displayArticle.abstract???
Gastrulation is a fundamental morphogenetic event that requires polarised cell behaviours for coordinated asymmetric cell movements. Wnt/PCP signalling plays a critical role in this process. Dishevelled is an important conserved scaffold protein that relays Wnt/PCP signals from membrane receptors to the modulation of cytoskeleton organisation. However, it remains unclear how its activity is regulated for the activation of downstream effectors. Here, we report that Lurap1 is a Dishevelled-interacting protein that regulates Wnt/PCP signalling in convergence and extension movements during vertebrate gastrulation. Its loss-of-function leads to enhanced Dishevelled membrane localisation and increased JNK activity. In maternal-zygotic lurap1 mutant zebrafish embryos, cell polarity and directional movement are disrupted. Time-lapse analyses indicate that Lurap1, Dishevelled, and JNK functionally interact to orchestrate polarised cellular protrusive activity, and Lurap1 is required for coordinated centriole/MTOC positioning in movement cells. These findings demonstrate that Lurap1 functions to regulate cellular polarisation and motile behaviours during gastrulation movements.
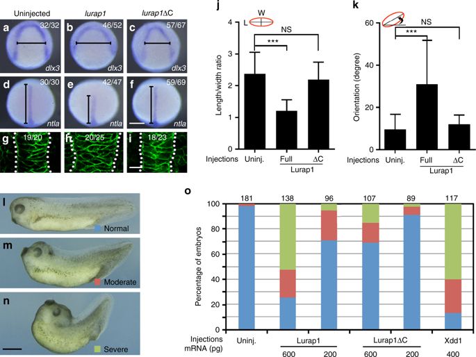
Fig. 7. Overexpression of Lurap1 impairs CE movements and notochord cell polarity. aâf In situ hybridisation analysis using dlx3 (aâc) and ntla (dâf) to reflect the extent of neural plate convergence and axial mesoderm extension in zebrafish embryos. Overexpression of Lurap1 potently affects CE movements, while Lurap1ÎC shows a weak effect. gâi Analysis by confocal microscopy of notochord width and cell shape in indicated conditions. Representative images are shown, with statistical numbers of embryos scored from three independent experiments. j, k Graphs show the statistics of cell shape (LWR) and orientation of notochord cells in uninjected, and lurap1 or lurap1ÎC-injected embryos. Bars represent the mean valuesâ±âs.d. and the data were calculated using 20 cells randomly selected in a representative image for each condition (***Pâ<â0.001; NS, not significant; Studentâs t-test). lân Live images of normal and CE defective Xenopus embryos at tail-bud stage. o Statistical analysis of the dose-dependent CE defects following overexpression of Lurap1 or Lurap1ÎC. The colour codes for different categories of phenotypes are indicated in the live images on the left. The data were scored from four experiments using different batches of embryos, with total number of embryos shown on the top of each stacked column. Xdd1 was included in the analysis for a comparison. Scale bars: aâf 200âµm; gâi 20âµm; lân 1.2âmm
Adler,
The frizzled/stan pathway and planar cell polarity in the Drosophila wing.
2012, Pubmed
Adler,
The frizzled/stan pathway and planar cell polarity in the Drosophila wing.
2012,
Pubmed Axelrod,
Differential recruitment of Dishevelled provides signaling specificity in the planar cell polarity and Wingless signaling pathways.
1998,
Pubmed
,
Xenbase Boutros,
Dishevelled activates JNK and discriminates between JNK pathways in planar polarity and wingless signaling.
1998,
Pubmed Boutros,
Dishevelled: at the crossroads of divergent intracellular signaling pathways.
1999,
Pubmed
,
Xenbase Butler,
Planar cell polarity in development and disease.
2017,
Pubmed Cao,
Identification of novel MYO18A interaction partners required for myoblast adhesion and muscle integrity.
2016,
Pubmed Carreira-Barbosa,
Prickle 1 regulates cell movements during gastrulation and neuronal migration in zebrafish.
2003,
Pubmed Carron,
Antagonistic interaction between IGF and Wnt/JNK signaling in convergent extension in Xenopus embryo.
2005,
Pubmed
,
Xenbase Carvajal-Gonzalez,
Positioning of centrioles is a conserved readout of Frizzled planar cell polarity signalling.
2016,
Pubmed Cermak,
Efficient design and assembly of custom TALEN and other TAL effector-based constructs for DNA targeting.
2011,
Pubmed Cheyette,
Dapper, a Dishevelled-associated antagonist of beta-catenin and JNK signaling, is required for notochord formation.
2002,
Pubmed
,
Xenbase Djiane,
Role of frizzled 7 in the regulation of convergent extension movements during gastrulation in Xenopus laevis.
2000,
Pubmed
,
Xenbase Gao,
Wnt signaling gradients establish planar cell polarity by inducing Vangl2 phosphorylation through Ror2.
2011,
Pubmed Gao,
Dishevelled: The hub of Wnt signaling.
2010,
Pubmed Gloy,
Frodo interacts with Dishevelled to transduce Wnt signals.
2002,
Pubmed
,
Xenbase Gray,
Planar cell polarity: coordinating morphogenetic cell behaviors with embryonic polarity.
2011,
Pubmed Habas,
Wnt/Frizzled activation of Rho regulates vertebrate gastrulation and requires a novel Formin homology protein Daam1.
2001,
Pubmed
,
Xenbase Habas,
Coactivation of Rac and Rho by Wnt/Frizzled signaling is required for vertebrate gastrulation.
2003,
Pubmed
,
Xenbase Harvey,
Identification of the zebrafish maternal and paternal transcriptomes.
2013,
Pubmed Heisenberg,
Silberblick/Wnt11 mediates convergent extension movements during zebrafish gastrulation.
2000,
Pubmed Ishida-Takagishi,
The Dishevelled-associating protein Daple controls the non-canonical Wnt/Rac pathway and cell motility.
2012,
Pubmed Jessen,
Zebrafish trilobite identifies new roles for Strabismus in gastrulation and neuronal movements.
2002,
Pubmed Jussila,
Zebrafish models of non-canonical Wnt/planar cell polarity signalling: fishing for valuable insight into vertebrate polarized cell behavior.
2017,
Pubmed Keller,
Mechanisms of convergence and extension by cell intercalation.
2000,
Pubmed Kimmel,
Stages of embryonic development of the zebrafish.
1995,
Pubmed
,
Xenbase Kühl,
Non-canonical Wnt signaling in Xenopus: regulation of axis formation and gastrulation.
2002,
Pubmed
,
Xenbase Lee,
Conformational change of Dishevelled plays a key regulatory role in the Wnt signaling pathways.
2015,
Pubmed
,
Xenbase Lei,
Efficient targeted gene disruption in Xenopus embryos using engineered transcription activator-like effector nucleases (TALENs).
2012,
Pubmed
,
Xenbase Li,
Dishevelled proteins lead to two signaling pathways. Regulation of LEF-1 and c-Jun N-terminal kinase in mammalian cells.
1999,
Pubmed Li,
The Xenopus homologue of Down syndrome critical region protein 6 drives dorsoanterior gene expression and embryonic axis formation by antagonising polycomb group proteins.
2013,
Pubmed
,
Xenbase Mlodzik,
Planar cell polarization: do the same mechanisms regulate Drosophila tissue polarity and vertebrate gastrulation?
2002,
Pubmed Montero,
Gastrulation dynamics: cells move into focus.
2004,
Pubmed Moriguchi,
Distinct domains of mouse dishevelled are responsible for the c-Jun N-terminal kinase/stress-activated protein kinase activation and the axis formation in vertebrates.
1999,
Pubmed
,
Xenbase Myers,
Convergence and extension in vertebrate gastrulae: cell movements according to or in search of identity?
2002,
Pubmed Ohkawara,
An ATF2-based luciferase reporter to monitor non-canonical Wnt signaling in Xenopus embryos.
2011,
Pubmed
,
Xenbase Park,
Subcellular localization and signaling properties of dishevelled in developing vertebrate embryos.
2005,
Pubmed
,
Xenbase Qi,
Autoinhibition of Dishevelled protein regulated by its extreme C terminus plays a distinct role in Wnt/β-catenin and Wnt/planar cell polarity (PCP) signaling pathways.
2017,
Pubmed
,
Xenbase Roszko,
Regulation of convergence and extension movements during vertebrate gastrulation by the Wnt/PCP pathway.
2009,
Pubmed Rui,
A beta-catenin-independent dorsalization pathway activated by Axin/JNK signaling and antagonized by aida.
2007,
Pubmed Sepich,
Analysis of cell movements in zebrafish embryos: morphometrics and measuring movement of labeled cell populations in vivo.
2005,
Pubmed Sepich,
Wnt/PCP signaling controls intracellular position of MTOCs during gastrulation convergence and extension movements.
2011,
Pubmed Shao,
Down syndrome critical region protein 5 regulates membrane localization of Wnt receptors, Dishevelled stability and convergent extension in vertebrate embryos.
2009,
Pubmed
,
Xenbase Singh,
Planar cell polarity signaling: coordination of cellular orientation across tissues.
2012,
Pubmed Sokol,
Analysis of Dishevelled signalling pathways during Xenopus development.
1996,
Pubmed
,
Xenbase Sokol,
Spatial and temporal aspects of Wnt signaling and planar cell polarity during vertebrate embryonic development.
2015,
Pubmed
,
Xenbase Solnica-Krezel,
Conserved patterns of cell movements during vertebrate gastrulation.
2005,
Pubmed Solnica-Krezel,
Mutations affecting cell fates and cellular rearrangements during gastrulation in zebrafish.
1996,
Pubmed Solnica-Krezel,
Gastrulation: making and shaping germ layers.
2012,
Pubmed Tada,
Planar cell polarity in coordinated and directed movements.
2012,
Pubmed
,
Xenbase Tada,
Xwnt11 is a target of Xenopus Brachyury: regulation of gastrulation movements via Dishevelled, but not through the canonical Wnt pathway.
2000,
Pubmed
,
Xenbase Takeuchi,
The prickle-related gene in vertebrates is essential for gastrulation cell movements.
2003,
Pubmed
,
Xenbase Tan,
A tripartite complex containing MRCK modulates lamellar actomyosin retrograde flow.
2008,
Pubmed Thisse,
High-resolution in situ hybridization to whole-mount zebrafish embryos.
2008,
Pubmed Tree,
Prickle mediates feedback amplification to generate asymmetric planar cell polarity signaling.
2002,
Pubmed Umbhauer,
The C-terminal cytoplasmic Lys-thr-X-X-X-Trp motif in frizzled receptors mediates Wnt/beta-catenin signalling.
2000,
Pubmed
,
Xenbase Veeman,
Zebrafish prickle, a modulator of noncanonical Wnt/Fz signaling, regulates gastrulation movements.
2003,
Pubmed Wallingford,
Planar cell polarity and the developmental control of cell behavior in vertebrate embryos.
2012,
Pubmed Wallingford,
The developmental biology of Dishevelled: an enigmatic protein governing cell fate and cell polarity.
2005,
Pubmed Wallingford,
Dishevelled controls cell polarity during Xenopus gastrulation.
2000,
Pubmed
,
Xenbase Wallingford,
Convergent extension: the molecular control of polarized cell movement during embryonic development.
2002,
Pubmed
,
Xenbase Wang,
Frizzled Receptors in Development and Disease.
2016,
Pubmed Warga,
Cell movements during epiboly and gastrulation in zebrafish.
1990,
Pubmed Waxman,
Zebrafish Dapper1 and Dapper2 play distinct roles in Wnt-mediated developmental processes.
2004,
Pubmed
,
Xenbase Wen,
Loss of Dact1 disrupts planar cell polarity signaling by altering dishevelled activity and leads to posterior malformation in mice.
2010,
Pubmed Wong,
Direct binding of the PDZ domain of Dishevelled to a conserved internal sequence in the C-terminal region of Frizzled.
2003,
Pubmed
,
Xenbase Yamanaka,
JNK functions in the non-canonical Wnt pathway to regulate convergent extension movements in vertebrates.
2002,
Pubmed
,
Xenbase Yang,
Wnt-Frizzled/planar cell polarity signaling: cellular orientation by facing the wind (Wnt).
2015,
Pubmed Ye,
Wnt5a uses CD146 as a receptor to regulate cell motility and convergent extension.
2013,
Pubmed Yin,
Convergence and extension movements during vertebrate gastrulation.
2009,
Pubmed