Click here to close
Hello! We notice that you are using Internet Explorer, which is not supported by Xenbase and may cause the site to display incorrectly.
We suggest using a current version of Chrome,
FireFox, or Safari.
???displayArticle.abstract???
Dead-end1 (Dnd1) expression is restricted to the vertebrate germline where it is believed to activate translation of messenger RNAs (mRNAs) required to protect and promote that unique lineage. Nanos1 is one such germline mRNA whose translation is blocked by a secondary mRNA structure within the open reading frame (ORF). Dnd1 contains a canonical RNA recognition motif (RRM1) in its N-terminus but also contains a less conserved RRM2. Here we provide a mechanistic picture of the nanos1 mRNA-Dnd1 interaction in the Xenopus germline. We show that RRM1, but not RRM2, is required for binding nanos1. Similar to the zebrafish homolog, Xenopus Dnd1 possesses ATPase activity. Surprisingly, this activity appears to be within the RRM2, different from the C-terminal region where it is found in zebrafish. More importantly, we show that RRM2 is required for nanos1 translation and germline survival. Further, Dnd1 functions as a homodimer and binds nanos1 mRNA just downstream of the secondary structure required for nanos1 repression. We propose a model in which the RRM1 is required to bind nanos1 mRNA while the RRM2 is required to promote translation through the action of ATPase. Dnd1 appears to use RRMs to mimic the function of helicases.
???displayArticle.pubmedLink???
30230100 ???displayArticle.pmcLink???PMC6294668 ???displayArticle.link???Mol Reprod Dev ???displayArticle.grants???[+]
R01 GM111816 NIGMS NIH HHS , R01GM102397 National Institute of General Medical Sciences, NIH R01GM111816 National Institute of General Medical Sciences, R01 GM102397 NIGMS NIH HHS , R01GM102397 NIGMS NIH HHS , NIH R01GM111816 NIGMS NIH HHS , R35 GM131810 NIGMS NIH HHS
Figure 1. Dnd1 RRM1 and RRM2 are required for binding and translation of nanos1 RNA respectively. A. RRM1 of Dnd1 protein is required to bind to nanos1 mRNA. mRNAs were pulled down by recombinant GST-Dnd1 or GST-Dnd1-F110M/S117D proteins in an in vitro RIP assay and bound mRNA measured by qPCR. Ratio between the pulldown mRNAs and 5% of mRNA input is shown. GST protein served as a negative control. Data are shown as mean ± s.d. **p<0.01 of two independent experiments. B. Deletion mapping analysis of Dnd1 protein shows that the right half region of RRM2 (RRM2-R, ∆198-237) is the smallest region required to promote nanos1 translation. The putative ATPase site (RAAAM) lies within the RRM2-R region. Analysis was based on at least two independent in vitro translation experiments using wheat germ extracts. Findings were confirmed in vivo using oocytes from two different females. Raw data is shown in SFig. 1. C. Alignment of the RRM2 right half region of mouse and Xenopus Dnd1. Putative ATPase region is highlighted in yellow. Note: the point mutation C616T that replaces an arginine creates a stop codon in the mouse Dnd1 ter mutation (red R). Asterisks indicate identity (Clustal Omega, EMBL-EBI, UK).
Figure 2. Overexpression of xDnd1ter or Dnd1 âRRM2-R results in loss of PGCs. A-C. One cell embryos were injected vegetally with 500pg of GFP (control) or the indicated dnd1 mRNA. Tailbud embryos (stage 32-35) were analyzed for Xpat expression by WISH. Representative images are shown. D. PGC number per embryo was quantified. GFP, n=16; Dnd1âRRM2-R, n=32; Dndter, n=16. *P<0.05, compared with GFP control. Analysis based on at least two independent experiments and shown as a box and whisker plot.
Figure 3. xDnd1 possesses ATPase activity. A. GST-xDnd1 purified protein (arrow) visualized by Coomassie blue staining. B. Comparison of ATPase activity between recombinant GST-xDnd1 and GST-zDnd1 proteins in the presence and absence of ATP. The zebrafish Dnd1 protein served as a positive control. C. ATPase activity of GST-xDnd1 is not stimulated by nanos1 RNA. Analysis based on at least three independent experiments and shown as histograms.
Figure 4. The putative xDnd1 ATPase site is required for nanos1 translation. A. Sequence alignment of Dnd1 orthologues from zebrafish and Xenopus. Both single-strand RNA binding domains (RRM1 and 2) are depicted in colored rectangles. The double-stranded RNA-binding motif (DSRM) is localized at the C-terminal domain. Regions involved in dimerization (grey o) (see Fig. 5), binding to the translational repressor factor eIF3f (black ∆) (see (Aguero, Jin, et al., 2017)) and the putative ATPase domain are indicated. B. Wheat germ extract was incubated with 500ng of nanos1 mRNA with (+) or without (-) 1ug of the translational repressor eIF3f mRNA. Either purified (GST-Dnd) or wheat germ generated Dnd1 proteins, wild-type or mutant, were also included (+). Sample extracts were analyzed by western blotting with anti-Nanos1, anti-eIF3f, and anti-Dnd antibodies. Experiments were repeated a minimum of 3 times each. C. Quantification of Nanos1 expression shown in (B) for indicated samples. Nanos1 expression is relative to the nanos1 mRNA only sample which is defined as the 100% level of Nanos1 expression.
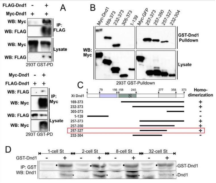
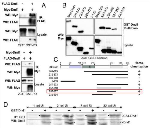
Figure 5. Dnd1 forms homodimers in vitro and in vivo. A. Co-IP shows the interaction between myc-Dnd1 and FLAG-Dnd1 in transfected HEK293T cells. Anti-FLAG (top panel) or anti-Myc (bottom panel) antibodies were used to pulldown xDnd1 from cell lysates. B. Different Myc-tagged Dnd1 deletion constructs were transfected into HEK293T cells, lysed and incubated with GST-xDnd1. Co-purified Dnd1 was detected by western blot analysis using anti-Myc antibodies. C. Schematic summarizing experiments shown in (B). “+” for Dnd1 homodimerization; “-” lack of Dnd1 dimerization. Red rectangle highlights the smallest xDnd1 region required for homodimerization (see also Fig. 4A). Analysis based on at least two independent experiments. D. Dnd1 dimerizes in vivo. Extract from 50 1-, 2- 8- and 32-cell stage Xenopus embryos were made and incubated with GST-xDnd1 purified protein. Anti-GST antibody was used to pull down GST-xDnd1 and xDnd1 proteins were detected by western blotting using anti-xDnd antibody. Endogenous xDnd1 bands are indicated by asterisks, exogenous pulled-down GST-xDnd1 bands are indicated with black dots. Negative controls have a weak non-specific protein that migrates similarly to GST-xDnd1 protein. This experiment was repeated twice using embryos from four different females
Figure 6. Homology modeling of Xenopus laevis Dnd1 suggests that only the N-terminal RRM domain is likely to bind RNA. A. Homology model of Dnd1 RRM domains is shown in a ribbon representation with RRM1 (residues 78-151) colored green and RRM2 (residues 158-233) colored orange. The linker between the two RRM domains is shown in grey, and the relative orientation between the two domains is likely variable and dependent on parts of Dnd1 not included in this model. RRM1 domain of Dnd1 has three aromatic residues (shown as red sticks) poised for stacking with RNA, while RRM2 has no aromatic side chains facing out from its beta sheet. Location of putative ATP binding on RRM2 is highlighted by a red circle. B. Homology model from panel A, shown as a molecular surface colored by electrostatic potential (red is acidic, blue is basic).
Figure 7. Dnd1 requires a region adjacent to the nanos1 TCE to promote nanos1 translation. A. Schematic of nanos1 deletions used in in vitro translation (WG) experiments shown below. WG extract was supplemented with 500 ng of nanos1 mRNA with or without purified Dnd1 protein and 1 ug of mRNA encoding the translational repressor eIF3f. Samples were analyzed for Nanos1, eIF3f and Dnd1 protein expression by western blotting. Experiments were repeated twice. Dnd1 protein promoted translation of each nanos1 mutant tested. B.Schematic of deletions within the nanos1 ORF downstream of the TCE (red box). Each transcript was tested for translation in the presence or absence of xDnd1 protein and eIF3f mRNA as shown in A. Results from blots are presented in the histogram. xDnd1 failed to promote nanos1 translation when region I (96 nt downstream of TCE) was deleted, suggesting that this region of nanos1 is required for Dnd1 function. Experiments were repeated twice using different wheat germ extracts.
Figure 8. Dnd1 binds to TCE adjacent U-rich region of nanos1 mRNA. A. Diagram shows serial deletions of nanos1 mRNA used in in vitro translation and RIP assays. nanos1 ∆I region is missing 96 nt downstream of the TCE. Smaller deletions within region I were carried out (∆IA and ∆IB, 24 nt each). B. WG extracts were supplemented with either 500 pg of nanos1 mRNA with or without 1ug of translation repressor eIF3f and 100 pg of xDnd1 protein and analyzed by western blot. A non-specific band served as a loading control. The presence of Dnd1 protein did not promote the translation of nanos1 mRNA missing region I (∆I) after repression by eIF3f. Quantitation of blot shown on right. C. Wheat germ extracts with either 500 pg of nanos1∆IA/B or nanos1 region IB with mutations in U-rich sequence. mRNAs were incubated with or without Dnd1 protein and analyzed by western blotting. Dnd1 does not improve nanos1 translation. Quantitation of blot shown on right. Experiments repeated twice. D. RIP analysis. Different nanos1 mRNAs with deletion or mutation were pulled down by GST-Dnd1 and measured by qPCR. Ratio between the pulldown and 5% of RNA input is shown. GFP served as a negative control. All experiments were repeated at least twice. Quantification of results shown in B, C are shown as mean ± s.d. Two-tailed t-tests were performed. ** P<0.01; * P<0.05; ns: no significant difference.
Aguero,
Maternal Dead-end 1 promotes translation of nanos1 by binding the eIF3 complex.
2017, Pubmed,
Xenbase
Aguero,
Maternal Dead-end 1 promotes translation of nanos1 by binding the eIF3 complex.
2017,
Pubmed
,
Xenbase Aguero,
Mechanisms of Vertebrate Germ Cell Determination.
2017,
Pubmed
,
Xenbase Aguero,
Hermes (Rbpms) is a Critical Component of RNP Complexes that Sequester Germline RNAs during Oogenesis.
2016,
Pubmed
,
Xenbase Aguero,
Microinjection of Xenopus Oocytes.
2018,
Pubmed
,
Xenbase Aramaki,
Chicken dead end homologue protein is a nucleoprotein of germ cells including primordial germ cells.
2009,
Pubmed Aramaki,
Molecular cloning and expression of dead end homologue in chicken primordial germ cells.
2007,
Pubmed
,
Xenbase Biasini,
SWISS-MODEL: modelling protein tertiary and quaternary structure using evolutionary information.
2014,
Pubmed Cléry,
RNA recognition motifs: boring? Not quite.
2008,
Pubmed Cordin,
The DEAD-box protein family of RNA helicases.
2006,
Pubmed Crichlow,
Dimerization of FIR upon FUSE DNA binding suggests a mechanism of c-myc inhibition.
2008,
Pubmed Daubner,
RRM-RNA recognition: NMR or crystallography…and new findings.
2013,
Pubmed Gross-Thebing,
The Vertebrate Protein Dead End Maintains Primordial Germ Cell Fate by Inhibiting Somatic Differentiation.
2017,
Pubmed Horvay,
Xenopus Dead end mRNA is a localized maternal determinant that serves a conserved function in germ cell development.
2006,
Pubmed
,
Xenbase Hudson,
Xpat, a gene expressed specifically in germ plasm and primordial germ cells of Xenopus laevis.
1998,
Pubmed
,
Xenbase Jarmoskaite,
DEAD-box proteins as RNA helicases and chaperones.
2011,
Pubmed Jin,
Regulation of nuclear-cytoplasmic shuttling and function of Family with sequence similarity 13, member A (Fam13a), by B56-containing PP2As and Akt.
2015,
Pubmed
,
Xenbase Jin,
The 48-kDa alternative translation isoform of PP2A:B56epsilon is required for Wnt signaling during midbrain-hindbrain boundary formation.
2009,
Pubmed
,
Xenbase Kedde,
RNA-binding protein Dnd1 inhibits microRNA access to target mRNA.
2007,
Pubmed Ketting,
A dead end for microRNAs.
2007,
Pubmed Kito,
Temporal and spatial differential expression of chicken germline-specific proteins cDAZL, CDH and CVH during gametogenesis.
2010,
Pubmed Kobayashi,
DND protein functions as a translation repressor during zebrafish embryogenesis.
2017,
Pubmed Koebernick,
Elr-type proteins protect Xenopus Dead end mRNA from miR-18-mediated clearance in the soma.
2010,
Pubmed
,
Xenbase Lai,
Xenopus Nanos1 is required to prevent endoderm gene expression and apoptosis in primordial germ cells.
2012,
Pubmed
,
Xenbase Liang,
Localization of vasa protein to the Drosophila pole plasm is independent of its RNA-binding and helicase activities.
1994,
Pubmed Liu,
Zebrafish dead end possesses ATPase activity that is required for primordial germ cell development.
2010,
Pubmed Lunde,
RNA-binding proteins: modular design for efficient function.
2007,
Pubmed Luo,
Xenopus germline nanos1 is translationally repressed by a novel structure-based mechanism.
2011,
Pubmed
,
Xenbase Marchione,
The translational factor eIF3f: the ambivalent eIF3 subunit.
2013,
Pubmed Marchler-Bauer,
CDD: NCBI's conserved domain database.
2015,
Pubmed Maris,
The RNA recognition motif, a plastic RNA-binding platform to regulate post-transcriptional gene expression.
2005,
Pubmed Mei,
Maternal Dead-End1 is required for vegetal cortical microtubule assembly during Xenopus axis specification.
2013,
Pubmed
,
Xenbase Mickoleit,
Regulation of hub mRNA stability and translation by miR430 and the dead end protein promotes preferential expression in zebrafish primordial germ cells.
2011,
Pubmed Newman,
Isolation of Xenopus Oocytes.
2018,
Pubmed
,
Xenbase Rogers,
Modulation of the helicase activity of eIF4A by eIF4B, eIF4H, and eIF4F.
2001,
Pubmed Slanchev,
Control of Dead end localization and activity--implications for the function of the protein in antagonizing miRNA function.
2009,
Pubmed van Gelder,
A complex secondary structure in U1A pre-mRNA that binds two molecules of U1A protein is required for regulation of polyadenylation.
1993,
Pubmed Varani,
The NMR structure of the 38 kDa U1A protein - PIE RNA complex reveals the basis of cooperativity in regulation of polyadenylation by human U1A protein.
2000,
Pubmed Wang,
RNA binding by the novel helical domain of the influenza virus NS1 protein requires its dimer structure and a small number of specific basic amino acids.
1999,
Pubmed Weidinger,
dead end, a novel vertebrate germ plasm component, is required for zebrafish primordial germ cell migration and survival.
2003,
Pubmed
,
Xenbase Yamaji,
DND1 maintains germline stem cells via recruitment of the CCR4-NOT complex to target mRNAs.
2017,
Pubmed Youngren,
The Ter mutation in the dead end gene causes germ cell loss and testicular germ cell tumours.
2005,
Pubmed Zechel,
Contrasting effects of Deadend1 (Dnd1) gain and loss of function mutations on allelic inheritance, testicular cancer, and intestinal polyposis.
2013,
Pubmed Zhang,
The role of maternal VegT in establishing the primary germ layers in Xenopus embryos.
1998,
Pubmed
,
Xenbase