XB-ART-55303
Nat Commun
2016 May 18;7:11638. doi: 10.1038/ncomms11638.
Show Gene links
Show Anatomy links
Structure of human Cdc45 and implications for CMG helicase function.
Simon AC, Sannino V, Costanzo V, Pellegrini L.
???displayArticle.abstract???
Cell division cycle protein 45 (Cdc45) is required for DNA synthesis during genome duplication, as a component of the Cdc45-MCM-GINS (CMG) helicase. Despite its essential biological function, its biochemical role in DNA replication has remained elusive. Here we report the 2.1-Å crystal structure of human Cdc45, which confirms its evolutionary link with the bacterial RecJ nuclease and reveals several unexpected features that underpin its function in eukaryotic DNA replication. These include a long-range interaction between N- and C-terminal DHH domains, blocking access to the DNA-binding groove of its RecJ-like fold, and a helical insertion in its N-terminal DHH domain, which appears poised for replisome interactions. In combination with available electron microscopy data, we validate by mutational analysis the mechanism of Cdc45 association with the MCM ring and GINS co-activator, critical for CMG assembly. These findings provide an indispensable molecular basis to rationalize the essential role of Cdc45 in genomic duplication.
???displayArticle.pubmedLink??? 27189187
???displayArticle.pmcLink??? PMC4873980
???displayArticle.link??? Nat Commun
???displayArticle.grants??? [+]
614541 European Research Council, Wellcome Trust
Species referenced: Xenopus laevis
Genes referenced: cdc45 dhh gins1 gins2 gins3 h2bc21 mcm2 mcm5 mcm7 mmut orc1 tap1
???attribute.lit??? ???displayArticles.show???
|
|
Figure 1. Crystal structure of human Cdc45.(a) The establishment of an active DNA replication fork requires Cdc45 association with MCM2-7 and formation of the CMG helicase assembly. (b) Top and side views of the Cdc45 structure, drawn as a ribbon with α-helices and β-strands in yellow and light blue, respectively. The putative path of the disordered region of human Cdc45 spanning residues 137â165 is drawn as grey dots. (c) Multiple sequence alignment of distantly related Cdc45 proteins. The secondary structure elements are shown as yellow and light blue boxes, numbered α1-20 for α-helices and β1-11 for β-strands and annotated as belonging to the DHH or DHHA1 domains, as appropriate. The four active site motifs of the DHH domain are included in boxes and marked IâIV. The extent of the disordered region preceding helix α6 in the DHH domain is indicated. Residues that were excised from the recombinant Cdc45 protein to promote crystallization are indicated by a dashed box. The position of F542 in the DHHA1 domain is marked by an asterisk. |
|
|
Figure 2. Human Cdc45 and bacterial RecJ.(a) Side-by-side comparison of the crystal structures of human Cdc45 (left) and bacterial RecJ (right; PDB ID 2ZXO), drawn as ribbons. The RecJ-homology fold is coloured yellow and orange in Cdc45 and RecJ, respectively, whereas the rest of the structure is coloured light grey. (b) Superposition of the RecJ-homology folds of Cdc45 and RecJ, coloured as in a. (c) Side-by-side comparison of Cdc45 and RecJ, highlighting the position of their DHH and DHHA1 domains, relative to the rest of their structures. The DHH and DHHA1 domains are coloured blue and red, respectively; helices 15 to 17, which connect the DHH and DHHA1 domains in human Cdc45 are coloured in light green. |
|
|
Figure 3. Intramolecular association of the DHH and DHHA1 domains.(a) Edge-on view of Cdc45, showing the position of the DHHA1 loop and the sidechain of F542, which mediates the intramolecular association of the DHHA1 and DHH domains in Cdc45. The DHH and DHHA1 domains are coloured light blue and red, respectively. Panels b and c show details of the hydrophobic and hydrophilic interactions at the DHHâDHHA1 interface, respectively. Hydrogen bonds are drawn in pink, and solvent molecules as small grey spheres. The distance of the polar contacts in panel c are shown in à ngström. (d) Side-by-side comparison of the RecJ (left; PDB ID 2ZXO) and Cdc45 (right). The DNA-binding groove of RecJ becomes inaccessible in Cdc45 because of the intramolecular association of its DHH and DHHA1 domains. The solvent-accessible surface of RecJ and Cdc45 is shown, coloured in light brown, whereas the DHH and DHHA1 domains are coloured blue and red, respectively. |
|
|
Figure 4. Docking of Cdc45 in the cryoEM map of the CMG.Panels a and b show top and bottom views of the Cdc45 structure fitted into the cryoEM map of fly CMG bound to DNA and ATPγS at 7.4âà (EMDB ID 3318). Cdc45 is drawn as a ribbon, with the DHH and DHHA1 domains coloured blue and red, respectively, and the CMG map is shown as a grey, transparent envelope. The inset in each panel shows the CMG map, segmented and coloured to illustrate the position of each of its MCM2-7, GINS and Cdc45 subunits. |
|
|
Figure 5. The Cdc45âMCM interface.(a) The MCM-binding domain of Cdc45 is highlighted in red, relative to the rest of the Cdc45 structure in light grey. The structure is drawn as ribbons, with cylinders for α-helices. (b) The interface of Cdc45 with MCM2-7. The Cdc45 structure and homology models for the A-subdomain of MCM2 and MCM5 are shown as ribbons, docked in the map of fly CMG bound to DNA and ATPγS at 7.4âà (EMDB ID 3318). The MCM-binding domain of Cdc45 is shown in red, the A-subdomains of MCM2 and MCM5 are shown in purple and pink, respectively, and the CMG map is drawn as a transparent envelope in light grey. The side chains of residues 319-GLPL-322 and F367, which are at the interface with MCM2 and MCM5, respectively, are also shown. |
|
|
Figure 6. The Cdc45âGINS interface.(a) The structural elements of the Cdc45 structure that come into contact with GINS in the CMG complex are highlighted in red, relative to the rest of the Cdc45 structure in light grey. The structure is drawn as ribbons with cylinders for α-helices. (b) View of the Cdc45âGINS interface that focuses on the interaction of the Psf1 B-domain with the DHH domain. Cdc45 is coloured as in a. The Psf1 subunit of GINS is shown in yellow, whereas the rest of the GINS structure (PDB ID 2Q9Q) is drawn in light grey. The Psf1 B-domain was modelled in Phyre2 and docked manually in the map of fly CMG bound to DNA and ATPγS at 7.4âà (EMDB ID 3318); given the limited resolution of the map, its orientation relative to Cdc45 must be considered tentative. (c) View of the Cdc45âGINS interface that emphasises the contact between Psf2 and the acidic loop 256-NEDEENTLSVDC-267, linking α9 and β6 of the CID. Cdc45 is coloured as in a. The Psf2 subunit of GINS is shown in green, whereas the rest of the GINS structure is drawn in light grey. |
|
|
Figure 7. Structure-guided mutagenesis of Cdc45.The Cdc45 mutants chosen for functional analysis in Xenopus egg extracts are shown in the crystal structure of human Cdc45. The panels illustrate the position of the residues targeted for mutation, shown in blue on white space-fill model of the Cdc45 structure, docked in the cryoEM map of the of fly CMG bound to DNA and ATPγS at 7.4âà (EMDB ID 3318), coloured in light brown. (a) Cdc45 mutants MCM1 to 3. (b) Cdc45 mutants GINS1 and GINS2. (c) Cdc45 mutant Helix6. (d) Cdc45 mutant Basic. (e) Cdc45 mutant targeting R406 (R407 in Xenopus Cdc45). The portion of the CMG map relative to the Psf1 B-domain was omitted for clarity. |
|
|
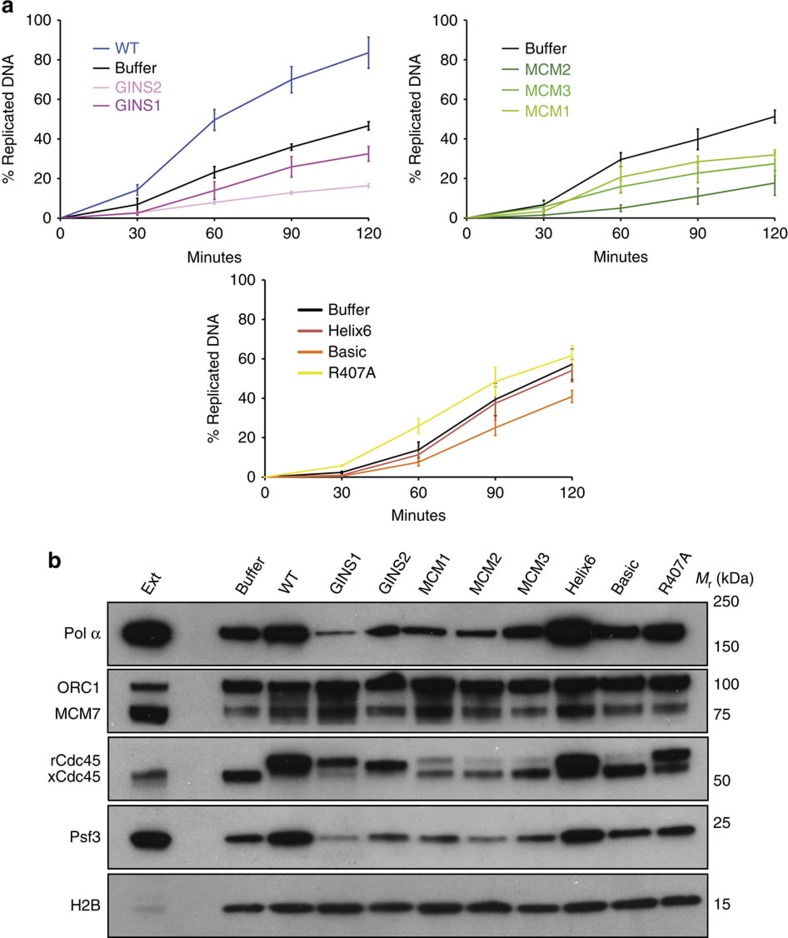
Figure 8. Structure-based functional characterization of Cdc45.(a) Wild-type (WT) and mutant Xenopus Cdc45 proteins were tested for their effect on DNA synthesis during DNA replication in Xenopus egg extracts. Each panel shows the results of the DNA synthesis assay, given as percentage over time of replicated DNA relative to the input (6,000 nuclei per μl). The assay for each mutant was performed in triplicate. The error bars represent the standard errors. The result of the assay for buffer addition is also shown. (b) Chromatin association of WT and mutant Xenopus Cdc45 proteins during DNA replication and its effect on the chromatin binding of other replication factors. Immunoblotting was carried out on isolated chromatin fractions after incubation for 30âmin of sperm nuclei (4,000 nuclei per μl) in Xenopus interphase extracts supplemented either with buffer, WT or mutant Cdc45 protein at a final concentration of 100ângâμlâ1. 1âμl of interphase extracts were loaded as input lane (Ext). Polyclonal rabbit anti-Xenopus Cdc45 was used to recognize the endogenous Cdc45 (xCdc45), as well as the recombinant WT and mutant proteins (rCdc45). Specific antibodies (described in the Methods) were used to evaluate the chromatin association level for Pol α, ORC1, MCM7, Psf3 and H2B. |
References [+] :
Abid Ali,
Cryo-EM structures of the eukaryotic replicative helicase bound to a translocation substrate.
2016, Pubmed
Abid Ali, Cryo-EM structures of the eukaryotic replicative helicase bound to a translocation substrate. 2016, Pubmed
Adams, PHENIX: a comprehensive Python-based system for macromolecular structure solution. 2010, Pubmed
Aravind, A novel family of predicted phosphoesterases includes Drosophila prune protein and bacterial RecJ exonuclease. 1998, Pubmed
Bell, Helicase loading at chromosomal origins of replication. 2013, Pubmed
Bochman, The Mcm2-7 complex has in vitro helicase activity. 2008, Pubmed
Bruck, Cdc45 protein-single-stranded DNA interaction is important for stalling the helicase during replication stress. 2013, Pubmed
Chang, Crystal structure of the GINS complex and functional insights into its role in DNA replication. 2007, Pubmed
Chen, Structural polymorphism of Methanothermobacter thermautotrophicus MCM. 2005, Pubmed
Choi, Crystal structure of the human GINS complex. 2007, Pubmed
Costa, DNA binding polarity, dimerization, and ATPase ring remodeling in the CMG helicase of the eukaryotic replisome. 2014, Pubmed
Costa, The structural basis for MCM2-7 helicase activation by GINS and Cdc45. 2011, Pubmed
Costa, Structural studies of the archaeal MCM complex in different functional states. 2006, Pubmed
Crevel, Nearest neighbour analysis of MCM protein complexes in Drosophila melanogaster. 2001, Pubmed
Davis, MolProbity: all-atom contacts and structure validation for proteins and nucleic acids. 2007, Pubmed
Emsley, Coot: model-building tools for molecular graphics. 2004, Pubmed
Evans, An introduction to data reduction: space-group determination, scaling and intensity statistics. 2011, Pubmed
Fletcher, The structure and function of MCM from archaeal M. Thermoautotrophicum. 2003, Pubmed
Froelich, A conserved MCM single-stranded DNA binding element is essential for replication initiation. 2014, Pubmed
Gambus, GINS maintains association of Cdc45 with MCM in replisome progression complexes at eukaryotic DNA replication forks. 2006, Pubmed
Gillespie, Preparation and use of Xenopus egg extracts to study DNA replication and chromatin associated proteins. 2012, Pubmed , Xenbase
Hardy, Identification of Cdc45p, an essential factor required for DNA replication. 1997, Pubmed
Hashimoto, RAD51- and MRE11-dependent reassembly of uncoupled CMG helicase complex at collapsed replication forks. 2011, Pubmed , Xenbase
Heller, Eukaryotic origin-dependent DNA replication in vitro reveals sequential action of DDK and S-CDK kinases. 2011, Pubmed
Hennessy, A group of interacting yeast DNA replication genes. 1991, Pubmed
Hopwood, Cdc45p assembles into a complex with Cdc46p/Mcm5p, is required for minichromosome maintenance, and is essential for chromosomal DNA replication. 1996, Pubmed
Ilves, Activation of the MCM2-7 helicase by association with Cdc45 and GINS proteins. 2010, Pubmed
Itou, Crystal structure of the homology domain of the eukaryotic DNA replication proteins Sld3/Treslin. 2014, Pubmed
Kabsch, XDS. 2010, Pubmed
Kamada, Structure of the human GINS complex and its assembly and functional interface in replication initiation. 2007, Pubmed
Kamimura, Sld3, which interacts with Cdc45 (Sld4), functions for chromosomal DNA replication in Saccharomyces cerevisiae. 2001, Pubmed
Kelley, Protein structure prediction on the Web: a case study using the Phyre server. 2009, Pubmed
Krastanova, Structural and functional insights into the DNA replication factor Cdc45 reveal an evolutionary relationship to the DHH family of phosphoesterases. 2012, Pubmed
Kumagai, Treslin collaborates with TopBP1 in triggering the initiation of DNA replication. 2010, Pubmed , Xenbase
Li, Loading and activation of DNA replicative helicases: the key step of initiation of DNA replication. 2013, Pubmed
Li, Structure of the eukaryotic MCM complex at 3.8 Å. 2015, Pubmed
Lovett, Identification and purification of a single-stranded-DNA-specific exonuclease encoded by the recJ gene of Escherichia coli. 1989, Pubmed
Makarova, The CMG (CDC45/RecJ, MCM, GINS) complex is a conserved component of the DNA replication system in all archaea and eukaryotes. 2012, Pubmed
Masuda, CDK- and Cdc45-dependent priming of the MCM complex on chromatin during S-phase in Xenopus egg extracts: possible activation of MCM helicase by association with Cdc45. 2003, Pubmed , Xenbase
Miller, Analysis of the crystal structure of an active MCM hexamer. 2014, Pubmed
Mimura, Central role for cdc45 in establishing an initiation complex of DNA replication in Xenopus egg extracts. 2000, Pubmed , Xenbase
Mimura, Xenopus Cdc45-dependent loading of DNA polymerase alpha onto chromatin under the control of S-phase Cdk. 1998, Pubmed , Xenbase
Moyer, Isolation of the Cdc45/Mcm2-7/GINS (CMG) complex, a candidate for the eukaryotic DNA replication fork helicase. 2006, Pubmed
Muramatsu, CDK-dependent complex formation between replication proteins Dpb11, Sld2, Pol (epsilon}, and GINS in budding yeast. 2010, Pubmed
O'Donnell, Principles and concepts of DNA replication in bacteria, archaea, and eukarya. 2013, Pubmed
Pacek, Localization of MCM2-7, Cdc45, and GINS to the site of DNA unwinding during eukaryotic DNA replication. 2006, Pubmed , Xenbase
Pacek, A requirement for MCM7 and Cdc45 in chromosome unwinding during eukaryotic DNA replication. 2004, Pubmed , Xenbase
Petojevic, Cdc45 (cell division cycle protein 45) guards the gate of the Eukaryote Replisome helicase stabilizing leading strand engagement. 2015, Pubmed
Pettersen, UCSF Chimera--a visualization system for exploratory research and analysis. 2004, Pubmed
Reid, CDC45 and DPB11 are required for processive DNA replication and resistance to DNA topoisomerase I-mediated DNA damage. 1999, Pubmed
Sanchez-Pulido, Cdc45: the missing RecJ ortholog in eukaryotes? 2011, Pubmed
Sanchez-Pulido, Homology explains the functional similarities of Treslin/Ticrr and Sld3. 2010, Pubmed
Sclafani, The mcm5-bob1 bypass of Cdc7p/Dbf4p in DNA replication depends on both Cdk1-independent and Cdk1-dependent steps in Saccharomyces cerevisiae. 2002, Pubmed
Sengupta, Dpb2 integrates the leading-strand DNA polymerase into the eukaryotic replisome. 2013, Pubmed
Sheu, Cdc7-Dbf4 phosphorylates MCM proteins via a docking site-mediated mechanism to promote S phase progression. 2006, Pubmed
Simon, A Ctf4 trimer couples the CMG helicase to DNA polymerase α in the eukaryotic replisome. 2014, Pubmed
Sutera, Mutational analysis of the RecJ exonuclease of Escherichia coli: identification of phosphoesterase motifs. 1999, Pubmed
Szambowska, DNA binding properties of human Cdc45 suggest a function as molecular wedge for DNA unwinding. 2014, Pubmed
Tanaka, Sld7, an Sld3-associated protein required for efficient chromosomal DNA replication in budding yeast. 2011, Pubmed
Tanaka, CDK-dependent phosphorylation of Sld2 and Sld3 initiates DNA replication in budding yeast. 2007, Pubmed
Tanaka, Origin association of Sld3, Sld7, and Cdc45 proteins is a key step for determination of origin-firing timing. 2011, Pubmed
Tercero, DNA synthesis at individual replication forks requires the essential initiation factor Cdc45p. 2000, Pubmed
Wakamatsu, Structure of RecJ exonuclease defines its specificity for single-stranded DNA. 2010, Pubmed
Yamagata, The crystal structure of exonuclease RecJ bound to Mn2+ ion suggests how its characteristic motifs are involved in exonuclease activity. 2002, Pubmed
Zadeh, NUPACK: Analysis and design of nucleic acid systems. 2011, Pubmed
Zegerman, Phosphorylation of Sld2 and Sld3 by cyclin-dependent kinases promotes DNA replication in budding yeast. 2007, Pubmed
Zhu, Mcm10 and And-1/CTF4 recruit DNA polymerase alpha to chromatin for initiation of DNA replication. 2007, Pubmed , Xenbase
Zou, CDC45, a novel yeast gene that functions with the origin recognition complex and Mcm proteins in initiation of DNA replication. 1997, Pubmed
