XB-ART-55302
Proc Natl Acad Sci U S A
2018 Sep 25;11539:E9135-E9144. doi: 10.1073/pnas.1812117115.
Show Gene links
Show Anatomy links
Bighead is a Wnt antagonist secreted by the Xenopus Spemann organizer that promotes Lrp6 endocytosis.
???displayArticle.abstract???
The Xenopus laevis embryo has been subjected to almost saturating screens for molecules specifically expressed in dorsal Spemann organizer tissue. In this study, we performed high-throughput RNA sequencing of ectodermal explants, called animal caps, which normally give rise to epidermis. We analyzed dissociated animal cap cells that, through sustained activation of MAPK, differentiate into neural tissue. We also microinjected mRNAs for Cerberus, Chordin, FGF8, BMP4, Wnt8, and Xnr2, which induce neural or other germ layer differentiations. The searchable database provided here represents a valuable resource for the early vertebrate cell differentiation. These analyses resulted in the identification of a gene present in frog and fish, which we call Bighead. Surprisingly, at gastrula, it was expressed in the Spemann organizer and endoderm, rather than in ectoderm as we expected. Despite the plethora of genes already mined from Spemann organizer tissue, Bighead encodes a secreted protein that proved to be a potent inhibitor of Wnt signaling in a number of embryological and cultured cell signaling assays. Overexpression of Bighead resulted in large head structures very similar to those of the well-known Wnt antagonists Dkk1 and Frzb-1. Knockdown of Bighead with specific antisense morpholinos resulted in embryos with reduced head structures, due to increased Wnt signaling. Bighead protein bound specifically to the Wnt coreceptor lipoprotein receptor-related protein 6 (Lrp6), leading to its removal from the cell surface. Bighead joins two other Wnt antagonists, Dkk1 and Angptl4, which function as Lrp6 endocytosis regulators. These results suggest that endocytosis plays a crucial role in Wnt signaling.
???displayArticle.pubmedLink??? 30209221
???displayArticle.pmcLink??? PMC6166843
???displayArticle.link??? Proc Natl Acad Sci U S A
???displayArticle.grants??? [+]
Howard Hughes Medical Institute , T34 GM008563 NIGMS NIH HHS , R01 GM123126 NIGMS NIH HHS , R25 GM055052 NIGMS NIH HHS
Species referenced: Xenopus laevis
Genes referenced: angptl4 bighead bmp4 cer1 chrd chrd.2 ctnnb1 ctrl dkk1 egr2 en2 fgf8 frzb h2ac1 h2bc14 lefty1 lrp6 mapk1 mstn nhs nodal2 nodal3 nodal3.2 otx2 pkdcc rax sfrp2 sia1 sox2 tf wnt3a wnt8a XB5731801 zic1 zic3 zic4
GO keywords: Wnt signaling pathway [+]
???displayArticle.morpholinos??? bighead MO1 LOC100494211 MO2
???displayArticle.gses??? GSE106320: Xenbase, NCBI
???attribute.lit??? ???displayArticles.show???
|
|
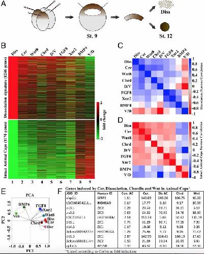
Fig 1 Transcriptome analysis of stage 12 animal cap explants. (A) Illustration of mRNA injection four-cell and animal cap excision at stage (St.) 9. Animal caps were cultured until St. 12 and collected for RNA-seq with or without cell dissociation (Diss). (B) Heat map showing fold changes of the cell dissociation and atypical epidermis signatures. Atypical epidermis corresponds to uninjected animal caps cut at stage 9 and cultured until stage 12; these controls and the dissociated cells correspond to experiment 1 shown in Dataset S1 and are from the same experiment. These gene signatures were also compared with Cerberus, Wnt8, Chordin, FGF8, or BMP4 mRNA-injected animal caps, or with D/V half-embryos derived from the same clutch of embryos. V/D, ventral/dorsal. Rows and columns were left unclustered. Note that many genes induced by dissociation were induced in all conditions, except for BMP4 mRNA-injected animal caps and ventral halves. Genes in the atypical epidermis signature were only induced by BMP4 injection and in ventral halves. A correlation matrix of the animal cap dissociation (C) and atypical epidermis signatures in the RNA-seq libraries (D) are shown. Correlation scores were calculated as Pearson correlation coefficients and color-coded as shown in the scale bar on the right of the panel. These results show that the animal cap signatures obtained via RNA-seq readily distinguish neural- and epidermal-inducing conditions. (E) Dissociation signature examined via PCA to analyze dimensionality in nine experimental conditions (BMP/con AC, Ven/Dor, FGF8/con AC, Xnr2/con AC, Wnt8/con AC, Cer/con AC, Diss/con, Dor/Ven, and Chrd/con AC). AC, animal cap; con, control; Dor, dorsal; Ven, ventral. Each axis represents a principal component (PC1 and PC2), with the first one showing the most variation. PCA clustered epidermal-forming conditions (Ven and BMP), neural-inducing conditions (Diss, Cer, Chrd, and D/V), and mesoderm-forming conditions (FGF8 and Xnr2) without systemic bias. Note that epidermal and dissociation conditions lie on opposing quadrants, indicating the greatest differences. (F) Table of genes induced by Cer mRNA, dissociation, Chrd mRNA, and Wnt mRNA in animal caps listed according to Cerberus fold induction. Because Bighead was induced in all neuralizing conditions and ranked second in the list, it was chosen for further analysis. |
|
|
Fig 2 Bighead is a Spemann organizer-secreted protein. (A) RT-PCR assay showing Bighead (BH) expression across different developmental stages. Histone 4 (H4) was used as a loading control. H2O and âRT served as negative controls. (B) In-situ hybridization of Bighead shows its prominent localization in the Spemann organizer in stage 10 whole embryos and stage 10.5â12 hemisected embryos. Note that there is prominent pan-endodermal localization, particularly in nuclei of the superficial yolk plug region. Embryo pictures were taken at 25à magnification. (C) Wild-type Bighead was secreted into the culture medium by transfected HEK293T cells (lane 5), while a mutant Bighead (ÎBighead) lacking the signal peptide was not (lane 6). Tubulin served as a loading control. IB, immunoblot. (D) Crystal structure of myostatin/GDF8 dimer (38), showing in red the C-terminal part of one of its prodomains that may share structural similarities with Bighead. The amino-terminal part of the myostatin prodomain is shown in gray, and the mature growth factor dimer is shown in yellow. (E) Close-up view of the conserved pro-myostatin structural domain, showing that the deletions (cyan) and insertions (yellow) found in Bighead homologs (Dataset S4) fall within loops without perturbing the β-sheet and α-helical structures. |
|
|
Fig 3 Bighead promotes head formation and is a Wnt antagonist. Embryos were injected four times into the animal pole with 800 pg of Bighead mRNA at the four-cell stage. All embryo pictures were taken at 25à magnification. (A and Aâ²) Bighead mRNA injection enlarges the head and cement gland at the tail bud stage; arrowheads indicate the cement gland. Ctrl, control. (BâDâ²) In situ hybridizations showing that Bighead mRNA injection expands Rx2a (88%, n = 35), Otx2 (93%, n = 28), and BF1/FoxG1 (79%, n = 48); arrowheads delimit the extent of expansion. (E and Eâ²) Wnt target gene En2 (arrowhead) at the midbrain-hindbrain border is inhibited by Bighead, whereas Krox20 marking rhombomeres 3 and 5 remains largely unaffected (92%, n = 50). (FâJ) Coinjection of Bighead mRNA inhibited xWnt8 mRNA ectopic axis-inducing activity, but not β-catenin mRNA activity, in axial duplication assays. Embryos were injected at the four-cell stage into a ventral-vegetal cell with the indicated mRNAs and collected for in situ hybridization for Sox2 at the tail bud stage. The following doses of mRNA were used: 1 pg of xWnt8, 500 pg of sGFP (a secreted form of GFP without phenotypic activity) or 500 pg of Bighead, and 80 pg of β-catenin. (K) Quantification of the experiments shown in FâJ; n indicates the number of embryos analyzed for each experimental condition. (L and M) Bighead inhibits xWnt8-induced Siamois and Xnr3 expression. Embryos were injected into the animal pole with 8 pg of xWnt8 mRNA with or without 800 pg of sGFP or Bighead mRNA into four cells at the four-cell stage. Animal caps were dissected at stage 9 and processed for RT-qPCR for the early Wnt targets Siamois (L) and Xnr3 (M). Note that Bighead significantly inhibits both Wnt targets; the experiment was performed in triplicate (*P < 0.05; **P < 0.01). |
|
|
Fig 4 Bighead is required for head development in a BMP-independent way. All embryo pictures were taken at 25à magnification. (AâD) Bighead knockdown inhibits head formation, which is rescued by coinjection of MO-resistant Bighead mRNA. Embryos were injected two times dorsal-marginal at the four-cell stage as indicated and collected at the tailbud stage. The dosages for MO and mRNA were as follows: 32 ng of Bighead (L+S) MOs (directed against the L and S Bighead genes) and 800 pg of Act-HA-Bighead.S mRNA. Numbers of embryos analyzed were as follows: Controls (Ctrl), n = 153, 100% normal; Bighead MOs, n = 122, 93% with a small head phenotype; MO-resistant HA-Bighead mRNA, n = 109, 95% with a dorsalized phenotype; rescue by coinjection of MO and Bighead mRNA, n = 94, 87% rescued. (E and F) In situ hybridization for Otx2 confirming that Bighead knockdown inhibits forebrain development. Embryos were injected two times dorsal-marginal at the four-cell stage with 32 ng of Bighead MO and collected at stage 15. Ctrl, n = 35, 100% normal; Bighead mRNA, n = 48, 83% with enlarged brain phenotype. (G) Expression of the organizer marker chordin at gastrula stage 10.5. (H) Chordin expression was decreased by Bighead MOs. (I) Chordin expression was increased by injection of 800 pg of Bighead mRNA into the animal pole. Note the reduction of Chordin by Bighead MO (n = 34, 100% with phenotype) and expansion of Chordin by Bighead mRNA (n = 47, 93% with increased chordin). (JâO) Experiments with β-cateninâdepleted embryos demonstrating that Bighead is not a BMP antagonist but, instead, behaves as a Wnt antagonist. (K) Embryos were injected with 24 ng of β-catenin MO four times into the marginal-vegetal region at the two-cell stage. Then, at the four-cell stage, one dorsal-marginal cell was injected with 1 pg of xWnt8 mRNA (L), 100 pg of Chordin mRNA (M), 50 pg of Dkk1 mRNA (N), or 400 pg of Bighead mRNA (O). Embryos were collected for in situ hybridization with the neural marker Sox2 at stage 18. Note that β-catenin MO completely ventralized embryos and that only the BMP antagonist Chordin could rescue an axis. xWnt8 mRNA was entirely inactive in β-cateninâdepleted embryos, as were Dkk1 and Bighead. Numbers of embryos analyzed were as follows: J, n = 47, 100%; K, n = 52, 100% with a ventralized phenotype; L, n = 29, 100% ventralized; M, n = 34, 92% with rescued CNS; N, n = 29, 97% ventralized; O, n = 32, 97% completely ventralized. |
|
|
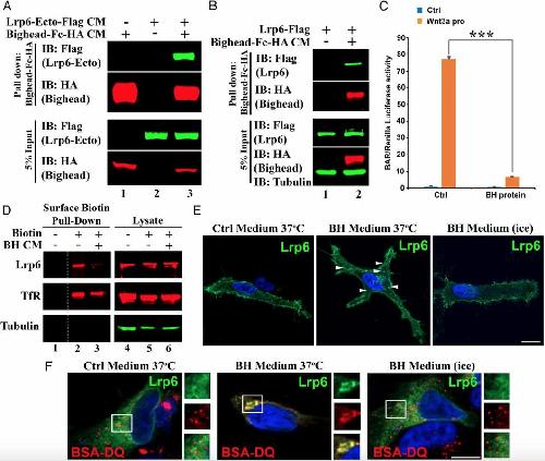
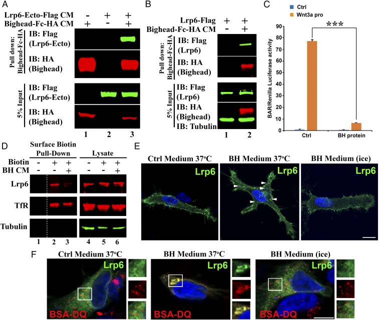
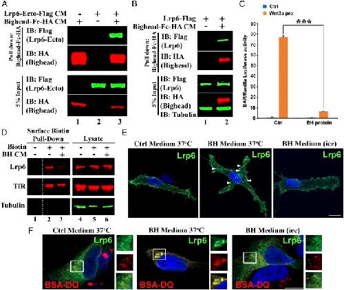
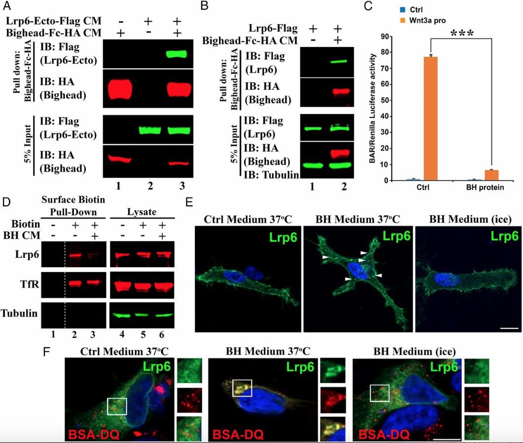
Fig 5 Bighead binds to Lrp6 and promotes its endocytosis. (A) Bighead bound to the Lrp6 extracellular domain. CM for a secreted form of LRP6 ectodomain-Flag and Bighead-Fc-HA was allowed to bind as indicated, and subjected to protein A/G agarose pull-down followed by immunoblotting (IB). Total protein expression in the CM was confirmed by IB of the input. (B) Bighead also bound to full-length Lrp6. HEK293T cells transfected with full-length Lrp6-Flag were incubated with control or Bighead-Fc-HA CM for 3 h, and cell lysates were subjected to protein A/G agarose pull-down followed by IB. Total protein expression in the lysate was confirmed by IB of 5% of the input. Tubulin served as a cell lysate loading control. (C) Bighead (BH) protein inhibits Wnt3a protein-induced β-cateninâactivated reporter (BAR) reporter expression. HEK293T BAR-Luc/Renilla stably transfected cells were pretreated with or without BH-Fc-HA affinity-purified protein for 6 h, and 100 ng/mL Wnt3a protein was then added to the CM. Cells were further cultured for 16 h, and Luciferase/Renilla activity was measured. The experiment was performed in triplicate, and data are represented as the mean ± SD after normalization to Renilla activity (***P < 0.005). Ctrl, control. (D) BH treatment reduces cell-surface levels of endogenous Lrp6. HEK293T cells were treated with control or BH CM for 1 h at 37 °C, and endogenous cell surface proteins were labeled with sulfo-NHS-SS-Biotin on ice for 30 min. Cell lysates were subjected to pulldown with Streptavidin-agarose beads followed by IB. Total protein expression in the lysate was confirmed by IB of the input. Transferrin Receptor (TfR) was used as a control receptor that is recycled independent of the Wnt pathway. Tubulin served as a loading control. Note that BH reduced cell surface Lrp6, but not TfR (compare lanes 2 and 3). The dashed line indicates noncontiguous lanes. (E) BH induces LRP6 endocytosis. HeLa cells transfected with LRP6-Flag were treated with Ctrl or BH CM for 1 h at 4 °C or 37 °C as indicated, and processed for immunofluorescence. Arrowheads indicate internalized Lrp6+ vesicles. Note that BH induced Lrp6+ vesicles at 37 °C, but not at 4 °C. Another Lrp6 endocytosis experiment is presented in SI Appendix, Fig. S6D. (Scale bar: 20 μm.) (F) BH induces Lrp6 internalization into endolysosomes. HeLa cells transfected with LRP6-Flag were preincubated with BSA-DQ. Cells were then treated with Ctrl or BH CM for 1 h at 37 °C or 4 °C as indicated. Cells were processed for immunofluorescence. (Scale bar: 20 μm.) Squared areas are shown in individual channels as enlarged Insets (1.5à digital enlargement) on the right of each immunofluorescence panel. Note that Lrp6 was endocytosed into lysosomes containing BSA-DQ internalized from the culture medium and that Lrp6 vesicles were eliminated on ice, which prevents endocytosis. |
|
|
Fig. 1. Transcriptome analysis of stage 12 animal cap explants. (A) Illustration of mRNA injection four-cell and animal cap excision at stage (St.) 9. Animal caps were cultured until St. 12 and collected for RNA-seq with or without cell dissociation (Diss). (B) Heat map showing fold changes of the cell dissociation and atypical epidermis signatures. Atypical epidermis corresponds to uninjected animal caps cut at stage 9 and cultured until stage 12; these controls and the dissociated cells correspond to experiment 1 shown in Dataset S1 and are from the same experiment. These gene signatures were also compared with Cerberus, Wnt8, Chordin, FGF8, or BMP4 mRNA-injected animal caps, or with D/V half-embryos derived from the same clutch of embryos. V/D, ventral/dorsal. Rows and columns were left unclustered. Note that many genes induced by dissociation were induced in all conditions, except for BMP4 mRNA-injected animal caps and ventral halves. Genes in the atypical epidermis signature were only induced by BMP4 injection and in ventral halves. A correlation matrix of the animal cap dissociation (C) and atypical epidermis signatures in the RNA-seq libraries (D) are shown. Correlation scores were calculated as Pearson correlation coefficients and color-coded as shown in the scale bar on the right of the panel. These results show that the animal cap signatures obtained via RNA-seq readily distinguish neural- and epidermal-inducing conditions. (E) Dissociation signature examined via PCA to analyze dimensionality in nine experimental conditions (BMP/con AC, Ven/Dor, FGF8/con AC, Xnr2/con AC, Wnt8/con AC, Cer/con AC, Diss/con, Dor/Ven, and Chrd/con AC). AC, animal cap; con, control; Dor, dorsal; Ven, ventral. Each axis represents a principal component (PC1 and PC2), with the first one showing the most variation. PCA clustered epidermal-forming conditions (Ven and BMP), neural-inducing conditions (Diss, Cer, Chrd, and D/V), and mesoderm-forming conditions (FGF8 and Xnr2) without systemic bias. Note that epidermal and dissociation conditions lie on opposing quadrants, indicating the greatest differences. (F) Table of genes induced by Cer mRNA, dissociation, Chrd mRNA, and Wnt mRNA in animal caps listed according to Cerberus fold induction. Because Bighead was induced in all neuralizing conditions and ranked second in the list, it was chosen for further analysis. |
|
|
Fig. 2. Bighead is a Spemann organizer-secreted protein. (A) RT-PCR assay showing Bighead (BH) expression across different developmental stages. Histone 4 (H4) was used as a loading control. H2O and âRT served as negative controls. (B) In-situ hybridization of Bighead shows its prominent localization in the Spemann organizer in stage 10 whole embryos and stage 10.5â12 hemisected embryos. Note that there is prominent pan-endodermal localization, particularly in nuclei of the superficial yolk plug region. Embryo pictures were taken at 25à magnification. (C) Wild-type Bighead was secreted into the culture medium by transfected HEK293T cells (lane 5), while a mutant Bighead (ÎBighead) lacking the signal peptide was not (lane 6). Tubulin served as a loading control. IB, immunoblot. (D) Crystal structure of myostatin/GDF8 dimer (38), showing in red the C-terminal part of one of its prodomains that may share structural similarities with Bighead. The amino-terminal part of the myostatin prodomain is shown in gray, and the mature growth factor dimer is shown in yellow. (E) Close-up view of the conserved pro-myostatin structural domain, showing that the deletions (cyan) and insertions (yellow) found in Bighead homologs (Dataset S4) fall within loops without perturbing the β-sheet and α-helical structures. |
|
|
Fig. 3. Bighead promotes head formation and is a Wnt antagonist. Embryos were injected four times into the animal pole with 800 pg of Bighead mRNA at the four-cell stage. All embryo pictures were taken at 25à magnification. (A and Aâ²) Bighead mRNA injection enlarges the head and cement gland at the tail bud stage; arrowheads indicate the cement gland. Ctrl, control. (BâDâ²) In situ hybridizations showing that Bighead mRNA injection expands Rx2a (88%, n = 35), Otx2 (93%, n = 28), and BF1/FoxG1 (79%, n = 48); arrowheads delimit the extent of expansion. (E and Eâ²) Wnt target gene En2 (arrowhead) at the midbrain-hindbrain border is inhibited by Bighead, whereas Krox20 marking rhombomeres 3 and 5 remains largely unaffected (92%, n = 50). (FâJ) Coinjection of Bighead mRNA inhibited xWnt8 mRNA ectopic axis-inducing activity, but not β-catenin mRNA activity, in axial duplication assays. Embryos were injected at the four-cell stage into a ventral-vegetal cell with the indicated mRNAs and collected for in situ hybridization for Sox2 at the tail bud stage. The following doses of mRNA were used: 1 pg of xWnt8, 500 pg of sGFP (a secreted form of GFP without phenotypic activity) or 500 pg of Bighead, and 80 pg of β-catenin. (K) Quantification of the experiments shown in FâJ; n indicates the number of embryos analyzed for each experimental condition. (L and M) Bighead inhibits xWnt8-induced Siamois and Xnr3 expression. Embryos were injected into the animal pole with 8 pg of xWnt8 mRNA with or without 800 pg of sGFP or Bighead mRNA into four cells at the four-cell stage. Animal caps were dissected at stage 9 and processed for RT-qPCR for the early Wnt targets Siamois (L) and Xnr3 (M). Note that Bighead significantly inhibits both Wnt targets; the experiment was performed in triplicate (*P < 0.05; **P < 0.01). |
|
|
Fig. 4. Bighead is required for head development in a BMP-independent way. All embryo pictures were taken at 25à magnification. (AâD) Bighead knockdown inhibits head formation, which is rescued by coinjection of MO-resistant Bighead mRNA. Embryos were injected two times dorsal-marginal at the four-cell stage as indicated and collected at the tailbud stage. The dosages for MO and mRNA were as follows: 32 ng of Bighead (L+S) MOs (directed against the L and S Bighead genes) and 800 pg of Act-HA-Bighead.S mRNA. Numbers of embryos analyzed were as follows: Controls (Ctrl), n = 153, 100% normal; Bighead MOs, n = 122, 93% with a small head phenotype; MO-resistant HA-Bighead mRNA, n = 109, 95% with a dorsalized phenotype; rescue by coinjection of MO and Bighead mRNA, n = 94, 87% rescued. (E and F) In situ hybridization for Otx2 confirming that Bighead knockdown inhibits forebrain development. Embryos were injected two times dorsal-marginal at the four-cell stage with 32 ng of Bighead MO and collected at stage 15. Ctrl, n = 35, 100% normal; Bighead mRNA, n = 48, 83% with enlarged brain phenotype. (G) Expression of the organizer marker chordin at gastrula stage 10.5. (H) Chordin expression was decreased by Bighead MOs. (I) Chordin expression was increased by injection of 800 pg of Bighead mRNA into the animal pole. Note the reduction of Chordin by Bighead MO (n = 34, 100% with phenotype) and expansion of Chordin by Bighead mRNA (n = 47, 93% with increased chordin). (JâO) Experiments with β-cateninâdepleted embryos demonstrating that Bighead is not a BMP antagonist but, instead, behaves as a Wnt antagonist. (K) Embryos were injected with 24 ng of β-catenin MO four times into the marginal-vegetal region at the two-cell stage. Then, at the four-cell stage, one dorsal-marginal cell was injected with 1 pg of xWnt8 mRNA (L), 100 pg of Chordin mRNA (M), 50 pg of Dkk1 mRNA (N), or 400 pg of Bighead mRNA (O). Embryos were collected for in situ hybridization with the neural marker Sox2 at stage 18. Note that β-catenin MO completely ventralized embryos and that only the BMP antagonist Chordin could rescue an axis. xWnt8 mRNA was entirely inactive in β-cateninâdepleted embryos, as were Dkk1 and Bighead. Numbers of embryos analyzed were as follows: J, n = 47, 100%; K, n = 52, 100% with a ventralized phenotype; L, n = 29, 100% ventralized; M, n = 34, 92% with rescued CNS; N, n = 29, 97% ventralized; O, n = 32, 97% completely ventralized. |
|
|
Fig. 5. Bighead binds to Lrp6 and promotes its endocytosis. (A) Bighead bound to the Lrp6 extracellular domain. CM for a secreted form of LRP6 ectodomain-Flag and Bighead-Fc-HA was allowed to bind as indicated, and subjected to protein A/G agarose pull-down followed by immunoblotting (IB). Total protein expression in the CM was confirmed by IB of the input. (B) Bighead also bound to full-length Lrp6. HEK293T cells transfected with full-length Lrp6-Flag were incubated with control or Bighead-Fc-HA CM for 3 h, and cell lysates were subjected to protein A/G agarose pull-down followed by IB. Total protein expression in the lysate was confirmed by IB of 5% of the input. Tubulin served as a cell lysate loading control. (C) Bighead (BH) protein inhibits Wnt3a protein-induced β-cateninâactivated reporter (BAR) reporter expression. HEK293T BAR-Luc/Renilla stably transfected cells were pretreated with or without BH-Fc-HA affinity-purified protein for 6 h, and 100 ng/mL Wnt3a protein was then added to the CM. Cells were further cultured for 16 h, and Luciferase/Renilla activity was measured. The experiment was performed in triplicate, and data are represented as the mean ± SD after normalization to Renilla activity (***P < 0.005). Ctrl, control. (D) BH treatment reduces cell-surface levels of endogenous Lrp6. HEK293T cells were treated with control or BH CM for 1 h at 37 °C, and endogenous cell surface proteins were labeled with sulfo-NHS-SS-Biotin on ice for 30 min. Cell lysates were subjected to pulldown with Streptavidin-agarose beads followed by IB. Total protein expression in the lysate was confirmed by IB of the input. Transferrin Receptor (TfR) was used as a control receptor that is recycled independent of the Wnt pathway. Tubulin served as a loading control. Note that BH reduced cell surface Lrp6, but not TfR (compare lanes 2 and 3). The dashed line indicates noncontiguous lanes. (E) BH induces LRP6 endocytosis. HeLa cells transfected with LRP6-Flag were treated with Ctrl or BH CM for 1 h at 4 °C or 37 °C as indicated, and processed for immunofluorescence. Arrowheads indicate internalized Lrp6+ vesicles. Note that BH induced Lrp6+ vesicles at 37 °C, but not at 4 °C. Another Lrp6 endocytosis experiment is presented in SI Appendix, Fig. S6D. (Scale bar: 20 μm.) (F) BH induces Lrp6 internalization into endolysosomes. HeLa cells transfected with LRP6-Flag were preincubated with BSA-DQ. Cells were then treated with Ctrl or BH CM for 1 h at 37 °C or 4 °C as indicated. Cells were processed for immunofluorescence. (Scale bar: 20 μm.) Squared areas are shown in individual channels as enlarged Insets (1.5à digital enlargement) on the right of each immunofluorescence panel. Note that Lrp6 was endocytosed into lysosomes containing BSA-DQ internalized from the culture medium and that Lrp6 vesicles were eliminated on ice, which prevents endocytosis. |
References [+] :
Acebron,
Mitotic wnt signaling promotes protein stabilization and regulates cell size.
2014, Pubmed
Acebron, Mitotic wnt signaling promotes protein stabilization and regulates cell size. 2014, Pubmed
Albrecht, Arginine methylation is required for canonical Wnt signaling and endolysosomal trafficking. 2018, Pubmed
Bier, EMBRYO DEVELOPMENT. BMP gradients: A paradigm for morphogen-mediated developmental patterning. 2015, Pubmed , Xenbase
Blum, Morpholinos: Antisense and Sensibility. 2015, Pubmed , Xenbase
Bouwmeester, Cerberus is a head-inducing secreted factor expressed in the anterior endoderm of Spemann's organizer. 1996, Pubmed , Xenbase
Chang, Neural induction requires continued suppression of both Smad1 and Smad2 signals during gastrulation. 2007, Pubmed , Xenbase
Christian, Interactions between Xwnt-8 and Spemann organizer signaling pathways generate dorsoventral pattern in the embryonic mesoderm of Xenopus. 1993, Pubmed , Xenbase
Cotton, Structure of the human myostatin precursor and determinants of growth factor latency. 2018, Pubmed
Cruciat, Secreted and transmembrane wnt inhibitors and activators. 2013, Pubmed , Xenbase
Demagny, The tumor suppressor Smad4/DPC4 is regulated by phosphorylations that integrate FGF, Wnt, and TGF-β signaling. 2014, Pubmed , Xenbase
De Robertis, Evo-devo: variations on ancestral themes. 2008, Pubmed
De Robertis, Dorsal-ventral patterning and neural induction in Xenopus embryos. 2004, Pubmed , Xenbase
De Robertis, Spemann's organizer and the self-regulation of embryonic fields. 2009, Pubmed , Xenbase
Ding, Genome-wide analysis of dorsal and ventral transcriptomes of the Xenopus laevis gastrula. 2017, Pubmed , Xenbase
Ding, Spemann organizer transcriptome induction by early beta-catenin, Wnt, Nodal, and Siamois signals in Xenopus laevis. 2017, Pubmed , Xenbase
Emanuelsson, Locating proteins in the cell using TargetP, SignalP and related tools. 2007, Pubmed
Glinka, Dickkopf-1 is a member of a new family of secreted proteins and functions in head induction. 1998, Pubmed , Xenbase
Hao, ZNRF3 promotes Wnt receptor turnover in an R-spondin-sensitive manner. 2012, Pubmed , Xenbase
Hardcastle, FGF-8 stimulates neuronal differentiation through FGFR-4a and interferes with mesoderm induction in Xenopus embryos. 2000, Pubmed , Xenbase
Harland, Formation and function of Spemann's organizer. 1997, Pubmed
Heasman, Beta-catenin signaling activity dissected in the early Xenopus embryo: a novel antisense approach. 2000, Pubmed , Xenbase
Hinck, Structural Biology and Evolution of the TGF-β Family. 2016, Pubmed
Hsieh, A new secreted protein that binds to Wnt proteins and inhibits their activities. 1999, Pubmed , Xenbase
Hurtado, Neural induction in the absence of organizer in salamanders is mediated by MAPK. 2007, Pubmed , Xenbase
Jones, Bone morphogenetic protein-4 (BMP-4) acts during gastrula stages to cause ventralization of Xenopus embryos. 1996, Pubmed , Xenbase
Kim, Wnt Signaling Translocates Lys48-Linked Polyubiquitinated Proteins to the Lysosomal Pathway. 2015, Pubmed
Kirsch, Angiopoietin-like 4 Is a Wnt Signaling Antagonist that Promotes LRP6 Turnover. 2017, Pubmed , Xenbase
Koo, Tumour suppressor RNF43 is a stem-cell E3 ligase that induces endocytosis of Wnt receptors. 2012, Pubmed
Kuroda, Default neural induction: neuralization of dissociated Xenopus cells is mediated by Ras/MAPK activation. 2005, Pubmed , Xenbase
Leyns, Frzb-1 is a secreted antagonist of Wnt signaling expressed in the Spemann organizer. 1997, Pubmed , Xenbase
Loh, Generating Cellular Diversity and Spatial Form: Wnt Signaling and the Evolution of Multicellular Animals. 2016, Pubmed
Mao, Kremen proteins are Dickkopf receptors that regulate Wnt/beta-catenin signalling. 2002, Pubmed
McMahon, Ectopic expression of the proto-oncogene int-1 in Xenopus embryos leads to duplication of the embryonic axis. 1989, Pubmed , Xenbase
Moon, Competence modifiers synergize with growth factors during mesoderm induction and patterning in Xenopus. 1992, Pubmed , Xenbase
Muñoz-Sanjuán, Neural induction, the default model and embryonic stem cells. 2002, Pubmed
Nusse, Wnt/β-Catenin Signaling, Disease, and Emerging Therapeutic Modalities. 2017, Pubmed
Oelgeschläger, Chordin is required for the Spemann organizer transplantation phenomenon in Xenopus embryos. 2003, Pubmed , Xenbase
Osada, Xenopus nodal-related signaling is essential for mesendodermal patterning during early embryogenesis. 1999, Pubmed , Xenbase
Pera, A direct screen for secreted proteins in Xenopus embryos identifies distinct activities for the Wnt antagonists Crescent and Frzb-1. 2000, Pubmed , Xenbase
Pera, Integration of IGF, FGF, and anti-BMP signals via Smad1 phosphorylation in neural induction. 2003, Pubmed , Xenbase
Piccolo, The head inducer Cerberus is a multifunctional antagonist of Nodal, BMP and Wnt signals. 1999, Pubmed , Xenbase
Remmert, HHblits: lightning-fast iterative protein sequence searching by HMM-HMM alignment. 2011, Pubmed
Reversade, Regulation of ADMP and BMP2/4/7 at opposite embryonic poles generates a self-regulating morphogenetic field. 2005, Pubmed , Xenbase
Sasai, Regulation of neural induction by the Chd and Bmp-4 antagonistic patterning signals in Xenopus. 1995, Pubmed , Xenbase
Sasai, Ectodermal patterning in vertebrate embryos. 1997, Pubmed , Xenbase
Semënov, SOST is a ligand for LRP5/LRP6 and a Wnt signaling inhibitor. 2005, Pubmed , Xenbase
Session, Genome evolution in the allotetraploid frog Xenopus laevis. 2016, Pubmed , Xenbase
Shi, Latent TGF-β structure and activation. 2011, Pubmed
Spemann, Induction of embryonic primordia by implantation of organizers from a different species. 1923. 2001, Pubmed
Stern, Induction and initial patterning of the nervous system - the chick embryo enters the scene. 2002, Pubmed , Xenbase
Subramanian, Gene set enrichment analysis: a knowledge-based approach for interpreting genome-wide expression profiles. 2005, Pubmed
Taelman, Wnt signaling requires sequestration of glycogen synthase kinase 3 inside multivesicular endosomes. 2010, Pubmed , Xenbase
Vinyoles, Multivesicular GSK3 sequestration upon Wnt signaling is controlled by p120-catenin/cadherin interaction with LRP5/6. 2014, Pubmed
Warren, Genome analysis of the platypus reveals unique signatures of evolution. 2008, Pubmed
Waterhouse, SWISS-MODEL: homology modelling of protein structures and complexes. 2018, Pubmed
Wilson, The status of Wnt signalling regulates neural and epidermal fates in the chick embryo. 2001, Pubmed , Xenbase
Wilson, Neural induction: toward a unifying mechanism. 2001, Pubmed
Wilson, Induction of epidermis and inhibition of neural fate by Bmp-4. 1995, Pubmed , Xenbase
Yamamoto, Shisa promotes head formation through the inhibition of receptor protein maturation for the caudalizing factors, Wnt and FGF. 2005, Pubmed , Xenbase
Zhang, The ANGPTL3-4-8 model, a molecular mechanism for triglyceride trafficking. 2016, Pubmed
Zhang, Tiki1 is required for head formation via Wnt cleavage-oxidation and inactivation. 2012, Pubmed , Xenbase
Zhang, Notum is required for neural and head induction via Wnt deacylation, oxidation, and inactivation. 2015, Pubmed , Xenbase
