Click here to close
Hello! We notice that you are using Internet Explorer, which is not supported by Xenbase and may cause the site to display incorrectly.
We suggest using a current version of Chrome,
FireFox, or Safari.
Neural Dev
2018 Sep 15;131:22. doi: 10.1186/s13064-018-0118-5.
Show Gene links
Show Anatomy links
DSCAM differentially modulates pre- and postsynaptic structural and functional central connectivity during visual system wiring.
Santos RA, Fuertes AJC, Short G, Donohue KC, Shao H, Quintanilla J, Malakzadeh P, Cohen-Cory S.
???displayArticle.abstract???
BACKGROUND: Proper patterning of dendritic and axonal arbors is a critical step in the formation of functional neuronal circuits. Developing circuits rely on an array of molecular cues to shape arbor morphology, but the underlying mechanisms guiding the structural formation and interconnectivity of pre- and postsynaptic arbors in real time remain unclear. Here we explore how Down syndrome cell adhesion molecule (DSCAM) differentially shapes the dendritic morphology of central neurons and their presynaptic retinal ganglion cell (RGC) axons in the developing vertebrate visual system.
METHODS: The cell-autonomous role of DSCAM, in tectal neurons and in RGCs, was examined using targeted single-cell knockdown and overexpression approaches in developing Xenopus laevis tadpoles. Axonal arbors of RGCs and dendritic arbors of tectal neurons were visualized using real-time in vivo confocal microscopy imaging over the course of 3 days.
RESULTS: In the Xenopus visual system, DSCAM immunoreactivity is present in RGCs, cells in the optic tectum and the tectal neuropil at the time retinotectal synaptic connections are made. Downregulating DSCAM in tectal neurons significantly increased dendritic growth and branching rates while inducing dendrites to take on tortuous paths. Overexpression of DSCAM, in contrast, reduced dendritic branching and growth rate. Functional deficits mediated by tectal DSCAM knockdown were examined using visually guided behavioral assays in swimming tadpoles, revealing irregular behavioral responses to visual stimulus. Functional deficits in visual behavior also corresponded with changes in VGLUT/VGAT expression, markers of excitatory and inhibitory transmission, in the tectum. Conversely, single-cell DSCAM knockdown in the retina revealed that RGCaxon arborization at the target is influenced by DSCAM, where axons grew at a slower rate and remained relatively simple. In the retina, dendritic arbors of RGCs were not affected by the reduction of DSCAM expression.
CONCLUSIONS: Together, our observations implicate DSCAM in the control of both pre- and postsynaptic structural and functional connectivity in the developing retinotectal circuit, where it primarily acts as a neuronal brake to limit and guide postsynaptic dendrite growth of tectal neurons while it also facilitates arborization of presynaptic RGC axons cell autonomously.
???displayArticle.pubmedLink???
30219101 ???displayArticle.pmcLink???PMC6138929 ???displayArticle.link???Neural Dev ???displayArticle.grants???[+]
EY-011912 National Eye Institute, GRFP DGE-1321846 National Science Foundation, P50 GM076516 NIGMS NIH HHS , R01 EY011912 NEI NIH HHS , P30 CA062203 NCI NIH HHS , EY-011912 NEI NIH HHS
Fig. 1
DSCAM expression in the developing Xenopus visual system and morpholino oligonucleotide-mediated knockdown. Immunostaining reveals patterns of DSCAM expression in the retina and tectum of developing Xenopus tadpoles. (a, b) DSCAM immunoreactivity (green) localizes to the midbrain (a) and retina (b) of stage 40 tadpoles. In the midbrain optic tectumDSCAM immunoreactivity is localized to postmitotic cell bodies (white arrow and insert in a) and neuropil (np). In the developing retina (b), DSCAM immunoreactivity localizes to the inner nuclear layer (inl), ganglion cell layer (gcl) and optic nervehead (ONH). c Western blot analysis of whole brain lysates confirms DSCAM expression in stage 38, 41, and 47 tadpoles. Whole-embryo lysates at stage 30 show a 40% decrease in DSCAM expression after microinjection of DSCAM MO at the 2-cell stage. d Microinjection of lissamine-tagged DSCAM or Control MO into a light-shaded blastomere of 4-cell or 8-cell stage embryos localized the MO to cells in the eye and brain of developing tadpoles unilaterally. e, f Lissamine-tagged Control MO (red) did not alter DSCAM expression (green) in stage 38 tectum (e) or stage 45 retina (f; see magnified insert) by injection at the 8-cell stage. g-i Decreased DSCAM expression (green) is observed in the tectal hemisphere of stage 45 tadpole (g, h; yellow arrowheads) and portion of retina of stage 40 tadpole (i; see magnified insert; yellow arrowheads) with DSCAM MO lissamine tag (red). j DSCAM immunostaining of stage 45 tadpolebrain lipofected with plasmids coding for Xenopus Dscam and tdTomato. Note the increased levels of DSCAM immunoreactivity in tdTomato-labeled neuron (yellow arrow). The white arrowheads denote endogenous DSCAM expression. np, neuropil; v, ventricle; MO, morpholino; inl, inner nuclear layer; gcl, ganglion cell layer; onl, outer nuclear layer; ONH, optic nervehead, cm, ciliary margin. Scale bars: 100 μm in (a); 50 μm in (f, g, i); 30 μm in (j)
Fig. 3
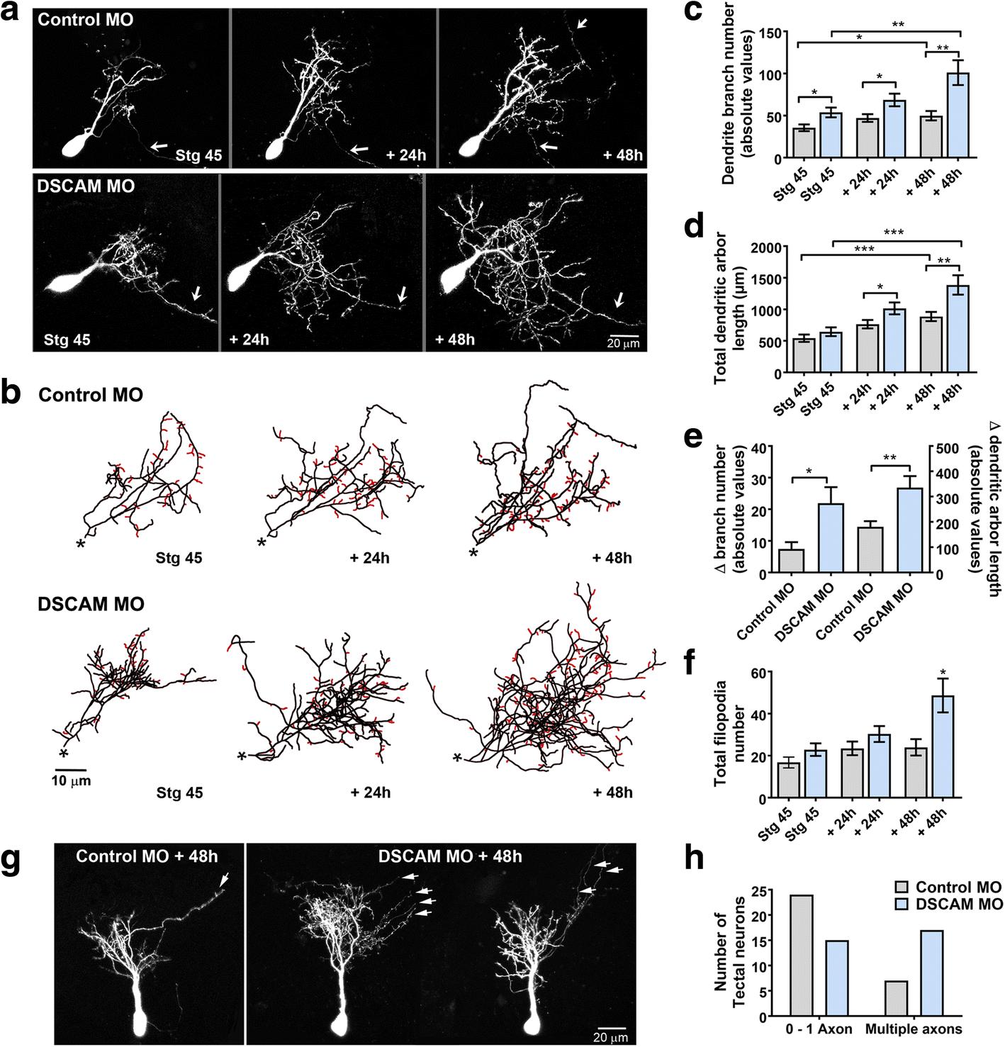
Exuberant dendrite arbor growth after DSCAM knockout. a Three-dimensional Sholl analysis of proximal and distal dendrites of tectal neurons transfected with either DSCAM MO or Control MO was used as a measure of dendritic arbor complexity. The number of proximal and distal branch intersections was measured for neurons in stage 45 tadpoles and 24 h and 48 h after initial imaging. b Tracings of representative neurons showing proximal vs distal branch distribution within a spherical Sholl-ring. c The length of the primary dendrite of neurons with DSCAM downregulation was similar to that of controls at each imaging time point. Control MO n =â31, DSCAM MO n =â31. Two-way ANOVA, error bars indicate meanâ±âSEM. *p <â0.05
Fig. 4
Dendrites of tectal neurons with DSCAM downregulation take tortuous meandering paths. a Tracings of sample neurons transfected with Control or DSCAM MO and imaged 48 h after initial imaging. For the quantification of dendritic pathway turning the 1st and 2nd longest individual branches of reconstructed neurons were measured three-dimensionally (Control MO n =â62 dendrites, DSCAM MO n =â62 dendrites) using the Neuromantic software meandering contraction value which quantifies bends and turns in a scale from 0 to 1. Here, the pathways of the two longest branches for each sample neuron are highlighted in red and blue and their corresponding contraction values are shown. Note that dendrites of neurons with DSCAM MO take abnormal turns within the dendritic arbor. b Individual branches of neurons with DSCAM MO showed a significantly lower contraction value at each imaging time point when compared to controls. c A measurement of the lengths of the 1st and 2nd longest primary branches of each neuron reveal that dendrite branches were significantly longer in neurons with DSCAM MO than in those with Control MO. d The longest branches in neurons with DSCAM MO also bifurcated more than controls as shown by the significant difference in their branch order number. Scale bars: 10 μm in (a). Statistical comparisons are by Studentâs t-tests, error bars indicate meanâ±âSEM. *p â¤â0.05, **p â¤â0.005
Fig. 5
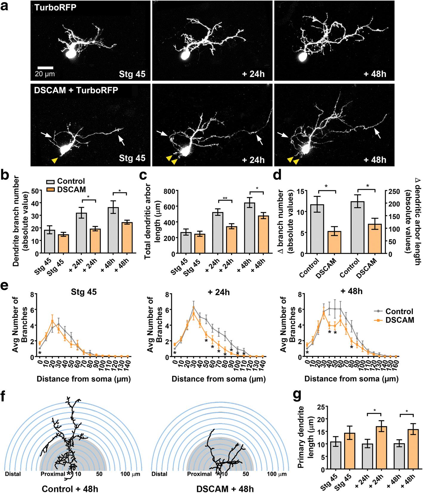
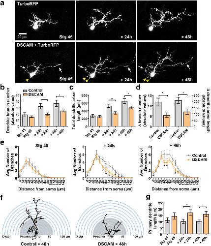
DSCAM overexpression decreases the branching and complexity of tectal neuron dendritic arbors. a Sample tectal neurons expressing TurboRFP or co-expressing TurboRFP and DSCAM-GFP plasmids at stage 45, and 24 and 48 h after initial imaging (arrows point to axons; yellow arrowheads point to neurites extending from soma). b-d The number of branches and total dendrite arbor length were measured for tectal neurons at stage 45, 48 h after plasmid transfection. Note that neurons overexpressing DSCAM had similar number of branches and total dendrite arbor length at the initial imaging time point but failed to increase their number of branches and their total dendrite arbor length at the rate of TurboRFP-only expressing controls. e, f Sholl analysis revealed a reduction in distal dendrite branches in neurons overexpressing DSCAM 48 h after initial imaging. g Note that while dendrites failed to branch, the length of the primary dendrite of neurons overexpressing DSCAM was significantly higher than controls. TurboRFP only (n = 22 neurons, one neuron per tadpole) or DSCAM + TurboRFP (n = 20 neurons, one neuron per tadpole) Comparisons are by Student’s-t-test. Error bars indicate mean ± SEM. * p ≤ 0.05, ** p ≤ 0.005, *** p ≤ 0.001. Scale bars: 20 μm in (a)
Fig. 6
Downregulation of DSCAM expression in the optic tectum affects visually guided behavior. a Fluorescein-tagged Control MO or DSCAM MO was bulk electroporated into the caudal midbrain region of stage 43 tadpoles. Fluorescence microscopy imaging was used to confirm bilateral MO transfection into the optic tectum at stage 45. b Schematic of the visual avoidance task. The tadpoleâs response to the advancing stimuli (black to gray circle) results in the tadpole changing its swimming direction (red arrows). c Tadpoles electroporated with DSCAM MO had decreased avoidance responses to the presentation of the stimulus 24 h post-treatment when compared to uninjected controls, vehicle injected controls, and Control MO electroporated tadpoles (Studentâs t-test). Error bars indicate meanâ±âSEM. * p â¤â0.05, ** p â¤â0.005, *** p â¤â0.001. Scale bars: 100 μm (a)
Fig. 7
DSCAM downregulation alters excitatory to inhibitory synaptic ratios. a, b Fluorescein-tagged Control MO or DSCAM MO (green) were injected into the light-shaded blastomeres of 4-cell stage embryos; animals were raised to Stage 45. Stage 45 morphant tectal tissues were immunostained with antibodies targeting vesicular glutamate transporter (VGLUT, red) and vesicular GABA transporter (VGAT, blue). Levels of VGLUT and VGAT immunoreactivity were quantified in midbrain regions with MO (right hemisphere-ipsilateral side; white arrows in (a and b) and were compared to the contralateral side (left hemisphere) where MO was not present. Fluorescence intensity for VGLUT (red, top) and VGAT (blue, bottom) immunoreactivities in both hemispheres is also illustrated by the magnified inserts where the ventricle (v) demarcates the separation between the ipsilateral and contralateral sides. c No significant differences in VGLUT or VGAT fluorescence intensity were detected between the ipsilateral side with control MO and the contralateral side without MO. d A significant increase in VGLUT intensity was observed along the cell body layer on the ipsilateral side of the tectum treated with DSCAM MO compared to the contralateral side without MO. f VGLUT and VGAT immunoreactivity was also increased in the neuropil ipsilateral to the DSCAM MO label. e Targeted bulk electroporation was used to focally transfect fluorescein-tagged Control MO or DSCAM MO into the tectum of stage 42 tadpoles; animals were then raised to stage 45 to compare levels of VGLUT and VGAT via immunohistochemistry. The difference in fluorescence intensity in VGLUT (red) and VGAT (blue) immunoreactivity in neighboring areas with and without the DSCAM MO fluorescein tag (green) is illustrated in the overlap and by separating the individual channels (see also the magnified insert; bottom left). g Note brain regions electroporated with DSCAM MO exhibited an increase in VGLUT and VGAT intensity relative to the contralateral non-MO side (Studentâs t-test). Error bars indicate meanâ±âSEM. *** p â¤â0.001. Scale bars: 100 μm in (a, b, e)
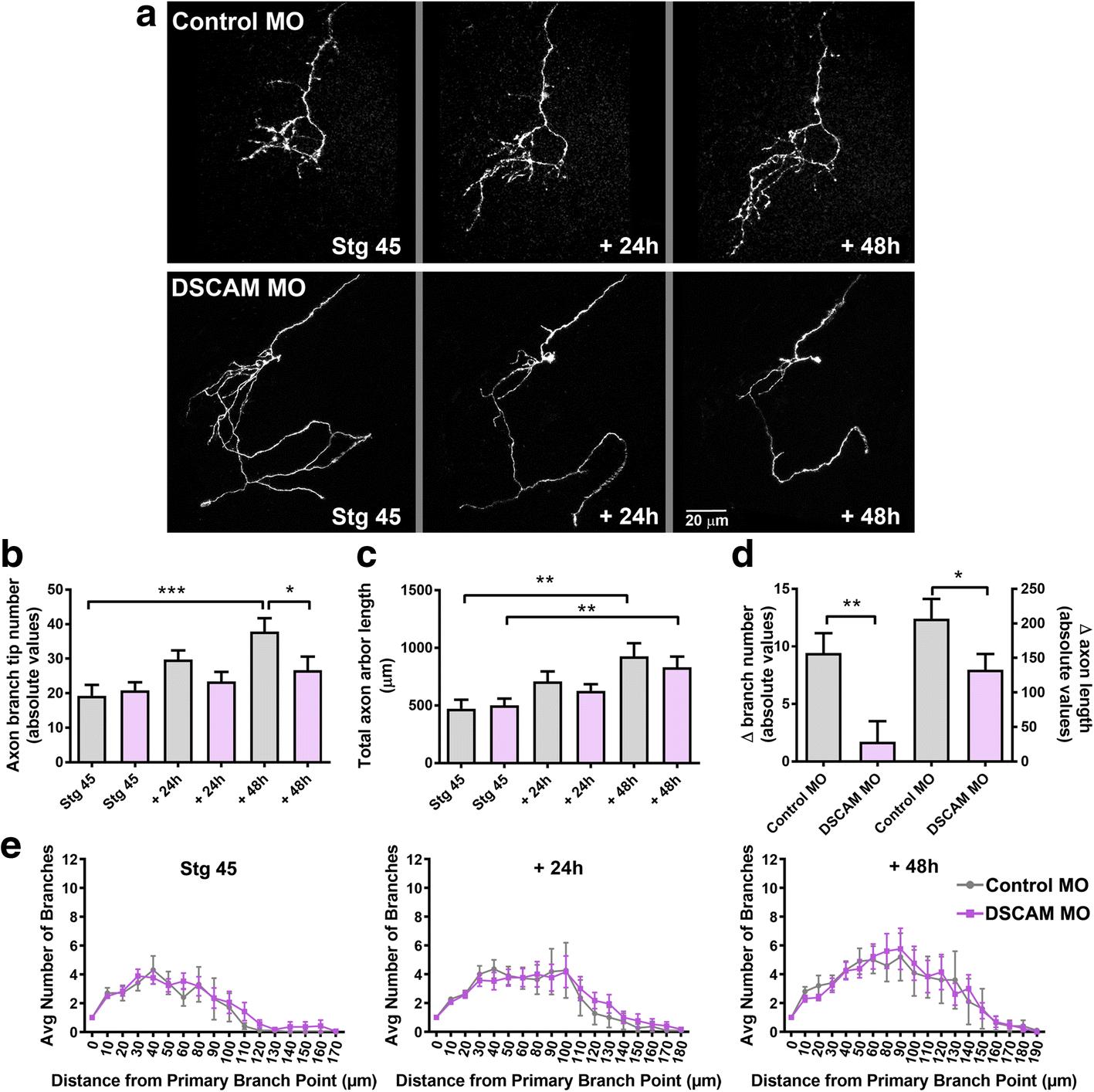
Fig. 8
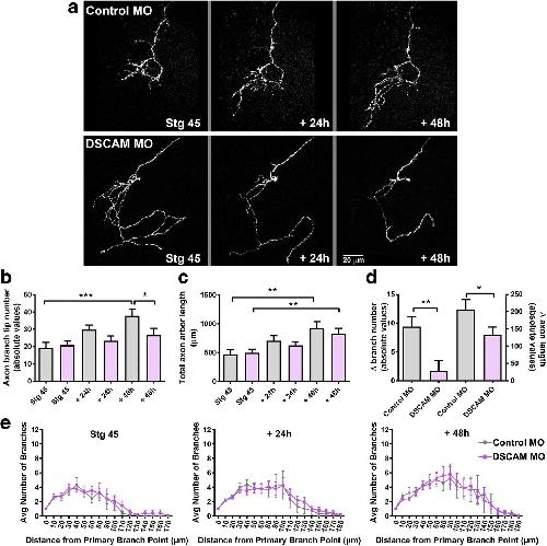
DSCAM downregulation decreases RGC axon arbor growth cell autonomously. a Sample axon arbors from RGCs transfected with Control MO or DSCAM MO together with Alexa 488 dextran and imaged at stage 45, and 24 and 48 h after initial imaging. b-d Quantitative analysis of axon branch number (b) and total axon arbor length (c) demonstrate that in contrast Control MO transfected RGCs, axons from RGCs with DSCAM knockdown failed to increase their number of branches over time, an effect that significantly decreased axon arbor growth rate (d; change in branch number and length). e Sholl analysis revealed no significant differences in the branching patterns of RGC axons with DSCAM knockdown each imaging time point when compared to controls. Control MO (n = 15) or DSCAM MO (n = 18). Comparisons are by Two-way ANOVA and Student’s-t-test. Error bars indicate mean ± SEM. * p ≤ 0.05, ** p ≤ 0.005, *** p ≤ 0.001. Scale bars: 20 μm in (a)
Fig. 9
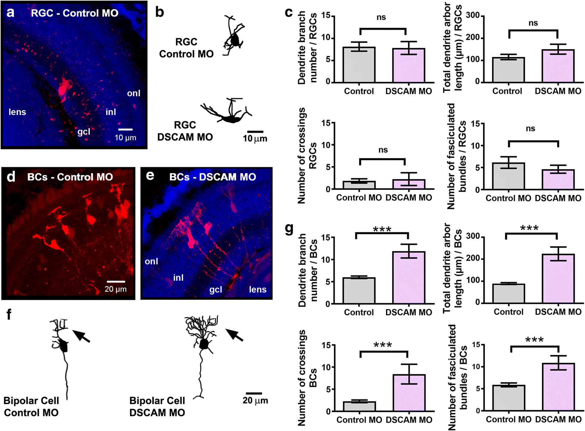
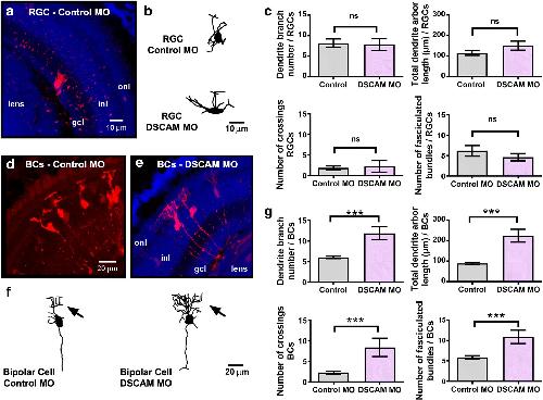
DSCAM downregulation differentially influences RGC and bipolar cell dendrite growth. Dendritic morphologies of fluorescently labeled (a-c) RGCs and (d-g) bipolar cells (BCs) transfected with Control MO or DSCAM MO are illustrated by the confocal projections of stage 45 retina cryostat sections (a, d, e) and sample three-dimensional tracings (b, f). Sections in (a and e) were counterstained with DAPI to reveal the retinal layers. Inl, inner nuclear layer; gcl, ganglion cell layer; onl, outer nuclear layer. c The number of dendritic branches, total dendritic arbor length, number of dendritic crossings, and number of fasciculated dendritic bundles of RGCs treated with DSCAM MO (n = 18) were compared to those treated with Control MO (n = 13). No significant differences were found across each category. g Morphological analysis of neurons traced three-dimensionally reveals a significant increase in the number of dendritic branches and total dendritic arbor length of bipolar cells in response to DSCAM downregulation. BCs treated with DSCAM MO also showed a significant increase in the number of dendritic crossings and fasciculated bundles compared to cells treated with control MO. DSCAM MO (n = 28), Control MO (n = 42). Error bars indicate mean ± SEM. ***p < 0.001, or ns for no significance. Scale bars: 10 μm in (a, b); 20 μm in (d-f)
Agarwala,
Cloning and functional characterization of DSCAML1, a novel DSCAM-like cell adhesion molecule that mediates homophilic intercellular adhesion.
2001, Pubmed
Agarwala,
Cloning and functional characterization of DSCAML1, a novel DSCAM-like cell adhesion molecule that mediates homophilic intercellular adhesion.
2001,
Pubmed Agarwala,
Down syndrome cell adhesion molecule DSCAM mediates homophilic intercellular adhesion.
2000,
Pubmed Andrews,
Dscam guides embryonic axons by Netrin-dependent and -independent functions.
2008,
Pubmed Bando,
Control of Spontaneous Ca2+ Transients Is Critical for Neuronal Maturation in the Developing Neocortex.
2016,
Pubmed Blank,
The Down syndrome critical region regulates retinogeniculate refinement.
2011,
Pubmed Bruce,
DSCAM promotes axon fasciculation and growth in the developing optic pathway.
2017,
Pubmed Cameron,
Molecular mechanisms of tiling and self-avoidance in neural development.
2010,
Pubmed Corty,
Molecules and mechanisms of dendrite development in Drosophila.
2009,
Pubmed Dong,
Visual avoidance in Xenopus tadpoles is correlated with the maturation of visual responses in the optic tectum.
2009,
Pubmed
,
Xenbase Eyal,
Dendrites impact the encoding capabilities of the axon.
2014,
Pubmed Fernandes,
Novel axon projection after stress and degeneration in the Dscam mutant retina.
2016,
Pubmed Fuerst,
Neurite arborization and mosaic spacing in the mouse retina require DSCAM.
2008,
Pubmed Fuerst,
DSCAM and DSCAML1 function in self-avoidance in multiple cell types in the developing mouse retina.
2009,
Pubmed Fuerst,
Cell autonomy of DSCAM function in retinal development.
2012,
Pubmed Grueber,
Self-avoidance and tiling: Mechanisms of dendrite and axon spacing.
2010,
Pubmed Gunnersen,
Sez-6 proteins affect dendritic arborization patterns and excitability of cortical pyramidal neurons.
2007,
Pubmed Haas,
Targeted electroporation in Xenopus tadpoles in vivo--from single cells to the entire brain.
2002,
Pubmed
,
Xenbase Hattori,
Dscam-mediated cell recognition regulates neural circuit formation.
2008,
Pubmed He,
Cell-intrinsic requirement of Dscam1 isoform diversity for axon collateral formation.
2014,
Pubmed Hughes,
Homophilic Dscam interactions control complex dendrite morphogenesis.
2007,
Pubmed Jan,
The control of dendrite development.
2003,
Pubmed Kim,
Dscam expression levels determine presynaptic arbor sizes in Drosophila sensory neurons.
2013,
Pubmed Kimura,
Potential dual molecular interaction of the Drosophila 7-pass transmembrane cadherin Flamingo in dendritic morphogenesis.
2006,
Pubmed Komendantov,
Dendritic excitability and neuronal morphology as determinants of synaptic efficacy.
2009,
Pubmed Li,
DSCAM promotes refinement in the mouse retina through cell death and restriction of exploring dendrites.
2015,
Pubmed Li,
Dscam mediates remodeling of glutamate receptors in Aplysia during de novo and learning-related synapse formation.
2009,
Pubmed Liu,
DSCAM functions as a netrin receptor in commissural axon pathfinding.
2009,
Pubmed Ly,
DSCAM is a netrin receptor that collaborates with DCC in mediating turning responses to netrin-1.
2008,
Pubmed
,
Xenbase Manitt,
Netrin participates in the development of retinotectal synaptic connectivity by modulating axon arborization and synapse formation in the developing brain.
2009,
Pubmed
,
Xenbase Marshak,
Cell-autonomous TrkB signaling in presynaptic retinal ganglion cells mediates axon arbor growth and synapse maturation during the establishment of retinotectal synaptic connectivity.
2007,
Pubmed
,
Xenbase Marshak,
Cell-autonomous alterations in dendritic arbor morphology and connectivity induced by overexpression of MeCP2 in Xenopus central neurons in vivo.
2012,
Pubmed
,
Xenbase Matsuda,
Controlled expression of transgenes introduced by in vivo electroporation.
2007,
Pubmed Matthews,
Dendrite self-avoidance is controlled by Dscam.
2007,
Pubmed Matthews,
Dscam1-mediated self-avoidance counters netrin-dependent targeting of dendrites in Drosophila.
2011,
Pubmed Mauss,
Midline signalling systems direct the formation of a neural map by dendritic targeting in the Drosophila motor system.
2009,
Pubmed McAllister,
Cellular and molecular mechanisms of dendrite growth.
2000,
Pubmed McGinn,
Restoration of Dendritic Complexity, Functional Connectivity, and Diversity of Regenerated Retinal Bipolar Neurons in Adult Zebrafish.
2018,
Pubmed Millard,
Dscam2 mediates axonal tiling in the Drosophila visual system.
2007,
Pubmed Millard,
Dscam-mediated repulsion controls tiling and self-avoidance.
2008,
Pubmed Myatt,
Neuromantic - from semi-manual to semi-automatic reconstruction of neuron morphology.
2012,
Pubmed Nagel,
Netrin-1 directs dendritic growth and connectivity of vertebrate central neurons in vivo.
2015,
Pubmed
,
Xenbase Palmesino,
Genetic analysis of DSCAM's role as a Netrin-1 receptor in vertebrates.
2012,
Pubmed Peng,
Coordinated changes in dendritic arborization and synaptic strength during neural circuit development.
2009,
Pubmed Puram,
Cell-intrinsic drivers of dendrite morphogenesis.
2013,
Pubmed Purohit,
Down syndrome cell adhesion molecule (DSCAM) associates with uncoordinated-5C (UNC5C) in netrin-1-mediated growth cone collapse.
2012,
Pubmed Reid,
Reduced dendritic arborization and hyperexcitability of pyramidal neurons in a Scn1b-based model of Dravet syndrome.
2014,
Pubmed Schmucker,
Drosophila Dscam is an axon guidance receptor exhibiting extraordinary molecular diversity.
2000,
Pubmed Shewan,
Age-related changes underlie switch in netrin-1 responsiveness as growth cones advance along visual pathway.
2002,
Pubmed
,
Xenbase Shirkey,
Dynamic responses of Xenopus retinal ganglion cell axon growth cones to netrin-1 as they innervate their in vivo target.
2012,
Pubmed
,
Xenbase SHOLL,
Dendritic organization in the neurons of the visual and motor cortices of the cat.
1953,
Pubmed Simmons,
DSCAM-mediated control of dendritic and axonal arbor outgrowth enforces tiling and inhibits synaptic plasticity.
2017,
Pubmed Sjöström,
Dendritic excitability and synaptic plasticity.
2008,
Pubmed Soba,
Drosophila sensory neurons require Dscam for dendritic self-avoidance and proper dendritic field organization.
2007,
Pubmed Souchet,
Pharmacological correction of excitation/inhibition imbalance in Down syndrome mouse models.
2015,
Pubmed Wojtowicz,
A vast repertoire of Dscam binding specificities arises from modular interactions of variable Ig domains.
2007,
Pubmed Wojtowicz,
Alternative splicing of Drosophila Dscam generates axon guidance receptors that exhibit isoform-specific homophilic binding.
2004,
Pubmed Yamagata,
Dscam and Sidekick proteins direct lamina-specific synaptic connections in vertebrate retina.
2008,
Pubmed Zhan,
Analysis of Dscam diversity in regulating axon guidance in Drosophila mushroom bodies.
2004,
Pubmed Zhu,
Dendritic patterning by Dscam and synaptic partner matching in the Drosophila antennal lobe.
2006,
Pubmed Zipursky,
The molecular basis of self-avoidance.
2013,
Pubmed