XB-ART-55292
Dev Cell
2018 Sep 10;465:595-610.e3. doi: 10.1016/j.devcel.2018.08.009.
Show Gene links
Show Anatomy links
WDR5 Stabilizes Actin Architecture to Promote Multiciliated Cell Formation.
Kulkarni SS, Griffin JN, Date PP, Liem KF, Khokha MK.
???displayArticle.abstract???
The actin cytoskeleton is critical to shape cells and pattern intracellular organelles, which collectively drives tissue morphogenesis. In multiciliated cells (MCCs), apical actin drives expansion of the cell surface necessary to host hundreds of cilia. The apical actin also forms a lattice to uniformly distribute basal bodies. This apical actin network is dynamically remodeled, but the molecules that regulate its architecture remain poorly understood. We identify the chromatin modifier, WDR5, as a regulator of apical F-actin in MCCs. Unexpectedly in MCCs, WDR5 has a function independent of chromatin modification. We discover a scaffolding role for WDR5 between the basal body and F-actin. Specifically, WDR5 binds to basal bodies and migrates apically, where F-actin organizes around WDR5. Using a monomer trap for G-actin, we show that WDR5 stabilizes F-actin to maintain lattice architecture. In summary, we identify a non-chromatin role for WDR5 in stabilizing F-actin in MCCs.
???displayArticle.pubmedLink??? 30205038
???displayArticle.pmcLink??? PMC6177229
???displayArticle.link??? Dev Cell
???displayArticle.grants??? [+]
R01 HD081379 NICHD NIH HHS , R33 HL120783 NHLBI NIH HHS , U01 HL098188 NHLBI NIH HHS , UL1 TR001863 NCATS NIH HHS , R01 HD102186 NICHD NIH HHS
Species referenced: Xenopus
Genes referenced: actb atp6v1a dnah9 foxj1 itln1 mcc mcidas rfx2 tuba4a tubg1 utrn wdr5
GO keywords: ciliary basal body organization [+]
???displayArticle.antibodies??? Actin Ab1 Tuba4a Ab15 Tubg1 Ab4 wdr5 Ab1
???displayArticle.morpholinos??? wdr5 MO4 wdr5 MO5
???displayArticle.disOnts??? visceral heterotaxy [+]
???attribute.lit??? ???displayArticles.show???
|
|
graphical abstract |
|
|
Figure 1. Wdr5 Regulates Ciliogenesis in MCCs Independently of H3K4MT (A) X. tropicalis epidermal MCCs marked either by anti-acetylated α-tubulin (red) or membrane-RFP; actin is labeled with phalloidin and nuclei with Hoechst. Scanning electron microscope images of MCCs of Xenopus embryos (green stars mark MCCs). Uninjected control embryos are on the left, and embryos injected at one cell stage with wdr5 MO are on the right. (B) Cilia-driven epidermal flow is visualized using red microbeads over the period of 6 s (see Video S1). Magenta arrowheads indicate bead displacement from starting point (dashed lines). Green arrowheads indicate no displacement. Green fluorescent protein traces the morpholino and RNA. Experimental conditions include wdr5 MO, wdr5 MO + human WT WDR5 RNA, wdr5 MO + human mutant S91K WDR5 RNA, and compared to uninjected controls. (C) Quantification of maximum bead displacement (micron) in 6 s in uninjected controls, first wdr5 MO, second wdr5 MO, first wdr5 MO + WT-WDR5-3xGFP, first wdr5 MO + S91K-WDR5-3xGFP, and first wdr5 MO + K7Q-WDR5-3xGFP. n = number of embryos. â â â indicates statistical significance at p < 0.0005. Data is represented as mean ± SEM. (D) X. tropicalis epidermal MCCs marked with anti-acetylated α-tubulin (green) for cilia and phalloidin (red) for actin. Percentage of embryos with wild-type-like cilia (magenta), partial rescue (green), or complete loss (cyan) of cilia under different conditions: uninjected controls, wdr5 MO, wdr5 MO + human WT-WDR5, and wdr5 MO + human S91K-WDR5. n = number of embryos. â â â indicates statistical significance at p < 0.0005. |
|
|
Figure 2. WDR5 Mutants Localize near the Base of Cilia and Nucleus in MCCs (A) WDR5 was tagged with 3xGFP at the C-terminal end to study the localization of WDR5 mutants at the ciliary base. Wild-type WDR5 was localized to the nucleus and ciliary base in MCCs. None of the WDR5 deletion constructs (1-117, 1-201, 118-334, 118-201, and 202-334) localized either to the nucleus or ciliary base. (B) Mutants 26-334 WDR5, patient mutation (K7Q), and methylation dead mutant (S91K) localize at the ciliary base and nucleus. Control 3xGFP only does not localize specifically to either location. See also Figure S4. |
|
|
Figure 3. Wdr5 Is Necessary for Uniform Distribution and Polarization of Basal Bodies (A) The four steps of ciliogenesis in MCCs: (1) MCCs are specified in the deeper epithelial layer. (2) MCCs insert themselves into the superficial epithelia. They simultaneously begin basal body biogenesis deep in the cytoplasm. (3) Apical enrichment of actin leads to apical expansion of MCCs. Basal bodies also start to migrate and dock to the apical surface. (4) Basal bodies dock, distribute evenly, and orient at the apical surface, which leads to ciliogenesis. Cilia-mediated flow then reinforces basal body polarity. (BâD) Wdr5 is essential for uniform basal body distribution in MCCs. (B) MCC showing uniform and clumped distribution of basal bodies (centrin-RFP) in uninjected control and wdr5 morphant, respectively. Control MCC is divided into four quadrants labeled Q1â4 with different colors to use for quantification of distribution pattern in (D). n = number of MCCs. (C) Basal bodies from six individual MCCs from different embryos are overlaid on each other to show loss of uniform distribution of basal bodies in wdr5 morphants. Basal bodies from each MCC are colored differently. (D) Quantitative analysis of basal body distribution in uninjected controls and wdr5 MO-injected embryos. Each MCC was divided into four quadrants, and the number of basal bodies in each quadrant is plotted on their respective axes (Q1âQ4); see (D). We measured the number of basal bodies in each quadrant for six MCCs. In the graph, each color represents one MCC. Squareness represents the uniform distribution of basal bodies in an MCC. (EâG) Wdr5 is essential for planar organization of basal bodies in MCCs. (E) MCCs showing parallel and random orientation of rootlets (clamp-GFP, magenta) with relation to basal bodies (centrin-RFP, cyan) as indicated by the direction of arrows in controls and wdr5 MO-injected embryos, respectively. (F) Quantitative analysis of basal body polarity with angular velocity graphs. Each color represents an MCC (10 total), and axes show the orientation of rootlets for 20 basal bodies per MCC. Length of axis represents the angle of orientation (0â360). Circularity depicts rootlets are parallel to each other and basal bodies are planar polarized. (G) Angular velocity graph showing the standard deviation in the orientation of rootlets. Here, each axis represents each MCC, and length represents the standard deviation in the angle of orientation of 20 rootlets within each MCC. Standard deviation is smaller in controls, as rootlets are more parallel to each other compared to wdr5 MO-injected embryos. |
|
|
Figure 4. Wdr5 Is Essential for Apical Expansion and Actin Assembly in Ciliated Cells (A) The four steps of ciliogenesis in MCCs with emphasis on the role of WDR5 during the third step of MCC formation. (B) Xenopus epidermal MCCs marked with anti-acetylated α-tubulin (green, cilia) and utrophin-GFP (magenta). Cyan and white arrowheads show ciliated cells with apical enrichment and loss of actin, respectively. (C and D) Apical area of MCCs (C) and non-MCCs (D) in controls and wdr5 MO-injected embryos. n = number of MCCs. (E) The model representing actin-dependent apical surface expansion in MCCs. (FâH) Quantitative analysis of apical enrichment of actin in MCCs and neighboring non-MCCs in controls and (F) wdr5 MO- or (G) wdr5 CRISPR-injected embryos. Actin enrichment was quantified (H) using a line scan (white line) spanning MCC and neighboring non-MCC. Actin was stained using phalloidin. n = number of MCCs. â and â â â indicate statistical significance at p < 0.05 and p < 0.0005. Data are represented as mean ± SEM. See also Figures S5 and S6. |
|
|
Figure 5. WDR5 Is a Scaffold Connecting Basal Bodies to Actin A Xenopus epidermal MCC expressing WDR5-GFP (red), actin (green) labeled with phalloidin, and centrin-RFP (blue). Basal bodies (blue) dock in the space within the actin lattice. WDR5 localizes between actin and centrin. XZ and YZ projections show orthogonal view. In the orthogonal view, white arrowheads indicate the space between actin and a basal body, which is occupied by WDR5. See also Figure S7. |
|
|
Figure 6. WDR5-Basal Body Complex Interacts with F-Actin during Apical Expansion (A) A montage of Xenopus epidermal MCC undergoing apical expansion over 21 min. WDR5 marked with WDR5-GFP localizes to the apical membrane as MCC expands. (B and D) A montage of Xenopus epidermal MCC expressing WDR5-GFP and centrin-RFP early during MCC expansion process. Basal bodies (centrin-RFP) and WDR5 appear to co-localize deep in the cytoplasm. (C) Schematic showing optical sections of an MCC to examine WDR5 and basal body co-localization in (B) and (D). Optical sections 1–4 correspond to the optical sections in (B) and (D). Scale bar represents 5 μM. (E) A montage of Xenopus epidermal MCC undergoing apical expansion over 9 min. WDR5 (WDR5-GFP) interacts with F-actin (utrophin-RFP) at the apical surface as MCC expands. The region in a white square is magnified to show F-actin organizing around WDR5 (note white arrowheads). See also Videos S2, S3, and S4. |
|
|
Figure 7. Wdr5 Is Essential for Stabilization of F-Actin (A) Schematic showing the experimental design to examine the rate of F-actin disassembly in MCCs of Xenopus embryos. To isolate the effect of WDR5 in disassembly, we exposed epidermal MCCs to Latrunculin A (LatA) treatment for 10 min. LatA specifically binds to G-actin in stoichiometric 1:1 ratio, preventing the F-actin polymerization. Thus, exposure to LatA prevents the assembly but not disassembly of F-actin, allowing us to evaluate the effect of WDR5 depletion on F-actin disassembly in MCCs. Based on earlier results that medial actin is necessary for apical expansion and our results that Wdr5 depletion leads to loss of medial F-actin enrichment, we specifically examined the medial F-actin intensity in controls and wdr5 morphants. Medial actin intensity was normalized to cortical actin to allow us to combine results from different experiments for statistical comparison. (B) Quantification of normalized medial actin intensity in the MCCs of controls and the suboptimal dose of wdr5 morphants after exposure to DMSO (vehicle) or LatA (2 μM) for 10 min using two non-overlapping wdr5 MOs. Our results show a dramatic reduction in actin intensity in response to LatA in wdr5 morphants compared to DMSO only. n = number of MCCs. â â and â â â â indicate statistical significance at p < 0.005 and p < 0.00005. Data are represented as mean ± SEM. (C) Immunofluorescence showing Xenopus epidermal MCCs labeled for F-actin (phalloidin) and cilia (anti-acetylated α-tubulin) in controls and wdr5 morphants after exposure to DMSO (vehicle) or LatA (2 uM) for 10 min. Arrowheads indicate actin enrichment in MCCs. The cartoon depicts the hypothesized rates of disassembly and the effect of LatA on medial actin enrichment in controls and wdr5 morphants. (D) Schematic illustration of a model proposing the role of WDR5 in the formation of an MCC. WDR5 binds to basal bodies as basal bodies are synthesized deep in the cytoplasm. WDR5 then migrates apically, where F-actin organizes around WDR5. WDR5 interacts with F-actin to stabilize actin network essential for apical expansion and basal body distribution. In the final stages, WDR5 anchors basal bodies to the apical actin network to form functional MCCs. |
|
|
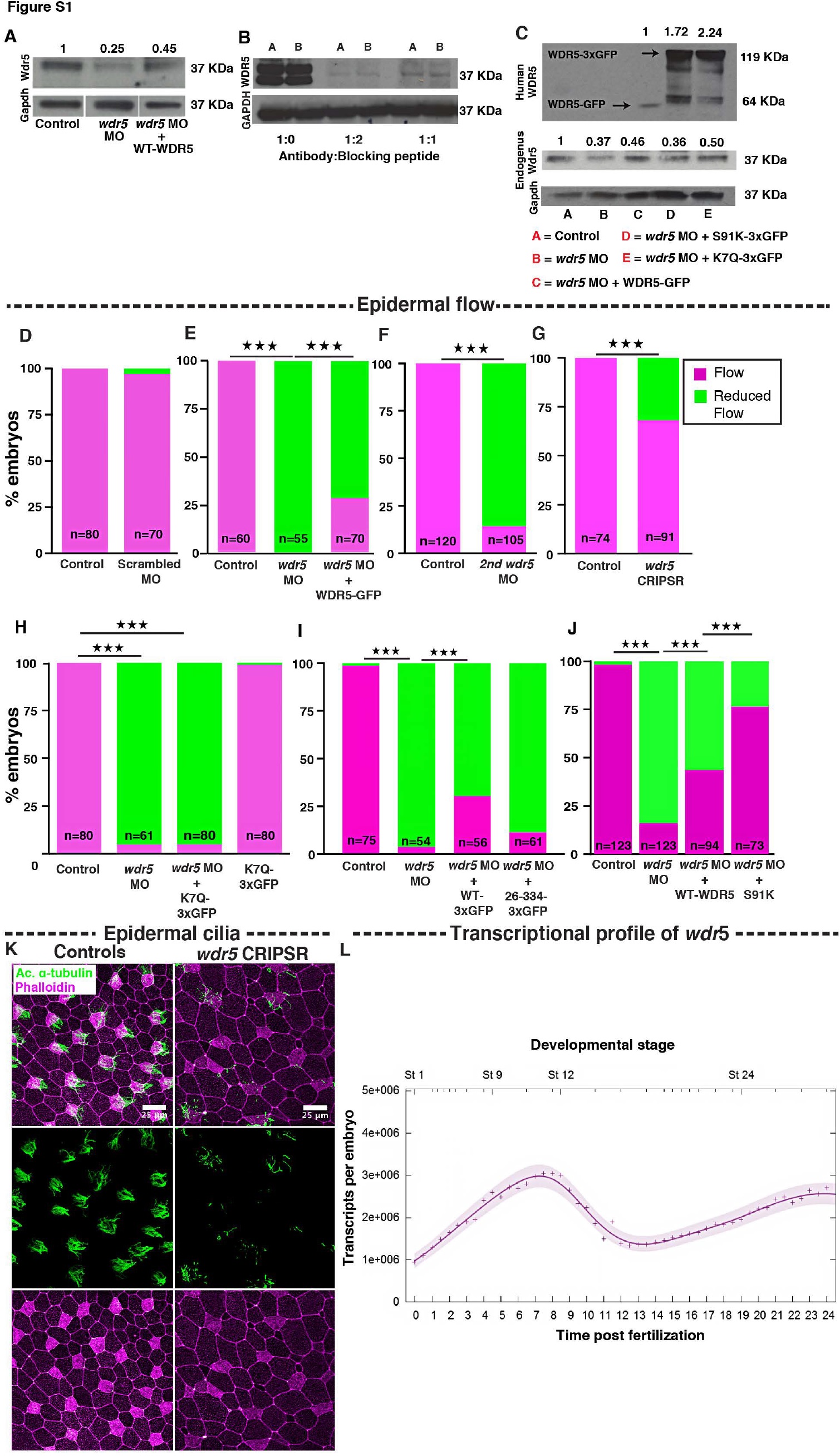
Figure S1: Specificity of wdr5 MO and Wdr5 antibody. Related to Figure 1. (A) Western Blot indicating Wdr5 levels in uninjected controls, wdr5 morphants, and wdr5 morphants injected with human WDR5 RNA at stage 20. Numbers at the top are normalized values for Wdr5 intensity based on loading control Gapdh. (B) Western Blot indicating WDR5 levels in RPE cells using WDR5 antibody, WDR5 antibody mixed with blocking peptide in 1:1 and 1:2 volumetric ratio. A, B represent two independent protein isolations. (C) Western Blot indicating Wdr5 levels in uninjected controls, wdr5 morphants, and wdr5 morphants injected with either human WT-WDR5-GFP RNA, human S91K-WDR5- 3xGFP RNA, or human K7Q-WDR5-3xGFP RNA. Numbers at the top are normalized values for Wdr5 intensity based on loading control Gapdh. (D-J) Percentage of embryos with present (magenta) or reduced (green) cilia driven epidermal flow. (D) Experimental conditions include uninjected controls and scrambled MO (E) Experimental conditions include uninjected controls, wdr5 MO and wdr5 MO + human WDR5-GFP. (F) Experimental conditions include uninjected controls and second wdr5 MO. (G) Experimental conditions include uninjected controls and wdr5 CRISPR. (H) Experimental conditions include uninjected controls, wdr5 MO, wdr5 MO + human WDR5 (K7Q)-3xGFP RNA, and human WDR5 (K7Q)-3xGFP RNA. (I) Experimental conditions include uninjected controls, wdr5 MO, wdr5 MO + human WT-WDR5 3xGFP RNA, and wdr5 MO + human WDR5 (26-334)-3xGFP RNA. (J) Experimental conditions include uninjected controls, injected with wdr5 MO, wdr5 MO + human WT WDR5 RNA, and wdr5 MO + human mutant S91K WDR5 RNA. n = number of embryos. â â â indicate statistical significance at P < 0.0005 (K) X. tropicalis epidermal MCCs in controls and CRIPSR injected embryos marked with anti-acetylated α-tubulin (green) for cilia and phalloidin (magenta) for actin. (L) Transcriptional profile with absolute number of transcripts per embryo of X. tropicalis starting at single cell up to stage 28. |
|
|
Figure S2: WDR5 regulates foxj1 expression in MCCs. Related to Figure 1. In situ hybridization of (A) MCC markers: dnah9, foxj1, MCIDAS, rfx2 and, (B) non-MCC markers: xeel and atpv1a in uninjected controls and wdr5 morphants. (C) Percentage of embryos with present or reduced cilia driven epidermal flow in response to wdr5 MO and wdr5 MO + Xenopus foxj1 mRNA. (D) Percentage of embryos with normal or reducedexpression of MCC and non-MCC markers. n = number of embryos.â â â indicate statistical significance at P < 0.0005 |
|
|
Figure S3: WDR5 is localized to the nucleus of emerging MCCs. Related to Figure 2. X. tropicalis expressing WDR5-GFP and Centrin-RFP. Centrin-RFP is used to mark emerging MCCs. Emerging MCC in Xenopus epidermis shows WDR5 is expressed in the nucleus. |
|
|
Figure S4: WDR5 is localized near the base of cilia in the MCCs. Related to Figure 2. (A) X. tropicalis expressing WDR5-GFP. WDR5 is localized apically in the MCCs in a punctate pattern (white arrows) and in the membrane and nuclei of epithelial cells. (B) X. tropicalis epidermal MCC expressing WDR5-GFP (green) and centrin-RFP (red) shows that WDR5 localizes near the basal bodies. (C) Immunofluorescence showing localization of WDR5 (green) and γ-tubulin (red) in a MCC of X. tropicalis epidermis. (D) Immunofluorescence showing localization of WDR5 (red), acetylated α-tubulin (yellow) in MCCs of mouse trachea. WDR5 signal is lost after incubating the antibody with the blocking peptide. |
|
|
Figure S5: Wdr5 is essential for apical expansion in MCCs. Related to Figure 4. (A) Apical area of MCCs increases over development (from stage 21 to stage 28) in uninjected controls but fails to increase in wdr5 morphants. (B) Quantification of number of MCCs per unit area between controls and wdr5 morphants. n = number of embryos. (C) Quantification of apical area over development (from stage 21 to stage 28) in uninjected controls and wdr5 morphants. n = number of MCCs. |
|
|
Figure S6: WDR5 is essential for apical expansion in MCCs. Related to Figure 4. Quantification of apical area of MCCs in controls and wdr5 CRIPSR injected embryos. n = number of MCCs. â indicate statistical significance at P < 0.05 |
|
|
Figure S7: WDR5 is interwoven within F-actin network in the MCCs of mouse trachea and interacts with γ-tubulin and actin. Related to Figure 5. (A) Immunofluorescence showing localization of WDR5 (green) and phalloidin (magenta) in MCCs of mouse trachea. XY image shows lateral view and XZ image shows orthogonal view. (B) Co-immunoprecipitation of endogenous WDR5 with actin and γ tubulin in human RPE cells. Beads only control (left) and beads with anti-WDR5 antibody (right). |
References [+] :
Ang,
Wdr5 mediates self-renewal and reprogramming via the embryonic stem cell core transcriptional network.
2011, Pubmed
Ang, Wdr5 mediates self-renewal and reprogramming via the embryonic stem cell core transcriptional network. 2011, Pubmed
Antoniades, Making the connection: ciliary adhesion complexes anchor basal bodies to the actin cytoskeleton. 2014, Pubmed
Bailey, WD repeat-containing protein 5 (WDR5) localizes to the midbody and regulates abscission. 2015, Pubmed
Bailey, WD repeat-containing protein 5 (WDR5) localizes to the midbody and regulates abscission. 2015, Pubmed
Becker-Heck, The coiled-coil domain containing protein CCDC40 is essential for motile cilia function and left-right axis formation. 2011, Pubmed
Bettencourt-Dias, Centrosomes and cilia in human disease. 2011, Pubmed
Bhattacharya, CRISPR/Cas9: An inexpensive, efficient loss of function tool to screen human disease genes in Xenopus. 2015, Pubmed , Xenbase
Blanchoin, Actin dynamics, architecture, and mechanics in cell motility. 2014, Pubmed
Boisvieux-Ulrich, Cytochalasin D inhibits basal body migration and ciliary elongation in quail oviduct epithelium. 1990, Pubmed
Brooks, In vivo investigation of cilia structure and function using Xenopus. 2015, Pubmed , Xenbase
Brooks, Multiciliated cells. 2014, Pubmed
Burke, Chibby promotes ciliary vesicle formation and basal body docking during airway cell differentiation. 2014, Pubmed
Casey, A case report of primary ciliary dyskinesia, laterality defects and developmental delay caused by the co-existence of a single gene and chromosome disorder. 2015, Pubmed
del Viso, Generating diploid embryos from Xenopus tropicalis. 2012, Pubmed , Xenbase
De Rubeis, Synaptic, transcriptional and chromatin genes disrupted in autism. 2014, Pubmed
Dharmarajan, Structural basis for WDR5 interaction (Win) motif recognition in human SET1 family histone methyltransferases. 2012, Pubmed
Dou, Regulation of MLL1 H3K4 methyltransferase activity by its core components. 2006, Pubmed
Epting, The Rac1 regulator ELMO controls basal body migration and docking in multiciliated cells through interaction with Ezrin. 2015, Pubmed , Xenbase
Garrod, Airway ciliary dysfunction and sinopulmonary symptoms in patients with congenital heart disease. 2014, Pubmed
Gori, Wdr5, a WD-40 protein, regulates osteoblast differentiation during embryonic bone development. 2006, Pubmed
Houtmeyers, Regulation of mucociliary clearance in health and disease. 1999, Pubmed
Huang, Foxj1 is required for apical localization of ezrin in airway epithelial cells. 2003, Pubmed
Ioannou, Xenopus laevis nucleotide binding protein 1 (xNubp1) is important for convergent extension movements and controls ciliogenesis via regulation of the actin cytoskeleton. 2013, Pubmed , Xenbase
Ishikawa, Ciliogenesis: building the cell's antenna. 2011, Pubmed
Kennedy, Congenital heart disease and other heterotaxic defects in a large cohort of patients with primary ciliary dyskinesia. 2007, Pubmed
Khokha, Techniques and probes for the study of Xenopus tropicalis development. 2002, Pubmed , Xenbase
Klos Dehring, Deuterosome-mediated centriole biogenesis. 2013, Pubmed , Xenbase
Kulkarni, WDR5 regulates left-right patterning via chromatin-dependent and -independent functions. 2018, Pubmed , Xenbase
Kunimoto, Coordinated ciliary beating requires Odf2-mediated polarization of basal bodies via basal feet. 2012, Pubmed
Li, Global genetic analysis in mice unveils central role for cilia in congenital heart disease. 2015, Pubmed
Merveille, CCDC39 is required for assembly of inner dynein arms and the dynein regulatory complex and for normal ciliary motility in humans and dogs. 2011, Pubmed
Meunier, Multiciliated Cells in Animals. 2016, Pubmed
Mikkelsen, Genome-wide maps of chromatin state in pluripotent and lineage-committed cells. 2007, Pubmed
Mitchell, A positive feedback mechanism governs the polarity and motion of motile cilia. 2007, Pubmed , Xenbase
Mitchell, The PCP pathway instructs the planar orientation of ciliated cells in the Xenopus larval skin. 2009, Pubmed , Xenbase
Nakhleh, High prevalence of respiratory ciliary dysfunction in congenital heart disease patients with heterotaxy. 2012, Pubmed
Odho, Characterization of a novel WDR5-binding site that recruits RbBP5 through a conserved motif to enhance methylation of histone H3 lysine 4 by mixed lineage leukemia protein-1. 2010, Pubmed
Oh, Cilia in vertebrate development and disease. 2012, Pubmed
Owens, Measuring Absolute RNA Copy Numbers at High Temporal Resolution Reveals Transcriptome Kinetics in Development. 2016, Pubmed , Xenbase
Park, Dishevelled controls apical docking and planar polarization of basal bodies in ciliated epithelial cells. 2008, Pubmed , Xenbase
Patel, Structure of WDR5 bound to mixed lineage leukemia protein-1 peptide. 2008, Pubmed
Patel, A conserved arginine-containing motif crucial for the assembly and enzymatic activity of the mixed lineage leukemia protein-1 core complex. 2008, Pubmed
Pedersen, Intraflagellar transport (IFT) role in ciliary assembly, resorption and signalling. 2008, Pubmed
Pollard, Mechanism of actin filament self-assembly and regulation of the process by actin-binding proteins. 1986, Pubmed
Pollard, Actin and Actin-Binding Proteins. 2016, Pubmed
Schuetz, Structural basis for molecular recognition and presentation of histone H3 by WDR5. 2006, Pubmed
Sedzinski, RhoA regulates actin network dynamics during apical surface emergence in multiciliated epithelial cells. 2017, Pubmed , Xenbase
Sedzinski, Emergence of an Apical Epithelial Cell Surface In Vivo. 2016, Pubmed , Xenbase
Sharma, Ciliary dysfunction in developmental abnormalities and diseases. 2008, Pubmed
Stubbs, The forkhead protein Foxj1 specifies node-like cilia in Xenopus and zebrafish embryos. 2008, Pubmed , Xenbase
Stubbs, Radial intercalation of ciliated cells during Xenopus skin development. 2006, Pubmed , Xenbase
Sutherland, Disorders of left-right asymmetry: heterotaxy and situs inversus. 2009, Pubmed
Swisher, Increased postoperative and respiratory complications in patients with congenital heart disease associated with heterotaxy. 2011, Pubmed
Tan, Heterotaxy and complex structural heart defects in a mutant mouse model of primary ciliary dyskinesia. 2007, Pubmed
Tang, Centriole biogenesis in multiciliated cells. 2013, Pubmed
Trievel, WDR5, a complexed protein. 2009, Pubmed
Vladar, Dishevelled links basal body docking and orientation in ciliated epithelial cells. 2008, Pubmed , Xenbase
Walck-Shannon, Cell intercalation from top to bottom. 2014, Pubmed
Wang, WDR5 is essential for assembly of the VISA-associated signaling complex and virus-triggered IRF3 and NF-kappaB activation. 2010, Pubmed
Werner, Actin and microtubules drive differential aspects of planar cell polarity in multiciliated cells. 2011, Pubmed , Xenbase
Werner, Radial intercalation is regulated by the Par complex and the microtubule-stabilizing protein CLAMP/Spef1. 2014, Pubmed , Xenbase
Werner, Using Xenopus skin to study cilia development and function. 2013, Pubmed , Xenbase
Wysocka, WDR5 associates with histone H3 methylated at K4 and is essential for H3 K4 methylation and vertebrate development. 2005, Pubmed , Xenbase
Yarmola, Actin-latrunculin A structure and function. Differential modulation of actin-binding protein function by latrunculin A. 2000, Pubmed
Yu, Foxj1 transcription factors are master regulators of the motile ciliogenic program. 2008, Pubmed
Zaidi, De novo mutations in histone-modifying genes in congenital heart disease. 2013, Pubmed
Zhang, Centriole biogenesis and function in multiciliated cells. 2015, Pubmed , Xenbase
Zhao, The Cep63 paralogue Deup1 enables massive de novo centriole biogenesis for vertebrate multiciliogenesis. 2013, Pubmed , Xenbase
Zhu, High throughput in vivo functional validation of candidate congenital heart disease genes in Drosophila. 2017, Pubmed
