|
Figure 1. Dependence on recording conditions of the pattern of rat P2X2a receptor (P2X2aR) desensitization to repetitive ATP application. (A) Whole-cell recording in HEK293 cells. Traces of currents induced by repetitive application of 100 μM ATP for 40 s with 4 min washout periods for cells bathed in calcium-containing medium (2.5 mM; top traces) or in calcium-deficient medium (0.09 mM calcium; bottom traces) at a holding potential of −60 mV are shown. The progressive increase in the rates of receptor desensitization is termed use-dependent desensitization (UDD); (B) Perforated patch-clamp recording in HEK293 cells. Notice that there is no difference in the rate of receptor desensitization during repetitive agonist application (100 μM ATP for 30 s with 4 min washing periods) in cells bathed in calcium-containing (top) or calcium-deficient (bottom) medium; (C) Two-electrode voltage clamp (TEVC) recording in Xenopus oocytes. The currents induced by four consecutive ATP applications in oocytes bathed in calcium-containing (top) or calcium-deficient (bottom) medium are shown. In (A,C), the data shown are normalized representative recordings. In all panels, traces shown are representative of at least five similar experiments. In this and the following figures, horizontal black bars indicate duration of ATP application, and the numbers indicate the order of each ATP application. |
|
Figure 2. UDD is present and comparable in various intracellular ionic environments. (A) The traces shown are representative of whole-cell recordings in HEK293 cells with the intrapipette medium containing sodium (left), cesium (middle), and potassium (right) chloride. In all cases, 2.5 mM calcium was present in the extracellular medium, and the holding potential was −60 mV; (B) Mean ± SEM values of the rate of receptor desensitization (τ) derived from a monoexponential fit for sodium, cesium, and potassium-based intracellular solutions (n = 10–14 per group). |
|
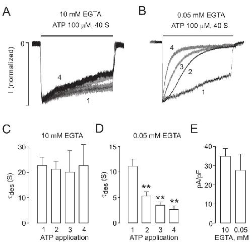
Figure 3. Use-dependent desensitization on PC12 cells. (A) Representative tracings of a single PC12 cell challenged with four successive applications of 100 μM ATP and the intracellular solution containing 10 mM EGTA; (B) The same experiment in other PC12 cells in which the intracellular solution includes 0.05 mM EGTA; UDD is developed under such conditions; (C,D) Summary of the desensitization constants in four consecutive ATP applications in cells clamped with an intracellular solution containing 10 mM (C) or 0.05 mM (D) EGTA; (E) Current densities for both conditions. ** p < 0.01, test. Mann-Whitney test. n = 4–8. |
|
Figure 4. Intracellular ATP, but not GTP, phosphoenolpyruvate (PEP), or ATPγS, blocks receptor desensitization in the whole-cell recordings performed in HEK293 cells expressing P2X2aR. The cells were dialyzed with ATP, GTP, PEP, or ATPγS for 7 min before the start of the extracellular ATP application, and the holding potential was −60 mV. The horizontal dotted lines illustrate the peak in the current response at the end of the first ATP application. Notice that UDD is preserved in all cases except for the cells filled with 5 mM ATP. |
|
Figure 5. Potential role of protein kinases in the intracellular ATP effects on receptor desensitization; whole-cell recordings in HEK293 cells expressing P2X2aR at a holding potential of −60 mV. (Top panels) The loss of receptor desensitization in cells filled with 5 mM ATP-containing medium; (Bottom panels) Restoration of receptor desensitization in cells filled with a medium containing 5 mM ATP plus 10 μM staurosporine (SP). Notice the lack of UDD in the presence of SP. In both experiments, the cells were dialyzed for 7 min before the extracellular ATP was applied. The horizontal dotted lines indicate the peak amplitude of the current at the end of the first pulse of extracellular ATP. |
|
Figure 6. Independence of UDD of the status of kinases, phosphatases, and phosphoinositides in the absence of intracellular ATP. The results show whole-cell recordings from P2X2aR-expressing HEK293 cells clamped at â60 mV and containing kinase and phosphatase inhibitors or activators in the absence (gray traces) or in the presence (black traces) of 2 mM extracellular calcium. (AâF) The lack of effects of wortmannin (WT), an inhibitor of PI3 and PI4 kinases (A), the phosphoinositides PI(4,5)P2 (B) and PI(3,5)P2 (C), the phosphatase PP2B inhibitor okadaic acid (OA) (D), the calcineurin inhibitor cyclosporin A (CycA) (E) and staurosporine (SP), a nonselective kinase inhibitor at the concentration used (F), on the development of UDD during repetitive agonist application. The cells were dialyzed for 7 min before the start of the experiment, and the washout periods between ATP applications were 4 min each. The recordings shown are representative of at least 3 different experiments. |
|
Figure 7. Intracellular ATP concentration-response experiments. (A,B) Traces of currents induced by repetitive application of 100 μM ATP for 40 s with 4 min washout periods for cells bathed in calcium-containing medium with the intracellular solution containing 0, 1, 3, 4 or 5 mM ATP in HEK293 cells transfected with the P2X2R cDNA (A) or in PC12 cells (B) that endogenously express the P2X2R. Recordings were performed in at least three different cells for each condition. |
|
Figure 8. Dependence of the rates of receptor desensitization on the status of intracellular ATP concentration and constitutive phosphorylation of channels. The experiments were performed in oocytes expressing P2X2aR. (A,C) Representative recordings from oocytes expressing P2X2aR either uninjected (left panels) or injected with 2.5 U/μL apyrase, an ATPase (A, right), or 1 U/μL alkaline phosphatase (AP), a hydrolase enzyme responsible for removing phosphate groups from many types of molecules (C, right). In both cases, the currents were generated by 100 μM ATP; (B,D) The mean ± SEM values of the percentage of desensitization after 40 s of ATP application in uninjected cells or those cells injected with apyrase (B, n = 8) or AP (D, n = 4); * p < 0.01 compared to control columns. |
|
Figure 9. The patterns of extracellular ATP-induced current responses in cells expressing the wild type (WT) and the S363D, S363K, and S363Y mutant receptors of P2X2aR, in the absence (A) or in the presence of 5 mM intracellular ATP (B). The experiments were performed in HEK393 cells expressing P2X2R at a holding potential of −60 mV. Notice the loss of UDD in all S363-P2X2aR mutants in the absence and presence of intracellular ATP. |
|
Figure 10. Repetitive ATP application increases basal [Ca2+]i. (A,B) Representative [Ca2+]i recordings from a P2X2aR-expressing GT1-7 cell in which 3 consecutive ATP application were done (horizontal black bars) with washout period of 15 min between pulses. Recordings were done using Fura-FF (A) or Fura-2 (B) as Ca2+-indicator; (C,D) Representative [Ca2+]i recordings from a P2X2aR-expressing GT1-7 cells in which 4 μM CGP 37157 was applied in the middle (C) or during the whole experiment (D). Horizontal black bars represent 100 μM ATP applications and dotted lines indicate the basal [Ca2+]i before to the first ATP application; (E,F) Representative recordings from P2X2aR-HEK293 cells in the absence (left) and in the presence (right) of 10 μM CGP 37157; currents were gated with 10 μM (E) or 100 μM (F) ATP. |