XB-ART-55269
Nat Commun
2016 Oct 12;7:12795. doi: 10.1038/ncomms12795.
Show Gene links
Show Anatomy links
KCNE1 induces fenestration in the Kv7.1/KCNE1 channel complex that allows for highly specific pharmacological targeting.
Wrobel E, Rothenberg I, Krisp C, Hundt F, Fraenzel B, Eckey K, Linders JT, Gallacher DJ, Towart R, Pott L, Pusch M, Yang T, Roden DM, Kurata HT, Schulze-Bahr E, Strutz-Seebohm N, Wolters D, Seebohm G.
???displayArticle.abstract???
Most small-molecule inhibitors of voltage-gated ion channels display poor subtype specificity because they bind to highly conserved residues located in the channel's central cavity. Using a combined approach of scanning mutagenesis, electrophysiology, chemical ligand modification, chemical cross-linking, MS/MS-analyses and molecular modelling, we provide evidence for the binding site for adamantane derivatives and their putative access pathway in Kv7.1/KCNE1 channels. The adamantane compounds, exemplified by JNJ303, are highly potent gating modifiers that bind to fenestrations that become available when KCNE1 accessory subunits are bound to Kv7.1 channels. This mode of regulation by auxiliary subunits may facilitate the future development of potent and highly subtype-specific Kv channel inhibitors.
???displayArticle.pubmedLink??? 27731317
???displayArticle.pmcLink??? PMC5064022
???displayArticle.link??? Nat Commun
???displayArticle.grants??? [+]
GGP12008 Telethon, R01 HL049989 NHLBI NIH HHS
Species referenced: Xenopus laevis
Genes referenced: gnas kcne1 myc pam
???attribute.lit??? ???displayArticles.show???
|
|
Figure 1. AC-1 inhibits Kv7.1 channels only in the presence of KCNE1.(a) Structure of adamantane compound AC-1. (b) Concentration-response relationship for inhibition of Kv7.1/KCNE channel currents by AC-1. Kv7.1/KCNE1 channel currents were activated by repetitive 7âs pulses to +40âmV applied from a holding potential of â80âmV. Inhibition was determined as percent change in current amplitude at the end of the depolarizing test pulse to +40âmV. Data were fitted (smooth curve) to the Hill equation (n=5â70,±s.e.m.). (c) The inhibitory effect of different AC-1 concentrations on Kv7.1/KCNE1 channels was determined by repetitive 7âs pulses to +40âmV applied from a holding potential of â80âmV. Current amplitudes at the end of the depolarizing test pulse were normalized to initial values and plotted against time (n=3â5, ±s.e.m.). (d) The onset of inhibition was described using a single exponential function and the time constant Ïinhibition was plotted against the respective AC-1 concentration. This relationship could be described using a linear function with m=â1.02±0.19 (n=3â5, ±s.e.m.). (e) Lack of 1âμM AC-1 inhibition of Kv7.1, Kv7.1/KCNE2â5, Kv7.2 and Kv1.5. (f) Lack of effect of different AC-1 concentrations on Kv7.1 homotetramers (n=3â5, ±s.e.m.). Example of homomeric Kv7.1 channel currents before (black) and after application (grey) of 10âμM AC-1 shown in the inlay. Currents were elicited by 7âs test pulses to +40âmV (scale bars indicate 1âμA, 1âs). (g) Inhibitory effects of 3âμM AC-1 on Kv7.1/KCNE1 channels is dependent on the level of KCNE1 expression. Currents were elicited as described in panel c (scale bars indicate 2âμA, 2âs). (h) The effect of variable KCNE1 expression on the sensitivity of Kv7.1 channels to three concentrations of AC-1. Inhibition of current was determined as described above and plotted against the amount (in ng) of cRNA injected into individual oocytes. Relationships were fitted using the Hill equation (smooth curves, n=3, ±s.e.m.). |
|
|
Figure 2. AC-1 alters activation kinetics and shifts voltage-dependence of activation.(a) Example of Kv7.1/KCNE1 current traces recorded before and after application of 300ânM AC-1. Currents were elicited with 10âs pulses to potentials of â100âmV to +60âmV, applied in 20âmV increments from a holding potential of â80âmV. Tail currents were recorded at â120âmV (scale bars indicate 2âμA, 1âs). (b) Voltage dependence of AC-1 inhibition determined as percent change of current amplitude after application of 300ânM AC-1 (n=15,±s.e.m.). (c) Rates of current activation are slowed in the presence of 300ânM AC-1. Activation was described using a single exponential function. Ïactivation was plotted against the test potential (n=5, ±s.e.m.; Student's t-test; **P<0.01, ***P<0.001). (d) AC-1 shifts the voltage dependence of channel activation to more positive potentials. Macoscopic currents analysed at the end of test pulses and plotted against their respective test potential. (n=15, ±s.e.m.; Student's t-test). (e) Currents were activated by a 5âs depolarizing pulse to â20âmV. Tail currents were recorded at different test potentials ranging from â140âmV to â40âmV, applied in 20âmV increments. 300ânM AC-1 decreases the rate of current deactivation measured by fitting traces to a single exponential function to determine Ïdeactivation (n=7â9, ±s.e.m.; Student's t-test). (f) Channels were held in closed state during application of 300ânM AC-1 by clamping the oocyte to â80âmV for 4.5âmin without pulsing. On re-initiation of pulsing to +40âmV, the inhibition of current magnitude was fully developed, indicating that AC-1 is able to access its binding site when channels are in the closed state. (g) Channels were activated by 5âsec 0âmV pulses to obtain a control value. Subsequently, 300ânM AC-1 were applied and channels were preconditioned for 1âmin by 300 msec â40âmV -subthreshold prepulsing at 2 and 0.2âHz (scale bars indicate 1âμA, 1âs). At the end of preconditioning channels were activated again by 5âs 0âmV pulses and the current amplitudes at the end of the activating pulse were normalized to the control value (n=8, ±s.e.m.; Student's t-test). |
|
|
Figure 3. Putative binding mode of AC-1.(a) Inhibition of wt and mutant Kv7.1/KCNE1 channels by 300ânM AC-1. Influence of amino acid exchange (yellow) on channel sensitivity to 300ânM AC-1 was investigated using alanine scanning combined with TEVC. Inhibition was determined as percent change in current amplitude at the end of a depolarizing test pulse (n=4â57, ±s.e.m.; one way analysis of variance, Dunnett's post hoc test; ***P<0.001). (b) Cartoon of a single Kv7.1 channel subunit with scanned region in yellow. The circles indicate positions of mutations that significantly alter AC-1 sensitivity (key residues). Magenta filled circles indicate residues that face into the fenestration and blue filled circles mark residues that do not face fenestrations. (c) A preopen closed state model of Kv7.1/KCNE1 (Kv7.1 colored blue, KCNE1 colored yellow) with key residues highlighted in magenta (fenestration facing), blue non-fenestration facing and orange (fenestration facing in KCNE1). (d) Molecular docking of AC-1 to a homology model of Kv7.1/KCNE1 (ref. 33). AC-1 was positioned in close proximity to the amino acid residues identified by alanine scanning. AC-1 is located in a fenestration, which is only formed in the presence of KCNE1 (ref. 35). |
|
|
Figure 4. Structure activity relationship of adamantane compounds.(a) Inhibitory effect of different AC derivatives (10 μM) on Kv7.1/KCNE1 channels. Chemical modifications at both ends of AC-1 were investigated as indicated. Inhibition was determined as percent change in current amplitude at the end of a depolarizing test pulse to +40 mV (n=3–5, ±s.e.m.). (b) Lack of correlation between inhibitory effect and hydrophobicity of AC compounds (n=3–5, ±s.e.m.). (c) Lack of correlation between inhibitory effect and volume of AC derivatives (n=3–5, ±s.e.m.). miLog P values and volume were calculated using Property Calculator (Molinspiration Cheminformatics). |
|
|
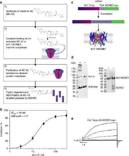
Figure 5. PAL-based approach to identify AC binding site.(a) Schematic view of the PAL-based approach to investigate the binding site of AC-1. (b) Concentration-response curve for AC-10, the UV-active diazirine derivate of AC-1. The inhibitory effect of AC-10 was determined in CHO cells stably expressing Kv7.1/KCNE1. Inhibition was determined as percent change in current amplitude at the end of the depolarizing test pulse to +40âmV (±s.e.m.). (c) A new cDNA-construct (Kv7.1myc-2A-KCNE1myc in pXOOM) allows for functional expression of myc-tagged Kv7.1 and KCNE1 in HEK293T cells. In this construct, cDNAs of Kv7.1 and KCNE1 are linked via the T2A peptide sequence, which mediates co-translational protein cleavage42. (d) Western blot analysis of affinity purified Kv7.1 and KCNE1 proteins. Kv7.1myc was purified using myc-agarose beads KCNE1 was purified using anti-KCNE1 coupled protein-A-sepharose beads (right). In both western blots, â+' indicates transfected cells, ââ' indicates non-transfected control cells. Antibodies used for affinity purification are detected in â+' and ââ'. Additional protein bands proved the expression of Kv7.1 and KCNE1 proteins. It should be noted, that KCNE1, as a myc-tagged protein, should also be purified using the myc-agarose beads. Since the respective KCNE1 band is of comparable size to the anti-myc band, it is not possible to distinguish between them. Thus, KCNE1 expression was instead proven using the KCNE1 antibody. (e) Functional expression of Kv7.1myc-2A-KCNE1myc in HEK293T cells (scale bars indicate 1ânA, 1âs). |
|
|
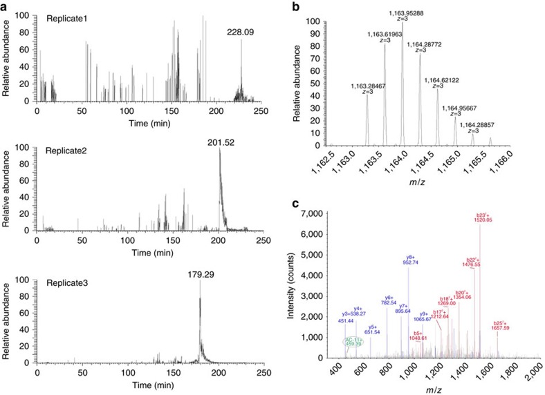
Figure 6. MS/MS-analysis.(a) Extracted ion chromatograms of the triply charged species of the KCNE1 peptide 42LEALYVLMVLGFFGFFTLGIMLSYIR67 with AC-10 modification (1163.28âm/z) identified across three replicate LC-MS/MS analyses. Isotope pattern of the [M+3H]3+ precursor of AC-10 modified peptide 42LEALYVLMVLGFFGFFTLGIMLSYIR67 (b) and corresponding MS/MS spectra with b- (red) and y-ion annotation (blue) (c). The characteristic marker ion of AC-10 (459.39m/z) is observed in the MS/MS spectrum. The consecutive y-ion series y2ây9 of respective amino acids is nicely displayed. |
|
|
Figure 7. Single point mutagenesis of the transmembrane region of KCNE1.(a) Location of the transmembrane region of KCNE1 (KCNE1-TM) in a Kv7.1/KCNE1 channel complex. (b) Inhibition of Kv7.1/KCNE1 channel complexes by 300ânM AC-1. Single point mutations were introduced as indicated and inhibition was determined as percent change in current amplitude at the end of a depolarizing test pulse to +40âmV (n=3â5, ±s.e.m.; one-way analysis of variance, Dunnet's post hoc test; ***P<0.001). |
|
|
Figure 8. Constrained docking of AC-10 to Kv7.1 channel.(a) AC-10 carbene docked by constraining the distance (2 ±1âà ) to the KCNE1 Thr58 side chain. The energy minimized model complex is shown. Kv7.1/KCNE1 was surface rendered, cut in the middle and colored blue, KCNE1 Thr58 is presented in ball-representation and CPK color coding with carbons in cyan. Compound AC-10 is shown in ball-representation and standard CPK color coding. K+-ions are shown as yellow spheres. (b) Close-up of AC-10 in its binding pocket. (c) Close-up representation of similar region, but with protein shown as ribbons (KCNE1 in magenta, Kv7.1 subunits in yellow green orange). (d) The AC binding site is formed by several residues that surround a tunnel-like structure (fenestration) that bridges the inner cavity (left) and the membrane (right). The surface lining the fenestration is hydrophobic, especially in the region around the adamantine of AC-1. (e) The specific ligand-receptor interactions determined using Discovery Studio 4.0. are: six alkyl interactions (pink), one alkyl-pi interaction (pink) and one carbon interaction (green). |
|
|
Figure 9. Markov state modelling of AC-1 inhibition.Markov state modelling was used to simulate current traces under control and 300ânM AC-1. The state model as indicated in a was used. The rate constants (in sâ1) had the following voltage dependence (Ï=VF/RT) (where V is the membrane voltage, F Faraday's constant, R the gas constant and T absolute temperature): α1=exp(0.47 Ï); β1=0.2 à exp(â0.35 Ï); α2=0.46 à exp(0.47 Ï); β2=3.3 à exp(â0.35 Ï); α3=24 à exp(0.06 Ï); β3=19 à exp(â0.007 Ï); É=4.6 à exp(0.8 Ï); δ=1.4 à exp(â0.7 Ï); γ=10. For unbound channels Ï=10, and for AC-1 bound channels Ï=0.1. The voltage protocol used to simulate the traces shown in the figure was: holding potential â80âmV, steps from â40 to +60âmV in 20âmV steps for 5âs, tail potential â120âmV. Simulated traces are shown in (b). Simulated normalized peak inward tail currents at â120âmV are plotted as a function of the prepulse potential (5âs pulses, control in black and AC-1 in red circles c). |
References [+] :
Bett,
Modification of K+ channel-drug interactions by ancillary subunits.
2008, Pubmed
Bett, Modification of K+ channel-drug interactions by ancillary subunits. 2008, Pubmed
Biervert, A potassium channel mutation in neonatal human epilepsy. 1998, Pubmed , Xenbase
Browne, Episodic ataxia/myokymia syndrome is associated with point mutations in the human potassium channel gene, KCNA1. 1994, Pubmed
Coetzee, Molecular diversity of K+ channels. 1999, Pubmed , Xenbase
Das, Aliphatic diazirines as photoaffinity probes for proteins: recent developments. 2011, Pubmed
Decher, Molecular basis for Kv1.5 channel block: conservation of drug binding sites among voltage-gated K+ channels. 2004, Pubmed , Xenbase
Donnelly, Analysis of the aphthovirus 2A/2B polyprotein 'cleavage' mechanism indicates not a proteolytic reaction, but a novel translational effect: a putative ribosomal 'skip'. 2001, Pubmed
Donnelly, The 'cleavage' activities of foot-and-mouth disease virus 2A site-directed mutants and naturally occurring '2A-like' sequences. 2001, Pubmed
Du, Characterization of binding site of closed-state KCNQ1 potassium channel by homology modeling, molecular docking, and pharmacophore identification. 2005, Pubmed
Dubinsky, Diazirine based photoaffinity labeling. 2012, Pubmed
Felix, Channelopathies: ion channel defects linked to heritable clinical disorders. 2000, Pubmed , Xenbase
Gofman, How does KCNE1 regulate the Kv7.1 potassium channel? Model-structure, mutations, and dynamics of the Kv7.1-KCNE1 complex. 2012, Pubmed
Gutman, International Union of Pharmacology. XLI. Compendium of voltage-gated ion channels: potassium channels. 2003, Pubmed
Hanner, Binding of correolide to the K(v)1.3 potassium channel: characterization of the binding domain by site-directed mutagenesis. 2001, Pubmed
Henrion, Long QT syndrome-associated mutations in the voltage sensor of I(Ks) channels. 2009, Pubmed , Xenbase
Isacoff, Evidence for the formation of heteromultimeric potassium channels in Xenopus oocytes. 1990, Pubmed , Xenbase
Kopljar, The ladder-shaped polyether toxin gambierol anchors the gating machinery of Kv3.1 channels in the resting state. 2013, Pubmed
Lerche, Molecular impact of MinK on the enantiospecific block of I(Ks) by chromanols. 2000, Pubmed , Xenbase
Lerche, Chromanol 293B binding in KCNQ1 (Kv7.1) channels involves electrostatic interactions with a potassium ion in the selectivity filter. 2007, Pubmed , Xenbase
Lewis, Therapeutic potential of venom peptides. 2003, Pubmed
Lundby, Structural basis for K(V)7.1-KCNE(x) interactions in the I(Ks) channel complex. 2010, Pubmed
Maljevic, KV7 channelopathies. 2010, Pubmed
Marzian, Side pockets provide the basis for a new mechanism of Kv channel-specific inhibition. 2013, Pubmed
McCrossan, The MinK-related peptides. 2004, Pubmed , Xenbase
Mitcheson, A structural basis for drug-induced long QT syndrome. 2000, Pubmed , Xenbase
Payandeh, Crystal structure of a voltage-gated sodium channel in two potentially inactivated states. 2012, Pubmed
Payandeh, The crystal structure of a voltage-gated sodium channel. 2011, Pubmed
Pusch, Increase of the single-channel conductance of KvLQT1 potassium channels induced by the association with minK. 1998, Pubmed , Xenbase
Rettig, Inactivation properties of voltage-gated K+ channels altered by presence of beta-subunit. 1994, Pubmed , Xenbase
Seebohm, Molecular determinants of KCNQ1 channel block by a benzodiazepine. 2003, Pubmed , Xenbase
Smith, Structural models for the KCNQ1 voltage-gated potassium channel. 2007, Pubmed
Strutz-Seebohm, Structural basis of slow activation gating in the cardiac I Ks channel complex. 2011, Pubmed , Xenbase
Swartz, Hanatoxin modifies the gating of a voltage-dependent K+ channel through multiple binding sites. 1997, Pubmed , Xenbase
Towart, Blockade of the I(Ks) potassium channel: an overlooked cardiovascular liability in drug safety screening? 2009, Pubmed
Trichas, Use of the viral 2A peptide for bicistronic expression in transgenic mice. 2008, Pubmed
Tristani-Firouzi, Voltage-dependent inactivation of the human K+ channel KvLQT1 is eliminated by association with minimal K+ channel (minK) subunits. 1998, Pubmed , Xenbase
Ullrich, Effects of I(Ks) channel inhibitors in insulin-secreting INS-1 cells. 2005, Pubmed
Unoki, SNPs in KCNQ1 are associated with susceptibility to type 2 diabetes in East Asian and European populations. 2008, Pubmed
Wang, Positional cloning of a novel potassium channel gene: KVLQT1 mutations cause cardiac arrhythmias. 1996, Pubmed
Wrobel, The KCNE Tango - How KCNE1 Interacts with Kv7.1. 2012, Pubmed
Wulff, Voltage-gated potassium channels as therapeutic targets. 2009, Pubmed
Yang, An allosteric mechanism for drug block of the human cardiac potassium channel KCNQ1. 2013, Pubmed
