Click here to close
Hello! We notice that you are using Internet Explorer, which is not supported by Xenbase and may cause the site to display incorrectly.
We suggest using a current version of Chrome,
FireFox, or Safari.
Sci Rep
2017 Mar 27;71:450. doi: 10.1038/s41598-017-00573-2.
Show Gene links
Show Anatomy links
Pentameric ligand-gated ion channels exhibit distinct transmembrane domain archetypes for folding/expression and function.
Therien JP, Baenziger JE.
???displayArticle.abstract???
Although transmembrane helix-helix interactions must be strong enough to drive folding, they must still permit the inter-helix movements associated with conformational change. Interactions between the outermost M4 and adjacent M1 and M3 α-helices of pentameric ligand-gated ion channels have been implicated in folding and function. Here, we evaluate the role of different physical interactions at this interface in the function of two prokaryotic homologs, GLIC and ELIC. Strikingly, disruption of most interactions in GLIC lead to either a reduction or a complete loss of expression and/or function, while analogous disruptions in ELIC often lead to gains in function. Structural comparisons suggest that GLIC and ELIC represent distinct transmembrane domain archetypes. One archetype, exemplified by GLIC, the glycine and GABA receptors and the glutamate activated chloride channel, has extensive aromatic contacts that govern M4-M1/M3 interactions and that are essential for expression and function. The other archetype, exemplified by ELIC and both the nicotinic acetylcholine and serotonin receptors, has relatively few aromatic contacts that are detrimental to function. These archetypes likely have evolved different mechanisms to balance the need for strong M4 "binding" to M1/M3 to promote folding/expression, and the need for weaker interactions that allow for greater conformational flexibility.
Figure 1. Side chain chemistry at the M4-M1/M3 interfaces of GLIC and ELIC. Structures of (A) GLIC (PDB: 4HFI) and (B) ELIC (B, PDB: 2VL0) showing on the left the full structure. The boxes on the right show the highlighted regions of GLIC and ELIC. Residues are coloured depending on their properties, aromatic (yellow), hydrogen bonding (green), negatively charged (red) and positively charged (blue). A water molecule in GLICâs M4-M1/M3 interface is also shown (cyan). Note that aliphatic residues are not shown for clarity. (C) The centroid distances between interacting pairs of aromatic residues at the M4-M1/M3 interfaces of GLIC and ELIC.
Figure 2. Functional characterization of the GLIC and ELIC mutants. Whole cell electrophysiological traces were recorded using two-electrode voltage clamp electrophysiology. Currents were recorded from Xenopus laevis oocytes expressing either GLIC (Left panel) or ELIC (Right panel) in response to protons or cysteamine, respectively. The lower panels presents dose response curves (normalized current (I/Imax) versus ligand concentration) for select Ala mutants, with the number (n) of averaged traces. Error bars represent S.E.
Figure 3. Functional effects of Ala mutations at the M4-M1/M3 interface in GLIC. (A) Changes in the pH50 resulting from Ala mutations of residues on M4 (top right panel), M1 (bottom left) and M3 (bottom right). Residues and bar graphs are colour-coded as in Fig. 1, with aliphatic residues tan. The bar graphs represent the magnitude of changeâ±âthe standard deviation. (B) Changes in the pH50 values are heat-mapped onto the GLIC structure (PDB: 4HFI). The magnitude of the shift in pH50 is depicted via colour intensity, with no change in pH50 in white, gain-of-function in red, and loss-of-function in blue. Mutants that failed to express and/or function are shown in black.
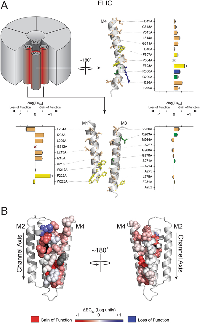
Figure 4. Functional effects of Ala mutations at the M4-M1/M3 interface in ELIC. (A) Changes in the âlog(EC50) resulting from Ala mutations of residues on M4 (top right panel), M1 (bottom left) and M3 (bottom right). Residues and bar graphs are colour-coded as in Fig. 3. The bar graphs represent the magnitude of changeâ±âthe standard deviation. (B) Changes in the âlog(EC50) values are heat-mapped onto an ELIC homology model (based on GLIC structure). The magnitude of the shift in pH50 is depicted via colour intensity, as in Fig. 3. P304A mutant is coloured grey, due to altered desensitization kinetics.
Figure 5. The M4-M1/M3 interface of different pLGICs. Structures of GluCl (top left, PDB: 4TNW), GlyR (top right, PDB: 5CFB), nAChR (bottom left, PDB: 2BG9), and α4β2 (bottom right, PDB: 5KXI). Each structure shows a zoomed in region of the M4-M1/M3 interface of a single subunit. Residues are coloured depending on their properties: aromatic (yellow), hydrogen bonding (green), negatively charged (red) and positively charged (blue).
Figure 6. Sequence alignments for M1, M3 and M4 in a number of pLGICs. Residues facing the M4-M1/M3 interface are highlighted and colored depending on their properties: aromatic (yellow), hydrogen bonding (green), negatively charged (red) and positively charged (blue).
Althoff,
X-ray structures of GluCl in apo states reveal a gating mechanism of Cys-loop receptors.
2014, Pubmed
Althoff,
X-ray structures of GluCl in apo states reveal a gating mechanism of Cys-loop receptors.
2014,
Pubmed Baenziger,
Effect of membrane lipid composition on the conformational equilibria of the nicotinic acetylcholine receptor.
2000,
Pubmed Baenziger,
Nicotinic acetylcholine receptor-lipid interactions: Mechanistic insight and biological function.
2015,
Pubmed Barrantes,
Modulation of nicotinic acetylcholine receptor function through the outer and middle rings of transmembrane domains.
2003,
Pubmed Barrantes,
Phylogenetic conservation of protein-lipid motifs in pentameric ligand-gated ion channels.
2015,
Pubmed Bertozzi,
Signal Transduction at the Domain Interface of Prokaryotic Pentameric Ligand-Gated Ion Channels.
2016,
Pubmed
,
Xenbase Biedermannova,
Another role of proline: stabilization interactions in proteins and protein complexes concerning proline and tryptophane.
2008,
Pubmed Bocquet,
A prokaryotic proton-gated ion channel from the nicotinic acetylcholine receptor family.
2007,
Pubmed
,
Xenbase Bouzat,
Mutations at lipid-exposed residues of the acetylcholine receptor affect its gating kinetics.
1998,
Pubmed Bouzat,
Nicotinic receptor fourth transmembrane domain: hydrogen bonding by conserved threonine contributes to channel gating kinetics.
2000,
Pubmed Bowie,
Membrane protein folding: how important are hydrogen bonds?
2011,
Pubmed Burley,
Aromatic-aromatic interaction: a mechanism of protein structure stabilization.
1985,
Pubmed Carswell,
Role of the Fourth Transmembrane α Helix in the Allosteric Modulation of Pentameric Ligand-Gated Ion Channels.
2015,
Pubmed Carswell,
Intramembrane aromatic interactions influence the lipid sensitivities of pentameric ligand-gated ion channels.
2015,
Pubmed Choma,
Asparagine-mediated self-association of a model transmembrane helix.
2000,
Pubmed Curran,
Sequence motifs, polar interactions and conformational changes in helical membrane proteins.
2003,
Pubmed daCosta,
A distinct mechanism for activating uncoupled nicotinic acetylcholine receptors.
2013,
Pubmed daCosta,
Single-channel and structural foundations of neuronal α7 acetylcholine receptor potentiation.
2011,
Pubmed daCosta,
Anionic lipids allosterically modulate multiple nicotinic acetylcholine receptor conformational equilibria.
2009,
Pubmed daCosta,
A lipid-dependent uncoupled conformation of the acetylcholine receptor.
2009,
Pubmed Du,
Glycine receptor mechanism elucidated by electron cryo-microscopy.
2015,
Pubmed Engelman,
Membrane protein folding: beyond the two stage model.
2003,
Pubmed Forman,
Anesthetics target interfacial transmembrane sites in nicotinic acetylcholine receptors.
2015,
Pubmed Gonzalez-Gutierrez,
The atypical cation-conduction and gating properties of ELIC underscore the marked functional versatility of the pentameric ligand-gated ion-channel fold.
2015,
Pubmed Grutter,
Molecular tuning of fast gating in pentameric ligand-gated ion channels.
2005,
Pubmed Haeger,
An intramembrane aromatic network determines pentameric assembly of Cys-loop receptors.
2010,
Pubmed Hénault,
The M4 Transmembrane α-Helix Contributes Differently to Both the Maturation and Function of Two Prokaryotic Pentameric Ligand-gated Ion Channels.
2015,
Pubmed Hénault,
Functional characterization of two prokaryotic pentameric ligand-gated ion channel chimeras - role of the GLIC transmembrane domain in proton sensing.
2017,
Pubmed
,
Xenbase Hénault,
The role of the M4 lipid-sensor in the folding, trafficking, and allosteric modulation of nicotinic acetylcholine receptors.
2015,
Pubmed Hilf,
X-ray structure of a prokaryotic pentameric ligand-gated ion channel.
2008,
Pubmed Joh,
Modest stabilization by most hydrogen-bonded side-chain interactions in membrane proteins.
2008,
Pubmed Kleiger,
GXXXG and AXXXA: common alpha-helical interaction motifs in proteins, particularly in extremophiles.
2002,
Pubmed Labriola,
Structural sensitivity of a prokaryotic pentameric ligand-gated ion channel to its membrane environment.
2013,
Pubmed Laitko,
Membrane stretch slows the concerted step prior to opening in a Kv channel.
2006,
Pubmed
,
Xenbase Lasalde,
Tryptophan substitutions at the lipid-exposed transmembrane segment M4 of Torpedo californica acetylcholine receptor govern channel gating.
1996,
Pubmed
,
Xenbase Lee,
Principal pathway coupling agonist binding to channel gating in nicotinic receptors.
2005,
Pubmed Lee,
Mutations in the M4 domain of Torpedo californica acetylcholine receptor dramatically alter ion channel function.
1994,
Pubmed
,
Xenbase Lummis,
Cis-trans isomerization at a proline opens the pore of a neurotransmitter-gated ion channel.
2005,
Pubmed Morales-Perez,
X-ray structure of the human α4β2 nicotinic receptor.
2016,
Pubmed Nury,
X-ray structures of general anaesthetics bound to a pentameric ligand-gated ion channel.
2011,
Pubmed Partridge,
Polar residues in membrane domains of proteins: molecular basis for helix-helix association in a mutant CFTR transmembrane segment.
2002,
Pubmed Partridge,
Polar mutations in membrane proteins as a biophysical basis for disease.
2002,
Pubmed Popot,
Membrane protein folding and oligomerization: the two-stage model.
1990,
Pubmed Rath,
Peptides as transmembrane segments: decrypting the determinants for helix-helix interactions in membrane proteins.
2007,
Pubmed Rienzo,
Structural requirements in the transmembrane domain of GLIC revealed by incorporation of noncanonical histidine analogs.
2014,
Pubmed
,
Xenbase Russ,
The GxxxG motif: a framework for transmembrane helix-helix association.
2000,
Pubmed Sauguet,
Structural basis for ion permeation mechanism in pentameric ligand-gated ion channels.
2013,
Pubmed
,
Xenbase Schmandt,
A chimeric prokaryotic pentameric ligand-gated channel reveals distinct pathways of activation.
2015,
Pubmed
,
Xenbase Shen,
Slow-channel mutation in acetylcholine receptor alphaM4 domain and its efficient knockdown.
2006,
Pubmed Smith,
Strong hydrogen bonding interactions involving a buried glutamic acid in the transmembrane sequence of the neu/erbB-2 receptor.
1996,
Pubmed Tobimatsu,
Effects of substitution of putative transmembrane segments on nicotinic acetylcholine receptor function.
1987,
Pubmed
,
Xenbase Unwin,
Refined structure of the nicotinic acetylcholine receptor at 4A resolution.
2005,
Pubmed Wang,
A transmembrane motif governs the surface trafficking of nicotinic acetylcholine receptors.
2002,
Pubmed Wang,
Intramembrane proton binding site linked to activation of bacterial pentameric ion channel.
2012,
Pubmed Waters,
Aromatic interactions in model systems.
2002,
Pubmed Weiner,
A point mutation in the neu oncogene mimics ligand induction of receptor aggregation.
1989,
Pubmed Zhou,
Interhelical hydrogen bonding drives strong interactions in membrane proteins.
2000,
Pubmed Zimmermann,
Ligand activation of the prokaryotic pentameric ligand-gated ion channel ELIC.
2011,
Pubmed