XB-ART-55262
Nat Struct Mol Biol
2018 Sep 01;259:877-884. doi: 10.1038/s41594-018-0120-y.
Show Gene links
Show Anatomy links
A single XLF dimer bridges DNA ends during nonhomologous end joining.
Graham TGW, Carney SM, Walter JC, Loparo JJ.
???displayArticle.abstract???
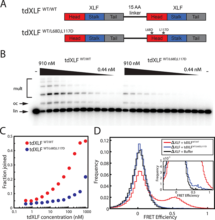
Nonhomologous end joining (NHEJ) is the primary pathway of DNA double-strand-break repair in vertebrate cells, yet how NHEJ factors assemble a synaptic complex that bridges DNA ends remains unclear. To address the role of XRCC4-like factor (XLF) in synaptic-complex assembly, we used single-molecule fluorescence imaging in Xenopus laevis egg extract, a system that efficiently joins DNA ends. We found that a single XLF dimer binds DNA substrates just before the formation of a ligation-competent synaptic complex between DNA ends. The interaction of both globular head domains of the XLF dimer with XRCC4 is required for efficient formation of this synaptic complex. Our results indicate that, in contrast to a model in which filaments of XLF and XRCC4 bridge DNA ends, binding of a single XLF dimer facilitates the assembly of a stoichiometrically well-defined synaptic complex.
???displayArticle.pubmedLink??? 30177755
???displayArticle.pmcLink??? PMC6128732
???displayArticle.link??? Nat Struct Mol Biol
???displayArticle.grants??? [+]
Species referenced: Xenopus laevis
Genes referenced: lig4 mal xrcc4
???attribute.lit??? ???displayArticles.show???
References [+] :
Ahnesorg,
XLF interacts with the XRCC4-DNA ligase IV complex to promote DNA nonhomologous end-joining.
2006, Pubmed
Ahnesorg, XLF interacts with the XRCC4-DNA ligase IV complex to promote DNA nonhomologous end-joining. 2006, Pubmed
Andres, A human XRCC4-XLF complex bridges DNA. 2012, Pubmed
Andres, Crystal structure of human XLF: a twist in nonhomologous DNA end-joining. 2007, Pubmed
Brouwer, Sliding sleeves of XRCC4-XLF bridge DNA and connect fragments of broken DNA. 2016, Pubmed
Buck, Cernunnos, a novel nonhomologous end-joining factor, is mutated in human immunodeficiency with microcephaly. 2006, Pubmed
Cary, DNA looping by Ku and the DNA-dependent protein kinase. 1997, Pubmed
Cottarel, A noncatalytic function of the ligation complex during nonhomologous end joining. 2013, Pubmed
Critchlow, Mammalian DNA double-strand break repair protein XRCC4 interacts with DNA ligase IV. 1997, Pubmed
DeFazio, Synapsis of DNA ends by DNA-dependent protein kinase. 2002, Pubmed
Di Virgilio, Repair of double-strand breaks by nonhomologous end joining in the absence of Mre11. 2005, Pubmed , Xenbase
Dobbs, A structural model for regulation of NHEJ by DNA-PKcs autophosphorylation. 2010, Pubmed
Fattah, A role for XLF in DNA repair and recombination in human somatic cells. 2014, Pubmed
Graham, ParB spreading requires DNA bridging. 2014, Pubmed
Graham, Two-Stage Synapsis of DNA Ends during Non-homologous End Joining. 2016, Pubmed
Graham, Ensemble and Single-Molecule Analysis of Non-Homologous End Joining in Frog Egg Extracts. 2017, Pubmed , Xenbase
Grawunder, Activity of DNA ligase IV stimulated by complex formation with XRCC4 protein in mammalian cells. 1997, Pubmed
Gu, Single-stranded DNA ligation and XLF-stimulated incompatible DNA end ligation by the XRCC4-DNA ligase IV complex: influence of terminal DNA sequence. 2007, Pubmed
Hammel, Ku and DNA-dependent protein kinase dynamic conformations and assembly regulate DNA binding and the initial non-homologous end joining complex. 2010, Pubmed
Hammel, XLF regulates filament architecture of the XRCC4·ligase IV complex. 2010, Pubmed
Hammel, XRCC4 protein interactions with XRCC4-like factor (XLF) create an extended grooved scaffold for DNA ligation and double strand break repair. 2011, Pubmed
Hemsley, A simple method for site-directed mutagenesis using the polymerase chain reaction. 1989, Pubmed
Jette, The DNA-dependent protein kinase: A multifunctional protein kinase with roles in DNA double strand break repair and mitosis. 2015, Pubmed
Jiang, Differential phosphorylation of DNA-PKcs regulates the interplay between end-processing and end-ligation during nonhomologous end-joining. 2015, Pubmed
Junop, Crystal structure of the Xrcc4 DNA repair protein and implications for end joining. 2000, Pubmed
Labhart, Ku-dependent nonhomologous DNA end joining in Xenopus egg extracts. 1999, Pubmed , Xenbase
Labhart, Nonhomologous DNA end joining in cell-free systems. 1999, Pubmed , Xenbase
Lebofsky, DNA replication in nucleus-free Xenopus egg extracts. 2009, Pubmed , Xenbase
Li, Crystal structure of human XLF/Cernunnos reveals unexpected differences from XRCC4 with implications for NHEJ. 2008, Pubmed , Xenbase
Lu, Length-dependent binding of human XLF to DNA and stimulation of XRCC4.DNA ligase IV activity. 2007, Pubmed
Mahaney, XRCC4 and XLF form long helical protein filaments suitable for DNA end protection and alignment to facilitate DNA double strand break repair. 2013, Pubmed
Malivert, Delineation of the Xrcc4-interacting region in the globular head domain of cernunnos/XLF. 2010, Pubmed
Menon, XLF/Cernunnos: An important but puzzling participant in the nonhomologous end joining DNA repair pathway. 2017, Pubmed
Normanno, Mutational phospho-mimicry reveals a regulatory role for the XRCC4 and XLF C-terminal tails in modulating DNA bridging during classical non-homologous end joining. 2017, Pubmed
Ochi, Structural insights into the role of domain flexibility in human DNA ligase IV. 2012, Pubmed
Pfeiffer, Joining of nonhomologous DNA double strand breaks in vitro. 1988, Pubmed , Xenbase
Postow, Ku80 removal from DNA through double strand break-induced ubiquitylation. 2008, Pubmed , Xenbase
Reid, Organization and dynamics of the nonhomologous end-joining machinery during DNA double-strand break repair. 2015, Pubmed
Riballo, XLF-Cernunnos promotes DNA ligase IV-XRCC4 re-adenylation following ligation. 2009, Pubmed
Ropars, Structural characterization of filaments formed by human Xrcc4-Cernunnos/XLF complex involved in nonhomologous DNA end-joining. 2011, Pubmed
Roy, XRCC4/XLF Interaction Is Variably Required for DNA Repair and Is Not Required for Ligase IV Stimulation. 2015, Pubmed
Roy, XRCC4's interaction with XLF is required for coding (but not signal) end joining. 2012, Pubmed
Sandoval, Joining of DNA ends bearing non-matching 3'-overhangs. 2002, Pubmed , Xenbase
Spagnolo, Three-dimensional structure of the human DNA-PKcs/Ku70/Ku80 complex assembled on DNA and its implications for DNA DSB repair. 2006, Pubmed
Tadi, PAXX Is an Accessory c-NHEJ Factor that Associates with Ku70 and Has Overlapping Functions with XLF. 2016, Pubmed
Tanner, Single-molecule studies of fork dynamics in Escherichia coli DNA replication. 2008, Pubmed
Taylor, The Mre11/Rad50/Nbs1 complex functions in resection-based DNA end joining in Xenopus laevis. 2010, Pubmed , Xenbase
Thode, A novel pathway of DNA end-to-end joining. 1990, Pubmed , Xenbase
Tsai, Cernunnos/XLF promotes the ligation of mismatched and noncohesive DNA ends. 2007, Pubmed
Walker, Structure of the Ku heterodimer bound to DNA and its implications for double-strand break repair. 2001, Pubmed
Wang, Dissection of DNA double-strand-break repair using novel single-molecule forceps. 2018, Pubmed
Wu, Non-homologous end-joining partners in a helical dance: structural studies of XLF-XRCC4 interactions. 2011, Pubmed
Zhu, Non-homologous end joining repair in Xenopus egg extract. 2016, Pubmed , Xenbase
