Click here to close
Hello! We notice that you are using Internet Explorer, which is not supported by Xenbase and may cause the site to display incorrectly.
We suggest using a current version of Chrome,
FireFox, or Safari.
???displayArticle.abstract???
The neural crest is a stem cell population unique to vertebrate embryos that gives rise to derivatives from multiple embryonic germ layers. The molecular underpinnings of potency that govern neural crest potential are highly conserved with that of pluripotent blastula stem cells, suggesting that neural crest cells may have evolved through retention of aspects of the pluripotency gene regulatory network (GRN). A striking difference in the regulatory factors utilized in pluripotent blastula cells and neural crest cells is the deployment of different sub-families of Sox transcription factors; SoxB1 factors play central roles in the pluripotency of naïve blastula and ES cells, whereas neural crest cells require SoxE function. Here we explore the shared and distinct activities of these factors to shed light on the role that this molecular hand-off of Sox factor activity plays in the genesis of neural crest and the lineages derived from it. Our findings provide evidence that SoxB1 and SoxE factors have both overlapping and distinct activities in regulating pluripotency and lineage restriction in the embryo. We hypothesize that SoxE factors may transiently replace SoxB1 factors to control pluripotency in neural crest cells, and then poise these cells to contribute to glial, chondrogenic and melanocyte lineages at stages when SoxB1 factors promote neuronal progenitor formation.
Fig. 1. Expression ofSoxB1 andSoxEfactors inXenopusembryos.(A)In situhybridization examiningSox2andSox3expression in wildtypeXenopusembryos collectedbetween blastula and late neurula stages. (B)In situ hybridization examiningSox8, Sox9,and Sox10 expression in wildtype Xenopus embryos collected between blastula and late neurula stages
Fig. 2. SoxE factors interference with pluripotency gene expression depends upon DNA-binding capabilities.(A)In situhybridization examiningVent2,Oct25,Id3, andTF-AP2 in blastula stage (stage 9) embryos injected unilaterally with Sox2, Sox3, Sox9 or Sox10. (B) Quantification of phenotypes associated with SoxB1 and SoxE factor overexpression(C) Schematic of Sox9 and Sox10 protein domains. (D)In situ hybridization examining Vent2 and Id3 expression in blastula stage (stage 9) embryos injected unilaterally with wildtype or mutant forms of Sox9. (D)In situ hybridization examining Vent2 and Id3 expression in blastula stage (stage 9) embryos injected unilaterally with wildtype or mutant forms of Sox10. (E)Quantification of phenotypes associated with overexpression of SoxE factors and SoxE functional variants. Asterisk (*) denotes injected side of the embryo as marked by staining of the lineage tracerβ-galactosidase (red) (For interpretation of the references to color in this figure legend, the reader is referred to the web version of this article.)
Fig. 3. Inducing SoxB1 and SoxE protein activities at gastrulation leads to differential effects on neural crest formation, but similar effects on the epidermis.(A)Schematic of experimental overview. (B)In situ hybridization assaying expression of neural crest factors Snai2, FoxD3, and Sox10 in neurula (stage 15) embryos injected with inducible Sox2, Sox3, Sox9, or Sox10 constructs. (C)In situ hybridization assaying the expression of epidermal factor EPKin neurula (stage 15) embryos injected with inducible Sox2, Sox3, Sox9, or Sox10 constructs. (D) Quantification of phenotypes associated with overexpression of inducible SoxB1 and SoxE factors. Asterisk (*) denotes injected side of the embryo as marked by staining of the lineage tracer β-galactosidase (red). (For interpretation of the references to color in this figure legend, the reader is referred to the web version of this article.)
Fig. 4. Overexpression of SoxB1 or SoxE factors impairs the formation of mesoderm and endoderm in animal pole explant assays.(A) Schematic of experimental overview. (B)In situ hybridization examining Brachyury expression in animal pole explants injected with Sox2, Sox3, Sox9 or Sox10 mRNA and cultured with or without a low dose of activin. (C)In situhybridization examiningSox17expression in animal pole explants injected with Sox2, Sox3, Sox9 or Sox10 mRNA and cultured with or without a high dose of activin.(D) Quantification of induction potential following SoxB1 or SoxE factor overexpression in morphant animal caps.
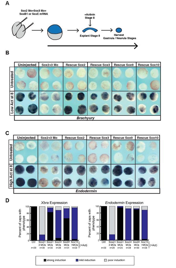
Fig. 5. SoxB1 and SoxE factors can both restore potential to animal pole explants following morpholino-mediated depletion of Sox2 and Sox3.(A) Schematic of experimental overview. (B) In situ hybridization examining Brachyury expression in animal pole explants injected with Sox2 and Sox3 morpholino and either Sox2, Sox3, Sox9 or Sox10mRNA that were cultured with or without a low dose of activin. (C)In situ hybridization examining Endoderm in expression in animal pole explants injected with Sox2 and Sox3 morpholino and either Sox2, Sox3, Sox9 or Sox10 that were cultured with or without a high dose of activin. (D) Quantification of induction potential following SoxB1 and SoxE factoroverexpression in morphant animal caps.
Fig. 6. SoxE factors cannot fully replace the function of SoxB1 factors in animal pole explants induced to a neuronal lineage.(A) Schematic of experimental overviewfor knockdown experiments. (B)In situ hybridization examining Sox2 expression in animal pole explants injected with Sox2 and Sox3 morpholino and chordin. (C)In situhybridizationexamining Sox3 expression in animal pole explants injected with Sox2 and Sox3 morpholino and chordin. (D) Schematic of experimental overview for rescue experiments. (E)In situ hybridization examining Sox11 expression in animal pole explants injected with Sox2 and Sox3 morpholino, chordin, and either Sox2 or Sox9 mRNA. (F)In situhybridization examining Sox11 expression in animal pole explants co-injected with Sox2 and Sox3 morpholino, chordin, and either Sox3 or Sox10 mRNA. (G) Quantification of induction potential following SoxB1 and SoxE factor overexpression in morphant animal caps
Fig. 7. SoxB1 factors cannot replace the function of SoxE factors in animal pole explants induced to a neural crest state.(A) Schematic of experimental overview for knockdown experiments. (B)In situ hybridization examining Sox9, Sox10,or FoxD3 expression in animal pole explants injected with Sox10 morpholino, Wnt8, and chordin. (C)Schematic of experimental overview for rescue experiments. (D)In situ hybridization examining FoxD3 expression in animal pole explants injected with Sox10 morpholino, Wnt8,chordin, and either Sox2 or Sox9 mRNA. (E)In situ hybridization examining FoxD3 expression in animal pole explants injected with Sox10 morpholino, Wnt8, chordin, and either Sox3or Sox10 mRNA. (F) Quantification of induction potential following SoxB1 and SoxE factor overexpression in morphant animal caps.
Fig. S1. Western blots to validate protein levels. (A) Western blot associated with Fig. 2A,D,E. (B) Western blot associated with Fig. 3. (C) Western blot associated with Fig. 4B,C. (D) Western blot associated with Fig. 5B,C. (E) Western blot associated with Fig. 6E,F. (F) Western blot associated with Fig. 7D,E.
Abdelalim,
The SOX transcription factors as key players in pluripotent stem cells.
2014, Pubmed
Abdelalim,
The SOX transcription factors as key players in pluripotent stem cells.
2014,
Pubmed Acloque,
Reciprocal repression between Sox3 and snail transcription factors defines embryonic territories at gastrulation.
2011,
Pubmed Akiyama,
The transcription factor Sox9 has essential roles in successive steps of the chondrocyte differentiation pathway and is required for expression of Sox5 and Sox6.
2002,
Pubmed Aoki,
Sox10 regulates the development of neural crest-derived melanocytes in Xenopus.
2003,
Pubmed
,
Xenbase Ariizumi,
In vitro induction systems for analyses of amphibian organogenesis and body patterning.
2001,
Pubmed Asashima,
Mesodermal induction in early amphibian embryos by activin A (erythroid differentiation factor).
1990,
Pubmed
,
Xenbase Asashima,
The vegetalizing factor belongs to a family of mesoderm-inducing proteins related to erythroid differentiation factor.
1990,
Pubmed
,
Xenbase Avilion,
Multipotent cell lineages in early mouse development depend on SOX2 function.
2003,
Pubmed Bellmeyer,
The protooncogene c-myc is an essential regulator of neural crest formation in xenopus.
2003,
Pubmed
,
Xenbase Bergsland,
The establishment of neuronal properties is controlled by Sox4 and Sox11.
2006,
Pubmed Bergsland,
Sequentially acting Sox transcription factors in neural lineage development.
2011,
Pubmed Bi,
Sox9 is required for cartilage formation.
1999,
Pubmed Boer,
Elevating the levels of Sox2 in embryonal carcinoma cells and embryonic stem cells inhibits the expression of Sox2:Oct-3/4 target genes.
2007,
Pubmed Bowles,
Phylogeny of the SOX family of developmental transcription factors based on sequence and structural indicators.
2000,
Pubmed Britsch,
The transcription factor Sox10 is a key regulator of peripheral glial development.
2001,
Pubmed Buitrago-Delgado,
NEURODEVELOPMENT. Shared regulatory programs suggest retention of blastula-stage potential in neural crest cells.
2015,
Pubmed
,
Xenbase Charney,
Foxh1 Occupies cis-Regulatory Modules Prior to Dynamic Transcription Factor Interactions Controlling the Mesendoderm Gene Program.
2017,
Pubmed
,
Xenbase Cheung,
Neural crest development is regulated by the transcription factor Sox9.
2003,
Pubmed Geary,
FGF mediated MAPK and PI3K/Akt Signals make distinct contributions to pluripotency and the establishment of Neural Crest.
2018,
Pubmed
,
Xenbase Graham,
SOX2 functions to maintain neural progenitor identity.
2003,
Pubmed Guth,
Having it both ways: Sox protein function between conservation and innovation.
2008,
Pubmed Haldin,
SoxE factors as multifunctional neural crest regulatory factors.
2010,
Pubmed
,
Xenbase Heenan,
Evolution of the Sox gene family within the chordate phylum.
2016,
Pubmed Hoffmann,
Stem cell factor Sox2 and its close relative Sox3 have differentiation functions in oligodendrocytes.
2014,
Pubmed Hong,
Sox proteins and neural crest development.
2005,
Pubmed Hong,
The activity of Pax3 and Zic1 regulates three distinct cell fates at the neural plate border.
2007,
Pubmed
,
Xenbase Honoré,
Sox10 is required for the early development of the prospective neural crest in Xenopus embryos.
2003,
Pubmed
,
Xenbase Hoser,
Sox12 deletion in the mouse reveals nonreciprocal redundancy with the related Sox4 and Sox11 transcription factors.
2008,
Pubmed Kelsh,
Sorting out Sox10 functions in neural crest development.
2006,
Pubmed Kim,
SOX10 maintains multipotency and inhibits neuronal differentiation of neural crest stem cells.
2003,
Pubmed Kopp,
Small increases in the level of Sox2 trigger the differentiation of mouse embryonic stem cells.
2008,
Pubmed LaBonne,
Neural crest induction in Xenopus: evidence for a two-signal model.
1998,
Pubmed
,
Xenbase Lee,
SUMOylated SoxE factors recruit Grg4 and function as transcriptional repressors in the neural crest.
2012,
Pubmed
,
Xenbase Lefebvre,
A new long form of Sox5 (L-Sox5), Sox6 and Sox9 are coexpressed in chondrogenesis and cooperatively activate the type II collagen gene.
1998,
Pubmed Lefebvre,
SOX9 and the many facets of its regulation in the chondrocyte lineage.
2017,
Pubmed Light,
Xenopus Id3 is required downstream of Myc for the formation of multipotent neural crest progenitor cells.
2005,
Pubmed
,
Xenbase Masui,
Pluripotency governed by Sox2 via regulation of Oct3/4 expression in mouse embryonic stem cells.
2007,
Pubmed Mori-Akiyama,
Sox9 is required for determination of the chondrogenic cell lineage in the cranial neural crest.
2003,
Pubmed Nordin,
Sox5 Is a DNA-binding cofactor for BMP R-Smads that directs target specificity during patterning of the early ectoderm.
2014,
Pubmed
,
Xenbase Ochoa,
The LIM adaptor protein LMO4 is an essential regulator of neural crest development.
2012,
Pubmed
,
Xenbase O'Donnell,
Functional analysis of Sox8 during neural crest development in Xenopus.
2006,
Pubmed
,
Xenbase Prasad,
Induction of the neural crest state: control of stem cell attributes by gene regulatory, post-transcriptional and epigenetic interactions.
2012,
Pubmed
,
Xenbase Rex,
Dynamic expression of chicken Sox2 and Sox3 genes in ectoderm induced to form neural tissue.
1997,
Pubmed Saint-Germain,
Specification of the otic placode depends on Sox9 function in Xenopus.
2004,
Pubmed
,
Xenbase Sarkar,
The sox family of transcription factors: versatile regulators of stem and progenitor cell fate.
2013,
Pubmed Sasai,
Regulation of neural induction by the Chd and Bmp-4 antagonistic patterning signals in Xenopus.
1995,
Pubmed
,
Xenbase Schepers,
Twenty pairs of sox: extent, homology, and nomenclature of the mouse and human sox transcription factor gene families.
2002,
Pubmed Schlosser,
Eya1 and Six1 promote neurogenesis in the cranial placodes in a SoxB1-dependent fashion.
2008,
Pubmed
,
Xenbase Spokony,
The transcription factor Sox9 is required for cranial neural crest development in Xenopus.
2002,
Pubmed
,
Xenbase Stolt,
The transcription factor Sox5 modulates Sox10 function during melanocyte development.
2008,
Pubmed Stolt,
SoxD proteins influence multiple stages of oligodendrocyte development and modulate SoxE protein function.
2006,
Pubmed Streit,
Preventing the loss of competence for neural induction: HGF/SF, L5 and Sox-2.
1997,
Pubmed
,
Xenbase Suzuki,
Sox genes regulate type 2 collagen expression in avian neural crest cells.
2006,
Pubmed Tai,
SOXE neofunctionalization and elaboration of the neural crest during chordate evolution.
2016,
Pubmed Takahashi,
Induction of pluripotent stem cells from mouse embryonic and adult fibroblast cultures by defined factors.
2006,
Pubmed Taylor,
SoxE factors function equivalently during neural crest and inner ear development and their activity is regulated by SUMOylation.
2005,
Pubmed
,
Xenbase Taylor,
Modulating the activity of neural crest regulatory factors.
2007,
Pubmed
,
Xenbase Thomson,
Pluripotency factors in embryonic stem cells regulate differentiation into germ layers.
2011,
Pubmed Wegner,
SOX after SOX: SOXession regulates neurogenesis.
2011,
Pubmed Wegner,
From head to toes: the multiple facets of Sox proteins.
1999,
Pubmed Xu,
Transcriptional competence and the active marking of tissue-specific enhancers by defined transcription factors in embryonic and induced pluripotent stem cells.
2009,
Pubmed Yamaguchi,
Sox2 expression effects on direct reprogramming efficiency as determined by alternative somatic cell fate.
2011,
Pubmed