XB-ART-55215
Genes Dev
2017 Jul 01;3113:1325-1338. doi: 10.1101/gad.300400.117.
Show Gene links
Show Anatomy links
Id genes are essential for early heart formation.
Cunningham TJ, Yu MS, McKeithan WL, Spiering S, Carrette F, Huang CT, Bushway PJ, Tierney M, Albini S, Giacca M, Mano M, Puri PL, Sacco A, Ruiz-Lozano P, Riou JF, Umbhauer M, Duester G, Mercola M, Colas AR.
???displayArticle.abstract???
Deciphering the fundamental mechanisms controlling cardiac specification is critical for our understanding of how heart formation is initiated during embryonic development and for applying stem cell biology to regenerative medicine and disease modeling. Using systematic and unbiased functional screening approaches, we discovered that the Id family of helix-loop-helix proteins is both necessary and sufficient to direct cardiac mesoderm formation in frog embryos and human embryonic stem cells. Mechanistically, Id proteins specify cardiac cell fate by repressing two inhibitors of cardiogenic mesoderm formation-Tcf3 and Foxa2-and activating inducers Evx1, Grrp1, and Mesp1. Most importantly, CRISPR/Cas9-mediated ablation of the entire Id (Id1-4) family in mouse embryos leads to failure of anterior cardiac progenitor specification and the development of heartless embryos. Thus, Id proteins play a central and evolutionarily conserved role during heart formation and provide a novel means to efficiently produce cardiovascular progenitors for regenerative medicine and drug discovery applications.
???displayArticle.pubmedLink??? 28794185
???displayArticle.pmcLink??? PMC5580654
???displayArticle.link??? Genes Dev
???displayArticle.grants??? [+]
F31 AR065923 NIAMS NIH HHS , R01 HL130840 NHLBI NIH HHS , R01 HL113601 NHLBI NIH HHS , P30 CA030199 NCI NIH HHS , R44 ES023521 NIEHS NIH HHS , R01 HL128072 NHLBI NIH HHS , R01 AR067731 NIAMS NIH HHS , R01 AR056712 NIAMS NIH HHS , R01 AR052779 NIAMS NIH HHS , T32 HL105373 NHLBI NIH HHS , R01 AR064873 NIAMS NIH HHS
Species referenced: Xenopus laevis
Genes referenced: acta2 actc1 actn3 acvr1b atl2 bckdha bcl2l11 cbln1 cdc42 cdh11 cdh5 chd4 chka chst15 cnn3 crabp2 cxcl12 dnajc6 egr1 elavl3 eomes eppk1 evx1 fam110d fgf8 fgfbp3 foxa2 frzb2 fus gadd45g gata4 gbx2 gbx2.2 gemin6 grm6 gsc hand2 hcn4 hdlbp id2 id3 id4 ints5 irx5 isl1 kdr klf7 klhl22 lbr lefty1 lsm12 map2k4 matn1 mef2c mespb mlc1 myh11 myh6 myl1 myl2 myl7 myocd myod1 myog ncoa4 nkx2-5 nodal notch3 pecam1 pitx2 postn ppp4r4 prickle1 prpf8 rasgrp3 rgma rnf213 rras slc19a2 slc1a3 smad2 smarca5 smarcd3 snai1 sox17a sox2 sox9 srprb stk4 tagln tbx5 tbxt tcf12 tcf3 tcf4 tcn2 tgfbr3 tmem63a tnnt2 tnrc6a trim67 ube2q2 vim wdr82 zic2 zmpste24
GO keywords: heart field specification [+]
???displayArticle.disOnts??? heart disease
???attribute.lit??? ???displayArticles.show???
|
|
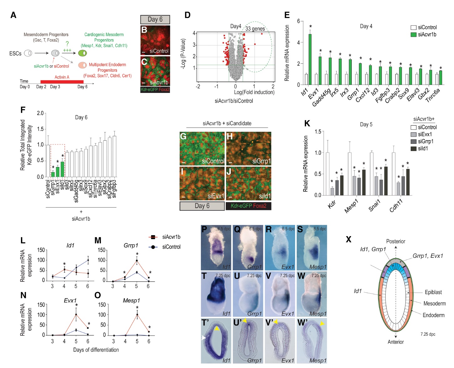
Figure 1. Positive regulators of CMP formation. (A) Schematic of screening strategy to identify new regulators of cardiogenic mesoderm differentiation. (B,C) Immunostaining of Kdr-eGFP (cardiogenic mesoderm) and Alexa fuor568-Foxa2 (endoderm) showing increased mesoderm differentiation in response to siAcvr1b as compared with siControl at day 6 of differentiation. Bar, 50 μm. (D) Microarray data reveal that 33 transcripts are up-regulated (P < 0.05) at day 4 in response to siAcvr1b as compared with siControl 24 h after transfection. (E)Quantitative RT–PCR (qRT–PCR) confirmation of the microarray results in D, showing that 14 genes are robustly up-regulated in response to siAcvr1b as compared with siControl. (F) siRNAscreen of the 14 candidates fromE to evaluate their requirement for cardiogenic mesoderm formation induced by siAcvr1b. Differentiation was quantified by induction of Kdr-eGFP reporter (total integrated intensity) (see the Materials and Methods for details). siGrrp1, siEvx1, and siId1 strongly repressed siAcvr1b-induced cardiogenic mesoderm. (G–J) Representative images of Kdr-eGFP and Alexa fluor 568-Foxa2 illustrating results presented in F. Bar, 50 μm. (K) qRT–PCR results showing that siGrrp1, siEvx1, and siId1 markedly repress cardiogenic mesoderm-specific marker (Kdr, Mesp1, Snai1, and Cdh11) expression. (L–O)Temporal expression profiles of Id1, Grrp1, Evx1, and Mesp1 in response to siAcvr1b or siControl from day 3 to day 6 of differentiation. (P–W′) Endogenous expression of Id1, Grrp1, Evx1, and Mesp1 in embryonic day 6.5 (E6.5) and E7.25 mouse embryos by in situ hybridization. (P– W) Whole-mount view. Transverse histological section of the proximal region of E7 embryos indicating Id1 (T′) expression in the gastrulating epiblast (yellowarrow) and migrating mesoderm(white arrow), Grrp1 (U′) expression in the gastrulating epiblast (yellow arrow), and Evx1 (V′) and Mesp1 (W′) expression in the primitive streak (yellowarrow). (X) Schematic representation of an E7.25 embryo transverse section illustrating the different domains of expression of the three candidates. The gastrulating epiblast (blue) indicates the domain where Id1 and Grrp1 expression overlaps. In the primitive streak region (gray), high levels of Evx1 expression are observed with decreased Grrp1 expression. As cells exit the primitive streak and migrate laterally (purple), they start to express Mesp1 along with Evx1. As mesodermcells migrate more anteriorly (orange), they resume Id1 expression. All qRT–PCR data were normalized to β-actin mRNA levels. Quantitative data are presented as means ± SD. (∗) P < 0.05. All experiments were performed at least in biological quadruplicates. |
|
|
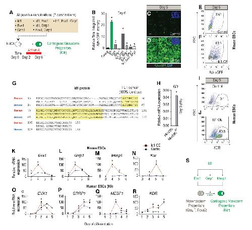
Figure 2. Id1 is sufficient to direct Kdr+ mesoderm formation in mESCs and hESCs. (A) Schematic of the strategy to evaluate the sufficiency (gain of function) of any of three candidates alone or in combination to promote mesoderm differentiation. (B) Kdr-eGFP fluorescence measurement at day 6 of differentiation in mESCs overexpressing all possible combinations of the three candidates plotted relative to uninfected control levels. (C,D) Representative images of Kdr-eGFP for Id1-overexpressing versus control mESCs illustrating the results presented in B. Bar, 50 μm. (E,F) Flow cytometry analysis reveals that 61.6% of Id1-overexpressing mESCs differentiate into Kdr-eGFP+ mesoderm as compared with 3.65% for control cells at day 6. (G) Alignment and comparison of the mouse (NP_034625.1) Id1 HLHdomain and the human (NP_851998.1) Id1 HLH domain using the Protein Blast tool (https://blast.ncbi.nlm.nih.gov) reveals that the amino acid sequence is 100% identical. (H) qRT–PCR analysis for expression of Id1 in control h9 hESCs versus h9 hESCs stably overexpressing Id1 measured at day 0 of differentiation. (I,J) Flow cytometry analysis reveals that 69.8% of Id1-overexpressing h9 hESCs differentiate into KDR+ mesoderm at day 5 of differentiation as compared with 9.1% for control h9 hESCs. (K–N) Temporal mRNA expression profile of procardiogenic mesoderm genes (Evx1 [K], Grrp1 [L], Mesp1 [M], and Kdr [N]) in mESC lines overexpressing Id1 compared with control mESC lines illustrating that Evx1, Grrp1, and Mesp1 mRNA expression peaks at day 4 of differentiation, while Kdr mRNA expression peaks at day 5 of differentiation. (O–R) TemporalmRNAexpression profiles of EVX1 (O), GRRP1 (P), MESP1 (Q), and KDR (R) in h9 hESCs stably overexpressing Id1 compared with control h9 hESCs. (S) Model summarizing the procardiogenic role of Id1 by up-regulating the expression of Evx1, Grrp1, and Mesp1 in bipotent mesendoderm progenitors. Quantitative data are presented as means ± SD. All experiments were performed at least in biological quadruplicates. The insets in the top right corners of all immunostaining images show corresponding DAPI staining. |
|
|
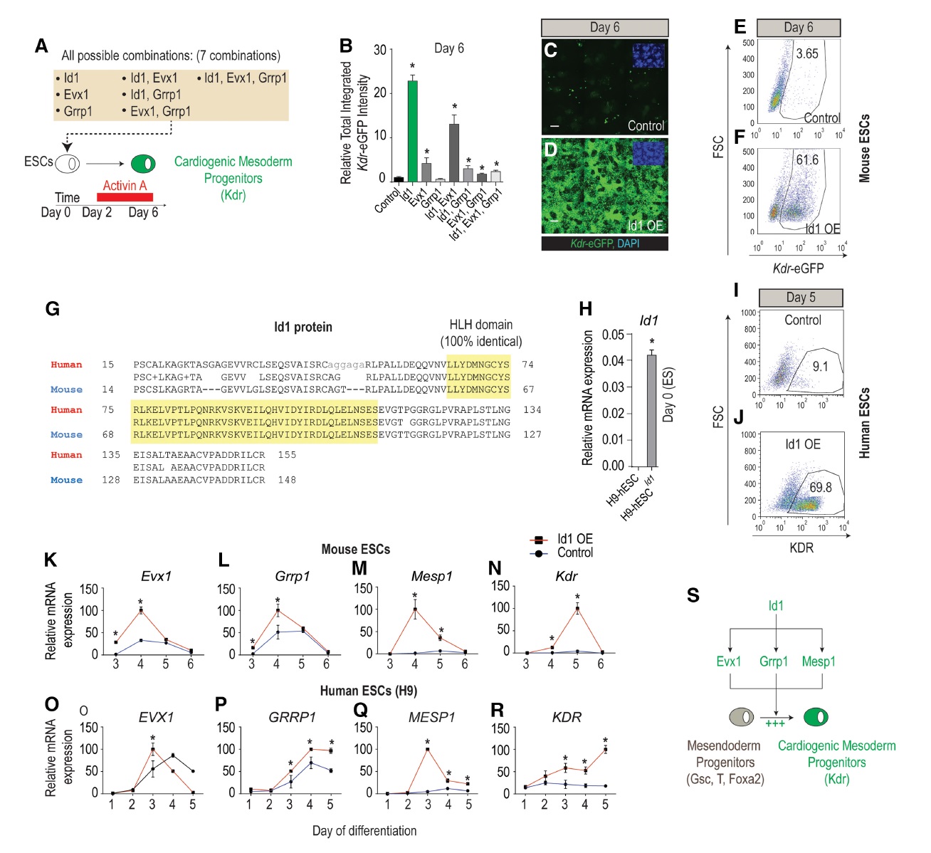
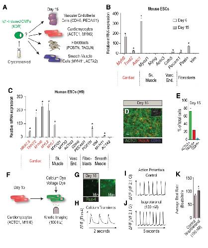
Figure 3. Id1-induced Kdr+ mesoderm is cardiogenic. (A) Schematic depicting the prospective differentiation potential of cryopreserved Id1-induced CMPs to multiple cardiovascular cell types. (B) mRNA expression profiling for the spontaneous differentiation potential of mESCs stably overexpressing Id1 to cardiac (Myh6, Tnnt2, and Actc1), skeletal muscle (Myod1, Myog, and Actn3), vascular endothelial (Cdh5 and Pecam1), and fibroblast (Postn and Vim) markers at days 6 and 15 of differentiation. (C) mRNA expression profiling for the spontaneous differentiation potential of h9 hESCs stably overexpressing Id1 to cardiac (NKX2.5, TNNT2, MYH6, MYL2, and MYL7), skeletal muscle (MYOD1, MYOG, and ACTN3), vascular endothelial (CDH5 and PECAM1), smooth muscle (MYH11 and ACTA2), and fibroblast (POSTN and VIM) markers at days 5 and 15 of differentiation. (D) Representative immunofluorescence image of cardiomyocytes (ACTC1), vascular endothelial cells (CDH5), and fibroblasts (TAGLN) at day 15 of differentiation in h9 hESCs stably overexpressing Id1. Bar, 50 μm. (E) Diagram showing quantification of the percentage ofACTC1+ (cardiomyocytes), TAGLN+ (fibroblasts), and CDH5+ (vascular endothelial cells) at day 15 of differentiation in h9 hESCs stably overexpressing Id1. (F) Schematic of the work flowfor the physiological assessment of cardiomyocytes derived from Id1-overexpressing h9 hESCs using the calcium-sensitive (Fluo-4) and voltage-sensitive (VF2.1 Cl) (Miller et al. 2012) dyes. (G) Representative images illustrating the minimumand maximum changes in fluorescence of Fluo-4 in cardiomyocytes derived from Id1-overexpressing h9 hESCs. (H) Representative calcium transient trace of day 15 cardiomyocytes derived from Id1-overexpressing h9 hESCs. (I,J) Representative action potential traces of cardiomyocytes derived from Id1-overexpressing h9 hESCs in control conditions (I) or in response to isoproterenol (J) measured optically with VF2.1 Cl. (K) Beat rate quantification of cardiomyocytes derived from Id1-overexpressing h9 hESCs indicating an increase in beating frequency in response to 100 nM isoproterenol treatment as compared with vehicle and measured with VF2.1 Cl. Quantitative data are presented as means ± SD. All experiments were performed at least in biological quadruplicates. The insets in the top right corners of all immunostaining images shows corresponding DAPI staining. |
|
|
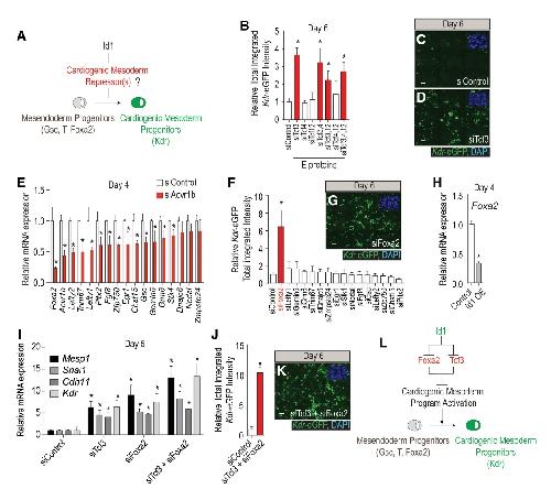
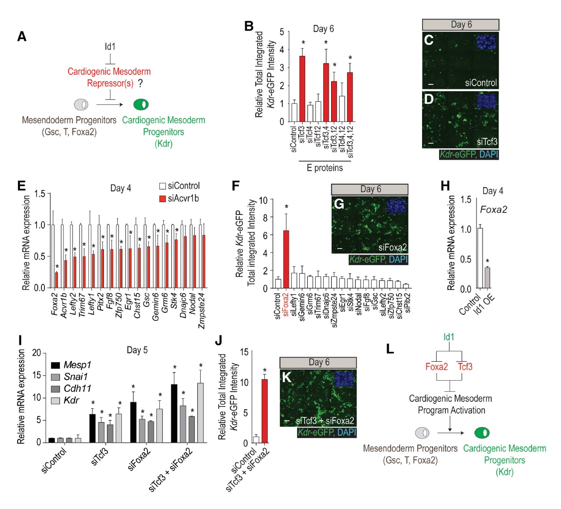
Figure 4. Id1 promotes cardiogenic mesoderm differentiation by inhibiting Tcf3 and Foxa2. (A) Schematic predicting that Id1 mediates its procardiogenic effect by targeting and inhibiting repressors of cardiogenic mesoderm differentiation. (B) siRNA-mediated functional screen evaluating the role of E proteins (Tcf3, Tcf4, and Tcf12) in repressing cardiogenic mesoderm differentiation. The diagram shows the fluorescence quantification of Kdr-eGFP in response to all seven possible siRNA combinations and siControl. (C,D) Representative immunofluorescence images of Kdr-eGFP at day 6 of differentiation from mESCs transfected at day 3 with siControl (C) and siTcf3 (D). Bar, 50 μm. (E) qRT–PCR validation showing that 17 genes are down-regulated at day 4 in response to siAcvr1b as compared with siControl 24 h after transfection. (F,G) siRNA-mediated functional screen evaluating whether downstream targets of Acvr1b signaling are involved in the repression of cardiogenic mesoderm differentiation. (F) The diagram shows the fluorescence quantification of KdreGFP, where only a siRNA directed against siFoxa2 is able to promote cardiogenic mesoderm differentiation. (G) Representative KdreGFP immunofluorescence images of siFoxa2. Bar, 50 μm. (H) qRT–PCR shows that Foxa2 expression is down-regulated in Id1-overexpressing mESCs as compared with control. (I–K) qRT–PCR for cardiogenic mesoderm markers (Mesp1, Snai1, Cdh11, and Kdr) showing that the cotransfection of siFoxa2 and siTcf3 further enhances cardiogenic mesoderm differentiation as compared with siTcf3 or siFoxa2 alone (shown in I). The diagram shows the fluorescence quantification of Kdr-eGFP (J) and a representative image (K) of the siTcf3 + siFoxa2 condition. Bar, 50 μm. (L) Model showing Id1’s repressive role on Tcf3 and Foxa2 activity to promote cardiogenic mesoderm differentiation. |
|
|
Figure 5. Id proteins promote cardiogenic mesoderm formation in vivo. (A) Xid2 mRNA was injected equatorially into two blastomeres on one side of four-cell stage embryos. (B) The mouse HLH domain of Id1 (NP_034625.1) was aligned and compared with all Xenopus laevis HLH (yellow) domains of id proteins using the Protein Blast tool (https://blast.ncbi.nlm.nih.gov). With 79% of identical amino acids, Xid2 (NP_001081902.1) (A) is the closest ortholog to Id1. (CâF) Unilaterally injected embryos (as in A) cultured to gastrula stage (stage 10.5) in whole mount (C,E) or transversely bisected (D,F) and probed for mesoderm marker Xbra (C,D) and cardiogenic mesoderm Xmespb (E,F) expression. Yellow arrowheads indicate expansions of both the Xbra and Xmespb domains in the Xid1-injected side. (GâI) Unilaterally injected embryos cultured to early tail bud stage (stage 25) in whole mount and probed for Xnkx2.5 expression. Yellow arrowheads indicate an expansion of the Xnkx2.5 domain in the Xid2-injected side of the embryo. |
|
|
Figure 6. Id genes are essential for early heart formation. (A) Schematic illustrating the generation and analysis of Id1–4 mutant embryos using CRISPR/Cas9 technology. Two sgRNAs per gene (targeting the translational start site and the HLH domain) were injected into single- cell mouse zygotes alongside Cas9 mRNA. Zygoteswere reimplanted and harvested at stages E7.5–E8.5. Resulting embryos were genotyped by DNA deep sequencing, and cardiac gene expression was assessed via whole-mount in situ hybridization. (B–U) In situ hybridization results from the most severe Id1–4 mutants—compared with wild type (individual mutants are marked by #)—plus one less-affected mutant (O); analysis of Smarcd3 at E7.75 (B–E), Tbx5 at E8.0 (F–I), Nkx2.5 at E8.25 (J–M; plus transverse sections through the heart tube-forming region [K′,M′]), Nkx2.5 at E8.5 (N–Q), and Tbx5 at E8.5 (R–U). (Yellow arrowheads) Missing heart tube (or missing heart tube-forming region at cardiac crescent stages) in Id1–4 mutants; (white arrowhead) malformed heart tube; (black arrows) the plane of transverse sectioning through the heart tube-forming region; (black dashed arrows) posterior–lateral cardiac regions. See the Supplemental Material for detailed sequencing results of mutant embryos. |
|
|
Figure 7. Id genes orchestrate cardiogenic mesoderm differentiation in vertebrates. Id genes control the activation of the cardiogenic mesoderm differentiation program in mesendoderm progenitors by inhibiting the activity of repressors (Tcf3 and Foxa2) while promoting the expression of activators of cardiogenic mesoderm differentiation (Evx1, Grrp1, and Mesp1). The Id-controlled network induces cardiogenic mesoderm (Mesp1 and Kdr) differentiation from pluripotent cells. Id1-induced CMPs generated from pluripotent stem cells are cryopreservable and spontaneously form contracting cardiomyocytes (∼70%) as well as vascular endothelial cells, smooth muscle, and fibroblasts. |
|
|
Supplemental Figure 4: Skeletal muscle differentiation is impaired in response to Xid2 overexpression in Xenopus laevis A-C) Embryos were hemilaterally injected at 4-cell stage as in Figure 5 and cultured to early tailbud stage (stage 25). Whole mount in situ hybridization probes for skeletal muscle marker Xmlc expression. Yellow arrows indicate decreased and disorganized pattern of expression in the injected side as compared to control side. |
References [+] :
Bardot,
Foxa2 identifies a cardiac progenitor population with ventricular differentiation potential.
2017, Pubmed
Bardot, Foxa2 identifies a cardiac progenitor population with ventricular differentiation potential. 2017, Pubmed
Benezra, The protein Id: a negative regulator of helix-loop-helix DNA binding proteins. 1990, Pubmed
Beppu, BMP type II receptor is required for gastrulation and early development of mouse embryos. 2000, Pubmed
Birket, Expansion and patterning of cardiovascular progenitors derived from human pluripotent stem cells. 2015, Pubmed
Bondue, Mesp1 acts as a master regulator of multipotent cardiovascular progenitor specification. 2008, Pubmed
Bruneau, Signaling and transcriptional networks in heart development and regeneration. 2013, Pubmed
Buckingham, Building the mammalian heart from two sources of myocardial cells. 2005, Pubmed
Burridge, Chemically defined generation of human cardiomyocytes. 2014, Pubmed
Cai, Isl1 identifies a cardiac progenitor population that proliferates prior to differentiation and contributes a majority of cells to the heart. 2003, Pubmed
Chan, Mesp1 patterns mesoderm into cardiac, hematopoietic, or skeletal myogenic progenitors in a context-dependent manner. 2013, Pubmed
Chiapparo, Mesp1 controls the speed, polarity, and directionality of cardiovascular progenitor migration. 2016, Pubmed
Colas, Whole-genome microRNA screening identifies let-7 and mir-18 as regulators of germ layer formation during early embryogenesis. 2012, Pubmed , Xenbase
Colas, Mix.1/2-dependent control of FGF availability during gastrulation is essential for pronephros development in Xenopus. 2008, Pubmed , Xenbase
Collop, Retinoic acid signaling is essential for formation of the heart tube in Xenopus. 2006, Pubmed , Xenbase
Costello, The T-box transcription factor Eomesodermin acts upstream of Mesp1 to specify cardiac mesoderm during mouse gastrulation. 2011, Pubmed
David, MesP1 drives vertebrate cardiovascular differentiation through Dkk-1-mediated blockade of Wnt-signalling. 2008, Pubmed , Xenbase
Devine, Early patterning and specification of cardiac progenitors in gastrulating mesoderm. 2014, Pubmed
Djiane, Role of frizzled 7 in the regulation of convergent extension movements during gastrulation in Xenopus laevis. 2000, Pubmed , Xenbase
Ema, Deletion of the selection cassette, but not cis-acting elements, in targeted Flk1-lacZ allele reveals Flk1 expression in multipotent mesodermal progenitors. 2006, Pubmed
Foley, Multiple functions of Cerberus cooperate to induce heart downstream of Nodal. 2007, Pubmed , Xenbase
Fraidenraich, Rescue of cardiac defects in id knockout embryos by injection of embryonic stem cells. 2004, Pubmed
Gadue, Wnt and TGF-beta signaling are required for the induction of an in vitro model of primitive streak formation using embryonic stem cells. 2006, Pubmed
Galvin, Nodal signaling regulates the bone morphogenic protein pluripotency pathway in mouse embryonic stem cells. 2010, Pubmed
Hollnagel, Id genes are direct targets of bone morphogenetic protein induction in embryonic stem cells. 1999, Pubmed
Katagiri, Identification of a BMP-responsive element in Id1, the gene for inhibition of myogenesis. 2002, Pubmed
Kattman, Multipotent flk-1+ cardiovascular progenitor cells give rise to the cardiomyocyte, endothelial, and vascular smooth muscle lineages. 2006, Pubmed
Kee, To proliferate or to die: role of Id3 in cell cycle progression and survival of neural crest progenitors. 2005, Pubmed , Xenbase
Kee, E and ID proteins branch out. 2009, Pubmed
Kelly, The arterial pole of the mouse heart forms from Fgf10-expressing cells in pharyngeal mesoderm. 2001, Pubmed
Kelly, Heart fields and cardiac morphogenesis. 2014, Pubmed
Korchynskyi, Identification and functional characterization of distinct critically important bone morphogenetic protein-specific response elements in the Id1 promoter. 2002, Pubmed
Laflamme, Cardiomyocytes derived from human embryonic stem cells in pro-survival factors enhance function of infarcted rat hearts. 2007, Pubmed
Lescroart, Early lineage restriction in temporally distinct populations of Mesp1 progenitors during mammalian heart development. 2014, Pubmed
Lian, Directed cardiomyocyte differentiation from human pluripotent stem cells by modulating Wnt/β-catenin signaling under fully defined conditions. 2013, Pubmed
López-Rovira, Direct binding of Smad1 and Smad4 to two distinct motifs mediates bone morphogenetic protein-specific transcriptional activation of Id1 gene. 2002, Pubmed
Lyden, Id1 and Id3 are required for neurogenesis, angiogenesis and vascularization of tumour xenografts. 1999, Pubmed
Marvin, Inhibition of Wnt activity induces heart formation from posterior mesoderm. 2001, Pubmed , Xenbase
McKeithan, Serum-free generation of multipotent mesoderm (Kdr+) progenitor cells in mouse embryonic stem cells for functional genomics screening. 2012, Pubmed
Meilhac, Cardiac cell lineages that form the heart. 2015, Pubmed
Meilhac, The clonal origin of myocardial cells in different regions of the embryonic mouse heart. 2004, Pubmed
Menasché, Towards a clinical use of human embryonic stem cell-derived cardiac progenitors: a translational experience. 2015, Pubmed
Mercola, Induced pluripotent stem cells in cardiovascular drug discovery. 2013, Pubmed
Miller, Optically monitoring voltage in neurons by photo-induced electron transfer through molecular wires. 2012, Pubmed
Moretti, Pluripotent stem cell models of human heart disease. 2013, Pubmed
Nieuwkoop, The "organization centre". 3. Segregation and pattern formation in morphogenetic fields. 1967, Pubmed
Niola, Id proteins synchronize stemness and anchorage to the niche of neural stem cells. 2012, Pubmed
Niola, Mesenchymal high-grade glioma is maintained by the ID-RAP1 axis. 2013, Pubmed
Olson, Gene regulatory networks in the evolution and development of the heart. 2006, Pubmed
Paige, A temporal chromatin signature in human embryonic stem cells identifies regulators of cardiac development. 2012, Pubmed
Pandur, Wnt-11 activation of a non-canonical Wnt signalling pathway is required for cardiogenesis. 2002, Pubmed , Xenbase
Peng, Xenopus laevis: Practical uses in cell and molecular biology. Solutions and protocols. 1991, Pubmed , Xenbase
Roschger, The Id-protein family in developmental and cancer-associated pathways. 2017, Pubmed
Saga, Mesp1 expression is the earliest sign of cardiovascular development. 2000, Pubmed
Saga, MesP1: a novel basic helix-loop-helix protein expressed in the nascent mesodermal cells during mouse gastrulation. 1996, Pubmed
Schneider, Wnt antagonism initiates cardiogenesis in Xenopus laevis. 2001, Pubmed , Xenbase
Schultheiss, A role for bone morphogenetic proteins in the induction of cardiac myogenesis. 1997, Pubmed
Stainier, A glimpse into the molecular entrails of endoderm formation. 2002, Pubmed , Xenbase
Vincent, Cell fate decisions within the mouse organizer are governed by graded Nodal signals. 2003, Pubmed
Viotti, SOX17 links gut endoderm morphogenesis and germ layer segregation. 2014, Pubmed
Wilkinson, Detection of messenger RNA by in situ hybridization to tissue sections and whole mounts. 1993, Pubmed
Wills, E2a is necessary for Smad2/3-dependent transcription and the direct repression of lefty during gastrulation. 2015, Pubmed , Xenbase
Yang, Id proteins in the vasculature: from molecular biology to cardiopulmonary medicine. 2014, Pubmed
Yang, Human cardiovascular progenitor cells develop from a KDR+ embryonic-stem-cell-derived population. 2008, Pubmed
Yoon, HEB and E2A function as SMAD/FOXH1 cofactors. 2011, Pubmed , Xenbase
Yoshida, Cell lineage in mammalian craniofacial mesenchyme. 2008, Pubmed
Zhao, Loss of both GATA4 and GATA6 blocks cardiac myocyte differentiation and results in acardia in mice. 2008, Pubmed
