Click here to close
Hello! We notice that you are using Internet Explorer, which is not supported by Xenbase and may cause the site to display incorrectly.
We suggest using a current version of Chrome,
FireFox, or Safari.
???displayArticle.abstract???
Regeneration of damaged body parts requires coordination of size, shape, location and orientation of tissue with the rest of the body. It is not currently known to what extent injury sites communicate with the remaining soma during repair, or what information may emanate from the injury site and reach other regions. We examined the bioelectric properties (resting potential gradients in the epidermis) of Xenopus laevis froglets undergoing hindlimb amputation and observed that the contralateral (undamaged) limb exhibits apparent depolarization signals immediately after the opposite hindlimb is amputated. The pattern of depolarization matches that of the amputated limb and is correlated to the position and type of injury, revealing that information about damage is available to remote body tissues and is detectable non-invasively in vivo by monitoring the bioelectric state. These data extend knowledge about the electrophysiology of regenerative response, identify a novel communication process via long-range spread of injury signaling, a phenomenon that we call bioelectric injury mirroring, and suggest revisions both to regenerative medicine and diagnostic strategies that are focused entirely on the wound site, and to the use of contralateral limbs as controls.
Fig 1
Contralateral limbs respond to amputation of the opposite side. (A) Fluorescent imaging of amputated limb and non-amputated contralateral limb both pre-amputation (i,ii) and post-amputation (iii,iv) showing areas of depolarization of the surface layer of cells [DiBAC4(3) staining]. After amputation, froglets began to exhibit depolarization in their unamputated contralateral limbs. White outline indicates the boundaries of the limb. (B) Amputated froglets exhibited a significantly greater area of depolarization on contralateral uncut limbs than non-amputated froglets (two-tailed t-test; control, n=57; amputated, n=42; ***P<0.0001). The box and whisker plot represents the data to the right of it in a different form. The red horizontal lines are the means of each dataset. (C) Schematic indicating experimental procedure. Experiment replicated three times. Scale bars: 500â µm.
Fig 2
The amputation âsignalâ travels quickly to the contralateral limb and dissipates within 24 HPA. (A) To characterize the temporal nature of the amputation signal received by the contralateral limb, multiple imaging time points were observed following amputation. Froglets were amputated, and then imaged at 0.5â HPA, 24 HPA and 48 HPA. Signal area significantly decreased from 0.5 HPA to 24 HPA (KruskalâWallis test; 0.5 HPA, n=23; 24 HPA, n=36; 48 HPA, n=20; ***P<0.0001), but did not significantly decrease from 24 HPA to 48 HPA, suggesting that the signal causing depolarization peaks quickly and dissipates completely by 48 HPA. The experiment was replicated three times. (B) Schematic of the timeline of the experiment showing what changes occur at each time point/step. Red arrow, amputated limb; blue arrow, contralateral limb. (C) Time-lapse fluorescent imaging of the 30â min immediately following amputation [DiBAC4(3) staining], taken to determine how quickly the amputation signal reaches the contralateral limb. The signal first began to appear within 30â s following amputation and continued to grow in strength over the next 30â min. The experiment was replicated five times, and each replication showed this same trend. Scale bars: 500â µm.
Fig 3
Spatial information about the cut limb is exhibited on the contralateral limb. (A) Fluorescent imaging of amputated limb and non-amputated contralateral limb [DiBAC4(3) staining] (top panel) and quantification showing a significant correlation between the length of the stump left after amputation and the length that the DiBAC4(3) (depolarization) signal extended down the contralateral limb (bottom panel) (linear regression test; n=21; P<0.0001). The experiment was replicated three times. White outlines indicate the boundaries of the limb. Bold yellow lines indicate the start and finish points of the signal seen on each limb; the measurements were taken as described in the Results. (B) A âmidline signalâ was often observed in bodies of both amputated and unamputated frogs (yellow arrow). This midline signal did not change in response to amputation. White broken line indicates the plane of amputation. (C) Alternating DiBAC4(3) and DiBAC4(3)-bright-field overlays of the tadpole; the bottom row of images show the right and left limbs of the same tadpole at 4x higher magnification before and after amputation. Scale bars: 500â µm. White outlines represent the boundaries of the limb, while the yellow lines represent the start and finish points of the signal seen on each limb, the measurements that taken as described in the Results. White broken line indicates the plane of amputation. 3C shows a overview (0.75x) of the tadpole, and the bottom row of images shows the right and left limbs of the same tadpole at 4x before and after amputation.
Fig 4
Contralateral limbs respond to amputation, but not to injury. (A) Frogs were either fully amputated or injured with a syringe needle and the effects on the contralateral limbs were observed. (B,C) Quantification of results (B) and fluorescent imaging of amputated and injured limbs and contralateral limbs [DiBAC4(3) staining] (C). The box and whisker plot represents the data to the right of it in a different form. The red horizontal lines are the means of each dataset. The cut and injured limb treatments yielded no significant difference in response on the affected side. However, the contralateral limbs of injured animals exhibited significantly less depolarization than the contralateral limbs of amputated animals (KruskalâWallis test; injured, n=32; amputated, n=23; ***P<0.0001). The experiment was replicated three times. White outlines indicate the boundaries of the limb. Scale bars: 500â µm.
Fig 5
Contralateral response does not occur in other paired structures. (A,B) Schematic and fluorescent imaging of stage 24 embryos that had one eye removed (A) and stage 37 embryos that had one kidney removed (B) [DiBAC4(3) staining]. The removal site of all eye-removal embryos showed depolarization, but no effect was observed in any of the contralateral eyes (n=18) (A). In kidney-removal embryos, all kidney removal sites showed depolarization after removal, but no effect was observed in any of the contralateral kidneys (n=21) (B). The experiment was performed once. Green shaded areas in schematics indicate the sites of organ removal and Dibac signal. Red box in A indicates the image field in the corresponding data images. Red circles indicate site of the eye. Red box in B corresponds to the area encompassed by the white boxes in the corresponding data images. White boxes show the site of the kidney. Scale bars: 500â µm.
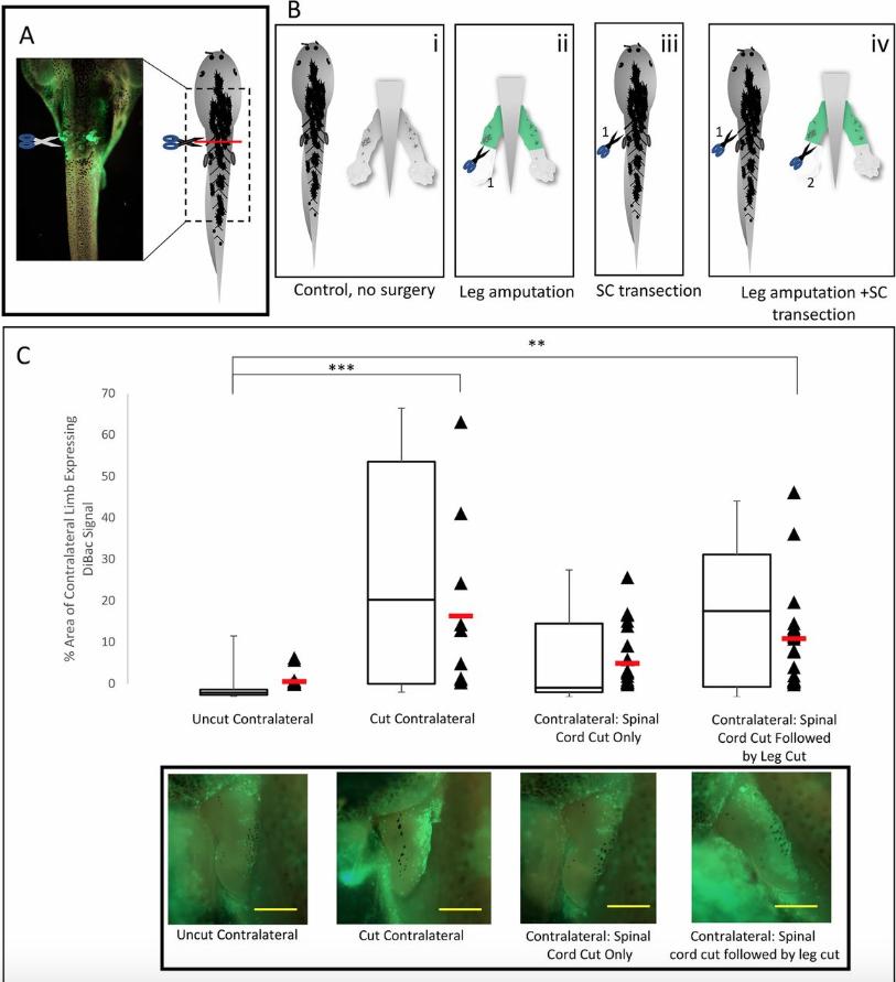
Fig 6
BIM still occurs after spinal cord transection. (A) Fluorescent image and schematic showing the spinal cord transection at tail segments 6-8, severing connections to the extender and flexor motor neuron leg extensions. (B) Schematic showing experimental design: froglets were subject to leg amputation only, spine transection only or a spine transection followed by leg amputation. Controls underwent no surgery. (C) Quantification (top panel) and fluorescent imaging (bottom panel) of DiBAC4(3) signal. Froglets showed no significant difference in DiBAC4(3) signal between experiments in which the spine was transected before amputation, versus those in which spinal cords remained intact at the time of amputation (KruskalâWallis Test; amputated only, n=13; spinal cord transection and amputation, n=27). Froglets that underwent transection but no amputation showed no significant difference in DiBAC4(3) signal from control froglets that did not undergo any surgery whatsoever (KruskalâWallis test; transection only, n=27; no surgery, n=14). The experiment was replicated four times. **P<0.001, ***P<0.0001. The box and whisker plot represents the data to the right of it in a different form. The red horizontal lines are the means of each dataset. White outline indicates boundaries of the limb. Scale bars: 500â µm.