Click here to close
Hello! We notice that you are using Internet Explorer, which is not supported by Xenbase and may cause the site to display incorrectly.
We suggest using a current version of Chrome,
FireFox, or Safari.
Oncol Lett
2018 Sep 01;163:2823-2832. doi: 10.3892/ol.2018.9016.
Show Gene links
Show Anatomy links
Overexpression of TPX2 is associated with progression and prognosis of prostate cancer.
Zou J, Huang RY, Jiang FN, Chen DX, Wang C, Han ZD, Liang YX, Zhong WD.
???displayArticle.abstract???
Targeting protein for Xenopus kinesin-like protein 2 (TPX2) activates Aurora kinase A during mitosis and targets its activity to the mitotic spindle, serving an important role in mitosis. It has been associated with different types of cancer and is considered to promote tumor growth. The aim of the present study was to explore the role of TPX2 in diagnosing prostate cancer (PCa). It was identified that TPX2 expression in PCa tissues was increased compared with benign prostate tissues. Microarray analysis demonstrated that TPX2 was positively associated with the Gleason score, tumor-node-metastasis (TNM) stage, clinicopathological stage, metastasis, overall survival and biochemical relapse-free survival. In vitro studies revealed that the high expression of TPX2 in PCa cells improved proliferative, invasive and migratory abilities, and repressed apoptosis of the PCa cells, without affecting tolerance to docetaxel. The results suggested that TPX2 serves as a tumorigenesis-promoting gene in PCa, and a potential therapeutic target for patients with PCa.
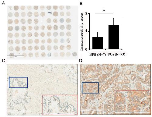
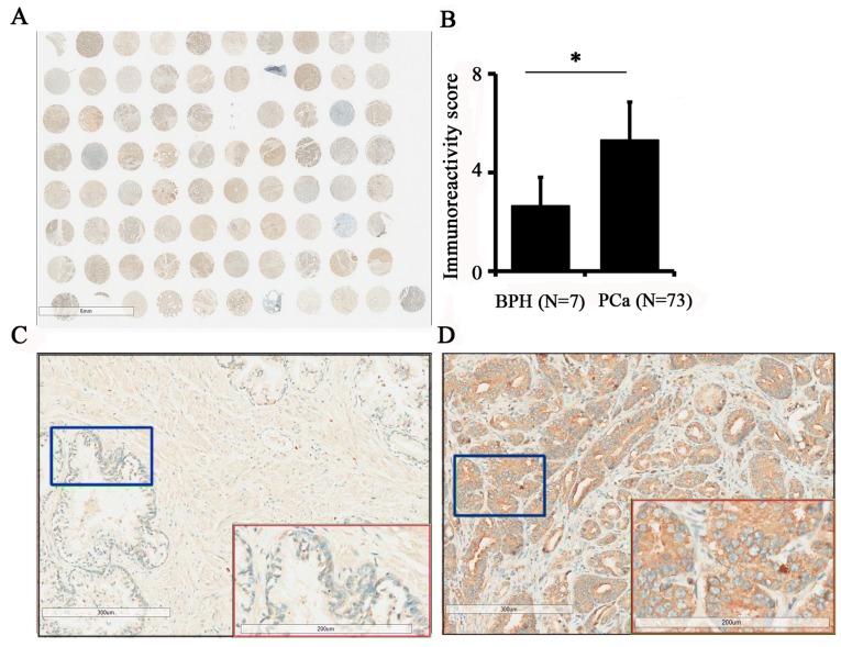
Figure 1. Immunohistochemical staining for TPX2 protein expression in PCa and adjacent benign tissues. (A) The whole scanned image of the tissue array (B) Statistical analyses indicated an increased immunoreactivity score in cancer tissues compared with benign tissues. (C) Enlarged image of BPH tissue indicated that TPX2 was only weakly expressed in benign tissues. Red box demonstrates the blue box at a magnification. (D) Enlarged image of PCa tissue demonstrated that TPX2 was highly abundant in the nucleus and cytoplasm of tumor cells. Red box demonstrates the blue box at a magnification. TPX2, Targeting protein for Xenopus kinesin-like protein 2; PCa, prostate cancer; BPH, benign prostatic hypertrophy. *P<0.05.
Figure 2. High TPX2 expression is associated with poor prognosis in patients with PCa. (A) Kaplan-Meier analysis of the BCR time of patients with PCa with high TPX2 expression levels was shorter compared with those with low TPX2 expression levels (P=0.007). (B) The overall survival time of patients with PCa was not associated with TPX2 expression levels (P=0.120). TPX2, Targeting protein for Xenopus kinesin-like protein 2; PCa, prostate cancer; BCR, biochemical recurrence-free time.
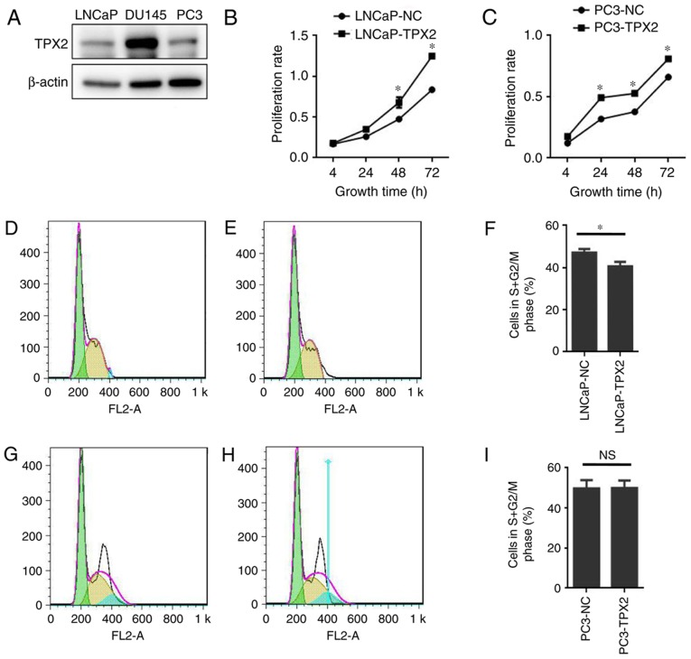
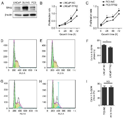
Figure 3. TPX2 expression and function in prostate tumor cell lines. (A) Western blotting detected TPX2 protein expression in PCa cell lines. TPX2 was highly expressed in the DU145 cell line, while expressed at low levels in the PC3 and LNCaP cell lines. The CCK8 assay indicated that the overexpression of TPX2 in (B) LNCaP and (C) PC3 cells promoted the proliferation rate of PCa cells compared with the control group. The flow cytometry assay conducted in (D) LNCaP-NC and (E) LNCaP-TPX2 cells suggested that TPX2 inhibited cell cycle transit from G0/G1 to S/M phase in LNCaP-TPX2 cells. (F) The average proportion of cells in S+G2 phase was 40.607±2.172 in the LNCaP-TPX2 group, while it was 47.09±1.804 in the LNCaP-NC group (P=0.016). (G) PC3-NC and (H) PC3-TPX2 cells were also examined using flow cytometry. (I) No significant difference in PC3 cells was observed (P>0.05). TPX2, Targeting protein for Xenopus kinesin-like protein 2; PCa, prostate cancer; NC, negative control; NS, not significant. *P<0.05.
Figure 4. Overexpression of TPX2 inhibits apoptosis in LNCaP and PC3 cells. Cells overexpressing TPX2 were stained using Annexin V, and it was demonstrated that TPX2 decreased the rate of apoptosis in (A) LNCaP-NC and (B) LNCaP-TPX2 cells. (C) The apoptotic rate in the LNCaP-TPX2 group was 2.83±0.42, while it was 4.25±0.13 in the LNCaP-NC group (P=0.005). No difference in the apoptotic rate was observed between (D) PC3-NC and (E) PC3-TPX2 cells treated with docetaxel. (F) The apoptosis rates in the PC3-TPX2 and PC3-NC groups were similar (36.92±1.49 vs. 38.49±2.36; P=0.383). TPX2, Targeting protein for Xenopus kinesin-like protein 2; PCa, prostate cancer; NC, negative control; NS, not significant. *P<0.05.
Figure 5. Overexpression of TPX2 promotes the migration of LNCaP and PC3 cells. A Transwell assay was used to detect migration in (A) LNCaP-NC and (B) LNCaP-TPX2 cells. (C) The migration cell number in LNCaP-TPX2 group was 366.7±24.44, while it was 117.3±48.39 in LNCaP-NC group (P=0.022). A Transwell assay was also performed in (D) PC3-NC and (E) PC3-TPX2 cells. (F) The migration cell number in PC3-TPX2 group was increased compared with the PC3-NC group (260.0±8.0 vs. 150.7±18.04; P=0.041). Magnification of all images, Ã400. TPX2, Targeting protein for Xenopus kinesin-like protein 2; PCa, prostate cancer; NC, negative control. *P<0.05.
Figure 6. Overexpression of TPX2 enhanced wound healing of LNCaP and PC3 cells. Wound healing assay analysis was performed at 0, 24 and 48 h with or without TPX2 overexpression. The migratory ability was increased in (A) LNCaP-TPX2 and (B) PC3-TPX2 cells at 24 and 48 h. TPX2, Targeting protein for Xenopus kinesin-like protein 2; NC, negative control. **P<0.01.
Antonarakis,
Evolving standards in the treatment of docetaxel-refractory castration-resistant prostate cancer.
2011, Pubmed
Antonarakis,
Evolving standards in the treatment of docetaxel-refractory castration-resistant prostate cancer.
2011,
Pubmed Aushev,
Novel Predictors of Breast Cancer Survival Derived from miRNA Activity Analysis.
2018,
Pubmed Banerjee,
Combinatorial effect of curcumin with docetaxel modulates apoptotic and cell survival molecules in prostate cancer.
2017,
Pubmed Chen,
TPX2 in human clear cell renal carcinoma: Expression, function and prognostic significance.
2016,
Pubmed
,
Xenbase Chen,
Cancer statistics in China, 2015.
2016,
Pubmed Dávila-González,
Pharmacological Inhibition of NOS Activates ASK1/JNK Pathway Augmenting Docetaxel-Mediated Apoptosis in Triple-Negative Breast Cancer.
2018,
Pubmed Du,
Genome-wide analysis of the TPX2 family proteins in Eucalyptus grandis.
2016,
Pubmed Fu,
Overexpression of BUB1B contributes to progression of prostate cancer and predicts poor outcome in patients with prostate cancer.
2016,
Pubmed Fu,
TPX2 phosphorylation maintains metaphase spindle length by regulating microtubule flux.
2015,
Pubmed
,
Xenbase Garrido,
Non-centrosomal TPX2-Dependent Regulation of the Aurora A Kinase: Functional Implications for Healthy and Pathological Cell Division.
2016,
Pubmed Gu,
TPX2 promotes glioma cell proliferation and invasion via activation of the AKT signaling pathway.
2016,
Pubmed
,
Xenbase Huang,
TPX2 is a prognostic marker and contributes to growth and metastasis of human hepatocellular carcinoma.
2014,
Pubmed
,
Xenbase Liu,
TPX2 knockdown suppressed hepatocellular carcinoma cell invasion via inactivating AKT signaling and inhibiting MMP2 and MMP9 expression.
2014,
Pubmed
,
Xenbase Lohiya,
Role of Chemotherapy and Mechanisms of Resistance to Chemotherapy in Metastatic Castration-Resistant Prostate Cancer.
2016,
Pubmed Miwa,
Therapeutic potential of targeting protein for Xklp2 silencing for pancreatic cancer.
2015,
Pubmed Pan,
Targeted TPX2 increases chromosome missegregation and suppresses tumor cell growth in human prostate cancer.
2017,
Pubmed Partin,
Combination of prostate-specific antigen, clinical stage, and Gleason score to predict pathological stage of localized prostate cancer. A multi-institutional update.
1997,
Pubmed Pérez de Castro,
Mitotic Stress and Chromosomal Instability in Cancer: The Case for TPX2.
2012,
Pubmed Shao,
Expression of microtubule-associated protein TPX2 in human gastric carcinoma and its prognostic significance.
2016,
Pubmed
,
Xenbase Siegel,
Cancer statistics, 2016.
2016,
Pubmed Stamey,
The prostate specific antigen era in the United States is over for prostate cancer: what happened in the last 20 years?
2004,
Pubmed Takahashi,
The AURKA/TPX2 axis drives colon tumorigenesis cooperatively with MYC.
2015,
Pubmed Tomii,
TPX2 expression is associated with poor survival in gastric cancer.
2017,
Pubmed
,
Xenbase Tulu,
Molecular requirements for kinetochore-associated microtubule formation in mammalian cells.
2006,
Pubmed Vainio,
High-throughput transcriptomic and RNAi analysis identifies AIM1, ERGIC1, TMED3 and TPX2 as potential drug targets in prostate cancer.
2012,
Pubmed Wang,
Sensitivity of docetaxel-resistant MCF-7 breast cancer cells to microtubule-destabilizing agents including vinca alkaloids and colchicine-site binding agents.
2017,
Pubmed Wei,
TPX2 is a novel prognostic marker for the growth and metastasis of colon cancer.
2013,
Pubmed Yamashita,
Prognostic factors and risk stratification in patients with castration-resistant prostate cancer receiving docetaxel-based chemotherapy.
2016,
Pubmed Yang,
TPX2 promotes migration and invasion of human breast cancer cells.
2015,
Pubmed
,
Xenbase Zare-Mirzaie,
The frequency of latent prostate carcinoma in autopsies of over 50 years old males, the Iranian experience.
2012,
Pubmed Zeng,
PrLZ increases prostate cancer docetaxel resistance by inhibiting LKB1/AMPK-mediated autophagy.
2018,
Pubmed