XB-ART-55207
Dev Cell
2018 Aug 20;464:397-409.e5. doi: 10.1016/j.devcel.2018.07.021.
Show Gene links
Show Anatomy links
Melanocortin Receptor 4 Signaling Regulates Vertebrate Limb Regeneration.
???displayArticle.abstract???
Melanocortin 4 receptor (Mc4r) plays a crucial role in the central control of energy homeostasis, but its role in peripheral organs has not been fully explored. We have investigated the roles of hypothalamus-mediated energy metabolism during Xenopus limb regeneration. We report that hypothalamus injury inhibits Xenopus tadpole limb regeneration. By loss-of-function and gain-of-function studies, we show that Mc4r signaling is required for limb regeneration in regeneration-competent tadpoles and stimulates limb regeneration in later-stage regeneration-defective tadpoles. It regulates limb regeneration through modulating energy homeostasis and ROS production. Even more interestingly, our results demonstrate that Mc4r signaling is regulated by innervation and α-MSH substitutes for the effect of nerves in limb regeneration. Mc4r signaling is also required for mouse digit regeneration. Thus, our findings link vertebrate limb regeneration with Mc4r-mediated energy homeostasis and provide a new avenue for understanding Mc4r signaling in the peripheral organs.
???displayArticle.pubmedLink??? 30130530
???displayArticle.pmcLink??? PMC6107305
???displayArticle.link??? Dev Cell
???displayArticle.grants??? [+]
R01 HD084440 NICHD NIH HHS
Species referenced: Xenopus
Genes referenced: agrp atp5f1a atp5f1c cox5a cox7b crem cyb5a cyba cyc1 fgf10 fos grem1 hoxa13 ihh mapk1 mc1r mc2r mc3r mc4r mc5r mmd msx1 ndufs1 ndufs2 ndufs3 ndufs7 pcna pdgfra pitx1 pomc prrx1 ror2 sall4 sdha sdhb tbx4 tubb3 uqcrfs1
GO keywords: animal organ regeneration
???displayArticle.morpholinos??? mc4r MO1 mc4r MO2
???attribute.lit??? ???displayArticles.show???
|
|
Graphical Abstract |
|
|
Figure 1. Hypothalamus Injury Inhibits Xenopus Tadpole Limb Regeneration (AâD) Hypothalamus injury by electrocautery in Xenopus tadpole. (A) is a diagram of a lateral view of a stage 53 tadpole brain. * shows the injury site of the hypothalamus (h). (B) is a ventral view of a stage 53 tadpole brain, showing the basal region of the hypothalamus (the black dotted line marks the expression domain of pomc and mc4r transcripts shown in Figure S1). (C) is a cross section of a hypothalamus-injured tadpole brain region. Black arrows indicate the damaged hypothalamus. (D) is an enlarged view of the injury site, showing disorganization of the tuberal (t) and the mammillary (m) region of the basal hypothalamus. (EâG) Examples of a hypothalamus-injured tadpole with reduced pigmentation (E) and inhibited limb regeneration at 3 and 7 days post amputation (dpa); (F) and (G), 16/20. (H) An example of a hypothalamus-injured tadpole limb, at 1 month post amputation (mpa), with one digit regenerated (5/20). More than half of the hypothalamus injured tadpoles failed to regenerate any digit (11/20); some regenerated only one digit (5/20) or two digits (4/20). (IâK) A sham-operated tadpole with normal pigmentation (I) and limb regeneration at 3 dpa (J) and 7 dpa (K). (L) An example of sham-operated control tadpole limb, at 1 mpa, with 5 digits regenerated (17/20). Some control tadpoles regenerated 4 digits (3/20). Red dotted lines demarcate regenerated regions. White arrowheads indicate amputation levels. Scale bars, 0.2 mm. |
|
|
Figure 2. Xenopus Tadpole Limb Regeneration Is Regulated by Mc4r Signaling (A) ELISA shows a decreased level of a-MSH in hypothalamus-injured tadpole limb stumps, 3 dpa. Error bars: standard derivation. **p < 0.01, Studentâs t test, n = 3. (B) Expression of melanocortin receptors in Xenopus laevis by RT-PCR. (C) Detection of Mc4r transcripts by in situ hybridization in limb regenerate of a stage (st.) 53 tadpole. Mc4r mRNA is shown in purple blue. (D) Western blot detection of Mc4r in limb stumps of sham-operated or hypothalamus-injured stage 53 tadpole limb stumps, 3 dpa. Western blotting images shown are representatives for 3 independent experiments. (E) Western blot detection of Mc4r in st. 53 limb stumps, showing effective knockdown of Mc4r by mc4r-Mo1 and mc4r-Mo2. (FâI) Blastema formation in st. 53 tadpole limb is inhibited by mc4r-Mo2 or agrp and can be rescued by the overexpression of pomc DNA. Stump/regenerate of control (F), mc4r-Mo2-injected (G), agrp-injected (H), and agrp+pomc co-injected (I) limbs are shown. Red dotted lines indicate regeneration area. Insets in (F), (G), and (I) indicate efficient delivery of morpholino or DNA constructs. (JâM) Hematoxylin and eosin staining on sagittal sections of limb stump (5 dpa). (NâQ) Skeletal preparations of tadpole limbs injected with control-Mo, mc4r-Mo2, mc4r-Mo2 + mc4r DNA, and agrp + pomc DNA. White arrowheads (FâI) and black arrowheads (JâM) indicate amputation levels. Scale bars, 0.1 mm in (B)â(M); 1 mm in (N)â(Q). dpa, day post amputation. See also Table 1 and Figures S1 and S2. |
|
|
Figure 3. Elevation of Mc4r Signaling Stimulates Limb Regeneration in Stage 57 Regeneration-Defective Tadpoles (A and B) Non-regenerating st. 57 tadpole limbs (A) can be stimulated to regenerate by injection and electroporation of pomc DNA (B) 5 days post amputation (dpa). Insets in (A) and (B) are hematoxylin and eosin staining on sagittal sections of the respective limb stumps. (C and D) Detection of proliferating cells by PCNA immunofluorescence in control (C) and pomc DNA-injected (D) limb at 5 dpa. PCNA signal is shown in red. Nuclei are shown in blue. (E and F) Detection of pERK1/2 in the control limb (E) and pomc DNA-injected limb (F) at 5 dpa. pERK1/2 signal is shown in red. Nuclei are shown in blue. (G) Ventral view of a tadpole with pomc DNA injected in the left hindlimb at st. 57, and skeletal preparation of this tadpoleâs limbs. 1 month post amputation. pomc DNA injected tadpole tend to regenerate mirrored digits I and/or II. (H) Skeletal preparation of an un-amputated tadpole hindlimb showing the pattern of digits (I to V). White arrowheads indicate amputation levels. Scale bars represent 100 mm in (A) and (B), 50 mm in (C)â(F), and 1 mm in (G) and (H). See also Table 1. |
|
|
Figure 4. Mc4r Is Expressed in the Mouse Digit and Is Required for Digit Tip Regeneration (A and B) Digit tip regeneration is inhibited in Mc4r-/- mouse and delayed in Mc4r+/- mouse. White dotted lines in (A) indicate the area of regeneration (r), which was measured (4 digits in each group) to obtain the data shown in (B). Error bars: standard derivation. ** indicates significant difference, Studentâs t test. (C) Detection of the mc4r transcript by RT-PCR in wild-type mouse digit tip and the regenerates. dpa, day post amputation. (D and E) GFP expression in the digit tip regenerate of mc4r-gfp transgenic mice, 8 dpa. (E) is an enlarged area outline in (D). GFP+ cells are accumulating in the digit regeneration blastema. * indicates the scab, which will fall off around 12 dpa. (FâI) Detection of PDGFRa, Msx1, and b3-tubulin in the mouse digit blastema, 8 dpa. GFP shown in green, and PDGFRa, Msx1, and b3-tubulin are shown in red. (FʹâIʹ) Enlarged view of areas marked by white dotted lines. Arrows indicate examples of PDGFRa+ GFP cells (Fʹ), Msx1+ GFP cells (Gʹ), and b3-tubulin+ GFP cells (Iʹ). White arrowheads indicate the digit amputation levels. Scale bars represent 0.5 mm in (A) and 0.1 mm in (D)â(I). See also Figure S4. |
|
|
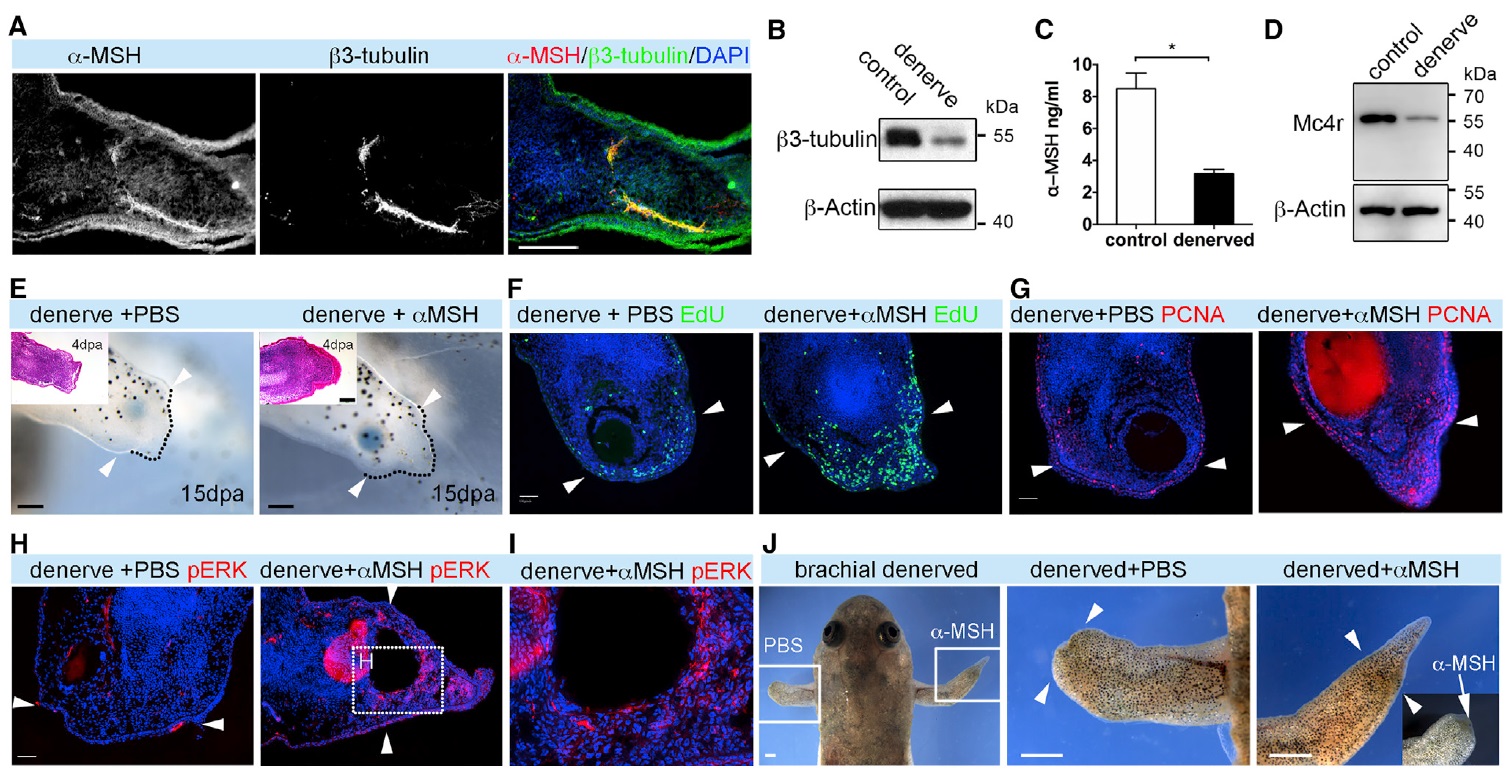
Figure 5. a-MSH/Mc4r Has a Function that Substitutes for Effect of Nerve in Xenopus Limb Regeneration (A) Detection of a-MSH (shown in green) and b3-tubulin (shown in red) in stage 53 limb bud. (B) Western blot detection of b3-tubulin in control and spinal cord transected tadpole limb, 3 dpa. Similar results were observed in 3 independent experiments. (C) ELISA shows a reduced level of a-MSH in denervated tadpole limb stumps, 3 dpa. Error bars: standard derivation. *p < 0.05, Studentâs t test, n = 3. (D) Western blot analysis shows decreased expression of Mc4r in denervated limb stumps, 3 dpa. Similar results were observed in 3 independent experiments. (E) Spinal cord transected tadpole limb stump, 15 dpa, with implantation of bead soaked in PBS (left) or 0.5 mMa-MSH (right). Black dotted lines demarcate limb regeneration regions. Insets in (E) are parasagittal sections of the respective limb stumps at 4dpa stained with hematoxylin and eosin. (F and G) Detection of proliferating cells in limb stumps by EdU incorporation (shown in green, F), and PCNA immunofluorescence (shown in red, G). (H and I) Detection of pERK1/2 (shown in red) in limb stump, 5dpa. (I) is an enlarged view of the area marked by white dotted lines in (H). (J) A denervated froglet regenerated a spike on the right forelimb after implantation of beads soaked with 0.5 mM a-MSH (right), 1 mpa. The left forelimb failed to regenerate when PBS-soaked beads were implanted. The white arrow in the inset shows an a-MSH bead, at an earlier stage of spike regeneration (10 days after bead implantation). White arrowheads in (E)â(J) indicate amputation plane. Scale bars represent 0.1 mm in (A) and (D)â(H) and 1 mm in (J). See also Figure S5. |
|
|
Figure 6. Mc4r Signaling Regulates Energy Metabolism in Xenopus Limb Cells (A) Relative expression of cAMP pathway components crem, c-fos, and pki in st. 53 tadpole limb regenerates, 3 dpa, normalized to st. 53 tadpole limb bud. Error bars: standard derivation, n = 3. (B) cAMP levels in control, mc4r-injected, and pomc-injected 3dpa tadpole limb regenerates, 3 dpa. Data from 3 independent luciferase assays on limb regenerate lysis, each with 12â15 limb regenerates. * p < 0.05, **** p < 0.001. Error bars: standard derivation. (C) The Agilent Seahorse XF Glycolysis stress test demonstrates an increase in glycolytic response in agrp DNA-injected and mc4-Mo2-injected limb cells, showing increased glycolysis stress in agrp- and mc4r-Mo2-injected cells. Serial injections of glucose (10 mM), oligomycin (1 mM), and 2-DG (100 mM) was performed in the Glycolysis stress test. * indicates p < 0.05, Studentâs t test, data collected from 3 independent tests, each with 20 limbs. Error bars: standard derivation. (D) Agilent Seahorse XF Cell Mito Stress test of control, agrp DNA-injected, and mc4-Mo2-injected limb cells demonstrates changes of mitochondrial function and ATP production by agrp and mc4r-Mo2. * indicates p < 0.05, Studentâs t test, data collected from 3 independent tests, each with 20 limbs. Error bars: standard derivation. |
|
|
Figure 7. Mc4r Signaling Regulates ROS Production in Xenopus Limb Cells (A) Quantitation of total ROS contents shows reduced ROS production in agrp- or mc4r-Mo2-injected tadpole limbs, 3 dpa. Co-expression of cyba DNA restores ROS production in mc4r-Mo2- and agrp-injected limb cells. Co-expression of pomc restores ROS contents in agrp-injected limb cells. Spinal cord transection inhibits ROS production, and a-MSH can restore ROS production in spinal cord transected (denervated) limb cells. * p < 0.05, ** p < 0.01, *** p < 0.001. Data are from 3 independent experiments, with 12â15 tadpoles in each group. Error bars: standard derivation. (B) Real-time PCR and in situ hybridization of cyba in Xenopus tadpole limb regenerates. Error bars: standard derivation, n = 3. (C) cyba DNA injection rescues blastema formation inhibited by mc4r-Mo2 or agrp. White arrowheads indicate amputation levels; Dotted lines outline the regeneration regions. Scale bars, 0.2 mm. See also Table 1 and Figure S7. |
|
|
Fig. S1 Detection of agrp, pomc and mc4r transcripts in Xenopus brain and limbregenerates, Related to Figure 1. Whole mount in situ hybridization (WISH) of pomc, agrp, and mc4r in Xenopus tadpole brain and tadpole limb regenerates amputated at stage 53. Limb regenerates were collected at 3 and 7 days post amputation (dpa). Arrowheads indicate amputation levels. Related to Fig. 1. |
|
|
Fig. S2 Detection of Mc4r by immunofluorescence in tadpole spinal cord, and limb stumps, Related to Figure 2. (A-D) Immunofluorescence staining of Mc4r on cross sections of stage 53 tadpole spinal cord. Section incubated without primary antibody (-1Ëcontrol, A) shows no signal after incubation with secondary antibody. (B,C) Section with both primary and secondary antibody incubation, Mc4r signals shown in red, nuclei counterstained with DAPI shown in blue. (D) Enlarged view of the area marked by dotted line in (C). (E-H) Mc4r immunofluorescence staining on sagittal sections of 5 dpa limb stump, injected with control (E,F) or mc4r-Mo2 (G,H) morpholino oligonucleotides, showing decreased expression of Mc4r by mc4r-Mo2 in the limb mesenchyme (blastema), but not in the epithelium. (F,H) Enlarged views of the areas marked by dotted lines in (E,G). Scale bars: 0.1mm. Related to Fig. 2. |
|
|
Fig. S3 AgRP inhibits limb regeneration in transgenic Xenopus, Related to Figure 2. (A) Body weight, length and food intake in HGEM-agrp transgenic and wild type (WT) young frogs, after heat shock induction of agrp. HGEM-agrp and wild type animals were heat treated daily in a 34ËC water bath, and their body weight, length (snout-vent), width (hip girth) were measured weekly. Food pellets were provided, and the number of pellets consumed was recorded daily. Error bars: standard derivation, N = 3 (B) Localized light beam heated activation of agrp in transgenic tadpole limb leads to regeneration defects. Transgenic animals have green lens (green arrows). White dotted lines demarcate the edges of regenerating limbs. Scale bars: 0.2 mm. Related to Fig. 2. |
|
|
Fig. S4 Mc4r mutant mice, Related to Figure 4. (A,B) Mc4r-/- mice developed obesity, with significant gain of body weight after digit tip amputation. (C) Similar levels of blood glucose in mc4r-/-, mc4r+/- and wild type (WT) mice. Tail blood glucose was measured with a Roche Accu-check glucose monitor system. Error bars: standard derivation, N = 4 for each group. Scale bar in (A) 1cm. Related to Fig. 4. |
|
|
Fig. S5 Mc4r is regulated by innervation, Related to Figure 5. (A,B) Expression of a-MSH, Mc4r-GFP, and b3-tubulin on coronal section of E10.5 Mc4r-gfp mouse embryonic limb . a-MSH and b3-tubulin are shown in red, Mc4r-GFP reporter signals are shown in green. Counterstaining with DAPI is shown in blue. Scale bar: 0.1 mm. (C) Detection of a-MSH and b3-tubulin on sagittal section of transacted spinal cord shows the successful removal of spinal nerve in st.53 tadpoles. White arrowheads indicate the spinal cord transaction site. (D,E) Detection of b3-tubulin and Mc4R in control and denervated frog forelimb stumps shows diminished b3-tubulin in denervated limb, and reduced Mc4r in denervated limb stump. White arrowheads indicate amputation levels. (F,G) Detection of pERK1/2 on cross sections of limb stump implanted with a-MSH beads (marked by *). pERK1/2 is shown in red. Scale bars: 0.1mm. Related to Fig. 5. |
|
|
Fig. S6 Comparison of limb blastema and cultured limb blastema cells, Related to Figure 6. (A) Relative expression levels of genes known to function during limb growth and patterning, markers for hindlimb (hoxc10, pitx1, tbx4) and limb blastema (msx1, prx1, sall4). (B) Relative expression levels of genes of complex I-V in the electron transduction chain (ETC) for ATP generation. The compounds Rotenone targets complex I, Antimycin targets complex III, and Oligomycin targets complex V. Gene expression levels are analyzed with real-time PCR, and ratios are calculated, using blastemas as 1.0. Error bars: standard deviation. Data are from three independent experiments. Related to Fig. 6. |
|
|
Fig. S7 ROS production in Xenopus tadpole limb stumps, Related to Figure 7. (A) CellRox green staining shows diminished overall oxidative stress signals in mc4r-Mo injected tadpole limb stump, imaged at 5dpa. CellRox signals peak in 5dpa limb blastemas. (B) H2O2 production in agrp and mc4r-Mo injected HyPerYFP tadpole limbs were measured based on excitation ratio of HyPerYFP 490nm/HyPerYFP402 nm, as described in Love et al., Nat Cell Biol 15(2):222-228. Images shown represents typical observations from multiple specimens (N=6). Related to Fig. 7. |
References [+] :
Anderson,
60 YEARS OF POMC: Regulation of feeding and energy homeostasis by α-MSH.
2016, Pubmed
Anderson, 60 YEARS OF POMC: Regulation of feeding and energy homeostasis by α-MSH. 2016, Pubmed
Balthasar, Leptin receptor signaling in POMC neurons is required for normal body weight homeostasis. 2004, Pubmed
Balthasar, Divergence of melanocortin pathways in the control of food intake and energy expenditure. 2005, Pubmed
Beck, Molecular pathways needed for regeneration of spinal cord and muscle in a vertebrate. 2003, Pubmed , Xenbase
Caruso, Synaptic changes induced by melanocortin signalling. 2014, Pubmed
Chen, Control of muscle regeneration in the Xenopus tadpole tail by Pax7. 2006, Pubmed , Xenbase
Cone, Anatomy and regulation of the central melanocortin system. 2005, Pubmed
Cowley, Leptin activates anorexigenic POMC neurons through a neural network in the arcuate nucleus. 2001, Pubmed
DENT, Limb regeneration in larvae and metamorphosing individuals of the South African clawed toad. 1962, Pubmed
Diano, Role of reactive oxygen species in hypothalamic regulation of energy metabolism. 2013, Pubmed
Drougard, Impact of hypothalamic reactive oxygen species in the regulation of energy metabolism and food intake. 2015, Pubmed
Edwards-Faret, Spinal cord regeneration in Xenopus laevis. 2017, Pubmed , Xenbase
Fan, Role of melanocortinergic neurons in feeding and the agouti obesity syndrome. 1997, Pubmed
Farkas, Neuregulin-1 signaling is essential for nerve-dependent axolotl limb regeneration. 2016, Pubmed
Farkas, A brief history of the study of nerve dependent regeneration. 2017, Pubmed
Gautron, Neural control of energy balance: translating circuits to therapies. 2015, Pubmed
Gautron, Melanocortin-4 receptor expression in different classes of spinal and vagal primary afferent neurons in the mouse. 2012, Pubmed
Han, Digit regeneration is regulated by Msx1 and BMP4 in fetal mice. 2003, Pubmed
Huszar, Targeted disruption of the melanocortin-4 receptor results in obesity in mice. 1997, Pubmed
Johnston, Dedifferentiated Schwann Cell Precursors Secreting Paracrine Factors Are Required for Regeneration of the Mammalian Digit Tip. 2016, Pubmed
Kang, Modulation of tissue repair by regeneration enhancer elements. 2016, Pubmed
Kawasumi, Wound healing in mammals and amphibians: toward limb regeneration in mammals. 2013, Pubmed , Xenbase
Krashes, Melanocortin-4 receptor-regulated energy homeostasis. 2016, Pubmed
Kroll, Transgenic Xenopus embryos from sperm nuclear transplantations reveal FGF signaling requirements during gastrulation. 1996, Pubmed , Xenbase
Kumar, Nerve dependence in tissue, organ, and appendage regeneration. 2012, Pubmed , Xenbase
Kumar, Molecular basis for the nerve dependence of limb regeneration in an adult vertebrate. 2007, Pubmed
Lehoczky, Mouse digit tip regeneration is mediated by fate-restricted progenitor cells. 2011, Pubmed
Levin, Morphogenetic fields in embryogenesis, regeneration, and cancer: non-local control of complex patterning. 2012, Pubmed
Lin, Imparting regenerative capacity to limbs by progenitor cell transplantation. 2013, Pubmed , Xenbase
Litt, Loss of the melanocortin-4 receptor in mice causes dilated cardiomyopathy. 2017, Pubmed
Liu, Transgenic mice expressing green fluorescent protein under the control of the melanocortin-4 receptor promoter. 2003, Pubmed
Love, Genome-wide analysis of gene expression during Xenopus tropicalis tadpole tail regeneration. 2011, Pubmed , Xenbase
Love, Amputation-induced reactive oxygen species are required for successful Xenopus tadpole tail regeneration. 2013, Pubmed , Xenbase
Mountjoy, Melanocortin-4 receptor messenger ribonucleic acid expression in rat cardiorespiratory, musculoskeletal, and integumentary systems. 2003, Pubmed
Mountjoy, Localization of the melanocortin-4 receptor (MC4-R) in neuroendocrine and autonomic control circuits in the brain. 1994, Pubmed
Mul, Melanocortin receptor 4 deficiency affects body weight regulation, grooming behavior, and substrate preference in the rat. 2012, Pubmed
Neff, Dedifferentiation and the role of sall4 in reprogramming and patterning during amphibian limb regeneration. 2011, Pubmed , Xenbase
Ohgo, Analysis of hoxa11 and hoxa13 expression during patternless limb regeneration in Xenopus. 2010, Pubmed , Xenbase
Ohuchi, The mesenchymal factor, FGF10, initiates and maintains the outgrowth of the chick limb bud through interaction with FGF8, an apical ectodermal factor. 1997, Pubmed
Panaro, The melanocortin-4 receptor is expressed in enteroendocrine L cells and regulates the release of peptide YY and glucagon-like peptide 1 in vivo. 2014, Pubmed
Placinta, A laser pointer driven microheater for precise local heating and conditional gene regulation in vivo. Microheater driven gene regulation in zebrafish. 2009, Pubmed
Plantinga, Pharmacological evidence for the involvement of endogenous alpha-MSH-like peptides in peripheral nerve regeneration. 1995, Pubmed
Poss, Advances in understanding tissue regenerative capacity and mechanisms in animals. 2010, Pubmed
Rao, Proteomic analysis of fibroblastema formation in regenerating hind limbs of Xenopus laevis froglets and comparison to axolotl. 2014, Pubmed , Xenbase
Rao, Proteomic analysis of blastema formation in regenerating axolotl limbs. 2009, Pubmed , Xenbase
Rodrigues, Intracellular signaling mechanisms of the melanocortin receptors: current state of the art. 2015, Pubmed
Simkin, The mouse digit tip: from wound healing to regeneration. 2013, Pubmed
Simon, Limb regeneration. 2013, Pubmed
Slack, The Xenopus tadpole: a new model for regeneration research. 2008, Pubmed , Xenbase
Ste Marie, A metabolic defect promotes obesity in mice lacking melanocortin-4 receptors. 2000, Pubmed
Stocum, Mechanisms of urodele limb regeneration. 2017, Pubmed
Taher, Global gene expression analysis of murine limb development. 2011, Pubmed
Takeo, Wnt activation in nail epithelium couples nail growth to digit regeneration. 2013, Pubmed
Tanaka, The cellular basis for animal regeneration. 2011, Pubmed , Xenbase
van der Kraan, Expression of melanocortin receptors and pro-opiomelanocortin in the rat spinal cord in relation to neurotrophic effects of melanocortins. 1999, Pubmed
Varela, Leptin and insulin pathways in POMC and AgRP neurons that modulate energy balance and glucose homeostasis. 2012, Pubmed
Verhaagen, Alpha-melanocyte-stimulating hormone stimulates the outgrowth of myelinated nerve fibers after peripheral nerve crush. 1986, Pubmed
Witte, Receptor tyrosine kinase-like orphan receptor 2 (ROR2) and Indian hedgehog regulate digit outgrowth mediated by the phalanx-forming region. 2010, Pubmed
Zhang, AgRP and POMC neurons are hypophysiotropic and coordinately regulate multiple endocrine axes in a larval teleost. 2012, Pubmed
Zúñiga, Signal relay by BMP antagonism controls the SHH/FGF4 feedback loop in vertebrate limb buds. 1999, Pubmed , Xenbase
