|
Figure 1. NME3 interacts with NPHP1, -3, -4, NEK8, and ANKS6, and the N-terminal 17 amino acids are necessary for its interaction with ANKS6 and NEK8.
A, V5-tagged ANKS6 was coexpressed with different FLAG-tagged proteins in HEK293T cells. After immunoprecipitation with an anti-FLAG antibody, ANKS6 was detected in the precipitates of NME3, DZIP1, EIF3B, and IMPG1. It was not detected in the precipitate of GFP, which served as a negative control. B, transient overexpression of V5-tagged NME3 and FLAG-tagged NPHPs followed by immunoprecipitation with an anti-FLAG antibody. NME3 was present in precipitates of NPHP1, -3, -4, NEK8, and ANKS6. C, V5-tagged NEK8 was coexpressed with different mutant forms of FLAG-tagged NME3 in HEK293T cells. After immunoprecipitation with an anti-FLAG antibody, NEK8 was detected in the precipitate of WT NME3. Only a faint, nonspecific band was detected in the precipitate of GFP, which served as a negative control. D, transient overexpression of V5-tagged ANKS6 and different mutant forms of FLAG-tagged NME3 followed by immunoprecipitation with an anti-FLAG antibody. ANKS6 was only present in the precipitate of WT NME3. E, schematic of NME3 truncations used for immunoprecipitation experiments. NME3 contains a kinase domain (NDK). a.a., amino acids; IP, immunoprecipitation; WB, Western blotting. |
|
Figure 2. NME3 functions as a link between the INVS, NPHP3, NEK8, ANKS6 module and the NPHP1, -4, -8 module.
A, FLAG-tagged NPHP4 was coexpressed with V5-tagged ANKS6 and NME3. After immunoprecipitation with an anti-FLAG antibody, NPHP4 was detected in the precipitate in which NME3 was coexpressed (lane 6). B, FLAG-tagged NPHP1 was coexpressed with V5-tagged ANKS6 and NME3. After immunoprecipitation with an anti-FLAG antibody, NPHP1 was detected in the precipitate in which NME3 was coexpressed (lane 6). C, NME3 showed physical interaction with TMEM67, TTC21B, WDR19, CEP164, and IFT172. D, IMCD3 cells were immunostained for γH2AX, and mean intensity measurements were performed by high-content screening microscopy for at least 3000 cells per condition (violin plots) in three replicates. Percentages and standard deviations of cells above a mean intensity cutoff at 800 absorbance units (a.u.) indicated by a horizontal line are given (*, p = 0.014; n.s., not significant; t test). Representative images are shown on the right. Scale bars, 25 μm (D). IP, immunoprecipitation; WB, Western blotting; Tet, tetracycline; Luci, luciferase. |
|
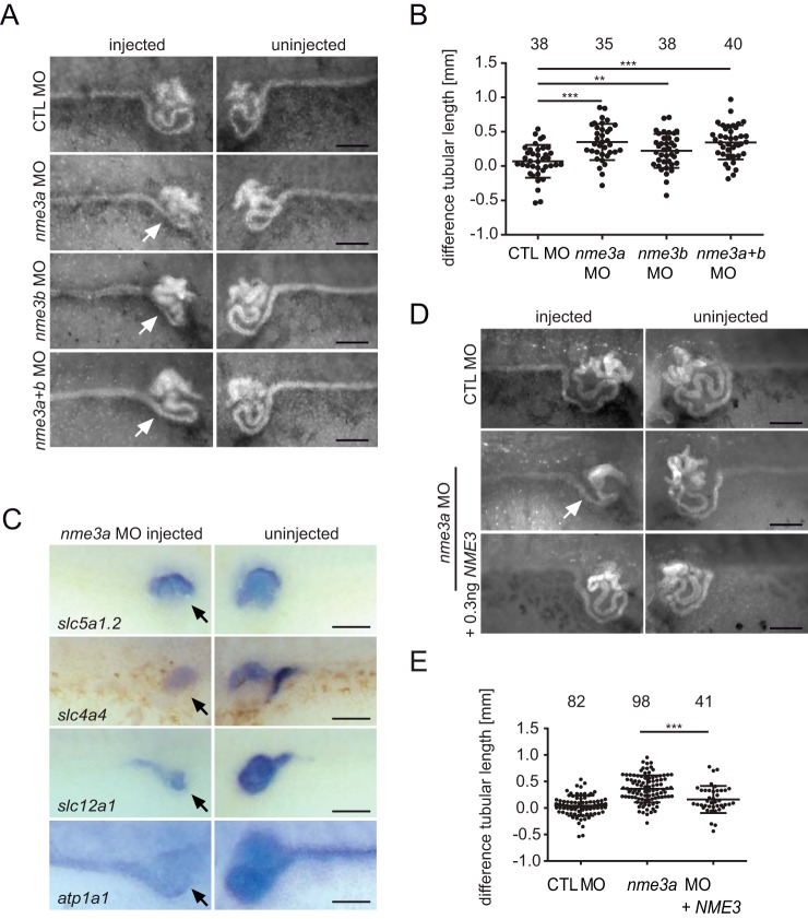
Figure 3. Nme3-depleted Xenopus embryos exhibit pronephric malformations.
A, after unilateral injection of control (CTL) MO, nme3a MO, and/or nme3b MO, Xenopus embryos were stained with fluorescein-conjugated lectin to visualize the pronephric epithelia. The morphants showed a strong simplification of the proximal tubules on the nme3 MOâinjected side in contrast to the uninjected side (white arrows). Scale bars, 200 μm. B, differences in tubular length between the uninjected and injected sides were measured and calculated (**, p = 0.008; ***, p < 0.001; t test; error bars represent S.D.). C, after unilateral injection of nme3a MO, WISH for different pronephric segment markers was performed. The expression of all markers investigated was reduced on the nme3a MOâinjected side (black arrows). Scale bars, 50 μm. D, representative pictures of pronephric tubules stained by fluorescein-conjugated lectin. The simplification of the pronephric tubule observed upon nme3a depletion (white arrow) was partially rescued by coinjection of human NME3 RNA. Scale bars, 200 μm. E, quantification of the nme3a MO rescue experiment. Coinjection of NME3 mRNA reduced the difference in tubular length between the nme3a-depleted and the uninjected side in Xenopus embryos (***, p < 0.001; t test; error bars represent S.D.). |
|
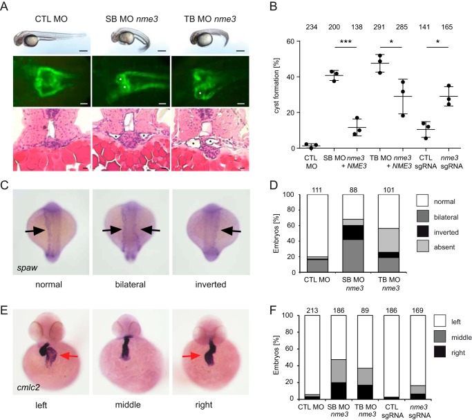
Figure 4. Knockdown of nme3 in zebrafish results in cyst formation and left-right asymmetry defects.
A, zebrafish embryos injected with control (CTL) MO, nme3 SB MO, or nme3 TB MO at 48 hpf. In contrast to the control embryos, nme3 morphants showed a curly-tail phenotype. Scale bars, 100 μm. Nme3-depleted zebrafish embryos showed pronephric cyst formation, visualized using the transgenic Tg(wt1b:EGFP) line (white asterisks). Scale bars, 50 μm. Histological sections of nme3 morphants stained by hematoxylin and eosin confirmed cyst formation (black asterisks). Scale bars, 10 μm. B, quantification of the percentage of cyst formation caused by knockdown and CRISPR-mediated mosaic indel formation of nme3 at 48 hpf (*, p < 0.05; ***, p < 0.001; t test; error bars represent S.D.). C, representative pictures of 18-somite-stage zebrafish embryos after WISH for spaw with normal, bilateral, or inverted spaw expression (black arrows). D, quantification of the percentage of altered spaw expression in nme3 zebrafish morphants. E, examples of zebrafish embryos with normal (left) and reversed (middle and right) heart looping, visualized by WISH for the heart-looping marker cmlc2 at 48 hpf. The red arrows point to the atria. F, quantification of the percentage of heart laterality defects caused by nme3 depletion in zebrafish embryos at 48 hpf. |
|
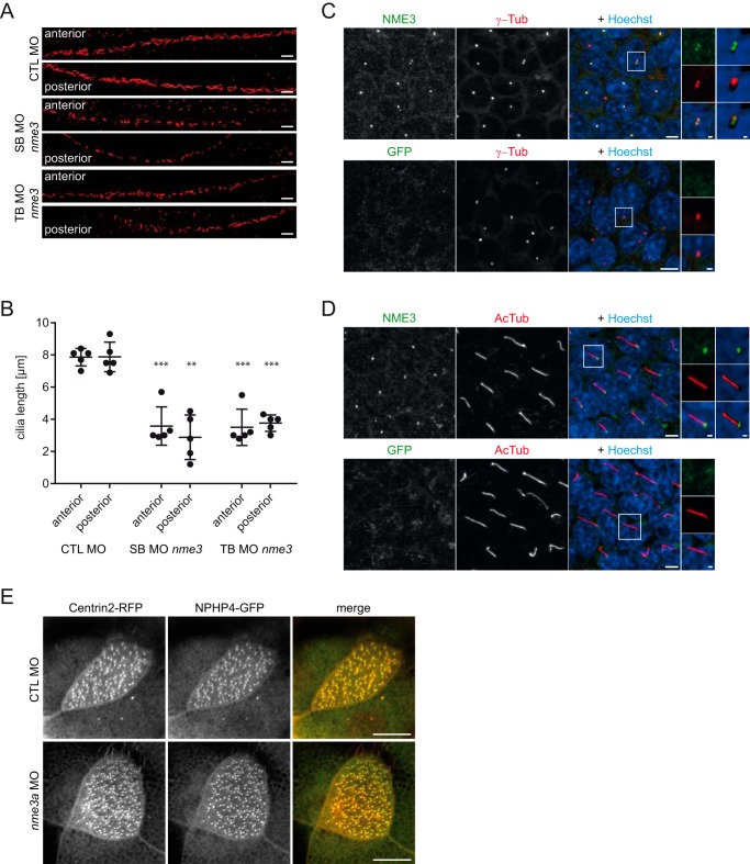
Figure 5. Nme3 is important for ciliogenesis in zebrafish and localizes to the ciliary basal body of mIMCD3 cells.
A, confocal images of the anterior and posterior segments of the ciliated pronephric tubules of 24-hpf control (CTL) and nme3-deficient zebrafish embryos. Cilia were visualized by acetylated tubulin staining. Scale bars, 10 μm. B, quantification of the ciliary length in pronephric tubules. In contrast to the controls, ciliary length was affected by knockdown of nme3 (**, p = 0.0063; ***, p < 0.001; t test, error bars represent S.D.). C, confocal images of 6-day-starved mIMCD3 cells stained with antibodies against γ-tubulin (γ-Tub) (centrosomal marker; red), NME3 (green), and Hoechst (DNA; blue). NME3 colocalizes with γ-tubulin at the centrioles of centrosomes. D, costaining of cilia by acetylated tubulin (AcTub) (ciliary axoneme; red) identifies NME3 at the basal body of primary cilia. Immunofluorescence staining with an anti-GFP antibody serves as a control and results in the absence of centrosome and basal body labeling (bottom row). Scale bars, 5 μm. Magnifications and three-dimensional reconstructions are shown in white boxes. E, NPHP4âGFP and CentrinâRFP were coexpressed in epidermal multiciliated cells of stage 30 Xenopus embryos and detected by confocal microscopy. NPHP4 colocalization with the basal body marker Centrin was not altered by injection of nme3a morpholino in at least 25 cells observed in three experiments. Scale bars, 1 (C and D) and 10 μm (E). |
|
Figure 6. NME3 and NEK6 interact with each other.
A, V5-tagged NEK6 was coexpressed with different FLAG-tagged proteins in HEK293T cells. After immunoprecipitation with an anti-FLAG antibody, NEK6 was detected in the precipitates of INVS, NPHP3, NME3, and NERCC1 (NEK9). B, schematic proteinâprotein interaction network. Basal body/centrosome-associated proteins are boxed, and proteins in red have been associated with the DNA-damage repair pathway. IP, immunoprecipitation; WB, Western blotting. |