XB-ART-55195
Sci Rep
2016 Aug 25;6:32114. doi: 10.1038/srep32114.
Show Gene links
Show Anatomy links
A Quantitative Characterization of Nucleoplasmin/Histone Complexes Reveals Chaperone Versatility.
Fernández-Rivero N, Franco A, Velázquez-Campoy A, Alonso E, Muga A, Prado A.
???displayArticle.abstract???
Nucleoplasmin (NP) is an abundant histone chaperone in vertebrate oocytes and embryos involved in storing and releasing maternal histones to establish and maintain the zygotic epigenome. NP has been considered a H2A-H2B histone chaperone, and recently it has been shown that it can also interact with H3-H4. However, its interaction with different types of histones has not been quantitatively studied so far. We show here that NP binds H2A-H2B, H3-H4 and linker histones with Kd values in the subnanomolar range, forming different complexes. Post-translational modifications of NP regulate exposure of the polyGlu tract at the disordered distal face of the protein and induce an increase in chaperone affinity for all histones. The relative affinity of NP for H2A-H2B and linker histones and the fact that they interact with the distal face of the chaperone could explain their competition for chaperone binding, a relevant process in NP-mediated sperm chromatin remodelling during fertilization. Our data show that NP binds H3-H4 tetramers in a nucleosomal conformation and dimers, transferring them to DNA to form disomes and tetrasomes. This finding might be relevant to elucidate the role of NP in chromatin disassembly and assembly during replication and transcription.
???displayArticle.pubmedLink??? 27558753
???displayArticle.pmcLink??? PMC4997359
???displayArticle.link??? Sci Rep
Species referenced: Xenopus laevis
Genes referenced: h2ac21 h2bc21 npm1
???attribute.lit??? ???displayArticles.show???
|
|
Figure 1. Structural properties of Nucleoplasmin.(A) Schematic representation of the primary structure of native egg and oocyte NP, full length recombinant NP (rNP) and the two deletion mutants rNPÎ150â200 and rNPÎ120â200 used in this study. The core (residues 1â120; light gray) and tail (residues 121â200; white) domains are also shown. Phosphorylation sites (circles) and the location of the three acidic tracts (A1, A2, A3; black boxes) and the NLS (dark grey box) are highlighted. (B) Crystal structure of the N-terminal core domain of one NP monomer (amino acids 16â120). The location of the A1 acidic tract (dotted line), and of the distal, and lateral protein faces is indicated (PDB 1K5J). (C) Electron microscopy reconstruction of eNP. Side view of the final volume of the three-dimensional reconstruction of eNP19. |
|
|
Figure 2. Phosphorylation and exposure of the polyGlu tract modulates NP affinity for H2A–H2B and linker histones.(A) Normalized fluorescence intensity change (Eq. 1) of H2A–H2BT112C-Alexa 488 at increasing concentration of eNP (filled circles), oNP (empty circles), rNPΔ150–200 (gray squares), rNP (filled diamonds), and rNPΔ120–200 (empty diamonds). In this particular experiment histone concentration was 1 nM and NP concentration is given for the protein pentamer. Values of the mean ± SEM from three independent experiments are shown. The Kd values obtained from fitting the experimental data to eqs. 2 and 3 are included in Table 1. (B) Determination of the saturation stoichiometry of the NP/H2A–H2B complexes. Normalized change in the fluorescence intensity (Eq. 1) as a function of the NP pentamer/H2A–H2BT112C-Alexa molar ratio. The intersection of the linear phase with the plateau gives the molar ratio at which pentameric eNP (filled circles), oNP (empty circles), rNPΔ150–200 (gray squares), and rNP (filled diamonds) are saturated with H2A–H2BT112C. (C) Fluorescence competition assays in which complexes of eNP (0.1 nM)/H2A–H2B-Alexa 488 (1 nM) are competed with increasing concentrations of unlabelled H1 (filled circles) or H5 (empty circles). Controls of the fluorescence intensity of H2A–H2BT112C-Alexa 488 alone (gray circles), and in the presence of 0.3 μM H1 (filled squares), 0.3 μM H5 (empty squares) or 0.1 nM eNP (gray diamonds). D) Normalized fluorescence change (Eq. 1) of eNP/ (circles) or rNP/H2A–H2BT112C-Alexa (squares) complexes titrated with increasing concentrations of unlabelled H1 (filled symbols) or H5 (empty symbols). NP and H2A–H2BT112C-Alexa concentrations were 0.1 and 1 nM, respectively for the eNP/H2A–H2B complex, and 0.5 and 5 nM for the rNP/H2A–H2B complex. Experimental data were fitted to eqs. 6 and 7. Values of the mean ± SEM from three independent experiments are shown. The apparent Kd values are shown in Table 1. |
|
|
Figure 3. Nucleoplasmin binds H3C110A-H4 dimers and tetramers, forming different types of complexes.Fluorescence intensity change as a function of the eNP/H3-H4 molar ratio for the different H3-H4 variants: H3C110A-H4T71C-Alexa 488 (empty circles), H3C110E-H4T71C-Alexa 488 (gray circles), and cross-linked H3C110AK115C-H4T71C-Alexa 488 (filled circles). Histone concentration was kept constant at 10ânM. Experimental data are meansâ±âSEM from three independent experiments. |
|
|
Figure 4. NP affinity for H3-H4 dimers and cross-linked tetramers.(A) Titration of H3C110E-H4T71C-Alexa 488 with different NP variants. Normalized fluorescence intensity change (Eq. 1) of H3C110E-H4T71C-Alexa 488 as a function of eNP (filled circles), oNP (empty circles), rNPΔ150–200 (gray squares), rNP (filled diamonds), or rNPΔ120–200 (empty diamonds) concentration. In this particular experiment histone concentration was 1 nM and NP concentration is given for the pentamer. (B) Normalized fluorescence intensity change (Eq. 1) of H3C110E-H4T71C-Alexa 488 as a function of the NP pentamer/histone molar ratio. The saturation stoichiometry of samples containing eNP (filled circles) or rNP (empty circles) is estimated from the intersection of the linear phase with the plateau. Histone concentration was kept constant and 10-fold higher than the apparent Kd estimated for each complex. Data corresponding to the eNP/H2A–H2BT71C-Alexa 488 complexes (gray squares) are also shown for the sake of comparison. (C) Normalized fluorescence intensity change (Eq. 1) of cross-linked H3C110AK115C-H4T71C-Alexa 488 (2 nM) as a function of eNP (filled circles) or rNP (empty circles) concentration. (D) Saturation stoichiometry of complexes formed by cross-linked H3C110AK115C-H4T71C and eNP (filled circles) or rNP (empty circles). Other details as in B. Binding data (A,C) were fitted to the ligand-depleted model described in Materials and Methods using eqs. 4 and 5. The estimated Kd values are shown in Table 1. Data in A-D are means ± SEM from at least three independent experiments. |
|
|
Figure 5. NP stabilizes a tetrameric H3-H4 conformation.FRET analysis of eNP/H3-H4T71C complexes formed upon incubation of H3-H4T71C labelled with Alexa 350 (0.5 μM) or 488 (0.5 μM) with eNP. (A) Emission spectra of H3C110A-H4T71C-Alexa in 0.15 M NaCl (gray solid line), 2 M NaCl (gray dashed line), and of eNP/H3C110A-H4T71C complexes obtained in 0.15 M NaCl at the following molar ratios: 1/1 (black dotted line), 1/2 (black dashed line), and 1/3 (black solid line). Excitation wavelength was 359 nm. (B) Emission spectra of H3C110E-H4T71C-Alexa. Other details as in A. (C) Comparison of fluorescence energy transfer of the samples shown in A and B, expressed as the ratio of the emission at 519 and 442 nm. The values for the same histone mixtures in 0.15 M NaCl, 2 M NaCl, and for the eNP/H3-H4 complexes in 0.15 M NaCl and 3 M guanidine HCl are also shown. |
|
|
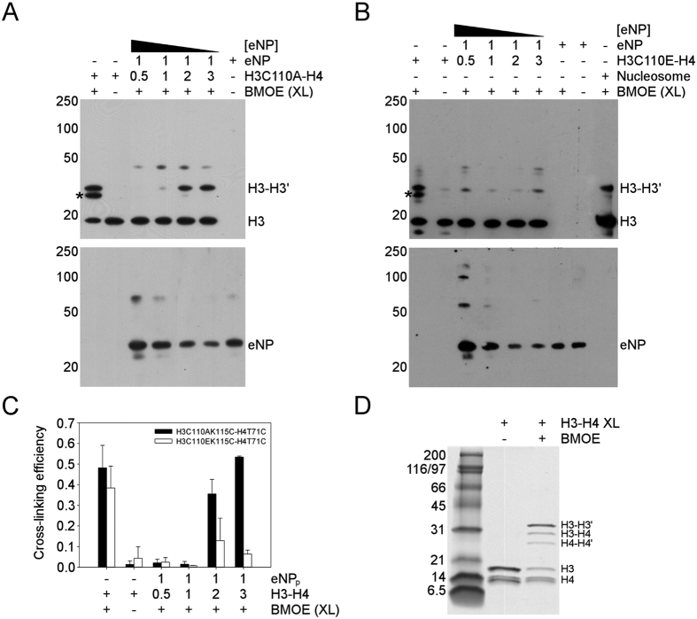
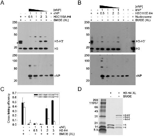
Figure 6. Directed sulfhydryl reactive cross-linking suggests that NP stabilizes a nucleosomal H3-H4 conformation.(A) Cross-linking of eNP/H3C110AK115C-H4T71C complexes revealed by electrophoretic separation of the reaction components and western blotting with anti-H3 (upper panel) and anti-NP (lower panel). (B) Same as in A for eNP/H3C110EK115C-H4T71C complexes. Cross-linked bands of eNP or free histones in 0.15 M NaCl (A,B) and histones in the nucleosome (B) are also shown as controls. (C) Cross-linking efficiency of the samples analysed in A and B estimated as described in the Materials and Methods section. (D) Identification of the different H3 and H4 cross-linked adducts by SDS-PAGE. |
|
|
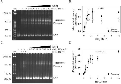
Figure 7. NP facilitates transfer of H3-H4 tetramers to DNA.(A,C) EMSA studies of disome and tetrasome formation by native H3-H4 or cross-linked H3C110AK115C-H4T71C. 0.8 μM histones were incubated with increasing eNP concentrations for 1 h before addition of 0.4 μM DNA. After 2 h at room temperature and 30 min at 42 °C, samples were analysed by Native-PAGE. The position of the disome, tetrasome and free DNA bands is indicated. (B,D) Quantification of the disome and tetrasome bands shown in A and C by densitometry. The NP-mediated disome and tetrasome assembly was estimated as the ratio of the intensity of the disome or tetrasome bands in the presence and absence of eNP. Means ± SEM from at least three independent experiments. |
References [+] :
Almouzni,
Constraints on transcriptional activator function contribute to transcriptional quiescence during early Xenopus embryogenesis.
1995, Pubmed,
Xenbase
Almouzni, Constraints on transcriptional activator function contribute to transcriptional quiescence during early Xenopus embryogenesis. 1995, Pubmed , Xenbase
Andrews, A thermodynamic model for Nap1-histone interactions. 2008, Pubmed , Xenbase
Andrews, The histone chaperone Nap1 promotes nucleosome assembly by eliminating nonnucleosomal histone DNA interactions. 2010, Pubmed , Xenbase
Annunziato, Split decision: what happens to nucleosomes during DNA replication? 2005, Pubmed
Arnan, Interaction of nucleoplasmin with core histones. 2003, Pubmed , Xenbase
Ausio, Use of selectively trypsinized nucleosome core particles to analyze the role of the histone "tails" in the stabilization of the nucleosome. 1989, Pubmed
Banks, Folding mechanism of the (H3-H4)2 histone tetramer of the core nucleosome. 2004, Pubmed
Bañuelos, Phosphorylation of both nucleoplasmin domains is required for activation of its chromatin decondensation activity. 2007, Pubmed , Xenbase
Bañuelos, Activation mechanism of the nuclear chaperone nucleoplasmin: role of the core domain. 2003, Pubmed , Xenbase
Berndsen, Molecular functions of the histone acetyltransferase chaperone complex Rtt109-Vps75. 2008, Pubmed , Xenbase
Böhm, Nucleosome accessibility governed by the dimer/tetramer interface. 2011, Pubmed
Bowman, Sulfyhydryl-reactive site-directed cross-linking as a method for probing the tetrameric structure of histones H3 and H4. 2012, Pubmed , Xenbase
Bowman, Probing the (H3-H4)2 histone tetramer structure using pulsed EPR spectroscopy combined with site-directed spin labelling. 2010, Pubmed , Xenbase
Bowman, The histone chaperones Nap1 and Vps75 bind histones H3 and H4 in a tetrameric conformation. 2011, Pubmed
Chen, Structure-function studies of histone H3/H4 tetramer maintenance during transcription by chaperone Spt2. 2015, Pubmed
Cheng, Mouse ascites sarcoma 180 thymidylate kinase. General properties, kinetic analysis, and inhibition studies. 1973, Pubmed
Clément, MCM2 binding to histones H3-H4 and ASF1 supports a tetramer-to-dimer model for histone inheritance at the replication fork. 2015, Pubmed
Cotten, Massive phosphorylation distinguishes Xenopus laevis nucleoplasmin isolated from oocytes or unfertilized eggs. 1986, Pubmed , Xenbase
D'Arcy, Chaperone Nap1 shields histone surfaces used in a nucleosome and can put H2A-H2B in an unconventional tetrameric form. 2013, Pubmed
Dilworth, Two complexes that contain histones are required for nucleosome assembly in vitro: role of nucleoplasmin and N1 in Xenopus egg extracts. 1987, Pubmed , Xenbase
Dimitrov, Remodeling somatic nuclei in Xenopus laevis egg extracts: molecular mechanisms for the selective release of histones H1 and H1(0) from chromatin and the acquisition of transcriptional competence. 1996, Pubmed , Xenbase
Dingwall, Nucleoplasmin cDNA sequence reveals polyglutamic acid tracts and a cluster of sequences homologous to putative nuclear localization signals. 1987, Pubmed , Xenbase
Dion, Dynamics of replication-independent histone turnover in budding yeast. 2007, Pubmed
Donham, The activity of the histone chaperone yeast Asf1 in the assembly and disassembly of histone H3/H4-DNA complexes. 2011, Pubmed , Xenbase
Dutta, The crystal structure of nucleoplasmin-core: implications for histone binding and nucleosome assembly. 2001, Pubmed
Dyer, Reconstitution of nucleosome core particles from recombinant histones and DNA. 2004, Pubmed
Eirín-López, Long-term evolution and functional diversification in the members of the nucleophosmin/nucleoplasmin family of nuclear chaperones. 2006, Pubmed
Finn, Vertebrate nucleoplasmin and NASP: egg histone storage proteins with multiple chaperone activities. 2012, Pubmed
Frehlick, New insights into the nucleophosmin/nucleoplasmin family of nuclear chaperones. 2007, Pubmed
Garcia-Ramirez, One-step fractionation method for isolating H1 histones from chromatin under nondenaturing conditions. 1990, Pubmed
Gurard-Levin, Histone chaperones: assisting histone traffic and nucleosome dynamics. 2014, Pubmed
Hieb, Fluorescence strategies for high-throughput quantification of protein interactions. 2012, Pubmed
Hierro, Electrostatic interactions at the C-terminal domain of nucleoplasmin modulate its chromatin decondensation activity. 2002, Pubmed , Xenbase
Hierro, Structural and functional properties of Escherichia coli-derived nucleoplasmin. A comparative study of recombinant and natural proteins. 2001, Pubmed , Xenbase
Hondele, The chaperone-histone partnership: for the greater good of histone traffic and chromatin plasticity. 2011, Pubmed
Katan-Khaykovich, Splitting of H3-H4 tetramers at transcriptionally active genes undergoing dynamic histone exchange. 2011, Pubmed
Kimura, Kinetics of core histones in living human cells: little exchange of H3 and H4 and some rapid exchange of H2B. 2001, Pubmed
Kleinschmidt, Co-existence of two different types of soluble histone complexes in nuclei of Xenopus laevis oocytes. 1985, Pubmed , Xenbase
Korolev, Physicochemical analysis of electrostatic foundation for DNA-protein interactions in chromatin transformations. 2007, Pubmed
Leno, Hyperphosphorylation of nucleoplasmin facilitates Xenopus sperm decondensation at fertilization. 1996, Pubmed , Xenbase
Leno, Cell-free systems to study chromatin remodeling. 1998, Pubmed
Liu, CAF-1-induced oligomerization of histones H3/H4 and mutually exclusive interactions with Asf1 guide H3/H4 transitions among histone chaperones and DNA. 2012, Pubmed
Mosammaparast, A role for nucleosome assembly protein 1 in the nuclear transport of histones H2A and H2B. 2002, Pubmed
Namboodiri, The crystal structure of Drosophila NLP-core provides insight into pentamer formation and histone binding. 2003, Pubmed
Namboodiri, The structure and function of Xenopus NO38-core, a histone chaperone in the nucleolus. 2004, Pubmed , Xenbase
Onikubo, Developmentally Regulated Post-translational Modification of Nucleoplasmin Controls Histone Sequestration and Deposition. 2015, Pubmed , Xenbase
Park, A new fluorescence resonance energy transfer approach demonstrates that the histone variant H2AZ stabilizes the histone octamer within the nucleosome. 2004, Pubmed , Xenbase
Park, Histone chaperones in nucleosome eviction and histone exchange. 2008, Pubmed
Philpott, Nuclear chaperones. 2000, Pubmed
Prado, Nucleoplasmin: a nuclear chaperone. 2004, Pubmed , Xenbase
Ramos, Nucleoplasmin binds histone H2A-H2B dimers through its distal face. 2010, Pubmed , Xenbase
Ramos, Nucleoplasmin-mediated unfolding of chromatin involves the displacement of linker-associated chromatin proteins. 2005, Pubmed , Xenbase
Ramos, The intrinsically disordered distal face of nucleoplasmin recognizes distinct oligomerization states of histones. 2014, Pubmed
Selth, An rtt109-independent role for vps75 in transcription-associated nucleosome dynamics. 2009, Pubmed
Shintomi, Reconstitution of mitotic chromatids with a minimum set of purified factors. 2015, Pubmed , Xenbase
Stuwe, The FACT Spt16 "peptidase" domain is a histone H3-H4 binding module. 2008, Pubmed
Taneva, A mechanism for histone chaperoning activity of nucleoplasmin: thermodynamic and structural models. 2009, Pubmed , Xenbase
Thiriet, Replication-independent core histone dynamics at transcriptionally active loci in vivo. 2005, Pubmed , Xenbase
Tsubota, Histone H3-K56 acetylation is catalyzed by histone chaperone-dependent complexes. 2007, Pubmed
Tyler, Chromatin assembly. Cooperation between histone chaperones and ATP-dependent nucleosome remodeling machines. 2002, Pubmed
Winkler, Yeast CAF-1 assembles histone (H3-H4)2 tetramers prior to DNA deposition. 2012, Pubmed , Xenbase
Winkler, Quantifying chromatin-associated interactions: the HI-FI system. 2012, Pubmed , Xenbase
Winkler, Histone chaperone FACT coordinates nucleosome interaction through multiple synergistic binding events. 2011, Pubmed , Xenbase
Xu, Partitioning of histone H3-H4 tetramers during DNA replication-dependent chromatin assembly. 2010, Pubmed
