XB-ART-55173
Elife
2018 Aug 06;7. doi: 10.7554/eLife.35720.
Show Gene links
Show Anatomy links
Structure of the chromatin remodelling enzyme Chd1 bound to a ubiquitinylated nucleosome.
Sundaramoorthy R, Hughes AL, El-Mkami H, Norman DG, Ferreira H, Owen-Hughes T.
???displayArticle.abstract???
ATP-dependent chromatin remodelling proteins represent a diverse family of proteins that share ATPase domains that are adapted to regulate protein-DNA interactions. Here, we present structures of the Saccharomyces cerevisiae Chd1 protein engaged with nucleosomes in the presence of the transition state mimic ADP-beryllium fluoride. The path of DNA strands through the ATPase domains indicates the presence of contacts conserved with single strand translocases and additional contacts with both strands that are unique to Snf2 related proteins. The structure provides connectivity between rearrangement of ATPase lobes to a closed, nucleotide bound state and the sensing of linker DNA. Two turns of linker DNA are prised off the surface of the histone octamer as a result of Chd1 binding, and both the histone H3 tail and ubiquitin conjugated to lysine 120 are re-orientated towards the unravelled DNA. This indicates how changes to nucleosome structure can alter the way in which histone epitopes are presented.
???displayArticle.pubmedLink??? 30079888
???displayArticle.pmcLink??? PMC6118821
???displayArticle.link??? Elife
???displayArticle.grants??? [+]
95062 Wellcome, ALTF 380-2015 European Molecular Biology Organization, 94090 Wellcome, 99149 Wellcome, 97945 Wellcome, 095062 Wellcome, 094090 Wellcome, 099149 Wellcome, 097945 Wellcome, Wellcome Trust , 095062 Wellcome Trust , 094090 Wellcome Trust , 099149 Wellcome Trust , 097945 Wellcome Trust
Species referenced: Xenopus
Genes referenced: chd1 h2ac21 h2bc21 smarca4 smarca5
???attribute.lit??? ???displayArticles.show???
|
|
Figure 1. A Chd1-Nucleosome complex.(A, B) Overall fit of nucleosome bound Chd1 to density map. Chd1 chromodomains â yellow, DNABD â dark blue, ATPase lobe one cyan, ATPase lobe two blue, Ubiquitin dark yellow, H2B yellow, H2A red, H3 green, H4 blue. (C, D) Two views of the structural model.10.7554/eLife.35720.009Figure 1âsource data 1. Raw data for Figure 1âfigure supplement 1C.Figure 1âfigure supplement 1. Preparation of nucleosomes with an alkylation mimic of histone H3 K36 methylation.Xenopus laevis histone H3K36C was alkylated to generate a mimic of trimethyl lysine (Simon et al., 2007). MALDI mass spectrometry shows that the mass of free histone H3 (A) increases by 86 Da following alkylation (B) consistent with efficient conversion. (C) Chd1 directed nucleosome repositioning was assessed using a two colour nucleosome repositioning assay in which differently modified octamers are assembled onto DNA fragments labelled with different fluorescent dyes assays. Comparison of repositioning rates from four repeats indicates that the initial rate of repositioning is 1.9 fold greater for the trimethyl mimic. |
|
|
Figure 1âfigure supplement 2. Generation of nucleosomes with ubiquitin cross-linked to histone H2B K120.Ubiquitin was cross-linked to H2BK120C as described previously (Long et al., 2014; Morgan et al., 2016). Ubiquitin modified H2B was purified by ion exchange chromatography and refolded into H2A:H2Bub dimer (lane 1), and H2Bub octamer (lane 2), which is compared to native octamer (lane 3) (A). Nucleosomes were assembled on DNA including an asymmetric 14 base pair linker using ubiquitin modified H2B and alkylated H3K36. (B) The assembly of nucleosomes was assessed by native PAGE (lane 2). Incubation with Chd1 resulted in a major species consistent with binding of a single Chd1 to a nucleosome (lane 3). |
|
|
Figure 1âfigure supplement 3. Image processing for Chd1-nuclesome complex.(A) An example motion corrected micrograph. (B) 2D classification resulted in identification of 16 classes with Chd1 bound to nucleosomes. (C) Initial 3D classification resulted in five classes three of which were combined (D), reclassified (E) and refined (F). |
|
|
Figure 1âfigure supplement 4. Properties of the Chd1-nuclesome complex.(A) The fourier shell correlation between two half maps is plotted for corrected, unmasked, masked and phase randomised data as indicated. The average resolution was estimated from the corrected FSC at 0.143 as 4.5A. (B) Plot showing local distribution of resolution calculated from the unfiltered half maps. (C) Angular distribution of particles used for final refinement. |
|
|
Figure 1—figure supplement 5. Fit of individual components.The indicated components fitted individually to relevant regions of the smoothed density map. In the case of H2Bα2 the fit is to the unsmoothed map. |
|
|
Figure 2. Contacts constraining Chd1 chromodomains.Overview of the major contacts constraining the positioning of the Chd1 chromodomains. Colours of domains as for Figure 1. Key contacts are highlighted. (I) Chromodomain II SLIDE, (II) Chromodomain linker helix to SANT, (III) Chromodomain II to ATPase lobe 1, (IV) Chromodomain I to nucleosomal DNA at SHLÂ +Â 1.10.7554/eLife.35720.016Figure 2âsource data 1. Raw data for Figure 2âfigure supplement 5A.Figure 2âfigure supplement 1. The chromodomain contacts with SANT and SLIDE domains.(A) Residues involved in the interactions are coloured by surface charge. (B) Sequence alignments showing conservation of residues making these contacts in Chd1 proteins. |
|
|
Figure 2âfigure supplement 2. Chromodomain interactions with nucleosomal DNA at SHLÂ +Â 1.Interaction of Chd1 chromodomains with nucleosomal DNA at SHLÂ +Â 1. R241 and K240 come in close contact with DNA. |
|
|
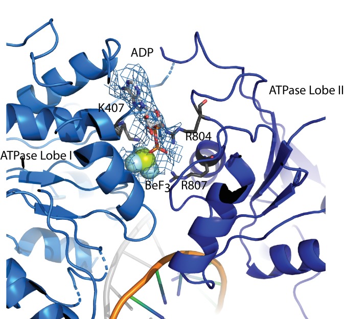
Figure 2âfigure supplement 3. The ATP binding site.ADP Berylium Fluoride fitted to density in a pocket formed by conserved residues contributed by both ATPase domains which are positioned in a closed state. Residues observed to contribute to catalysis in related proteins are well positioned to function similarly in Chd1. |
|
|
Figure 2âfigure supplement 4. ATPase lobe two interaction with histone H4 tail.(A) Fit of ATPase lobe 2, histone H3 and Histone H4 tail to density map. Residues coming into proximity with the H4 tail, D275, D279 and E669 are indicated by surface charge. The contact between ATPase lobe two and the histone H3 alpha one helix is also shown. (B) and (C) Sequence alignments show that the sequences participating in these interactions are conserved in Chd1 proteins and to some extent in Iswi and Snf2 proteins as well. |
|
|
Figure 2âfigure supplement 5. Mutation of ATPase residues contacting histone H3 abolishes Chd1 activity.(A) The ability of Chd1-1305 and Chd1 1â3505 Î 632â646 to reposition nucleosomes initially located asymmetrically on 0W47 cy5 labelled DNA fragments was assessed by native gel electrophoresis. (B) Quantitation of nucleosome repositioning following triplicate repeats indicates that the deletion abolishes nucleosome sliding detectable using this assay. |
|
|
Figure 3. Closure of the ATPase lobes changes the chromodomain interaction surface.(A) The long acidic helix within chromodomain I interacts with a basic surface on ATPase lobe two in the open state (3MWY). (B) In the closed state, the basic surface on lobe two is rotated towards DNA and replaced with an acidic region. The long acidic helix within chromodomain I is repositioned away from this acidic surface. |
|
|
Figure 4. Nucleotide dependent reconfiguration of Chd1 chromodomains.Pulsed electron paramagnetic measurements were used to measure the distance between nitroxyl reporter groups attached to Chd1 at ATPase lobe 1 (S524) and chromodomain I (V256). (A) The probability distribution P(r) at different separations was measured in the presence (purple) and absence (blue) of ADP.BeF. The distance corresponding to the major distance is shown for both measurements. The distance corresponding to the additional distribution appears as a shoulder in the presence of ADP.BeFx and is also indicated. Modelled distances between these labelling sites in the open state (3MWY), and the closed state observed in the Chd1 bound nucleosome are indicated in (B) and (C), respectively.10.7554/eLife.35720.019Figure 4âsource data 1. PELDORDistanceDistribution.csv. |
|
|
Figure 5. Modelling the interaction of Chd1 between adjacent nucleosomes.The structure of the Chd1 bound nucleosome was used to model binding to the linker between an adjacent nucleosome (grey) by extending the liner DNA to 19 bp. With shorter linkers steric clashes with the adjacent nucleosome become progressively more severe. |
|
|
Figure 6. Comparison of NS3 and Chd1 interactions with DNA.(A) Contacts between motifs conserved with DNA at SHL2. Motifs and colouring are indicated on the structure. The ssDNA from NS3 aligned to Chd1 is shown docked into Chd1 (red). In Chd1 motifs II and III contact the opposite (3ââ5â) strand. Contacts made by remodelling enzyme specific extension are labelled A, B and C. The locations of each sequence are indicated in the schematic guide. (B) Schematic indicating directionality in context of a nucleosome. The directionality of NS3 translocation inferred from docking the ssDNA is 3ââ5â away from the nucleosome dyad. Assuming movement of Chd1 around the nucleosome is constrained (for example via contact with linker DNA, the H4 tail and histone H3) translocation of Chd1 with this directionality is anticipated to drive DNA in the opposite direction towards the long linker as indicated.Figure 6âfigure supplement 1. Comparison of NS3 and Chd1 ATPase domains.ATPase domains of Chd1 and NS3 docked individually and together. ATPase lobes 1 and 2 are shown in light and dark blue. Regions specific for Snf2 proteins are shown in white. NS3 ATPase domains in raspberry. |
|
|
Figure 6âfigure supplement 2. Snf2 and Chd1 interactions with the adjacent DNA gyre.(A) Contacts between Snf2 and DNA adjacent to SHL2 at SHL6 K855, R880 and K885 (PDB 5 Ã 0Y). (B) These contacts are not conserved in Chd1 and instead an acidic surface is presented by D464 and E468. The region 476 to 480 contacts the unravelled DNA. In both panels normally wrapped nucleosomal DNA is indicated in orange, and the gyre unwrapped by Chd1 in black. |
|
|
Figure 7. Complex of two Chd1 bound to one nucleosome.The volume obtained for the 2Chd1:1Nucleosome complex is shown contoured to 0.0027. Two Chd1 molecules in the conformation observed in Figure 1 and a nucleosome on which DNA is unwrapped from both sides to the same degree as observed on the Chd1 bound side of the 1:1 complex are shown ridged body fitted into the volume. The correlation coefficient for fitting is 0.95. The colouring of domains is as for Figure 1.Figure 7âfigure supplement 1. Generation of density map for two Chd1 molecules bound to a single nucleosome.Complexes consisting of two Chd1 molecules bound to a single nucleosome with 14 base pair linkers on each side were prepared on EM grids. (A) Example micrograph used to identify 275504 particles from which 12 2D classes were identified as shown in (B). (C) 3D classes were processed to obtain a final volume based on 24857 particles as indicated. Particles display an orientation bias (D) The fourier shell correlation between two half maps is plotted for corrected, unmasked, masked and phase raondomised data as indicated. The average resolution was estimated from the corrected FSC at 0.143 as 10 Ã (E). |
|
|
Figure 8. Histone epitopes are repositioned on Chd1 bound nucleosomes.(A) The histone H3 tail on the unwrapped side of a Chd1 bound nucleosome is shown in dark blue fitted to electron density shown in red. The density extends to residue 26 on this side of the nucleosome and follows a path towards the unwrapped DNA. On the wrapped side of the nucleosome, the H3 tail is less well defined and follows a path similar to that observed on nucleosomes bound by 53BP1 (shown in light blue). H3 tail. (B) Ubiquitin on the wrapped side of the nucleosome is located over the acidic patch. On the unwrapped side of the nucleosome it is repositioned away from the acidic patch and interacts with the unravelled DNA.10.7554/eLife.35720.029Figure 8âsource data 1. Raw data for Figure 8âfigure supplement 1A.Figure 8âsource data 2. Raw data for Figure 8âfigure supplement 1B.Figure 8âsource data 3. Raw data for Figure 8âfigure supplement 1B(2).Figure 8âsource data 4. Raw data for Figure 8âfigure supplement 1B(3).Figure 8âsource data 5. Raw data for Figure 8âfigure supplement 2.Figure 8âfigure supplement 1. The histone H3 tail inhibits Chd1 activity.(A) Nucleosomes with intact H3 assembled onto 0W47 DNA fragments labelled with cy5 were mixed with nucleosomes with histone H3 truncated to K36 assembled on cy3 labelled DNA. Following repositioning by Chd1 for the times indicated repositioning of each nucleosome was assessed by scanning the gels with appropriate excitation and emission filters as shown in the top panels. Quantitation of the proportion of nucleosomes repositioned shows that H3 Î1â37 nucleosomes are repositioned 4-fold faster. (B) The approach described in A was used to show that truncation of H3 to 25 does not affect the rate of repositioning by Chd1. |
|
|
Figure 8âfigure supplement 2. Coupling ubiquitin to Histone H3 K123 directly stimulates Chd1 activity.The dual fluorescence labelling assay described for Figure 8âfigure supplement 1 was applied to study the effect of cross-linking ubiquitin to histone H3 K123. Ubiquitinylated nucleosomes were observed to be repositioned three fold faster than non ubiquitinylated nucleosomes. |
|
|
Figure 1—figure supplement 1. Preparation of nucleosomes with an alkylation mimic of histone H3 K36 methylation.Xenopus laevis histone H3K36C was alkylated to generate a mimic of trimethyl lysine (Simon et al., 2007). MALDI mass spectrometry shows that the mass of free histone H3 (A) increases by 86 Da following alkylation (B) consistent with efficient conversion. (C) Chd1 directed nucleosome repositioning was assessed using a two colour nucleosome repositioning assay in which differently modified octamers are assembled onto DNA fragments labelled with different fluorescent dyes assays. Comparison of repositioning rates from four repeats indicates that the initial rate of repositioning is 1.9 fold greater for the trimethyl mimic. |
|
|
Figure 2—figure supplement 1. The chromodomain contacts with SANT and SLIDE domains.(A) Residues involved in the interactions are coloured by surface charge. (B) Sequence alignments showing conservation of residues making these contacts in Chd1 proteins. |
|
|
Figure 6—figure supplement 1. Comparison of NS3 and Chd1 ATPase domains.ATPase domains of Chd1 and NS3 docked individually and together. ATPase lobes 1 and 2 are shown in light and dark blue. Regions specific for Snf2 proteins are shown in white. NS3 ATPase domains in raspberry. |
|
|
Figure 7—figure supplement 1. Generation of density map for two Chd1 molecules bound to a single nucleosome.Complexes consisting of two Chd1 molecules bound to a single nucleosome with 14 base pair linkers on each side were prepared on EM grids. (A) Example micrograph used to identify 275504 particles from which 12 2D classes were identified as shown in (B). (C) 3D classes were processed to obtain a final volume based on 24857 particles as indicated. Particles display an orientation bias (D) The fourier shell correlation between two half maps is plotted for corrected, unmasked, masked and phase raondomised data as indicated. The average resolution was estimated from the corrected FSC at 0.143 as 10 Å (E). |
|
|
Figure 8—figure supplement 1. The histone H3 tail inhibits Chd1 activity.(A) Nucleosomes with intact H3 assembled onto 0W47 DNA fragments labelled with cy5 were mixed with nucleosomes with histone H3 truncated to K36 assembled on cy3 labelled DNA. Following repositioning by Chd1 for the times indicated repositioning of each nucleosome was assessed by scanning the gels with appropriate excitation and emission filters as shown in the top panels. Quantitation of the proportion of nucleosomes repositioned shows that H3 Δ1–37 nucleosomes are repositioned 4-fold faster. (B) The approach described in A was used to show that truncation of H3 to 25 does not affect the rate of repositioning by Chd1. |
References [+] :
Armache,
Structural basis of silencing: Sir3 BAH domain in complex with a nucleosome at 3.0 Å resolution.
2011, Pubmed
Armache, Structural basis of silencing: Sir3 BAH domain in complex with a nucleosome at 3.0 Å resolution. 2011, Pubmed
Ayala, Structure and regulation of the human INO80-nucleosome complex. 2018, Pubmed
Barbera, The nucleosomal surface as a docking station for Kaposi's sarcoma herpesvirus LANA. 2006, Pubmed , Xenbase
Batta, Genome-wide function of H2B ubiquitylation in promoter and genic regions. 2011, Pubmed
Blosser, Dynamics of nucleosome remodelling by individual ACF complexes. 2009, Pubmed
Bonnet, The SAGA coactivator complex acts on the whole transcribed genome and is required for RNA polymerase II transcription. 2014, Pubmed
Chua, The mechanics behind DNA sequence-dependent properties of the nucleosome. 2012, Pubmed , Xenbase
Clapier, Critical role for the histone H4 N terminus in nucleosome remodeling by ISWI. 2001, Pubmed , Xenbase
Clapier, Mechanisms of action and regulation of ATP-dependent chromatin-remodelling complexes. 2017, Pubmed
Côté, Stimulation of GAL4 derivative binding to nucleosomal DNA by the yeast SWI/SNF complex. 1994, Pubmed
Debelouchina, Ubiquitin utilizes an acidic surface patch to alter chromatin structure. 2017, Pubmed
de Dieuleveult, Genome-wide nucleosome specificity and function of chromatin remodellers in ES cells. 2016, Pubmed
Deindl, ISWI remodelers slide nucleosomes with coordinated multi-base-pair entry steps and single-base-pair exit steps. 2013, Pubmed
Dürr, X-ray structures of the Sulfolobus solfataricus SWI2/SNF2 ATPase core and its complex with DNA. 2005, Pubmed
Elsässer, DAXX envelops a histone H3.3-H4 dimer for H3.3-specific recognition. 2012, Pubmed
Eustermann, Structural basis for ATP-dependent chromatin remodelling by the INO80 complex. 2018, Pubmed
Farnung, Nucleosome-Chd1 structure and implications for chromatin remodelling. 2017, Pubmed
Fei, The prenucleosome, a stable conformational isomer of the nucleosome. 2015, Pubmed
Ferreira, Histone modifications influence the action of Snf2 family remodelling enzymes by different mechanisms. 2007, Pubmed
Fierz, Histone H2B ubiquitylation disrupts local and higher-order chromatin compaction. 2011, Pubmed
Flaus, Identification of multiple distinct Snf2 subfamilies with conserved structural motifs. 2006, Pubmed
Fleming, H2B ubiquitylation plays a role in nucleosome dynamics during transcription elongation. 2008, Pubmed
Gatchalian, Accessibility of the histone H3 tail in the nucleosome for binding of paired readers. 2017, Pubmed
Gibson, PHF1 Tudor and N-terminal domains synergistically target partially unwrapped nucleosomes to increase DNA accessibility. 2017, Pubmed
Gkikopoulos, A role for Snf2-related nucleosome-spacing enzymes in genome-wide nucleosome organization. 2011, Pubmed
Grüne, Crystal structure and functional analysis of a nucleosome recognition module of the remodeling factor ISWI. 2003, Pubmed
Gu, Three conformational snapshots of the hepatitis C virus NS3 helicase reveal a ratchet translocation mechanism. 2010, Pubmed
Hall, High-resolution dynamic mapping of histone-DNA interactions in a nucleosome. 2009, Pubmed
Hamiche, Histone tails modulate nucleosome mobility and regulate ATP-dependent nucleosome sliding by NURF. 2001, Pubmed
Hammond, The histone chaperone Vps75 forms multiple oligomeric assemblies capable of mediating exchange between histone H3-H4 tetramers and Asf1-H3-H4 complexes. 2016, Pubmed
Hauk, The chromodomains of the Chd1 chromatin remodeler regulate DNA access to the ATPase motor. 2010, Pubmed
Hennig, Chd1 chromatin remodelers maintain nucleosome organization and repress cryptic transcription. 2012, Pubmed
Hwang, A conserved RING finger protein required for histone H2B monoubiquitination and cell size control. 2003, Pubmed
Jeschke, Distance measurements on spin-labelled biomacromolecules by pulsed electron paramagnetic resonance. 2007, Pubmed
Kelley, CHD1 interacts with SSRP1 and depends on both its chromodomain and its ATPase/helicase-like domain for proper association with chromatin. 1999, Pubmed
Kizer, A novel domain in Set2 mediates RNA polymerase II interaction and couples histone H3 K36 methylation with transcript elongation. 2005, Pubmed
Krietenstein, Genomic Nucleosome Organization Reconstituted with Pure Proteins. 2016, Pubmed
Krogan, RNA polymerase II elongation factors of Saccharomyces cerevisiae: a targeted proteomics approach. 2002, Pubmed
Lee, Codependency of H2B monoubiquitination and nucleosome reassembly on Chd1. 2012, Pubmed
Lee, The ATP-dependent chromatin remodeler Chd1 is recruited by transcription elongation factors and maintains H3K4me3/H3K36me3 domains at actively transcribed and spliced genes. 2017, Pubmed
Leonard, A nucleotide-driven switch regulates flanking DNA length sensing by a dimeric chromatin remodeler. 2015, Pubmed
Levendosky, The Chd1 chromatin remodeler shifts hexasomes unidirectionally. 2016, Pubmed , Xenbase
Li, Rapid spontaneous accessibility of nucleosomal DNA. 2005, Pubmed
Li, The Set2 histone methyltransferase functions through the phosphorylated carboxyl-terminal domain of RNA polymerase II. 2003, Pubmed
Lia, Direct observation of DNA distortion by the RSC complex. 2006, Pubmed
Lin, H2B mono-ubiquitylation facilitates fork stalling and recovery during replication stress by coordinating Rad53 activation and chromatin assembly. 2014, Pubmed
Liu, Structure of the variant histone H3.3-H4 heterodimer in complex with its chaperone DAXX. 2012, Pubmed
Liu, Mechanism of chromatin remodelling revealed by the Snf2-nucleosome structure. 2017, Pubmed
Liu, Single-nucleosome mapping of histone modifications in S. cerevisiae. 2005, Pubmed
Long, Generation of nonhydrolyzable ubiquitin-histone mimics. 2014, Pubmed
Luger, Preparation of nucleosome core particle from recombinant histones. 1999, Pubmed , Xenbase
Lusser, Distinct activities of CHD1 and ACF in ATP-dependent chromatin assembly. 2005, Pubmed
Machida, Structural and biochemical analyses of monoubiquitinated human histones H2B and H4. 2016, Pubmed
Makde, Structure of RCC1 chromatin factor bound to the nucleosome core particle. 2010, Pubmed , Xenbase
Mayer, Uniform transitions of the general RNA polymerase II transcription complex. 2010, Pubmed
McGinty, Crystal structure of the PRC1 ubiquitylation module bound to the nucleosome. 2014, Pubmed
McGinty, Recognition of the nucleosome by chromatin factors and enzymes. 2016, Pubmed
McKnight, Extranucleosomal DNA binding directs nucleosome sliding by Chd1. 2011, Pubmed
Meng, Quantitative analysis of single-molecule force spectroscopy on folded chromatin fibers. 2015, Pubmed
Morgan, Structural basis for histone H2B deubiquitination by the SAGA DUB module. 2016, Pubmed , Xenbase
Moyal, Requirement of ATM-dependent monoubiquitylation of histone H2B for timely repair of DNA double-strand breaks. 2011, Pubmed
Nakamura, Regulation of homologous recombination by RNF20-dependent H2B ubiquitination. 2011, Pubmed
Narlikar, Mechanisms and functions of ATP-dependent chromatin-remodeling enzymes. 2013, Pubmed
Ngo, Asymmetric unwrapping of nucleosomes under tension directed by DNA local flexibility. 2015, Pubmed , Xenbase
Nicholls, Low-resolution refinement tools in REFMAC5. 2012, Pubmed
Nodelman, Interdomain Communication of the Chd1 Chromatin Remodeler across the DNA Gyres of the Nucleosome. 2017, Pubmed , Xenbase
Ocampo, The ISW1 and CHD1 ATP-dependent chromatin remodelers compete to set nucleosome spacing in vivo. 2016, Pubmed
Parnell, The chromatin remodelers RSC and ISW1 display functional and chromatin-based promoter antagonism. 2015, Pubmed
Pavri, Histone H2B monoubiquitination functions cooperatively with FACT to regulate elongation by RNA polymerase II. 2006, Pubmed
Pointner, CHD1 remodelers regulate nucleosome spacing in vitro and align nucleosomal arrays over gene coding regions in S. pombe. 2012, Pubmed
Pokholok, Genome-wide map of nucleosome acetylation and methylation in yeast. 2005, Pubmed
Qiu, The Chd1 Chromatin Remodeler Shifts Nucleosomal DNA Bidirectionally as a Monomer. 2017, Pubmed , Xenbase
Racki, The chromatin remodeller ACF acts as a dimeric motor to space nucleosomes. 2009, Pubmed
Radman-Livaja, A key role for Chd1 in histone H3 dynamics at the 3' ends of long genes in yeast. 2012, Pubmed
Robinson, Replication-independent assembly of nucleosome arrays in a novel yeast chromatin reconstitution system involves antisilencing factor Asf1p and chromodomain protein Chd1p. 2003, Pubmed
Robzyk, Rad6-dependent ubiquitination of histone H2B in yeast. 2000, Pubmed
Ryan, The DNA-binding domain of the Chd1 chromatin-remodelling enzyme contains SANT and SLIDE domains. 2011, Pubmed
Saha, Chromatin remodeling through directional DNA translocation from an internal nucleosomal site. 2005, Pubmed , Xenbase
Scheres, A Bayesian view on cryo-EM structure determination. 2012, Pubmed
Schulze, Splitting the task: Ubp8 and Ubp10 deubiquitinate different cellular pools of H2BK123. 2011, Pubmed
Sharma, Crystal structure of the chromodomain helicase DNA-binding protein 1 (Chd1) DNA-binding domain in complex with DNA. 2011, Pubmed
Shema-Yaacoby, Systematic identification of proteins binding to chromatin-embedded ubiquitylated H2B reveals recruitment of SWI/SNF to regulate transcription. 2013, Pubmed
Simic, Chromatin remodeling protein Chd1 interacts with transcription elongation factors and localizes to transcribed genes. 2003, Pubmed
Simon, The site-specific installation of methyl-lysine analogs into recombinant histones. 2007, Pubmed , Xenbase
Singleton, Structure and mechanism of helicases and nucleic acid translocases. 2007, Pubmed
Sirinakis, The RSC chromatin remodelling ATPase translocates DNA with high force and small step size. 2011, Pubmed
Smolle, Chromatin remodelers Isw1 and Chd1 maintain chromatin structure during transcription by preventing histone exchange. 2012, Pubmed
Stockdale, Analysis of nucleosome repositioning by yeast ISWI and Chd1 chromatin remodeling complexes. 2006, Pubmed , Xenbase
Sun, Ubiquitination of histone H2B regulates H3 methylation and gene silencing in yeast. 2002, Pubmed
Sundaramoorthy, Structural reorganization of the chromatin remodeling enzyme Chd1 upon engagement with nucleosomes. 2017, Pubmed
Thomä, Structure of the SWI2/SNF2 chromatin-remodeling domain of eukaryotic Rad54. 2005, Pubmed
Tokuda, The ATPase motor of the Chd1 chromatin remodeler stimulates DNA unwrapping from the nucleosome. 2018, Pubmed
Torigoe, ATP-dependent chromatin assembly is functionally distinct from chromatin remodeling. 2013, Pubmed
Tran, The chromo domain protein chd1p from budding yeast is an ATP-dependent chromatin-modifying factor. 2000, Pubmed
Tsankov, The role of nucleosome positioning in the evolution of gene regulation. 2010, Pubmed
Velankar, Crystal structures of complexes of PcrA DNA helicase with a DNA substrate indicate an inchworm mechanism. 1999, Pubmed
Vlaming, Flexibility in crosstalk between H2B ubiquitination and H3 methylation in vivo. 2014, Pubmed
Waterhouse, Jalview Version 2--a multiple sequence alignment editor and analysis workbench. 2009, Pubmed
Willhoft, Crosstalk within a functional INO80 complex dimer regulates nucleosome sliding. 2017, Pubmed
Wilson, The structural basis of modified nucleosome recognition by 53BP1. 2016, Pubmed
Wollmann, Structure and mechanism of the Swi2/Snf2 remodeller Mot1 in complex with its substrate TBP. 2011, Pubmed
Wood, Bre1, an E3 ubiquitin ligase required for recruitment and substrate selection of Rad6 at a promoter. 2003, Pubmed
Wyce, H2B ubiquitylation acts as a barrier to Ctk1 nucleosomal recruitment prior to removal by Ubp8 within a SAGA-related complex. 2007, Pubmed
Xiao, Histone H2B ubiquitylation is associated with elongating RNA polymerase II. 2005, Pubmed
Yan, Structure and regulation of the chromatin remodeller ISWI. 2016, Pubmed
Yang, The chromatin-remodeling enzyme ACF is an ATP-dependent DNA length sensor that regulates nucleosome spacing. 2006, Pubmed
Zhang, Gctf: Real-time CTF determination and correction. 2016, Pubmed
Zhang, DNA translocation and loop formation mechanism of chromatin remodeling by SWI/SNF and RSC. 2006, Pubmed
Zheng, MotionCor2: anisotropic correction of beam-induced motion for improved cryo-electron microscopy. 2017, Pubmed
Zofall, Chromatin remodeling by ISW2 and SWI/SNF requires DNA translocation inside the nucleosome. 2006, Pubmed
