XB-ART-55171
Elife
2018 Aug 06;7. doi: 10.7554/eLife.36456.
Show Gene links
Show Anatomy links
Spatial and temporal analysis of PCP protein dynamics during neural tube closure.
Butler MT, Wallingford JB.
???displayArticle.abstract???
Planar cell polarity (PCP) controls convergent extension and axis elongation in all vertebrates. Although asymmetric localization of PCP proteins is central to their function, we understand little about PCP protein localization during convergent extension. Here, we use quantitative live imaging to simultaneously monitor cell intercalation behaviors and PCP protein dynamics in the Xenopus laevis neural plate epithelium. We observed asymmetric enrichment of PCP proteins, but more interestingly, we observed tight correlation of PCP protein enrichment with actomyosin-driven contractile behavior of cell-cell junctions. Moreover, we found that the turnover rates of junctional PCP proteins also correlated with the contractile behavior of individual junctions. All these dynamic relationships were disrupted when PCP signaling was manipulated. Together, these results provide a dynamic and quantitative view of PCP protein localization during convergent extension and suggest a complex and intimate link between the dynamic localization of core PCP proteins, actomyosin assembly, and polarized junction shrinking during cell intercalation in the closing vertebrate neural tube.
???displayArticle.pubmedLink??? 30080139
???displayArticle.pmcLink??? PMC6115189
???displayArticle.link??? Elife
???displayArticle.grants??? [+]
R01GM104853 National Institute of General Medical Sciences, R21HD084072 Eunice Kennedy Shriver National Institute of Child Health and Human Development, R01GM104853 NIGMS NIH HHS , R21 HD084072 NICHD NIH HHS , R01 GM104853 NIGMS NIH HHS
Species referenced: Xenopus laevis
Genes referenced: ctrl dnai1 dvl1 dvl2 h2bc21 myl9 prickle2 prok2 utrn vangl2
GO keywords: cell-cell junction [+]
convergent extension involved in neural plate elongation
actomyosin
planar cell polarity pathway involved in neural tube closure
???displayArticle.morpholinos??? prickle2 MO1 prickle2 MO2
???displayArticle.disOnts??? neural tube defect
???attribute.lit??? ???displayArticles.show???
|
|
Figure 1-figure supplement 2: Pk2 knockdown results in embryonic convergent extension phenotypes. (A) Dorsal view Stereoscope images of a representative Stage 20 control embryo, an embryo that has been injected dorsally with 25ng Pk2 morpholino, an embryo that received morpholino plus a 400pg GFP-Pk2 mRNA rescue dose, and an embryo that received only the 400pg Pk2 mRNA. Anterior is up (B) Graph of the distance between the neural folds at stage 20. n=8 (Control), 14 (Pk2 KD), 8 (Rescue), 9 (RNA/OE). Control vs. KD, p |
|
|
Figure 1-figure supplement 3: A dominant negative Pk2 disrupts convergent extension (A-B) Stereo images of a stage 30 control embryo (A) and clutchmate dorsally expressing Pk2-ïPïL (B) which failed to properly extend the body axis. |
|
|
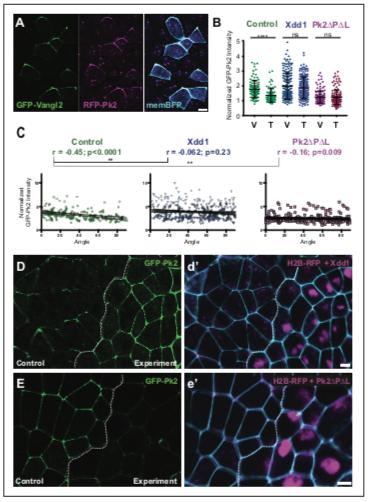
Figure 1. Planar polarized localization of Prickle2 and Vangl2 in the neural plate. (A) Neural epithelium mosaically labeled with GFP-Vangl2, RFP-Pk2, and membraneBFP showing the overlapping localizations of Pk2 and Vangl2. Anterior is up, and scale = 10 mm. (B) Graph plotting GFP-Pk2 intensity along V-junctions (0â45 Ì relative to mediolateral axis) and T-junctions (46â90 Ì relative to mediolateral axis) normalized as a ratio to the mean cytoplasmic intensity in control cells and cells expressing Xdd1 and Pk2-DPDL. Error bars represent standard deviation. Ctrl V vs. T, p<0.0001***; Xdd1 V vs. T, p=0.5799; Pk2-DPDL V vs. T, p=0.173; Ctrl V vs. Xdd1 T, p=0.5770; Ctrl T vs. Pk2-DPDL V, p=0.0268 (Mann Whitney test for significance). n = 101 V and 71 T from three experiments, seven embryos (Ctrl); n = n = 171 V and 199 T from four experiments, five embryos (Xdd1); n = 128 V and 142 T from three experiments, seven embryos (Pk2-DPDL). (C) Distributions of data shown in (B) plotted against the angle of the junction at which the intensity was measured. Correlation coefficients for Xdd1 and Pk2-DPDL were significantly different from controls using the Fischer R-to-Z transformation. n = 172 junctions (Control), n = 263 junctions (Xdd1) and n = 245 junctions (Pk2-DPDL) (D-E) Confocal images of Xenopus neural epithelia labeled evenly with GFP-Pk2 and membraneBFP and mosaically with H2B-RFP, serving as a tracer for either Xdd1 (C) or Pk2-DPDL (D) expression. Scale = 10 mm. DOI: https://doi.org/10.7554/eLife.36456.002 |
|
|
Figure 1—figure supplement 1. GFP-Pk2 localizes to anterior apicolateral regions of cells in the Xenopus neural plate. Pseudo 3D render of neural epithelium mosaically labeled with GFP-Pk2 and membraneRFP showing Pk2 restricted to the apicolateral anterior regions. DOI: https://doi.org/10.7554/eLife.36456.003 |
|
|
Figure 2. High-magnification time-lapse imaging of convergent extension in the closing Xenopus neural tube. (A) Stereo image stills from a time-lapse movie of Xenopus neural tube morphogenesis from stages 12 to 19. (B) Stills from time-lapse confocal imaging of the dorsal side of an embryo from stages 12 to 16. Cells labeled with membraneGFP and nuclear H2B-RFP are merged with the DIC image of the same embryo. Images are shown ~2 hr. apart (128 min. interval). Scale = 200 mm. (C) Higher magnification images of cell rearrangements in neural ectoderm from the time-lapse shown in (B). Labeling of individual cells with colored dots across time points demonstrates the cellular rearrangements contributing to the narrowing and lengthening of tissue and T transitions labeled with magenta for shrinking (T1-T2) and cyan for growing (T2-T3) junctions. Scale = approx. 20 mm. DOI: https://doi.org/10.7554/eLife.36456.007 |
|
|
Figure 2—figure supplement 1. In vivo imaging of cell trajectories in the closing neural tube. Three successive still images from the time-lapse movie shown in Figure 2 and Video 1 with a subset of cells labeled with membraneGFP and H2B-RFP being tracked. Scale = 200 mm. The far right panel shows the overall trajectories of the tracked cells through the duration of the tracking interval (4 hr, 16 min). DOI: https://doi.org/10.7554/eLife.36456.008 |
|
|
Figure 3. Polarized apical junction dynamics facilitate mediolateral cell intercalations. (A) Confocal images of junction dynamics in the Xenopus neural plate epithelium labeled with membraneGFP. Magenta lines mark the shrinking of a V-junction during a T transition; after complete shrinkage mediolaterally (T1-T2) (a’), a new junction (cyan) elongates perpendicularly along the AP axis (T2-T3) (a’’). Scale = approx. 20 mm. (B) Graph showing the mean change (±s.d.) in junction length for V- and T-junctions. (C) Plot of the average angles of junctions over 1800 s against the change in junction length. Each dot represents on cell-cell junction. n = 267 junctions from three embryos across three different experiments. (D) The simultaneous mediolateral shrinking of two neighboring v- junctions (magenta) leads to formation of a multicellular rosette (d’), and new junctions (cyan) that emerge from the resolving rosette are oriented along the AP axis (d’’). Scale = approx. 20 mm. (E) Rose diagram plotting the orientation of shrinking junctions that lead to the formation of multicellular rosettes and the mean resultant vector (arrow). n = 42 junctions from four embryos across three separate experiments. (F) Rose diagram plotting the orientation of new junctions emerging from resolving rosettes and mean resultant vector (arrow). n = 36 new junctions from 3 embryos across three separate experiments. DOI: https://doi.org/10.7554/eLife.36456.011 |
|
|
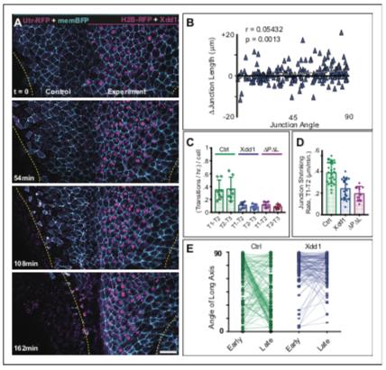
Figure 4. PCP function is required for polarized junction shrinking in the neural plate. (A) Confocal images from a Xenopus neural plate evenly labeled with membraneBFP and Utrophin-RFP (actin biosensor), but mosaically co-expressing H2B-RFP (magenta nuclei) together with Xdd1 on one side (right). The lateral boundaries of the neural plate are marked in each frame by yellow lines, demonstrating that Xdd1 expression disrupts the medial movement of the right neural fold in comparison to the control fold on the left. Scale = 50 mm (B) Graph of average angle of junctions versus junction length change for cells expressing Xdd1 to compare with control plot in Figure 3C. n = 187 junctions from four embryos across three experiments. (C) Graph with the total number of T transition events expressed as transitions per hour per the number of cells examined, with each point representing a single embryo. Error bars represent standard deviation. For statistical analysis, Control vs. Xdd1, and Control vs. Pk2-DPDL ML, p=0.0025** for both classes of transitions (Mann-Whitney Test for significance). n = 4 experiments, seven embryos, 1167 cells (Control); three experiments, five embryos, 560 cells (Xdd1); three experiments, five embryos, 841 cells (Pk2-DPDL). (D) The calculated rate of junction contraction for completed Type one to Type two transition (T1-T2) (complete contraction of a V-junction, see Figure 3Aâaâ). Error bars represent standard deviation. Ctrl vs. Xdd1, p<0.0001****, Ctrl vs. Pk2-DPDL, p<0.0001****, Xdd1 vs. Pk2-DPDL, p=0.2051. (Mann-Whitney statistical test). n = 24 junctions from four embryos across three experiments (Ctrl), n = 19, 2, 2 (Xdd1), and n = 9, 3, 3 (Pk2-DPDL). (E) Plot of the angle of the long axis of control and Xdd1-expressing cells at Stages 12â12.5 (early) and Stages 13â14 (late), with lines connecting angles of the same cell at the two different time points. All measurements are from different regions of embryos that mosaically express Xdd1, similar to as shown in (A). n = 136 control cells and 114 Xdd1-expressing cells from four embryos across three experiments. DOI: https://doi.org/10.7554/eLife.36456.012 |
|
|
Figure 4âfigure supplement 1. A dominant negative Pk2 disrupts polarized cell rearrangements. (A) Confocal images from a Xenopus neural plate at stage 12.5 (top) and stage 14 (bottom) evenly labeled with Myl9-GFP and Utrophin-RFP (actin biosensor), but mosaically co-expressing H2B-RFP (magenta nuclei) together with Pk2-DPDL on one side (right). Scale = 20 mm. (B) Plot of the angle of the long axis of control and Pk2-DPDL-expressing cells at Stages 12â12.5 (early) and Stages 13â14 (late), with lines connecting angles of the same cell at the two different time points. All measurements are from different regions of embryos that mosaically express Pk2-DPDL, similar to as shown in (A). n = 144 control cells and 143 Pk2-DPDL- expressing cells from 4 embryos across three experiments. DOI: https://doi.org/10.7554/eLife.36456.013 |
|
|
Figure 5. Pk2 is dynamically enriched at shrinking V-junctions. (A) Confocal images of neural epithelial cells labeled with membraneRFP (pseudocolored blue) and GFP-Pk2 showing the change in length of shrinking junctions (inward facing arrowheads) and growing junctions (outward facing arrows) along with the corresponding change in GFP-Pk2 intensity at two different time points. Scale = 10 mm (B) Higher magnification view of the horizontal junctions shown in A, shown at 5-min intervals. Red brackets indicated shrinking junctions; yellow brackets indicate growing junctions. Scale = 10 mm (C) Plots of intensity (red/yellow traces) and length (black dashed traces) for each of the indicated junctions in Panel B. Plots show 30 min of junction dynamics ending in either junction resolution or junction formation and expansion; gray area behind select data points indicate the interval of the four frames shown in (B), which are offset due to different junctions appearing and resolving at different times. DOI: https://doi.org/10.7554/eLife.36456.014 |
|
|
Figure 5—figure supplement 1. Distinct Vangl2 dynamics at adjacent growing and shrinking junctions. (A) Confocal stills of a neural epithelium mosaically labeled with GFP-Vangl2 (left) and co-labeled with H2B-RFP and membraneBFP merged with the DIC image (right). White lines indicate junctions of unlabeled neighboring cells. Colored arrows indicate shrinking (orange, green) or growing (blue, purple) behaviors of adjoined cell-cell junctions. Note dramatic changes of Vangl2 intensity at shrinking junctions only. Scale = 10 mm. DOI: https://doi.org/10.7554/eLife.36456.015 |
|
|
Figure 6. Pk2 and Vangl2 dynamics at shrinking and growing junctions. (A) Raw GFP-Pk2 pixel intensities strongly correlate with junction length changes. Inset shows a magnified view of the core of the plot. n = 71 junctions from five embryos across four experiments. (B) Raw GFP-Vangl2 pixel intensities strongly correlate with junction length changes. n = 37 junctions from 2 embryos from two different experiments. (C) GFP-caax displays only a weak correlation with junction length changes. Inset shows a magnified view of the core of the plot. n = 108 junctions from seven embryos across six experiments. Even when normalized against GFP-caax, Pk2 and Vangl2 levels show a strong correlation to junction length changes, as shown in Figure 6—figure supplement 1 Figure 6 DOI: https://doi.org/10.7554/eLife.36456.018 |
|
|
Figure 6—figure supplement 1. PCP protein localization is correlated with junctional behavior. (A) Plot of normalized GFP-Pk2 intensities versus change in junction length (r = 0.49; p<0.001; n = 71). Normalization was performed by subtracting background and expressing the intensity of GFP-Pk2 levels as the ratio to the intensity of co-expressed membrane label. (B) Plot of normalized GFP-Vangl2 intensities versus change in junction length (r = 0.57; p=0.002; n = 37). Normalization was performed as per GFP-Pk2, above. DOI: https://doi.org/10.7554/eLife.36456.019 |
|
|
Figure 6—figure supplement 2. Pk2 is more highly enriched at shrinking mediolateral junctions. (A) Plot of average Pk2 intensities normalized to the membrane label intensities at two time points against the change in the length of the junction divided by the time in seconds between the two time points that the measurements were taken. All measurements are taken from V-junctions that remained within 30 degrees of the mediolateral axis throughout the duration of analysis. Junctions that were shrinking at a greater rate tended to have higher levels of normalized Pk2 localized as compared to other V-junctions that were not shrinking at a comparable rate. n = 205 intervals from 22 cells of five embryos across five separate experiments. DOI: https://doi.org/10.7554/eLife.36456.020 |
|
|
Figure 7. Turnover of Pk2 and Vangl2 correlates with junction behavior. (A) Still images from time-lapse movies captured before and after photobleaching a nonshrinking and shrinking junction of cells mosaically labeled with GFP-Pk2 in the neural plate, with a LUT applied for warmer colors representing higher fluorescence intensities. Dashed red box marks the bleached region of interest. Note that the cell on the anterior side of the junctions is unlabeled. Scale = 5 mm. (B, C) Graphs showing mean fluorescence recovery after photobleaching at shrinking and nonshrinking junctions for GFP-Pk2 (n = 34 nonshrinking, n = 15 shrinking) and GFP-Vangl2 (n = 17 nonshriking, n = 16 shrinking). Shrinking junctions were defined as those that were reduced by 0.5 mm or more in length over the course of bleaching and fluorescence intensity recovery. Error bars represent SEM. (D–E) Graphs plotting the change in junction length during photobleaching and recovery against the calculated nonmobile fraction for the individual junctions analyzed in (B) and (C) with associated linear regression model and correlation analysis statistics included. n = 49 (GFP-Prickle2); n = 33 (GFP- Vangl2). DOI: https://doi.org/10.7554/eLife.36456.021 |
|
|
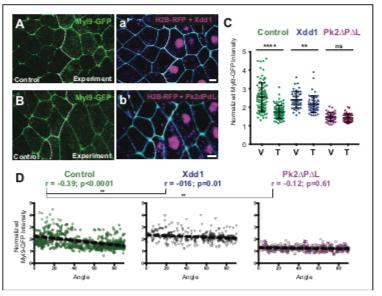
Figure 8. PCP function is required for polarization of actomyosin contractility during junction shrinking. (AâB). Confocal images of Xenopus neural epithelia labeled evenly with Myl9-GFP and membraneBFP and mosaically with H2B-RFP serving as a tracer for either Xdd1 (A) or Pk2-DPDL (B) expression. Scale = 10 mm (C) Graph plotting Myl9-GFP intensity along V-junctions (0â45 Ì relative to mediolateral axis) and T-junctions (46â90 Ì relative to mediolateral axis) normalized as a ratio to the mean cytoplasmic intensity of the cells sharing the junction. Control cells (n = 91 V, 91T) and cells expressing Xdd1 (n = 44 V, 53 T) and Pk2-DPDL (n = 45 V, 45 T). Ctrl V vs. T, p<0.0001****; Pk2-DPDL V vs. T, p=0.2304; Xdd1 V vs. T, p=0.0022**; Control V vs. Xdd1 V, p=0.5826; Control T vs. Xdd1 T, p<0.0001****; Control T vs. Pk2-DPDL T, p<0.0001**** (Mann-Whitney Test for significance). Error bars represent standard deviation. (D) Distributions of normalized Myl9-GFP intensity plotted against the angle of the junction at which intensity was measured in control cells and cells expressing Xdd1 or Pk2-DPDL. Correlation coefficients for Xdd1 and Pk2-DPDL were shown to be significantly different from controls using the Fischer R-to-Z transformation. n = 498 junctions (Control), n = 263 junctions (Xdd1) and n = 245 junctions (Pk2-DPDL) from four experiments, five embryos (Xdd1); three experiments, seven embryos (Pk2-DPDL). DOI: https://doi.org/10.7554/eLife.36456.022 |
|
|
Figure 8—figure supplement 1. (A) Plot showing the correlation between changes in junction length and Utrophin-RFP (actin biosensor) intensities. (B) Plot showing the correlation between changes in junction length and Myl9-GFP intensities. (C) Plot showing the correlation between changes in junction length and Myl9-GFP and Utrophin-RFP (actin biosensor) intensities. n = 39 junctions for each plot. DOI: https://doi.org/10.7554/eLife.36456.023 |
|
|
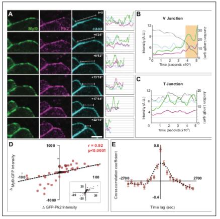
Figure 9. Spatiotemporal coordination of Prickle2 and actomyosin accumulation at shrinking junctions. (A) Confocal images of a shrinking V-junction mosaically labeled with Myl9-GFP, RFP-Pk2, and membraneBFP over the course of a 1600 s time lapse and associated intensity plot profile for each fluorophore across the length of the junction. Scale = 10 mm. (B) Plot of mean intensities over time for the V-junction in (A) which shows the pulsed co- accumulation of Pk2 (pink) and Myl9 (green) as junction length shrinks (black dashed line). The orange box marks the time points portrayed in (A) (C) Plot of mean intensities over time for a mosaically labeled T-junction showing the pulsed co-accumulation of Pk2 (pink) and Myl9 (green) as junction fluctuates between shrinking and growing (black dashed line). (D) Scatter plot of the change in RFP-Pk2 intensity against the change in GFP-Myl9 intensity and associated correlation; a magnified view of the core of this plot is shown in Panel c’. n = 96 junctions from three embryos across two experiments. (E) Cross correlation analysis of changes in RFP-Pk2 and GFP-Myl9 intensities over time, with a mean cross correlation coefficient of 0.7 at 0 s time lag demonstrating synchronous accumulation dynamics. n = 22 junctions from three embryos; error bars represent SEM. DOI: https://doi.org/10.7554/eLife.36456.024 |
|
|
Figure 1âfigure supplement 2. Pk2 knockdown results in embryonic convergent extension phenotypes.(A) Dorsal view: stereoscope images of a representative Stage 20 control embryo, an embryo that has been injected dorsally with 25 ng Pk2 morpholino, an embryo that received morpholino plus a 400 pg GFP-Pk2 mRNA rescue dose, and an embryo that received only the 400 pg Pk2 mRNA. Anterior is up. (B) Graph of the distance between the neural folds at stage 20. n = 8 (Control), 14 (Pk2 KD), 8 (Rescue), 9 (RNA/OE). Control vs. KD, p<0.0001; vs. Rescue, p=0.0019; vs. OE, p=0.0079. (Mann-Whitney Test for significance). Error bars represent standard deviation. (C) Images of Dorsal marginal zone (DMZ) explants dissected from stage 11.5 embryos of the treated under the same conditions as in (A). (D) Graph of DMZ explant length at a time when embryos that had not been dissected had reached Stage 20. n = 19 (Control), 19 (Pk2 KD), 16 (Rescue), 4 (RNA/OE). Control vs. KD, p<0.0001; vs. Rescue, p=0.0010; vs. OE, p=0.0041. (Mann-Whitney Test for significance). Error bars represent standard deviation. (E) Representative images of Stage 30 embryos that received 30 ng Pk2 morpholino, morpholino plus 400 pg rescue GFP-Pk2 mRNA, or controls that received neither. Anterior is left and dorsal is up. (F) Graph of the length of the dorsal embryonic length of embryos represented by those shown in (E). n = 35 (Control), n = 37 (Pk2 KD), n = 44 (Rescue). Control vs. KD, p<0.0001; vs. Rescue, p<0.0001. (Mann-Whitney Test for significance). Error bars represent standard deviation. |
|
|
Figure 1âfigure supplement 3. A dominant negative Pk2 disrupts convergent extension.(AâB) Stereo images of a stage 30 control embryo (A) and clutchmate dorsally expressing Pk2-ÎPÎL (B) which failed to properly extend the body axis. |
References [+] :
Aigouy,
Cell flow reorients the axis of planar polarity in the wing epithelium of Drosophila.
2010, Pubmed
Aigouy, Cell flow reorients the axis of planar polarity in the wing epithelium of Drosophila. 2010, Pubmed
Antic, Planar cell polarity enables posterior localization of nodal cilia and left-right axis determination during mouse and Xenopus embryogenesis. 2010, Pubmed , Xenbase
Axelrod, Unipolar membrane association of Dishevelled mediates Frizzled planar cell polarity signaling. 2001, Pubmed
Bastock, Strabismus is asymmetrically localised and binds to Prickle and Dishevelled during Drosophila planar polarity patterning. 2003, Pubmed
Bertet, Myosin-dependent junction remodelling controls planar cell intercalation and axis elongation. 2004, Pubmed
Blankenship, Multicellular rosette formation links planar cell polarity to tissue morphogenesis. 2006, Pubmed
Borovina, Vangl2 directs the posterior tilting and asymmetric localization of motile primary cilia. 2010, Pubmed
Bosveld, Mechanical control of morphogenesis by Fat/Dachsous/Four-jointed planar cell polarity pathway. 2012, Pubmed
Burkel, Versatile fluorescent probes for actin filaments based on the actin-binding domain of utrophin. 2007, Pubmed , Xenbase
Butler, Planar cell polarity in development and disease. 2017, Pubmed
Butler, Control of vertebrate core planar cell polarity protein localization and dynamics by Prickle 2. 2015, Pubmed , Xenbase
Chien, Mechanical strain determines the axis of planar polarity in ciliated epithelia. 2015, Pubmed , Xenbase
Ciruna, Planar cell polarity signalling couples cell division and morphogenesis during neurulation. 2006, Pubmed
Darken, The planar polarity gene strabismus regulates convergent extension movements in Xenopus. 2002, Pubmed , Xenbase
De Marco, Planar cell polarity gene mutations contribute to the etiology of human neural tube defects in our population. 2014, Pubmed
Elul, Cellular mechanism underlying neural convergent extension in Xenopus laevis embryos. 1997, Pubmed , Xenbase
Fernandez-Gonzalez, Myosin II dynamics are regulated by tension in intercalating cells. 2009, Pubmed
Goto, The planar cell polarity gene strabismus regulates convergence and extension and neural fold closure in Xenopus. 2002, Pubmed , Xenbase
Goto, Planar cell polarity genes regulate polarized extracellular matrix deposition during frog gastrulation. 2005, Pubmed , Xenbase
Habas, Wnt/Frizzled activation of Rho regulates vertebrate gastrulation and requires a novel Formin homology protein Daam1. 2001, Pubmed , Xenbase
Hashimoto, Planar polarization of node cells determines the rotational axis of node cilia. 2010, Pubmed
Jiang, Ascidian prickle regulates both mediolateral and anterior-posterior cell polarity of notochord cells. 2005, Pubmed
Juriloff, A consideration of the evidence that genetic defects in planar cell polarity contribute to the etiology of human neural tube defects. 2012, Pubmed
Keller, Cell behaviour during active cell rearrangement: evidence and speculations. 1987, Pubmed , Xenbase
Keller, The cellular basis of the convergence and extension of the Xenopus neural plate. 1992, Pubmed , Xenbase
Kibar, Ltap, a mammalian homolog of Drosophila Strabismus/Van Gogh, is altered in the mouse neural tube mutant Loop-tail. 2001, Pubmed
Kieserman, High-magnification in vivo imaging of Xenopus embryos for cell and developmental biology. 2010, Pubmed , Xenbase
Kinoshita, PKC delta is essential for Dishevelled function in a noncanonical Wnt pathway that regulates Xenopus convergent extension movements. 2003, Pubmed , Xenbase
Lee, PTK7 regulates myosin II activity to orient planar polarity in the mammalian auditory epithelium. 2012, Pubmed
Lienkamp, Vertebrate kidney tubules elongate using a planar cell polarity-dependent, rosette-based mechanism of convergent extension. 2012, Pubmed , Xenbase
Luxenburg, Wdr1-mediated cell shape dynamics and cortical tension are essential for epidermal planar cell polarity. 2015, Pubmed
Marlow, Zebrafish Rho kinase 2 acts downstream of Wnt11 to mediate cell polarity and effective convergence and extension movements. 2002, Pubmed , Xenbase
McGreevy, Shroom3 functions downstream of planar cell polarity to regulate myosin II distribution and cellular organization during neural tube closure. 2015, Pubmed
Newman-Smith, Reciprocal and dynamic polarization of planar cell polarity core components and myosin. 2015, Pubmed
Ninomiya, Antero-posterior tissue polarity links mesoderm convergent extension to axial patterning. 2004, Pubmed , Xenbase
Nishimura, Planar cell polarity links axes of spatial dynamics in neural-tube closure. 2012, Pubmed
Ossipova, Planar polarization of Vangl2 in the vertebrate neural plate is controlled by Wnt and Myosin II signaling. 2015, Pubmed , Xenbase
Panousopoulou, The distribution of Dishevelled in convergently extending mesoderm. 2013, Pubmed , Xenbase
Paré, A positional Toll receptor code directs convergent extension in Drosophila. 2014, Pubmed
Rauzi, Nature and anisotropy of cortical forces orienting Drosophila tissue morphogenesis. 2008, Pubmed
Rida, Line up and listen: Planar cell polarity regulation in the mammalian inner ear. 2009, Pubmed
Roszko, A dynamic intracellular distribution of Vangl2 accompanies cell polarization during zebrafish gastrulation. 2015, Pubmed
Schroeder, Neurulation in Xenopus laevis. An analysis and model based upon light and electron microscopy. 1970, Pubmed , Xenbase
Shi, Dynamics of planar cell polarity protein Vangl2 in the mouse oviduct epithelium. 2016, Pubmed
Shih, Cell motility driving mediolateral intercalation in explants of Xenopus laevis. 1992, Pubmed , Xenbase
Shindo, PCP and septins compartmentalize cortical actomyosin to direct collective cell movement. 2014, Pubmed , Xenbase
Sokol, Analysis of Dishevelled signalling pathways during Xenopus development. 1996, Pubmed , Xenbase
Strutt, Dynamics of core planar polarity protein turnover and stable assembly into discrete membrane subdomains. 2011, Pubmed
Strutt, Asymmetric localization of frizzled and the establishment of cell polarity in the Drosophila wing. 2001, Pubmed
Strutt, Asymmetric localisation of planar polarity proteins: Mechanisms and consequences. 2009, Pubmed
Sun, Basolateral protrusion and apical contraction cooperatively drive Drosophila germ-band extension. 2017, Pubmed
Tada, Convergent extension: using collective cell migration and cell intercalation to shape embryos. 2012, Pubmed , Xenbase
Takeuchi, The prickle-related gene in vertebrates is essential for gastrulation cell movements. 2003, Pubmed , Xenbase
Tree, Prickle mediates feedback amplification to generate asymmetric planar cell polarity signaling. 2002, Pubmed
Trichas, Multi-cellular rosettes in the mouse visceral endoderm facilitate the ordered migration of anterior visceral endoderm cells. 2012, Pubmed
Walck-Shannon, Cell intercalation from top to bottom. 2014, Pubmed
Wallingford, The continuing challenge of understanding, preventing, and treating neural tube defects. 2013, Pubmed
Wallingford, Neural tube closure requires Dishevelled-dependent convergent extension of the midline. 2002, Pubmed , Xenbase
Wallingford, Planar cell polarity signaling, cilia and polarized ciliary beating. 2010, Pubmed
Wallingford, Dishevelled controls cell polarity during Xenopus gastrulation. 2000, Pubmed , Xenbase
Wallingford, Xenopus Dishevelled signaling regulates both neural and mesodermal convergent extension: parallel forces elongating the body axis. 2001, Pubmed , Xenbase
Williams, Distinct apical and basolateral mechanisms drive planar cell polarity-dependent convergent extension of the mouse neural plate. 2014, Pubmed
Ybot-Gonzalez, Convergent extension, planar-cell-polarity signalling and initiation of mouse neural tube closure. 2007, Pubmed
Yin, Cooperation of polarized cell intercalations drives convergence and extension of presomitic mesoderm during zebrafish gastrulation. 2008, Pubmed
Zallen, Patterned gene expression directs bipolar planar polarity in Drosophila. 2004, Pubmed
