XB-ART-55164
J Cell Sci
2017 Dec 01;13023:3975-3987. doi: 10.1242/jcs.205492.
Show Gene links
Show Anatomy links
The Arf GEF GBF1 and Arf4 synergize with the sensory receptor cargo, rhodopsin, to regulate ciliary membrane trafficking.
Wang J, Fresquez T, Kandachar V, Deretic D.
???displayArticle.abstract???
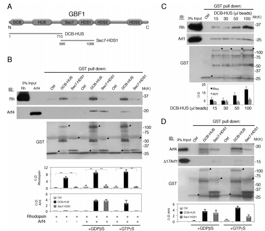
The small GTPase Arf4 and the Arf GTPase-activating protein (GAP) ASAP1 cooperatively sequester sensory receptor cargo into transport carriers targeted to primary cilia, but the input that drives Arf4 activation in this process remains unknown. Here, we show, by using frog retinas and recombinant human proteins, that during the carrier biogenesis from the photoreceptor Golgi/trans-Golgi network (TGN) a functional complex is formed between Arf4, the Arf guanine nucleotide exchange factor (GEF) GBF1 and the light-sensing receptor, rhodopsin. Rhodopsin and Arf4 bind the regulatory N-terminal dimerization and cyclophillin-binding (DCB)-homology upstream of Sec7 (HUS) domain of GBF1. The complex is sensitive to Golgicide A (GCA), a selective inhibitor of GBF1 that accordingly blocks rhodopsin delivery to the cilia, without disrupting the photoreceptor Golgi. The emergence of newly synthesized rhodopsin in the endomembrane system is essential for GBF1-Arf4 complex formation in vivo Notably, GBF1 interacts with the Arf GAP ASAP1 in a GCA-resistant manner. Our findings indicate that converging signals on GBF1 from the influx of cargo into the Golgi/TGN and the feedback from Arf4, combined with input from ASAP1, control Arf4 activation during sensory membrane trafficking to primary cilia.
???displayArticle.pubmedLink??? 29025970
???displayArticle.pmcLink??? PMC5769590
???displayArticle.link??? J Cell Sci
???displayArticle.grants??? [+]
R01 EY012421 NEI NIH HHS
Species referenced: Xenopus
Genes referenced: arf4 asap1 dnai1 gca golga2 rasl12 rho
???attribute.lit??? ???displayArticles.show???
References [+] :
Alvarez,
COPI recruitment is modulated by a Rab1b-dependent mechanism.
2003, Pubmed
Alvarez, COPI recruitment is modulated by a Rab1b-dependent mechanism. 2003, Pubmed
Antonny, N-terminal hydrophobic residues of the G-protein ADP-ribosylation factor-1 insert into membrane phospholipids upon GDP to GTP exchange. 1997, Pubmed
Bachmann-Gagescu, The ciliopathy gene cc2d2a controls zebrafish photoreceptor outer segment development through a role in Rab8-dependent vesicle trafficking. 2011, Pubmed
Ben-Tekaya, ADP ribosylation factors 1 and 4 and group VIA phospholipase A₂ regulate morphology and intraorganellar traffic in the endoplasmic reticulum-Golgi intermediate compartment. 2010, Pubmed
Berson, Disease progression in patients with dominant retinitis pigmentosa and rhodopsin mutations. 2002, Pubmed
Bhowmick, Photoreceptor IFT complexes containing chaperones, guanylyl cyclase 1 and rhodopsin. 2009, Pubmed
Blasic, Light-dependent phosphorylation of the carboxy tail of mouse melanopsin. 2012, Pubmed
Boal, Specific functions of BIG1 and BIG2 in endomembrane organization. 2010, Pubmed
Bouvet, Targeting of the Arf-GEF GBF1 to lipid droplets and Golgi membranes. 2013, Pubmed
Brooks, Next-generation sequencing facilitates quantitative analysis of wild-type and Nrl(-/-) retinal transcriptomes. 2011, Pubmed
Brown, ASAP1, a phospholipid-dependent arf GTPase-activating protein that associates with and is phosphorylated by Src. 1998, Pubmed
Bui, Large Arf1 guanine nucleotide exchange factors: evolution, domain structure, and roles in membrane trafficking and human disease. 2009, Pubmed
Casanova, Regulation of Arf activation: the Sec7 family of guanine nucleotide exchange factors. 2007, Pubmed
Caster, A role for cargo in Arf-dependent adaptor recruitment. 2013, Pubmed
Chiba, NDR2-mediated Rabin8 phosphorylation is crucial for ciliogenesis by switching binding specificity from phosphatidylserine to Sec15. 2013, Pubmed
Christis, The small G protein Arl1 directs the trans-Golgi-specific targeting of the Arf1 exchange factors BIG1 and BIG2. 2012, Pubmed
Chun, Characterization of class I and II ADP-ribosylation factors (Arfs) in live cells: GDP-bound class II Arfs associate with the ER-Golgi intermediate compartment independently of GBF1. 2008, Pubmed
Concepcion, Q344ter mutation causes mislocalization of rhodopsin molecules that are catalytically active: a mouse model of Q344ter-induced retinal degeneration. 2010, Pubmed
Concepcion, The carboxyl-terminal domain is essential for rhodopsin transport in rod photoreceptors. 2002, Pubmed
Craige, CEP290 tethers flagellar transition zone microtubules to the membrane and regulates flagellar protein content. 2010, Pubmed
Datta, Accumulation of non-outer segment proteins in the outer segment underlies photoreceptor degeneration in Bardet-Biedl syndrome. 2015, Pubmed
Deretic, Cytoplasmic domain of rhodopsin is essential for post-Golgi vesicle formation in a retinal cell-free system. 1996, Pubmed
Deretic, Regulation of sorting and post-Golgi trafficking of rhodopsin by its C-terminal sequence QVS(A)PA. 1998, Pubmed
Deretic, Crosstalk of Arf and Rab GTPases en route to cilia. 2013, Pubmed
Deretic, Rhodopsin trafficking in photoreceptors using retinal cell-free system. 2000, Pubmed
Deretic, Rhodopsin C terminus, the site of mutations causing retinal disease, regulates trafficking by binding to ADP-ribosylation factor 4 (ARF4). 2005, Pubmed
Deretic, rab8 in retinal photoreceptors may participate in rhodopsin transport and in rod outer segment disk morphogenesis. 1995, Pubmed
Deretic, Polarized sorting of rhodopsin on post-Golgi membranes in frog retinal photoreceptor cells. 1991, Pubmed
Deretic, Rab6 is associated with a compartment that transports rhodopsin from the trans-Golgi to the site of rod outer segment disk formation in frog retinal photoreceptors. 1993, Pubmed
Deretic, Assay for in vitro budding of ciliary-targeted rhodopsin transport carriers. 2009, Pubmed
Donaldson, ARF family G proteins and their regulators: roles in membrane transport, development and disease. 2011, Pubmed
Duijsings, Differential membrane association properties and regulation of class I and class II Arfs. 2009, Pubmed
Eguether, IFT27 links the BBSome to IFT for maintenance of the ciliary signaling compartment. 2014, Pubmed
Ezratty, A Presenilin-2-ARF4 trafficking axis modulates Notch signaling during epidermal differentiation. 2016, Pubmed
Feng, A Rab8 guanine nucleotide exchange factor-effector interaction network regulates primary ciliogenesis. 2012, Pubmed
Follit, Arf4 is required for Mammalian development but dispensable for ciliary assembly. 2014, Pubmed
Follit, The Golgin GMAP210/TRIP11 anchors IFT20 to the Golgi complex. 2008, Pubmed
Franco, Myristoylation-facilitated binding of the G protein ARF1GDP to membrane phospholipids is required for its activation by a soluble nucleotide exchange factor. 1996, Pubmed
Galindo, Structural Insights into Arl1-Mediated Targeting of the Arf-GEF BIG1 to the trans-Golgi. 2016, Pubmed
Garcia-Gonzalo, A transition zone complex regulates mammalian ciliogenesis and ciliary membrane composition. 2011, Pubmed
García-Mata, ADP-ribosylation factor/COPI-dependent events at the endoplasmic reticulum-Golgi interface are regulated by the guanine nucleotide exchange factor GBF1. 2003, Pubmed
Goldberg, Structural basis for activation of ARF GTPase: mechanisms of guanine nucleotide exchange and GTP-myristoyl switching. 1998, Pubmed
Goldberg, Molecular basis for photoreceptor outer segment architecture. 2016, Pubmed
Hall, Biosynthesis and assembly of the rod outer segment membrane system. Formation and fate of visual pigment in the frog retina. 1969, Pubmed
Hilgendorf, The primary cilium as a cellular receiver: organizing ciliary GPCR signaling. 2016, Pubmed
Honda, Targeting of Arf-1 to the early Golgi by membrin, an ER-Golgi SNARE. 2005, Pubmed
Humbert, ARL13B, PDE6D, and CEP164 form a functional network for INPP5E ciliary targeting. 2012, Pubmed
Humphries, Retinopathy induced in mice by targeted disruption of the rhodopsin gene. 1997, Pubmed
Jackson, Turning on ARF: the Sec7 family of guanine-nucleotide-exchange factors. 2000, Pubmed
Jackson, GEF-effector interactions. 2014, Pubmed
Kawamoto, GBF1, a guanine nucleotide exchange factor for ADP-ribosylation factors, is localized to the cis-Golgi and involved in membrane association of the COPI coat. 2002, Pubmed
Keady, IFT20 is required for opsin trafficking and photoreceptor outer segment development. 2011, Pubmed
Kizhatil, Ankyrin-G promotes cyclic nucleotide-gated channel transport to rod photoreceptor sensory cilia. 2009, Pubmed , Xenbase
Krock, Retrograde intraflagellar transport by cytoplasmic dynein-2 is required for outer segment extension in vertebrate photoreceptors but not arrestin translocation. 2009, Pubmed
Lem, Morphological, physiological, and biochemical changes in rhodopsin knockout mice. 1999, Pubmed
Li, Transgenic mice carrying the dominant rhodopsin mutation P347S: evidence for defective vectorial transport of rhodopsin to the outer segments. 1996, Pubmed
Liew, The intraflagellar transport protein IFT27 promotes BBSome exit from cilia through the GTPase ARL6/BBS3. 2014, Pubmed
Lodowski, Signals governing the trafficking and mistrafficking of a ciliary GPCR, rhodopsin. 2013, Pubmed , Xenbase
Lowery, The Sec7 guanine nucleotide exchange factor GBF1 regulates membrane recruitment of BIG1 and BIG2 guanine nucleotide exchange factors to the trans-Golgi network (TGN). 2013, Pubmed
Mazelova, Ciliary targeting motif VxPx directs assembly of a trafficking module through Arf4. 2009, Pubmed , Xenbase
McDonold, Four GTPases differentially regulate the Sec7 Arf-GEF to direct traffic at the trans-golgi network. 2014, Pubmed
Mizuno-Yamasaki, GTPase networks in membrane traffic. 2012, Pubmed
Monetta, Rab1b interacts with GBF1 and modulates both ARF1 dynamics and COPI association. 2007, Pubmed
Morel, Towards the proteome of the rhodopsin-bearing post-Golgi compartment of retinal photoreceptor cells. 2000, Pubmed
Moritz, Mutant rab8 Impairs docking and fusion of rhodopsin-bearing post-Golgi membranes and causes cell death of transgenic Xenopus rods. 2001, Pubmed , Xenbase
Mouratou, The domain architecture of large guanine nucleotide exchange factors for the small GTP-binding protein Arf. 2005, Pubmed
Nachury, A core complex of BBS proteins cooperates with the GTPase Rab8 to promote ciliary membrane biogenesis. 2007, Pubmed
Nachury, Trafficking to the ciliary membrane: how to get across the periciliary diffusion barrier? 2010, Pubmed
Nakai, ARF1 and ARF4 regulate recycling endosomal morphology and retrograde transport from endosomes to the Golgi apparatus. 2013, Pubmed
Nawrotek, Allosteric regulation of Arf GTPases and their GEFs at the membrane interface. 2016, Pubmed
Omori, Elipsa is an early determinant of ciliogenesis that links the IFT particle to membrane-associated small GTPase Rab8. 2008, Pubmed
Palczewski, Crystal structure of rhodopsin: A G protein-coupled receptor. 2000, Pubmed
Papermaster, Rhodopsin content in the outer segment membranes of bovine and frog retinal rods. 1974, Pubmed
Papermaster, Vesicular transport of newly synthesized opsin from the Golgi apparatus toward the rod outer segment. Ultrastructural immunocytochemical and autoradiographic evidence in Xenopus retinas. 1985, Pubmed , Xenbase
Papermaster, Membrane biosynthesis in the frog retina: opsin transport in the photoreceptor cell. 1975, Pubmed
Pasqualato, Arf, Arl, Arp and Sar proteins: a family of GTP-binding proteins with a structural device for 'front-back' communication. 2002, Pubmed
Pearring, Loss of Arf4 causes severe degeneration of the exocrine pancreas but not cystic kidney disease or retinal degeneration. 2017, Pubmed
Pearring, Guanylate cyclase 1 relies on rhodopsin for intracellular stability and ciliary trafficking. 2015, Pubmed
Pearring, Protein sorting, targeting and trafficking in photoreceptor cells. 2013, Pubmed , Xenbase
Peyroche, Brefeldin A acts to stabilize an abortive ARF-GDP-Sec7 domain protein complex: involvement of specific residues of the Sec7 domain. 1999, Pubmed
Pulvirenti, A traffic-activated Golgi-based signalling circuit coordinates the secretory pathway. 2008, Pubmed
Randazzo, The Arf GTPase-activating protein ASAP1 regulates the actin cytoskeleton. 2000, Pubmed
Randazzo, The myristoylated amino terminus of ADP-ribosylation factor 1 is a phospholipid- and GTP-sensitive switch. 1995, Pubmed
Raykova, Let There Be Light! 2016, Pubmed
Reiling, A CREB3-ARF4 signalling pathway mediates the response to Golgi stress and susceptibility to pathogens. 2013, Pubmed
Reiter, Genes and molecular pathways underpinning ciliopathies. 2017, Pubmed
Richardson, The Sec7 N-terminal regulatory domains facilitate membrane-proximal activation of the Arf1 GTPase. 2016, Pubmed
Richardson, Autoregulation of Sec7 Arf-GEF activity and localization by positive feedback. 2012, Pubmed
Richardson, The Sec7 Arf-GEF is recruited to the trans-Golgi network by positive feedback. 2012, Pubmed
Sáenz, Golgicide A reveals essential roles for GBF1 in Golgi assembly and function. 2009, Pubmed
Salinas, A single valine residue plays an essential role in peripherin/rds targeting to photoreceptor outer segments. 2013, Pubmed , Xenbase
Sang, Mapping the NPHP-JBTS-MKS protein network reveals ciliopathy disease genes and pathways. 2011, Pubmed
Satoh, Rab11 mediates post-Golgi trafficking of rhodopsin to the photosensitive apical membrane of Drosophila photoreceptors. 2005, Pubmed
Schou, Ins and outs of GPCR signaling in primary cilia. 2015, Pubmed
Schwarz, Arl3 and RP2 mediated assembly and traffic of membrane associated cilia proteins. 2012, Pubmed
Seixas, Rab and Arf proteins in genetic diseases. 2013, Pubmed
Shetty, Rab6 regulation of rhodopsin transport in Drosophila. 1998, Pubmed
Shimada, In Vitro Modeling Using Ciliopathy-Patient-Derived Cells Reveals Distinct Cilia Dysfunctions Caused by CEP290 Mutations. 2017, Pubmed
Söderberg, Direct observation of individual endogenous protein complexes in situ by proximity ligation. 2006, Pubmed
Spencer, Progressive Rod-Cone Degeneration (PRCD) Protein Requires N-Terminal S-Acylation and Rhodopsin Binding for Photoreceptor Outer Segment Localization and Maintaining Intracellular Stability. 2016, Pubmed
Stalder, Arf GTPase regulation through cascade mechanisms and positive feedback loops. 2013, Pubmed
Szul, Dissecting the role of the ARF guanine nucleotide exchange factor GBF1 in Golgi biogenesis and protein trafficking. 2007, Pubmed
Szul, Dissection of membrane dynamics of the ARF-guanine nucleotide exchange factor GBF1. 2005, Pubmed
Tam, The C terminus of peripherin/rds participates in rod outer segment targeting and alignment of disk incisures. 2004, Pubmed , Xenbase
Trifilieff, Detection of antigen interactions ex vivo by proximity ligation assay: endogenous dopamine D2-adenosine A2A receptor complexes in the striatum. 2011, Pubmed
Trivedi, Live-cell imaging evidence for the ciliary transport of rod photoreceptor opsin by heterotrimeric kinesin-2. 2012, Pubmed
van Reeuwijk, Scrutinizing ciliopathies by unraveling ciliary interaction networks. 2011, Pubmed
Vetter, Structure of Rab11-FIP3-Rabin8 reveals simultaneous binding of FIP3 and Rabin8 effectors to Rab11. 2015, Pubmed
Volpicelli-Daley, Isoform-selective effects of the depletion of ADP-ribosylation factors 1-5 on membrane traffic. 2005, Pubmed
Wang, Molecular complexes that direct rhodopsin transport to primary cilia. 2014, Pubmed
Wang, The Arf GAP ASAP1 provides a platform to regulate Arf4- and Rab11-Rab8-mediated ciliary receptor targeting. 2012, Pubmed
Wang, The Arf and Rab11 effector FIP3 acts synergistically with ASAP1 to direct Rabin8 in ciliary receptor targeting. 2015, Pubmed
Ward, A conserved signal and GTPase complex are required for the ciliary transport of polycystin-1. 2011, Pubmed
Wensel, Structural and molecular bases of rod photoreceptor morphogenesis and disease. 2016, Pubmed
Westlake, Primary cilia membrane assembly is initiated by Rab11 and transport protein particle II (TRAPPII) complex-dependent trafficking of Rabin8 to the centrosome. 2011, Pubmed
Wiens, Bardet-Biedl syndrome-associated small GTPase ARL6 (BBS3) functions at or near the ciliary gate and modulates Wnt signaling. 2010, Pubmed
Williams, Usher syndrome: animal models, retinal function of Usher proteins, and prospects for gene therapy. 2008, Pubmed
Wright, An ARL3-UNC119-RP2 GTPase cycle targets myristoylated NPHP3 to the primary cilium. 2011, Pubmed
Wright, Regulating the large Sec7 ARF guanine nucleotide exchange factors: the when, where and how of activation. 2014, Pubmed
Young, Visual cells and the concept of renewal. 1976, Pubmed
Young, The renewal of photoreceptor cell outer segments. 1967, Pubmed
Zhang, Mistrafficking of prenylated proteins causes retinitis pigmentosa 2. 2015, Pubmed
Zhang, Molecular views of Arf-like small GTPases in cilia and ciliopathies. 2013, Pubmed
Zhao, Nephrocystins and MKS proteins interact with IFT particle and facilitate transport of selected ciliary cargos. 2011, Pubmed
Zhao, GBF1, a cis-Golgi and VTCs-localized ARF-GEF, is implicated in ER-to-Golgi protein traffic. 2006, Pubmed
Zulliger, SNAREs Interact with Retinal Degeneration Slow and Rod Outer Segment Membrane Protein-1 during Conventional and Unconventional Outer Segment Targeting. 2015, Pubmed
