Click here to close Hello! We notice that you are using Internet Explorer, which is not supported by Xenbase and may cause the site to display incorrectly. We suggest using a current version of Chrome, FireFox, or Safari.
XB-ART-55163
Mol Cancer 2018 Aug 01;171:111. doi: 10.1186/s12943-018-0848-3.
Show Gene links Show Anatomy links

MASTL induces Colon Cancer progression and Chemoresistance by promoting Wnt/β-catenin signaling.

Uppada SB, Gowrikumar S, Ahmad R, Kumar B, Szeglin B, Chen X, Smith JJ, Batra SK, Singh AB, Dhawan P.


???displayArticle.abstract???
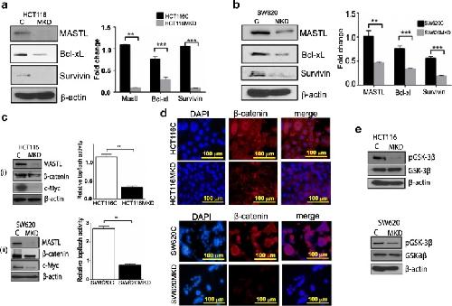
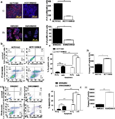
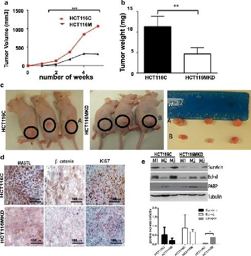
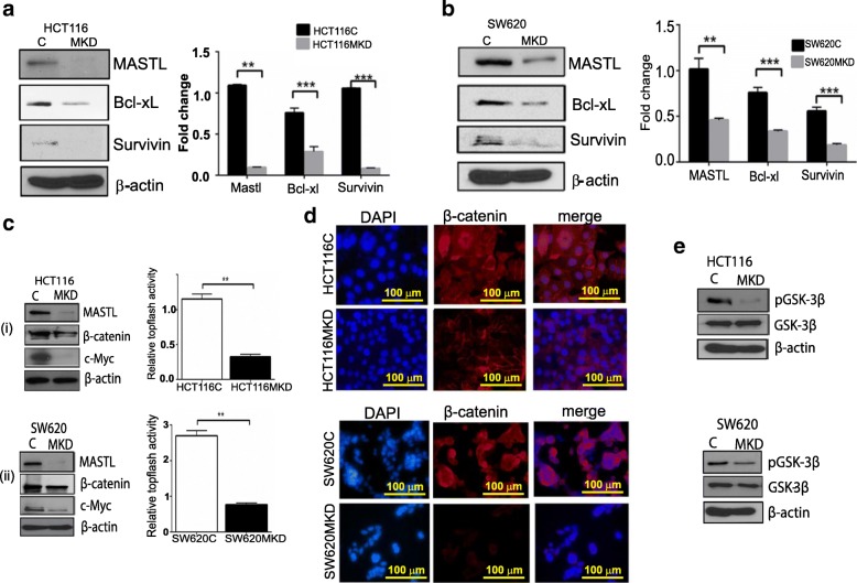
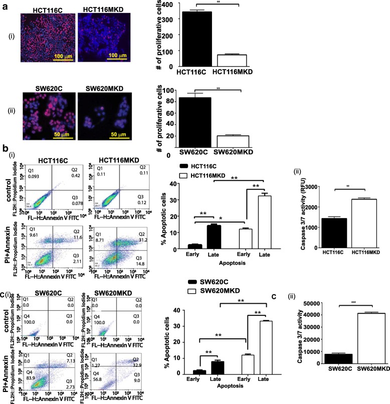
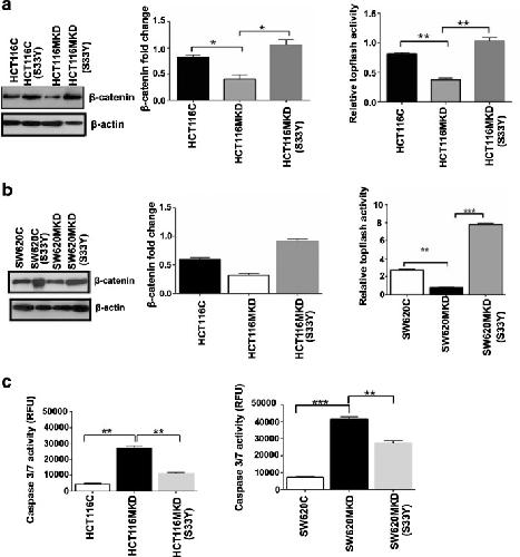
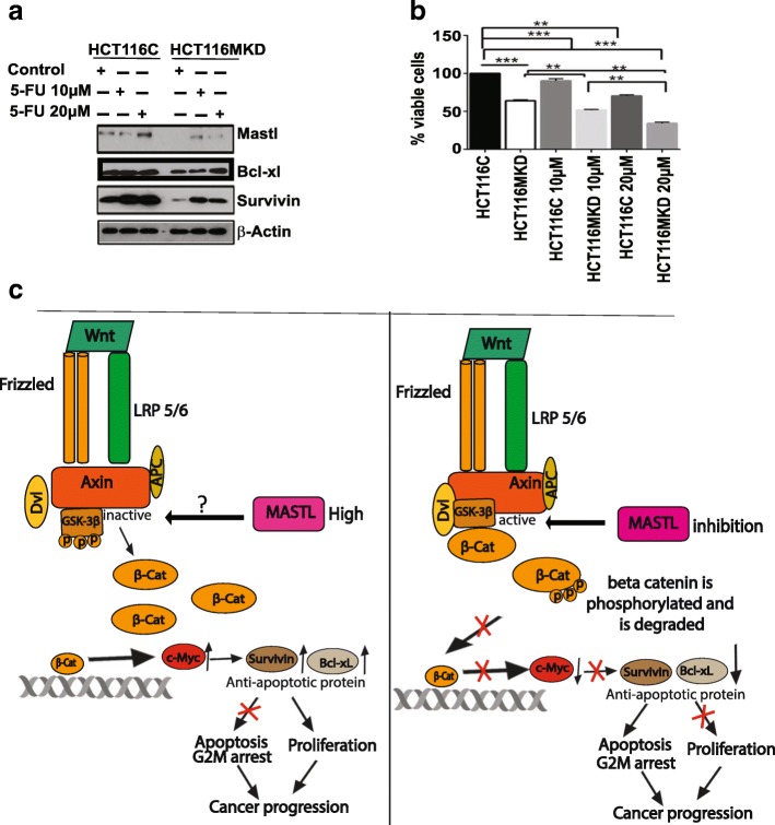
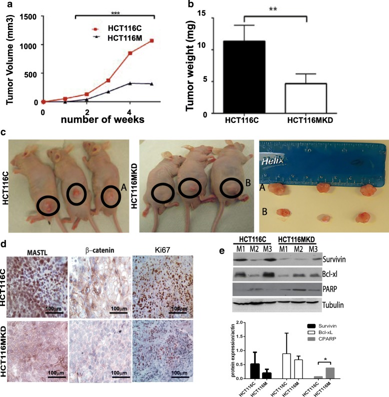
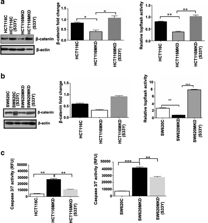
BACKGROUND: Chemotherapeutic agents that modulate cell cycle checkpoints and/or tumor-specific pathways have shown immense promise in preclinical and clinical studies aimed at anti-cancer therapy. MASTL (Greatwall in Xenopus and Drosophila), a serine/threonine kinase controls the final G2/M checkpoint and prevents premature entry of cells into mitosis. Recent studies suggest that MASTL expression is highly upregulated in cancer and confers resistance against chemotherapy. However, the role and mechanism/s of MASTL mediated regulation of tumorigenesis remains poorly understood. METHODS: We utilized a large patient cohort and mouse models of colon cancer as well as colon cancer cells to determine the role of Mastl and associated mechanism in colon cancer. RESULTS: Here, we show that MASTL expression increases in colon cancer across all cancer stages compared with normal colon tissue (P < 0.001). Also, increased levels of MASTL associated with high-risk of the disease and poor prognosis. Further, the shRNA silencing of MASTL expression in colon cancer cells induced cell cycle arrest and apoptosis in vitro and inhibited xenograft-tumor growth in vivo. Mechanistic analysis revealed that MASTL expression facilitates colon cancer progression by promoting the β-catenin/Wnt signaling, the key signaling pathway implicated in colon carcinogenesis, and up-regulating anti-apoptotic proteins, Bcl-xL and Survivin. Further studies where colorectal cancer (CRC) cells were subjected to 5-fluorouracil (5FU) treatment revealed a sharp increase in MASTL expression upon chemotherapy, along with increases in Bcl-xL and Survivin expression. Most notably, inhibition of MASTL in these cells induced chemosensitivity to 5FU with downregulation of Survivin and Bcl-xL expression. CONCLUSION: Overall, our data shed light on the heretofore-undescribed mechanistic role of MASTL in key oncogenic signaling pathway/s to regulate colon cancer progression and chemo-resistance that would tremendously help to overcome drug resistance in colon cancer treatment.

???displayArticle.pubmedLink??? 30068336
???displayArticle.pmcLink??? PMC6090950
???displayArticle.link??? Mol Cancer
???displayArticle.grants??? [+]

Species referenced: Xenopus
Genes referenced: birc5l cdk1 ctnnb1 mastl myc parp1


???attribute.lit??? ???displayArticles.show???
References [+] :
Adhikari, Mastl/PP2A regulate Cdk1 in ooycte maturation. 2015, Pubmed