|
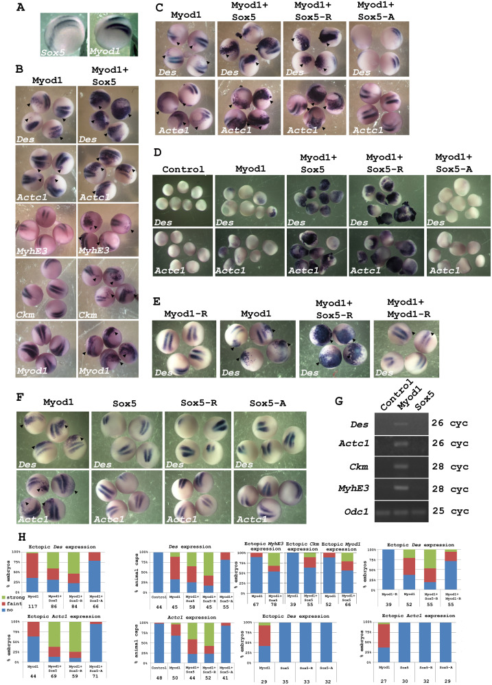
Fig. 1. Sox5 enhances muscle gene expression and acts as a transrepressor in Myod1-induced myogenic transcription assay. (A) In situ hybridization experiments of Sox5 and Myod1 at stage 18 show that Sox5 is expressed at dorsomedial and ventrolateral region of the somites like Myod1. Lateral views. The anterior side of the embryos is on the left. (B) Whole-mount in situ hybridization of embryos unilaterally injected with 100 pg of synthetic mRNAs coding for Myod1 alone or co-injected with Sox5 (400 pg), fixed at stages 17/18 and probed with Des, Actc1, MyhE3, Ckm and endogenous Myod1. (C) Embryos were injected unilaterally either with Myod1 synthetic mRNA alone (100 pg), or co-injected with Sox5, Sox5-R or Sox5-A (400 pg each), fixed at neurula stage and submitted to in situ hybridization for Des and Actc1. (D) Same experiments as in (C) on animal cap explants. (E) Embryos were injected unilaterally either with Myod1-R synthetic mRNA (400 pg), with Myod1 synthetic mRNA (100 pg) alone or co-injected with Sox5-R or Myod1-R (400 pg each), fixed at neurula stage and probed with Des. The arrowhead indicates ectopic expression. Probe is shown in the bottom right corner of each panel. (F) Embryos were injected unilaterally either with Myod1 synthetic mRNA (100 pg), Sox5, Sox5-R or Sox5-A (400 pg each), fixed at neurula stage and submitted to in situ hybridization for Des and Actc1. (G) Expression of Des, Actc1, Ckm, and MyhE3 determined by semi-quantitative RT-PCR from RNA extracted of animal cap explants. Embryos were bilaterally injected with Myod1 synthetic mRNA (100 pg) or with Sox5. Number of PCR cycles was indicated on the left. (H) Bar graph showing percentage of embryos with no, faint or strong ectopic expression. Chi-squared test analysis for ectopic Des expression: Myod1 versus Sox5 (P value< 0,0001), Sox5-R (P value< 0,0001), Sox5-A (P value< 0,0001), for ectopic Actc1 expression: : Myod1 versus Sox5 (P value< 0,0001), Sox5-R (P value< 0,0001), Sox5-A (P value< 0,0001), for ectopic MyhE3 expression: Myod1 versus Sox5 (P value< 0,0001), for ectopic Ckm expression: Myod1 versus Sox5 (P value< 0,0001), for ectopic Myod1 expression: Myod1 versus Sox5 (P value< 0,0002), for Des expression in animal caps: Myod1 versus Sox5 (P value= 0,0228), Sox5-R (P value< 0,0001), Sox5-A (P value< 0,0001), for ectopic Actc1 expression in animal cap: Myod1 versus Sox5 (P value< 0,0001), Sox5-R (P value< 0,0001), Sox5-A (P value= 0,0140), for ectopic Des expression of Myod1-R construct: Myod1 versus Sox5EF (P value= 0,0110), Myod1-R (P value= 0,0011). Numbers of injected embryos are indicated at the bottom of each bar. |
|
Fig. 2. Sox5 and Sox6 enhance muscle gene transcription in Myod1-induced myogenic transcription assay, acting as a transrepressor except for slow muscle-specific genes. (A) In situ hybridization experiments show ectopic expression of Des and Actc1 (arrowheads) in embryos injected unilaterally either with Myod1 synthetic mRNA alone (100 pg), or co-injected with Sox5, Sox6, Sox15, Sox8 or Sox9 (400 pg each) and fixed at neurula stage. (B) Embryos were injected unilaterally either with Myod1 synthetic mRNA (100 pg) alone or co-injected with Sox15 or dCSox15 (400 pg each), fixed at neurula stage and probed with Des and Actc1. (C) Embryos were injected unilaterally either with Myod1 synthetic mRNA (100 pg) alone or co-injected with Sox6-R or Sox6-A (400 pg each), fixed at neurula stage and probed with Des and Actc1. The arrowhead indicates ectopic expression. Probe is shown in the bottom right corner of each panel. (D) Western blot with anti-flag antibodies of late gastrula embryos injected bilaterally either with 400 pg of Sox5, Sox6, Sox5-R, Sox6-R, Sox5-A, or Sox6-A synthetic mRNAs. Molecular weight markers are indicated in kilodalton (kDa). (E) Expression of Des, Actc1, Ckm, MyhE3, Mylpf, Tnnc2, MyhE19, Myh7L, Myh7S, Myl2 and Tnnc1 determined by semi-quantitative RT-PCR from RNA extracted of animal cap explants. Embryos were bilaterally injected with Myod1 synthetic mRNA (100 pg) alone or co-injected with Sox5, Sox5-R, Sox5-A, Sox6, Sox6-R or Sox6-A (400 pg each). Number of PCR cycles was indicated on the left. Slow muscle-specific genes are underlined. (F) Bar graph showing percentage of embryos with no, faint or strong ectopic expression. Chi-squared test analysis for ectopic Des expression of different Sox constructs: Myod1 versus Sox5 (P value< 0,0001), Sox15 (P value< 0,0001), dCSox15 (P value< 0,0001), Sox8 non-significant (ns), Sox9 ns, for ectopic Actc1 expression of different Sox constructs: Myod1 versus Sox5(P value< 0,0001), Sox15 (P value=0,0021), dCSox15 (P value< 0,0001), Sox8 ns, Sox9 ns, for ectopic Des expression of different Sox6 constructs: Myod1 versus Sox6 (P value= 0,0140), Sox6-R (P value< 0,0001), Sox6-A (P value< 0,0001), for ectopic Actc1 expression of different Sox6 constructs: Myod1 versus Sox6 (P value< 0,0001), Sox6-R (P value< 0,0001), Sox6-A (P value= 0,0071). Numbers of injected embryos are indicated at the bottom of each bar. |
|
Fig. 3. Sox5 antagonizes the inhibitory effect of Tcf15 and Meox2 in Myod1-induced myogenic transcription assay. (A) Embryos were injected unilaterally either with Myod1 synthetic mRNA (100 pg) alone or co-injected with Tcf15, Tcf15 plus Sox5, Meox2, Meox2 plus Sox5, Pax3 or Pax3 plus Sox5 (400 pg each), fixed at neurula stage and probed with Des and Actc1. (B) Same experiments here as in (A) on animal cap explants. The arrowhead indicates ectopic expression. Probe is shown in the bottom right corner of each panel. (C) Bar graph showing percentage of embryos with no, faint or strong ectopic expression. Chi-squared test analysis for ectopic Des expression: Myod1 versus Sox5 (P = 0,0008), Tcf15 (P value< 0,0001), Meox2 (P value< 0,0001), Pax3 (P value< 0,0001), Myod1+Tcf15 versus Myod1+Tcf15+Sox5 (P value< 0,0001), Myod1+Meox2 versus Myod1+Meox2+Sox5(P value< 0,0001), Myod1+Pax3 versus Myod1+Pax3+Sox5 ns, for ectopic Actc1 expression: Myod1 versus Sox5 (P = 0,0207), Tcf15 (P value< 0,0001), Meox2 (P value = 0,0040), Pax3 (P value = 0,0002), Myod1+Tcf15 versus Myod1+Tcf15+Sox5 (P value = 0,0008), Myod1+Meox2 versus Myod1+Meox2+Sox5 (P value = 0,0039), Myod1+Pax3 versus Myod1+Pax3+Sox5 ns, for ectopic Des expression in animal caps: Myod1 versus Sox5 (P = 0,0228), Tcf15 (P value = 0,0350), Meox2 (P value< 0,0001), Pax3 (P value = 0,0056), Myod1+Tcf15 versus Myod1+Tcf15+Sox5 (P value< 0,0001, Myod1+Meox2 versus Myod1+Meox2+Sox5 (P value< 0,0001), Myod1+Pax3 versus Myod1+Pax3+Sox5 ns, for ectopic Actc1 expression in animal caps: Myod1 versus Sox5 (P = 0,0003), Tcf15 (P value = 0,0014), Meox2 (P value = 0,0069), Pax3 (P value< 0,0001), Myod1+Tcf15 versus Myod1+Tcf15+Sox5 (P value< 0,0001), Myod1+Meox2 versus Myod1+Meox2+Sox5 (P value< 0,0001), Myod1+Pax3 versus Myod1+Pax3+Sox5 ns. Numbers of injected embryos are indicated at the bottom of each bar. |
|
Fig. 4. Sox5 enhances myogenic differentiation and antagonizes the inhibitory effect of Meox2 in Nodal5-induced cap animal assays. (A) In situ hybridization experiments show ectopic expression of endogenous Myod1, Des and Actc1 in animal cap explants of embryos bilaterally injected either with Nodal5 synthetic mRNA alone (50 pg), or co-injected with Sox5-R or Sox5-A(400 pg each). (B) Same experiments from embryos co-injected with Nodal5 synthetic mRNA alone (50 pg) plus Pax3, plus Tc15, plus Meox2, and finally plus both Meox2 and Sox5 (400 pg each). Probe is shown in the bottom right corner of each panel. (C) Expression of endogenous Myod1, Des and Actc1 determined by semi-quantitative RT-PCR at 28 cycles from RNA extracted of animal cap explants. Embryos were bilaterally injected with Nodal5 synthetic mRNA (50 pg) alone or co-injected with Meox2, Meox2 plus Sox5, Sox5, Sox5-R or Sox5-A (400 pg each). (D) Bar graph showing percentage of embryos with no, faint or strong expression. Chi-squared test analysis for Des expression: Nodal5 versus Sox5 ns, Sox5-R (P value = 0,0424), Sox5-A (P value< 0,0001), Pax3 (P value< 0,0001), Tcf15 ns, Meox2 (P value< 0,0001), Nodal+Meox2 versus Nodal+Meox2+Sox5 (P value = 0,0014), for Actc1 expression: Nodal5 versus Sox5 (P value = 0,0184), Sox5-R (P value = 0,0170), Sox5-A (P value< 0,0001), Pax3 (P value = 0,0004), Tcf15 ns, Meox2 (P value< 0,0001), Nodal+Meox2 versus Nodal+Meox2+Sox5 (P value< 0,0001), for Myod1 expression: Nodal5 versus Sox5 ns, Sox5-R ns, Sox5-A ns, Pax3 (P value = 0,0379), Tcf15 ns , Meox2 ( P value = 0,0374). Numbers of injected embryos are indicated at the bottom of each bar. |
|
Fig. 5. DXM-inducible proteins have the same activities as native proteins in Myod1-induced myogenic transcription assay. (A) Induction by 10 µM dexamethasone (DXM) at morula stage, led to strong ectopic expression of Des in embryos injected unilaterally by Myod1GR (100 pg). (B) Inducible proteins GAMeox2, GASox5 and GASox5-A triggered strong ectopic expression of Des like native ones in Myod1-induced myogenic transcription assay, after unilateral co-injection of the corresponding synthetic mRNA (400 pg) with Myod1 (100 pg) and induction by 10 µM DXM. (C) Bar graph showing percentage of embryos with no, faint or strong expression. Chi-squared test analysis for Des expression: Myod1GR no DXM versus Myod1GR DXM (P value< 0,0001), Myod1 versus Myod1+GAMeox2 ns, Myod1+GASox5 no DXM ns, Myod1+GASox5-A no DXM ns, Myod1+GAMeox2 no DXM versus Myod1+GAMeox2 DXM (P value = 0,0147), Myod1+GASox5 no DXM versus Myod1+GASox5 DXM (P value = 0,0298), Myod1+GASox-A no DXM versus Myod1+GASox5 DXM (P value = 0,0005). Numbers of injected embryos are indicated at the bottom of each bar. |
|
Fig. 6. Sox5 inducible protein rescues myogenic differentiation in Sox5 morphants and antagonizes Meox2 protein during myotome formation. (A) Embryos were injected unilaterally with 5 ng of moSox5 and then were submitted to in situ hybridization with Des and Actc1 antisense probe at the stage 18/19. Des and Actc1 labelling were compared to β-galactosidase control and moSox5C injected embryos. A co-injection of GAsox5 mRNA (200 pg) after induction by DXM at stage 13, with moSox5 was able to rescue the phenotype of moSox5 injected embryos. Unilateral injection of GASox5 and DXM induction produced an increase of Des and Actc1 mRNA whereas injection of GASox5-A and DXM induction led to a decrease of muscle markers. (B) Embryos were injected unilaterally with 10 ng of moMeox2 and then were submitted to in situ hybridization with Des and Actc1 antisense probe at the stage 18/19. Des and Actc1 labelling were compared to β-galactosidase control and moMeox2C injected embryos Unilateral injection of either GAMeox2 (200 pg) induced a decrease of Des and Actc1 mRNA expression at the neurula stage after induction by DXM at stage 13. A co-injection with GASox5 mRNA (200 pg) was able to antagonize the effects of GAMeox2 and rescue the phenotype of injected embryos. Induction by 10 µM dexamethasone (+DXM). Dorsal view and anterior side on the right. β-galactosidase mRNA (blue) was co-injected to identify the injected side, indicated by an asterisk (*). Control, β-galactosidase mRNA alone. Probe is shown in the bottom right corner of each panel. (C) Embryos scored for moSox5, inducible proteins GAsox5 and GASox5-A. Kruskall Wallis test and Dunnâs multiple comparisons test revealed significant difference between moSox5C and moSox5, moSox5+GASox5 and moSox5+GASox5+DXM, GASox5 and GASox5+DXM, GASox5-A and GASox5-A+DXM for both Des and Actc1 expression. Number of embryos injected above each bar. Embryos scored for moMeox2 and inducible proteins GAMeox2. Kruskall Wallis test and Dunnâs multiple comparisons test revealed significant difference between moMeox2C and moMeox2, GAMeox2 and GAMeox2+DXM, GAMeox2+DXM and GAMeox2+GASox5+DXM for both Des and Actc1 expression. Numbers of injected embryos are indicated at the bottom of each bar. The same β-galactosidase control is used for moSox5 and moMeox2. |
|
Fig. 7. Sox5 increases late myogenic regulators in Myod1-induced myogenic transcription assay. (A) Expression of more than 50 genes determined by semi-quantitative RT-PCR from RNA extracted of animal cap explants. Embryos were bilaterally injected with MyodF synthetic mRNA (100 pg) alone or co-injected with Sox5, Sox5-R, Sox5-A, Sox6, Sox6-R or Sox6-A (400 pg each). Number of PCR cycles was indicated on the left. (B) Embryos were injected unilaterally with 5 ng of moSox5 and then were submitted to in situ hybridization with Myog antisense probe at the stage 19/20. Myog labelling were compared to β-galactosidase control injected embryos. Dorsal view and anterior side on the right. β-galactosidase mRNA (blue) was co-injected to identify the injected side, indicated by an asterisk (*). Control, β-galactosidase mRNA alone. Probe is shown in the bottom right corner of each panel. (C) Embryos were injected unilaterally either with Myod1 synthetic mRNA (100 pg) alone or co-injected with Foxc1, Foxc1 plus Sox5, Foxc2, Foxc2 plus Sox5 (400 pg each), fixed at neurula stage and probed with Des and Actc1. (D) Expression of Nfib determined by semi-quantitative RT-PCR from RNA extracted of animal cap explants. Embryos were bilaterally injected with Myod1 synthetic mRNA (100 pg), Sox5, (400 pg) or both. Number of PCR cycles was indicated on the left. (E) In situ hybridization experiments showing Nfib expression in lateral view at stage 20, anterior side on the right. (F) transversal section showing Nfib expression in somites. (G) Embryos were injected unilaterally either with Nfib (400 pg), Myod1 synthetic mRNA (100 pg) alone or co-injected with Nfib, Sox5-A, Nfib plus Sox5-A, (400 pg each), fixed at neurula stage and probed with Des and Actc1. (H) Bar graph showing percentage of embryos with no, faint or strong expression (Des and Actc1) and with decreased,unchanged or increased expression (Myog). Chi-squared test analysis for Des expression: Myod1 versus Myod1+Foxc1 (P value = 0,0001), Myod1+Foxc1+Sox5 (P value = 0,0005), Myod1+Foxc2 (P value< 0,0001), Myod1+Foxc2+Sox5 (P value< 0,0001), Myod1+Foxc1 versus Myod1+Foxc1+Sox5 (P value = 0,0006), Myod1+Foxc2 versus Myod1+Foxc2+Sox5 (P value = 0,0021), Myod1 versus Myod1+Nfib (P value = 0,0001), Myod1+Sox5 (P value = 0,0001), Myod1+Sox5-A (P value< 0,0001), Myod1+Sox5-A versus Myod1+Sox5-A+Nfib (P value< 0,028), for Actc1 expression: Myod1 versus Myod1+Foxc1 ns, Myod1+Foxc1+Sox5 (P value = 0,0001), Myod1+Foxc2 ns, Myod1+Foxc2+Sox5 (P value< 0,0009), Myod1+Foxc1 versus Myod1+Foxc1+Sox5 (P value = 0,0424), Myod1+Foxc2 versus Myod1+Foxc2+Sox5 (P value = 0,049), Myod1 versus Myod1+Nfib (P value = 0,0007), Myod1+Sox5 (P value = 0,0001), Myod1+Sox5-A (P value< 0,0055), Myod1+Sox5-A versus Myod1+Sox5-A+Nfib (P value< 0,036). Chi-squared test analysis for Myog expression: Control versus moSox5 (P value< 0,0001). Numbers of injected embryos are indicated at the bottom of each bar. |
|
Fig. 8. Schematic diagram of Sox5 action inXenopusmyotome. Sox5 accumulates in the somites at late neurula stage in dorso and ventro-lateral regions where myogenic differentiation takes place. Sox5 enhances indirectly myogenic transcription by acting as a transcriptional repressor on putative inhibitors of myogenesis. |
|
nfib (nuclear factor I B) gene expression in Xenopus laevis embryo, assayed via in situ hybridization, NF stage 20, lateral view, anterior left, dorsal up. |
|
nfib (nuclear factor I B) gene expression in transverse section of Xenopus laevis embryo, assayed via in situ hybridization, NF stage 20, dorsal up. |