XB-ART-55130
Nat Commun
2018 Jul 24;91:2893. doi: 10.1038/s41467-018-05125-4.
Show Gene links
Show Anatomy links
Excitatory synaptic dysfunction cell-autonomously decreases inhibitory inputs and disrupts structural and functional plasticity.
???displayArticle.abstract???
Functional circuit assembly is thought to require coordinated development of excitation and inhibition, but whether they are co-regulated cell-autonomously remains unclear. We investigate effects of decreased glutamatergic synaptic input on inhibitory synapses by expressing AMPAR subunit, GluA1 and GluA2, C-terminal peptides (GluA1CTP and GluA2CTP) in developing Xenopus tectal neurons. GluACTPs decrease excitatory synaptic inputs and cell-autonomously decreases inhibitory synaptic inputs in excitatory and inhibitory neurons. Visually evoked excitatory and inhibitory currents decrease proportionately, maintaining excitation/inhibition. GluACTPs affect dendrite structure and visual experience-dependent structural plasticity differently in excitatory and inhibitory neurons. Deficits in excitatory and inhibitory synaptic transmission and experience-dependent plasticity manifest in altered visual receptive field properties. Both visual avoidance behavior and learning-induced behavioral plasticity are impaired, suggesting that maintaining excitation/inhibition alone is insufficient to preserve circuit function. We demonstrate that excitatory synaptic dysfunction in individual neurons cell-autonomously decreases inhibitory inputs and disrupts neuronal and circuit plasticity, information processing and learning.
???displayArticle.pubmedLink??? 30042473
???displayArticle.pmcLink??? PMC6057951
???displayArticle.link??? Nat Commun
???displayArticle.grants??? [+]
LY17C090007 Natural Science Foundation of Zhejiang Province (Zhejiang Provincial Natural Science Foundation), EY011261 U.S. Department of Health & Human Services | NIH | National Eye Institute (NEI), EY027437 U.S. Department of Health & Human Services | NIH | National Eye Institute (NEI), R01 EY011261 NEI NIH HHS , R01 EY027437 NEI NIH HHS , EY027437 U.S. Department of Health & Human Services | NIH | National Eye Institute (NEI), EY011261 U.S. Department of Health & Human Services | NIH | National Eye Institute (NEI)
Species referenced: Xenopus laevis
Genes referenced: dlg4 erf gria1 gria2 rho srf
???attribute.lit??? ???displayArticles.show???
|
|
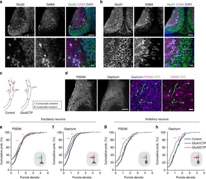
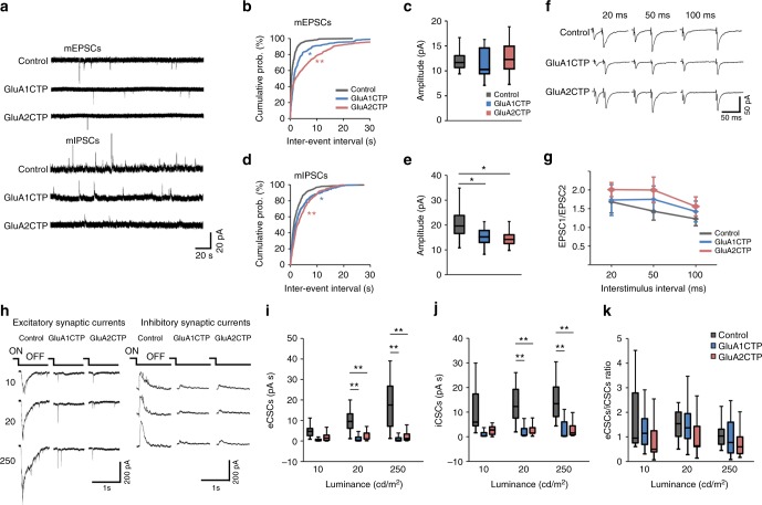
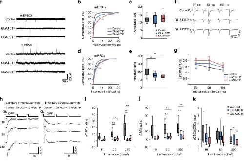
Fig. 1. GluACTP expression reduced both spontaneous and evoked excitatory and inhibitory synaptic transmission in tectal neurons. a Representative traces of mEPSCs and mIPSCs from neurons expressing EGFP only (Control), GluA1CTP, and GluA2CTP, respectively. b Expression of GluA1CTP or GluA2CTP significantly increased inter-event intervals (IEIs) of mEPSCs in tectal neurons. *P < 0.05, **P < 0.01. Kolmogorov–Smirnov test. c Amplitudes of mEPSCs were not significantly affected by GluA1CTP or GluA2CTP expression. Control: n = 14; GluA1CTP: n = 13; GluA2CTP: n = 15. d, e Cumulative distributions (d) and amplitudes (e) of mIPSCs showing GluA1CTP or GluA2CTP expression significantly increased IEI and decreased amplitudes of mIPSCs compared to control neurons. *P < 0.05, **P < 0.01. Kolmogorov–Smirnov test or ANOVA with Newman–Keuls posthoc test. f Representative recordings of EPSCs in response to paired stimuli 20, 50, and 100 ms apart from neurons in each experimental group. Stimulus artifact was clipped for clarity. g Paired pulse ratios of EPSC2/EPSC1 were not significantly different between control, GluA1CTP-, and GluA2CTP-expressing neurons. Scale bar: 20 pA, 20 ms. Control: n = 7; GluA1CTP: n = 5; GluA2CTP: n = 5. h Representative traces for visually evoked excitatory CSCs (eCSCs) and inhibitory CSCs (iCSCs) in control, GluA1CTP-, and GluA2CTP-expressing neurons in response to full-field light off visual stimuli at intensities of 10, 20, and 250 cd cm−2. i, j Summary data showing that eCSCs (i) and iCSCs (j) in GluA1CTP- and GluA2CTP-expressing neurons are significantly decreased compared to control neurons in response to visual stimuli of 20 and 250 cd cm−2 respectively. Control: n = 7; GluA1CTP: n = 7; GluA2CTP: n = 7. k The ratio of eCSCs to iCSCs in GluA1CTP- and GluA2CTP-expressing neurons remained comparable to control neurons in response to visual stimulation of all luminances tested. ANOVA with Newman–Keuls posthoc test. We record tectal neurons blind to neurotransmitter type. Approximately 70% of tectal neurons are excitatory neurons, therefore the electrophysiological results most likely reflect changes in the excitatory neurons. For boxplots in this and following figures, the box represents the 25th and 75th percentiles of the samples. The center line represents the median and whiskers depict the full range of observations |
|
|
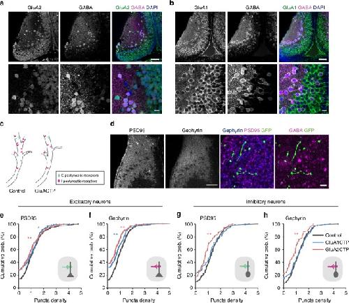
Fig. 2. Decreased excitatory inputs induced cell-autonomous decreases in inhibitory synaptic inputs in both excitatory and inhibitory neurons. a, b Co-immunolabeling of GABA and GluA2 (a) or GluA1 (b) antibodies shows that both GluA1 and GluA2 are widely expressed in the tectum and are found in both excitatory (GABA-negative) and inhibitory (GABA-positive) neurons. Scale bar: top: 50âμm; bottom: 10âμm. c Schematic illustrates excitatory and inhibitory synapses on excitatory and inhibitory postsynaptic neurons. d PSD95 and gephyrin immunolabeling in the tectum (left) show high puncta density in the neuropil and relatively low density in the somatic region. Right: representative images of PSD95 and gephyrin puncta in a GFP+ dendritic segment. The identity (excitatory or inhibitory) of the GFP+ dendrite was determined by GABA immunolabeling. Scale bar: left: 50âμm; right: 10âμm. e- h Summary data showing GluA1CTP and GluA2CTP decreased both PSD95 (e) and gephyrin (f) puncta density in excitatory dendrites (number of dendritic segments: Control: nâ=â250; GluA1CTP: nâ=â170; GluA2CTP: nâ=â210). In inhibitory dendrites, GluA2CTP, but not GluA1CTP, significantly decreased PSD95 (g) and gephyrin (h) puncta density (number of dendritic segments: Control: nâ=â134; GluA1CTP: nâ=â54; GluA2CTP: nâ=â49). *Pâ<â0.05; **Pâ<â0.01; KruskalâWallis test with posthoc MannâWhitney U test |
|
|
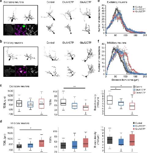
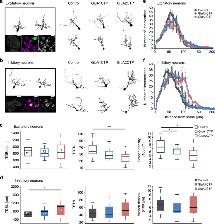
Fig. 3. GluACTPs differentially affect dendritic arbor growth in excitatory and inhibitory neurons. a, b Representative images of excitatory (a) and inhibitory (b) neurons. Left panel: Example of the live image and reconstructed full dendritic arbor of an individual neuron (top). Post hoc GABA immunolabeling (bottom) of the same neuron. Green, GFP; gray/magenta, GABA. Scale bar: left 100âμm; middle and right 10âμm. Right panel: Representative live images (top) of inhibitory neurons expressing GFP only (control), GluA1CTP, or GluA2CTP, and reconstructed complete dendritic arbors (bottom). c, d Summary data of total dendritic branch length (TDBL), total branch tip number (TBTN), and branch density control, GluA2CTP- and GluA1CTP-expressing excitatory (c) and inhibitory (d) neurons. *Pâ<â0.05, KruskalâWallis test with post hoc MannâWhitney U test. Number of neurons in each group is shown in the graph. e, f Sholl analysis: neither GluA1CTP nor GluA2CTP affected dendritic arbor branching pattern in excitatory neurons (e). GluA2CTP but not GluA1CTP significantly increased branch density distal to the soma in inhibitory neurons (f) compared to controls. *Pâ<â0.05, **Pâ<â0.01, KruskalâWallis test with post hoc MannâWhitney U test |
|
|
Fig. 4. GluACTP expression disrupts experience-dependent structural plasticity in excitatory and inhibitory neurons. a Representative images of complete dendritic arbor reconstructions from time-lapse images taken before (T1) and after (T2) 4âh of dark, and after 4âh of STVE (T3) of individual excitatory and inhibitory neurons in each group. Top: schematic shows the experimental protocol and imaging time course. b Summary data of changes in TDBL (ÎTDBL) and TBTN (ÎTBTN) during the dark and STVE periods in excitatory neurons. GluA1CTP and GluA2CTP significantly decrease STVE-induced dendritic arbor growth. *Pâ<â0.05, **Pâ<â0.01, KruskalâWallis test with post hoc MannâWhitney U test. c Scatter plots of ÎTBTN in response to STVE versus dark in individual excitatory neurons. Rho value of Pearson correlation is shown on each plot. d Summary data of ÎTDBL and ÎTBTN during dark and STVE periods in inhibitory neurons. e Scatter plots of ÎTBTN in response to STVE versus dark in individual inhibitory neurons |
|
|
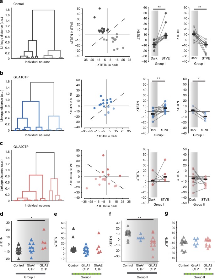
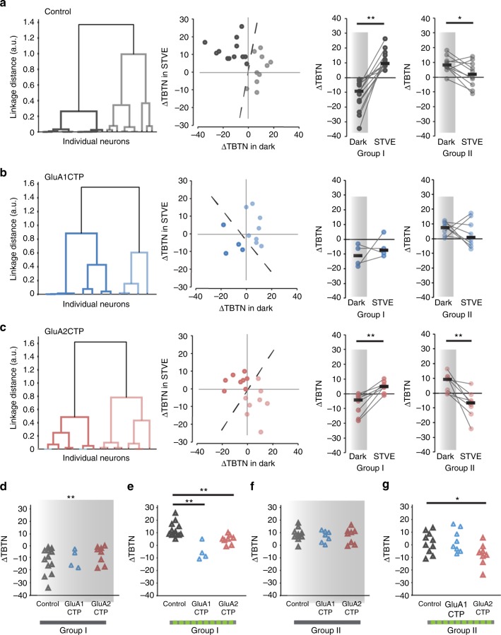
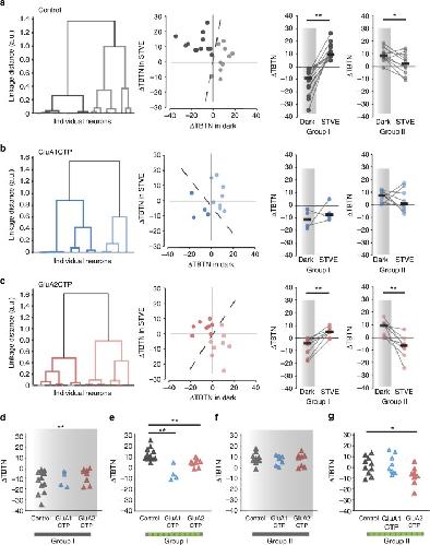
Fig. 5. GluA2CTP expression disrupted the bimodal experience-dependent structural plasticity of inhibitory neurons. a Left: Dendrogram of unsupervised hierarchical cluster analysis of control inhibitory neurons based on changes in TBTN (ÎΤÎΤÎ) in STVE versus dark. Middle: Scatter plots of ÎTBTN in response to STVE versus dark in individual neurons for Group I and II inhibitory neurons. Right: Summary of ÎTBTN in dark and STVE for control Group I and II neurons. b Cluster analysis of GluA1CTP-expressing inhibitory neurons. c Cluster analysis of GluA2CTP-expressing inhibitory neurons. *Pâ<â0.05, **Pâ<â0.01, Wilcoxon sign rank test. d, g Summary data of ÎTBTN in response to dark (d, f) and STVE (e, g) in Group I (d, e) and Group II (f, g) inhibitory neurons. *Pâ<â0.05, KruskalâWallis test with post hoc MannâWhitney U test |
|
|
Fig. 6. Cluster analysis of experience-dependent changes in TBTN in individual excitatory neurons. a Left: Dendrogram of unsupervised hierarchical cluster analysis of control excitatory neurons based on ÎTBTN in STVE versus dark. Middle: Scatter plots of ÎTBTN in response to STVE versus dark in individual neurons for Group I and II excitatory neurons. Right: Summary of ÎTBTN in dark and STVE for Group I and II control neurons. b Cluster analysis of GluA1CTP-expressing excitatory neurons. c Cluster analysis of GluA2CTP-expressing excitatory neurons. *Pâ<â0.05, **Pâ<â0.01, Wilcoxon sign rank test. d- g Summary data of ÎTBTN in response to dark (d, f) and STVE (e, g) in group I (d, e) and group II (f, g) excitatory neurons. *Pâ<â0.05, KruskalâWallis test with post hoc MannâWhitney U test |
|
|
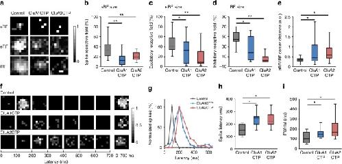
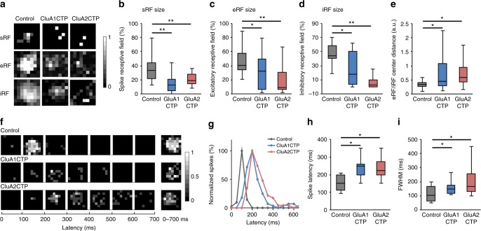
Fig. 7. GluACTP expression disrupts spatial and temporal receptive visual field properties. a Representative maps of spiking RFs (sRFs), excitatory RFs (eRFs), and inhibitory RFs (iRFs) in control, GluA1CTP- and GluA2CTP-expressing neurons. b-d Both GluA1CTP and GluA2CTP expression significantly decreased the size of sRF (b, nâ=â28, 14, 8), eRF (c, nâ=â18, 19, 20), and iRF (d, nâ=â18, 12, 13). e The distances between eRF and iRF centers were significantly larger in GluA1CTP- and GluA2CTP-expressing neurons. f Representative tRF maps in control, GluA1CTP- and GluA2CTP-expressing neurons. g Plot of spike numbers over the 700âms recording period normalized to peak spike numbers per 100âms bin. The control tRF is limited to the first 200âms while tRFs in GluA1CTP- and GluA2CTP-expressing neurons were significantly extended and delayed. h, i Both spike latency (h) and the full width at half maximum (FWHM, i) of the tRF spiking response increased significantly in GluA1CTP- and GluA2CTP-expressing neurons compared to control neurons. Control: nâ=â12; GluA1CTP: nâ=â9; GluA2CTP: nâ=â8. *Pâ<â0.05, **Pâ<â0.01. ANOVA with NewmanâKeuls test |
|
|
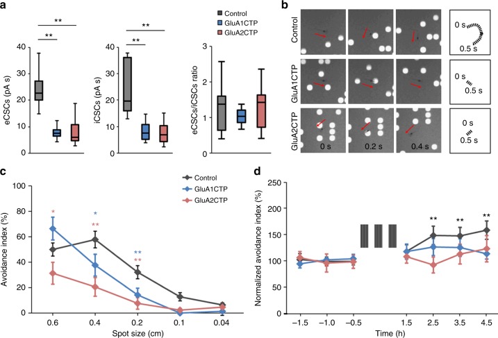
Fig. 8. GluACTP expression impairs visual avoidance behavior and behavioral plasticity. a Expression of GluA1CTP or GluA2CTP with bulk electroporation significantly decreased visually evoked eCSCs and iCSCs in transfected neurons compared to controls. The ratio of eCSCs to iCSCs in GluA1CTP- and GluA2CTP-expressing neurons remained comparable to control neurons. Control: nâ=â7; GluA1CTP: nâ=â8; GluA2CTP: nâ=â7. b Representative snapshots of tadpole behavior in response to upward moving spot stimuli (diameter 0.4âcm) in animals expressing GFP, GluA1CTP, or GluA2CTP in tectal neurons. Top panel: Control tadpoles turned to avoid an approaching stimulus. The swim trajectory over 500âms is shown on the right. Tadpoles in which the optic tectum was electroporated with GluA1CTP (middle panel) or GluA2CTP (bottom panel) did not change swim trajectories in response to a moving stimulus. c Summary data: avoidance index in response to stimuli of diameters 0.04â0.6âcm for animals expressing GFP (control, nâ=â15) or GFP with GluA1CTP (nâ=â21) or GluA2CTP (nâ=â18) in the optic tectum. d GluA1CTP (nâ=â20) or GluA2CTP (nâ=â16) expression blocked visual experience-induced enhancement of visual avoidance behavior observed control tadpoles (nâ=â18). *Pâ<â0.05, **Pâ<â0.01. ANOVA with NewmanâKeuls test. Error bar: meanâ±âs.e.m. |
References [+] :
Aizenman,
Visually driven modulation of glutamatergic synaptic transmission is mediated by the regulation of intracellular polyamines.
2002, Pubmed,
Xenbase
Aizenman, Visually driven modulation of glutamatergic synaptic transmission is mediated by the regulation of intracellular polyamines. 2002, Pubmed , Xenbase
Akerman, Refining the roles of GABAergic signaling during neural circuit formation. 2007, Pubmed
Akgül, Diverse roles for ionotropic glutamate receptors on inhibitory interneurons in developing and adult brain. 2016, Pubmed
Anderson, Candidate autism gene screen identifies critical role for cell-adhesion molecule CASPR2 in dendritic arborization and spine development. 2012, Pubmed
Banerjee, Jointly reduced inhibition and excitation underlies circuit-wide changes in cortical processing in Rett syndrome. 2016, Pubmed
Bloodgood, Ca(2+) signaling in dendritic spines. 2007, Pubmed
Bredt, AMPA receptor trafficking at excitatory synapses. 2003, Pubmed
Chen, Activity-induced Nr4a1 regulates spine density and distribution pattern of excitatory synapses in pyramidal neurons. 2014, Pubmed
Chen, Clustered dynamics of inhibitory synapses and dendritic spines in the adult neocortex. 2012, Pubmed
Cohen, Excitation-Transcription Coupling in Parvalbumin-Positive Interneurons Employs a Novel CaM Kinase-Dependent Pathway Distinct from Excitatory Neurons. 2016, Pubmed
Danielson, SynPAnal: software for rapid quantification of the density and intensity of protein puncta from fluorescence microscopy images of neurons. 2014, Pubmed
Fritschy, Epilepsy, E/I Balance and GABA(A) Receptor Plasticity. 2008, Pubmed
Froemke, Plasticity of cortical excitatory-inhibitory balance. 2015, Pubmed
Fuchs, Recruitment of parvalbumin-positive interneurons determines hippocampal function and associated behavior. 2007, Pubmed
Gainey, Synaptic scaling requires the GluR2 subunit of the AMPA receptor. 2009, Pubmed
Gambrill, Experience-dependent plasticity of excitatory and inhibitory intertectal inputs in Xenopus tadpoles. 2016, Pubmed , Xenbase
Geiger, Relative abundance of subunit mRNAs determines gating and Ca2+ permeability of AMPA receptors in principal neurons and interneurons in rat CNS. 1995, Pubmed
Gu, Obligatory role for the immediate early gene NARP in critical period plasticity. 2013, Pubmed
Gu, An NMDA Receptor-Dependent Mechanism Underlies Inhibitory Synapse Development. 2016, Pubmed
Haas, AMPA receptors regulate experience-dependent dendritic arbor growth in vivo. 2006, Pubmed , Xenbase
Hartman, Activity-dependent regulation of inhibitory synaptic transmission in hippocampal neurons. 2006, Pubmed
He, Experience-Dependent Bimodal Plasticity of Inhibitory Neurons in Early Development. 2016, Pubmed , Xenbase
Huang, Development of GABA innervation in the cerebral and cerebellar cortices. 2007, Pubmed
Jiang, Maturation of GABAergic transmission and the timing of plasticity in visual cortex. 2005, Pubmed
Joseph, All for One But Not One for All: Excitatory Synaptic Scaling and Intrinsic Excitability Are Coregulated by CaMKIV, Whereas Inhibitory Synaptic Scaling Is Under Independent Control. 2017, Pubmed
Kessels, Synaptic AMPA receptor plasticity and behavior. 2009, Pubmed
Khakhalin, Excitation and inhibition in recurrent networks mediate collision avoidance in Xenopus tadpoles. 2014, Pubmed , Xenbase
Lewis, Cortical inhibitory neurons and schizophrenia. 2005, Pubmed
Liu, Heterosynaptic scaling of developing GABAergic synapses: dependence on glutamatergic input and developmental stage. 2007, Pubmed , Xenbase
Lu, The cell-autonomous role of excitatory synaptic transmission in the regulation of neuronal structure and function. 2013, Pubmed
Lu, Molecular mechanisms underlying neural circuit formation. 2009, Pubmed
Nelson, Excitatory/Inhibitory Balance and Circuit Homeostasis in Autism Spectrum Disorders. 2015, Pubmed
Nugent, Opioids block long-term potentiation of inhibitory synapses. 2007, Pubmed
Pelkey, Pentraxins coordinate excitatory synapse maturation and circuit integration of parvalbumin interneurons. 2015, Pubmed
Peng, Postsynaptic spiking homeostatically induces cell-autonomous regulation of inhibitory inputs via retrograde signaling. 2010, Pubmed
Pieraut, Experience-dependent remodeling of basket cell networks in the dentate gyrus. 2014, Pubmed
Rapanelli, The Role of Interneurons in Autism and Tourette Syndrome. 2017, Pubmed
Richards, GABAergic circuits control stimulus-instructed receptive field development in the optic tectum. 2010, Pubmed , Xenbase
Rumpel, Postsynaptic receptor trafficking underlying a form of associative learning. 2005, Pubmed
Shen, Acute synthesis of CPEB is required for plasticity of visual avoidance behavior in Xenopus. 2014, Pubmed , Xenbase
Shen, Inhibition to excitation ratio regulates visual system responses and behavior in vivo. 2011, Pubmed , Xenbase
Shi, Subunit-specific rules governing AMPA receptor trafficking to synapses in hippocampal pyramidal neurons. 2001, Pubmed
Tao, Activity-dependent matching of excitatory and inhibitory inputs during refinement of visual receptive fields. 2005, Pubmed , Xenbase
Varea, Synaptic abnormalities and cytoplasmic glutamate receptor aggregates in contactin associated protein-like 2/Caspr2 knockout neurons. 2015, Pubmed
Volk, Glutamate synapses in human cognitive disorders. 2015, Pubmed
Wamsley, Genetic and activity-dependent mechanisms underlying interneuron diversity. 2017, Pubmed
Wu, Maturation of a central glutamatergic synapse. 1996, Pubmed , Xenbase
Xue, Equalizing excitation-inhibition ratios across visual cortical neurons. 2014, Pubmed
Yoon, Essential role for a long-term depression mechanism in ocular dominance plasticity. 2009, Pubmed
Zhou, The C-terminal tails of endogenous GluA1 and GluA2 differentially contribute to hippocampal synaptic plasticity and learning. 2018, Pubmed
