Click here to close
Hello! We notice that you are using Internet Explorer, which is not supported by Xenbase and may cause the site to display incorrectly.
We suggest using a current version of Chrome,
FireFox, or Safari.
???displayArticle.abstract???
Convergent extension behaviour is critical for the formation of the vertebrate body axis. In Xenopus, components of the Wnt signaling pathway have been shown to be required for convergent extension movements but the relationship between cell fate and morphogenesis is little understood. We show by loss of function analysis that Xnr3 activates Xbra expression through FGFR1. We show that eFGF activity is not essential in the pathway, and that dishevelled acts downstream of Xnr3 and not in a parallel pathway. We provide evidence for the involvement of the EGF-CFC protein FRL1, and suggest that the pro-domain of Xnr3 may be required for its activity. Since Xnr3 is a direct target of the maternal betacatenin/XTcf3 signaling pathway, it provides the link between the initial, maternally controlled, allocation of cell fate, and the morphogenetic movements of cells derived from the organizer.
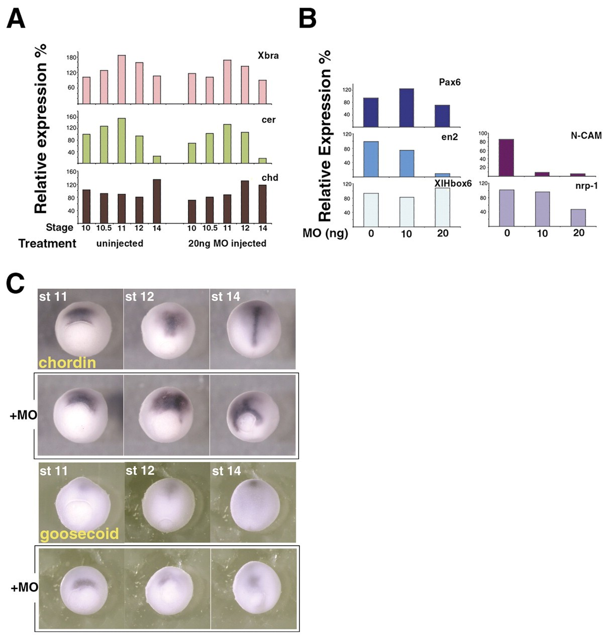
Fig. 2. Organizer genes are expressed but some neural markers are reduced in Xnr3â embryos. (A) Organizer gene expression was analyzed at gastrula and early neurula stages (stage 10, 10.5, 11, 12, 14). Xnr3 MO does not affect the expression level of organizer genes. (B) Neural markers were analyzed at stage 28 NCAM and en2 expression was repressed in MO-injected embryos. 10 ng (for late markers), or 20 ng (for both early and late markers) was injected into the dorsal marginal two cells at the 4-cell stage. In each case, ornithine decarboxylase (ODC) was used as a loading control (data not shown), and expression of each gene was normalized to the level of ODC expression. (C) chd and gsc are not expressed in the correct region in MO-injected embryos. Expression pattern of chd (top two rows), and gsc (bottom two rows) in uninjected (upper row) and MO-injected (lower row) embryos. chd was expressed normally in MO-injected embryos at stage 11, and continued to be expressed around the dorsal rim of the blastopore even at stage 14. Gsc expression in MO-injected embryos also remained adjacent to the blastopore at stage 14. 20 ng of MO was injected into the two dorsal animal cells of stage 8 albino embryos, and the expression pattern was analyzed by whole-mount in situ hybridization.
Fig. 3. The expression of Xbra is absent in the dorsal marginal region of MO-injected embryos at the gastrula stage and from the notochord region at the neurula stage. (A) The expression of Xbra in uninjected control (A), Xnr3 MO-injected (B), and Xdd1h mRNA-injected (C) embryos. Dorsal expression of Xbra was reduced at stage 11.5 (arrow) and stage 15 in the MO-injected region in Xnr3â embryos (middle column), whereas it occurred normally at stage 11.5 in Xdd1 mRNA-injected embryos (third column). Xbra expression in Xdd1 mRNA-injected embryos was lost in the neurula stage (stage 15). (B) Xnr3-induced animal cap elongation is blocked by the expression of dominant negative dishevelled mRNA (Xdd1). Xdd1 expression alone does not cause elongation of caps. These samples were frozen and subjected to real-time PCR analysis for the expression of Xbra, MyoD, NCAM and nrp1 (Fig. 3B righthand side). All these markers continue to be induced by Xnr3 in animal caps in the presence of Xdd1. (C) The dorsal reduction of Xbra expression is specific in Xnr3 MO-injected embryos. The expression of Xbra was analyzed in dorsally and ventrally injected embryos. Xbra expression in ventrally injected embryos was slightly delayed at the injected region, but was otherwise normal. Arrowheads indicate areas where Xbra expression is missing from the blastopore ring. 20 ng of MO was injected together with NLS-lacZ RNA into two dorsal or ventral marginal two cells in 8-cell-stage embryos.