XB-ART-55114
BMC Biol
2018 Jul 16;161:79. doi: 10.1186/s12915-018-0540-5.
Show Gene links
Show Anatomy links
A gene regulatory network underlying the formation of pre-placodal ectoderm in Xenopus laevis.
???displayArticle.abstract???
BACKGROUND: The neural plate border ectoderm gives rise to key developmental structures during embryogenesis, including the neural crest and the preplacodal ectoderm. Many sensory organs and ganglia of vertebrates develop from cranial placodes, which themselves arise from preplacodal ectoderm, defined by expression of transcription factor Six1 and its coactivator Eya1. Here we elucidate the gene regulatory network underlying the specification of the preplacodal ectoderm in Xenopus, and the functional interactions among transcription factors that give rise to this structure. RESULTS: To elucidate the gene regulatory network upstream of preplacodal ectoderm formation, we use gain- and loss-of-function studies to explore the role of early ectodermal transcription factors for establishing the preplacodal ectoderm and adjacent ectodermal territories, and the role of Six1 and Eya1 in feedback regulation of these transcription factors. Our findings suggest that transcription factors with expression restricted to ventral (non-neural) ectoderm (AP2, Msx1, FoxI1, Vent2, Dlx3, GATA2) and those restricted to dorsal (neural) ectoderm (Pax3, Hairy2b, Zic1) are required for specification of both preplacodal ectoderm and neural crest in a context-dependent fashion and are cross-regulated by Eya1 and Six1. CONCLUSION: These findings allow us to elucidate a detailed gene regulatory network at the neural plate border upstream of preplacodal ectoderm formation based on functional interactions between ectodermal transcription factors. We propose a new model to explain the formation of immediately juxtaposed preplacodal ectoderm and neural crest territories at the neural plate border, uniting previous models.
???displayArticle.pubmedLink??? 30012125
???displayArticle.pmcLink??? PMC6048776
???displayArticle.link??? BMC Biol
???displayArticle.grants??? [+]
GOIPG/2013/472 Irish Research Council, n/a National University of Ireland, Galway
Species referenced: Xenopus laevis
Genes referenced: dlx3 eya1 foxd3 foxi1 foxi3.2 gata2 hes4 msx1 myc npb pax3 six1 sox3 tfap2a ventx2 ventx2.2 zic1
GO keywords: neural crest formation [+]
???displayArticle.morpholinos??? dlx3 MO1 eya1 MO1 eya1 MO2 foxi4.2 MO1 hes4 MO1 hes4 MO2 msx1 MO1 pax3 MO1 six1 MO1 six1 MO2 tfap2a MO1 ventx2.1 MO2 zic1 MO1
???attribute.lit??? ???displayArticles.show???
|
|
Fig. 1 Requirement of early ectodermal TFs for PPE and NC formation. aâu Expression of PPE (Six1, Sox3), NC (FoxD3) and neural plate (Sox3) markers in dorsal views of neural plate stage Xenopus embryos after injection of MOs blocking translation of early ectodermal TF genes. Anterior is to the bottom. Control side is shown on the left and injected side on the right (as indicated by blue LacZ staining). Reductions (arrows) and increased or ectopic expression domains (asterisks) in the neural (green) and non-neural ectoderm (orange) compared with the control side (arrowheads) are indicated. Green lines highlight broadening of the neural plate and lateral displacement of NPB markers on the injected side (bright green) versus control side (dark green). Insets show alternative phenotypes. v Schematized gene expression domains of Six1/Eya1 (PPE: red), FoxD3 (NC: blue) and Sox3 (neural plate and PPE: green outlines) in a neural plate stage Xenopus embryo (dorsal view, anterior to the bottom). Sox3 expression in neural plate is indicated by green filling. Modified from [27]. w Summary of regulatory interactions. Arrows indicate requirement of TFs for expression of Six1/Eya1, FoxD3 or PPE Sox3 (reduction after TF knockdown). Bars indicate requirement of TF for restriction of expression of Six1/Eya1, FoxD3 or Sox3 (increase after TF knockdown). Faint colors indicate less frequent phenotypes. See Additional file 1: Table S3 for numbers. |
|
|
Fig. 2 Role of early ectodermal TFs for PPE and NC formation. aâu Expression of PPE (Six1, Sox3), NC (FoxD3) and neural plate (Sox3) markers in dorsal views of neural plate stage Xenopus embryos after injection of mRNAs for hormone-inducible early ectodermal TF genes and dexamethasone activation from stage 11â12. Anterior is to the bottom. Control side is shown on the left and injected side on the right (as indicated by blue LacZ staining). Reductions (arrows) and increased or ectopic expression domains (asterisks) in the neural (green) and non-neural ectoderm (orange) compared with the control side (arrowheads) are indicated. Insets show alternative phenotypes. v Summary of regulatory interactions. Arrows indicate ability of TFs to promote expression of Six1/Eya1, FoxD3 or Sox3. Bars indicate ability of TF to repress Six1/Eya1, FoxD3 or PPE Sox3. Faint colors indicate less frequent phenotypes. See Additional file 1: Tables S4 and S5 for numbers. |
|
|
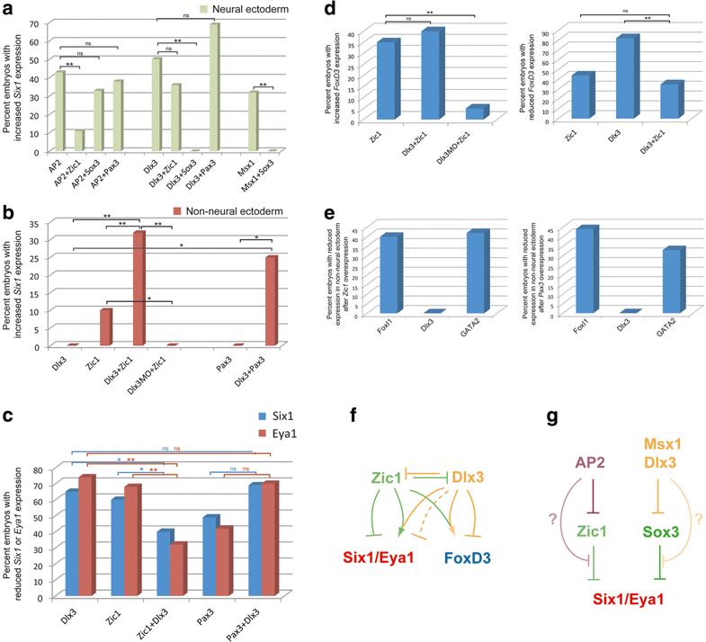
Fig. 3 Cooperation of early ectodermal TFs in PPE and NC formation. aâd Cooperative effects of TFs as revealed in coinjection experiments. Significant differences are indicated (two-tailed Fisherâs exact test; *pâ<â0.05, **pâ<â0.001; ns: not significant). See Additional file 1: Tables S4 and S6 for numbers. e Reduction of TF expression in non-neural ectoderm after overexpression of Zic1 or Pax3. See Additional file 1: Table S7 for numbers. f, g Summary of regulatory interactions. Arrows indicate positive transcriptional regulation. Bars indicate negative transcriptional regulation. Solid lines are based on both loss and gain of function data, while hatched lines are supported only by gain of function data. Faint lines with question marks in g indicate potential alternative pathways for AP2 and Msx1/Dlx3. |
|
|
Fig. 4 Effects of Six1 knockdown on early ectodermal TFs. aâj Expression of PPE (Eya1, Sox3), NC (FoxD3), neural plate (Sox3) markers and early ectodermal TFs in dorsal views of neural plate stage Xenopus embryos after injection of Six1 MO1 + MO2. Anterior is to the bottom. Control side is shown on the left and injected side on the right (as indicated by blue LacZ staining). Reductions (arrows) and increased or ectopic expression domains (asterisks) in the neural (green) and non-neural ectoderm (orange) compared with the control side (arrowheads) are indicated. Green lines highlight broadening of the neural plate and lateral displacement of NPB markers on the injected side (bright green) versus control side (dark green). Insets show alternative phenotypes. k Summary of regulatory interactions. Arrows indicate requirement of Six1 for expression of TFs (reduction after Six1 knockdown). Bars indicate requirement of Six1 for restriction of expression of TFs (increase after Six1 knockdown). Faint colors indicate less frequent phenotypes. See Additional file 1: Table S8 for numbers. |
|
|
Fig. 5 Effects of Six1 overexpression on NPB markers and other ectodermal TFs. aâj Expression of PPE (Eya1, Sox3), NC (FoxD3), neural plate (Sox3) markers and early ectodermal TFs in dorsal views of neural plate stage Xenopus embryos after injection of Six1 mRNA. Anterior is to the bottom. Control side is shown on the left and injected side on the right (as indicated by red LacZ immunostaining). Arrowheads indicate expression domains on the control side. Reductions (arrows) and increased or ectopic expression domains (asterisks) in the neural (green) and non-neural ectoderm (orange) compared with the control side (arrowheads) are indicated. Insets show alternative phenotypes. k Summary of regulatory interactions. Arrows indicate ability of Six1 to promote expression of TFs. Bars indicate ability of Six1 to repress TFs. Faint colors indicate less frequent phenotypes. See Additional file 1: Table S9 for numbers. |
|
|
Fig. 6 Gene regulatory network (GRN) for NPB development in Xenopus laevis. Greyed out genes represent those inactive in a particular cell population (e.g. Zic1 in the PPE). All interactions shown are based on functional studies and may be direct or indirect. Solid lines indicate relationships established in the present study or in [15], whereas hatched lines indicate relationships established in previous studies referenced below. Arrows indicate activation. Bars show repression. Thick lines indicate relationships verified in loss of function (and often also in gain of function) experiments, while thin lines indicate relationships only supported by gain of function experiments. Signaling pathways are shown in extra thick lines. Often there is experimental evidence to support both activation and repression of genes by upstream TFs. Further studies are needed to elucidate the interactions determining these context-dependent effects. In the absence of functional data, temporal changes of regulatory relationships are proposed here based on changing expression patterns. Panels on the left depict idealized cross sections through cranial region of Xenopus embryos showing TF distribution at three stages of development (D, dorsal; V, ventral) (modified from [2]). Hatched lines indicate downregulation of expression. Pax3 and c-Myc TFs only get upregulated in the lateral part of the turquoise domain during gastrulation. Presumptive neural plate (NP), neural crest (NC), preplacodal ectoderm (PPE), and epidermis (EP) are shown as fate map for gastrula stages (faint colors) and as specified territories for the early neurula (strong colors). BMP, Wnt, and FGF signaling is shown by colored lines inside the schematized embryo, with graded BMP activity and approximate position of sources of BMP inhibitors and Wnt inhibitors indicated (bars). During gastrulation, many TFs become increasingly dorsally (turquoise and green) or ventrally (orange and pink) restricted, and the region of overlap decreases. NC (blue) and PPE (red) specifiers become confined to non-overlapping territories in the neural (turquoise) and non-neural (orange) ectoderm at the end of gastrulation. See text for details. |
|
|
Fig. 7 A model for the establishment of PPE and NC at the NPB. Spatial distribution of expression levels of TFs in the ectoderm from dorsal (D) to ventral (V) is shown at the beginning of gastrulation (upper panel) and after completion of gastrulation (lower panel). Faint colors indicate weak expression. TFs are grouped according to shared expression patterns. BMP activity levels are also shown for the early stage. Arrows indicate positive regulatory relationships, while lines with bars indicate negative regulatory relationships. Solid lines indicate relationships that have been verified in loss of function (and usually also in gain of function) experiments, while hatched lines indicate relationships that are only supported by gain of function experiments. Temporal changes of regulatory relationships are proposed based on changing TF expression patterns.The context-dependent regulation of Six1 and Eya1 as well as of FoxD3 by Dlx3 and Zic1 is shown by converging arrows. The question marks in the lower panel indicate that TFs probably cooperate with other as yet unknown factors in a context-dependent way to either activate or repress target genes. Cross-regulation of TFs by Six1 and Eya1 is not depicted for clarity. See text for details. |
|
|
Figure S1. Requirement of early ectodermal TFs for Eya1 expression in the PPE. Expression of PPE marker Eya1 in dorsal views of neural plate stage Xenopus embryos after injection of MOs blocking translation of early ectodermal TF genes. Anterior is to the bottom. Control side is shown on the left and injected side on the right (as indicated by blue LacZ staining). Reductions in the non-neural ectoderm (orange arrows) compared with the control side (orange arrowheads) are indicated. Green lines indicate broadening of the neural plate and lateral displacement of NPB markers on the injected side (bright green) versus control side (dark green). See Additional file 1: Table S3 for numbers. (PDF 254 kb) |
|
|
Figure S2. Cell autonomous requirements of Zic1 and Pax3 for PPE formation. Neural plates were orthotopically grafted from donor embryos to host embryos. A: Control grafts from GFP injected embryos into uninjected hosts. There is no effect on Six1 expression in the PPE (except for a slight decrease in 1/4 embryos). B: Grafting a neural plate from Pax3 MO injected embryo into uninjected hosts does not affect Six1 expression in the PPE (except for 1/10 cases). C: A neural plate graft from an uninjected embryo is unable to rescue deficits in Six1 expression in the PPE (arrow) of Pax3 MO injected embryos evident in 2/ 4 embryos. D: Grafting a neural plate from Zic1 MO injected embryo into uninjected hosts does not affect Six1 expression in the PPE (0/5). E: A neural plate graft from an uninjected embryo is unable to rescue deficits in Six1 expression in the PPE (arrow) of Zic1 MO injected embryos evident in 2/5 embryos. Asterisk indicates Six1 expression in graft. Arrowheads indicate the Six1 expression domain in the PPE on the control side. G: graft. (PDF 2727 kb) |
|
|
Figure S3. Role of early ectodermal TFs for Eya1 expression in the PPE. Expression of PPE marker Eya1 in dorsal views of neural plate stage Xenopus embryos after injection of mRNAs for hormone-inducible early ectodermal TF genes and dexamethasone activation from stage 11â12. Anterior is to the bottom. Control side is shown on the left and injected side on the right (as indicated by blue LacZ staining). Reductions (arrows) and increased or ectopic expression domains (asterisks) in the neural (green) and non-neural ectoderm (orange) compared with the control side (arrowheads) are indicated. See Additional file 1: Tables S4 and S5 for numbers. (PDF 261 kb) |
|
|
Figure S4. Six1 and Sox3 expression after overexpression of Dlx3 or Msx1. Transverse sections through neural plate or neural tube of Xenopus embryos after injection of Dlx3 (A) or Msx1 (B) mRNA and in situ hybridization for Six1. Sections are shown in brightfield (A1, B1) and in an overlay of red and UV fluorescent channels (A2, B2). LacZ (turquoise in A1 and B1) reveals the extent of mRNA injection in the neural plate (hatched outlines). Nuclei are stained by DAPI (blue). Sox3 immunopositive nuclei are shown in pink. Ectopic Six1 expression is confined to Dlx3- or Msx1-injected regions of the neural plate, which lack Sox3 immunoreactivity. Abbreviations: not, notochord, np: neural plate, nt: neural tube, PPE: preplacodal ectoderm, so: somite. Bar: 50 μm (for all panels). (PDF 659 kb) |
|
|
Figure S5. Effects of Eya1 knockdown on NPB markers and other ectodermal TFs. A-J: Expression of PPE (Six1, Sox3), NC (FoxD3), neural plate (Sox3) markers and early ectodermal TFs in dorsal views of neural plate stage Xenopus embryos after injection of Eya1 MO1 + MO2. Anterior is to the bottom. Control side is shown on the left and injected side on the right (as indicated by blue LacZ staining). Arrowheads indicate expression domains on the control side. Reductions (arrows) and increased or ectopic expression domains (asterisks) in the neural (green) and non-neural ectoderm (orange) compared with the control side (arrowheads) are indicated. Green lines indicate broadening of the neural plate and lateral displacement of NPB markers on the injected side (bright green) versus control side (dark green). Insets show alternative phenotypes. K: Summary of regulatory interactions. Arrows indicate requirement of Eya1 for expression of TFs (reduction after Eya1 knockdown). Bars indicate requirement of Eya1 for restriction of expression of TFs (increase after Eya1 knockdown). Faint colors indicate less frequent phenotypes. See Additional file 1: Table S8 for numbers. (PDF 2013 kb) |
|
|
Figure S6. Effects of Eya1 overexpression on NPB markers and other ectodermal TFs. A-J: Expression of PPE (Eya1, Sox3), NC (FoxD3), neural plate (Sox3) markers and early ectodermal TFs in dorsal views of neural plate stage Xenopus embryos after injection of Eya1 mRNA. Anterior is to the bottom. Control side is shown on the left and injected side on the right (as indicated by blue LacZ staining). Reductions (arrows) and increased or ectopic expression domains (asterisks) in the neural (green) and non-neural ectoderm (orange) compared with the control side (arrowheads) are indicated. Green lines indicate broadening of the neural plate and lateral displacement of NPB markers on the injected side (bright green) versus control side (dark green). Insets show alternative phenotypes. K: Summary of regulatory interactions. Arrows indicate ability of Six1 to promote expression of TFs. Bars indicate ability of Six1 to repress TFs. Faint colors indicate less frequent phenotypes. See Additional file 1: Table S9 for numbers. (PDF 1906 kb) |
|
|
Figure S7. Models of placode specification. A: The “neural plate border state model” proposes that PPE (red) and NC (blue) are induced from a common precursor (purple) at the neural plate border, whereas the “binary competence model” proposes that they are induced from non-neural (yellow) and neural (green) ectodermal competence territories, respectively. B: In a new model that combines aspects of both these models, we propose here that there is indeed an NPB region during gastrulation, which gives rise to both PPE and NC. However, the NPB domain is not defined by a unique regulatory state but rather by the overlap of dorsally restricted neural (green) and ventrally restricted non- neural (yellow) competence factors (left panel; region of overlap: olive green). The degree of overlap decreases during gastrulation resolving into mutually exclusive non-neural and neural competence territories at the end of gastrulation (middle panel). Inducing signals from adjacent tissues induce preplacodal ectoderm (FGF, BMP-inhibitors, Wnt-inhibitors; red) and neural crest (FGF, BMP, Wnt; blue) at the border of non-neural and neural ectoderm, respectively (from [2]; modified from [70]). (PDF 2779 kb) |
References [+] :
Ahrens,
Tissues and signals involved in the induction of placodal Six1 expression in Xenopus laevis.
2005, Pubmed,
Xenbase
Ahrens, Tissues and signals involved in the induction of placodal Six1 expression in Xenopus laevis. 2005, Pubmed , Xenbase
Bang, Expression of Pax-3 is initiated in the early neural plate by posteriorizing signals produced by the organizer and by posterior non-axial mesoderm. 1997, Pubmed , Xenbase
Bhat, A gene network that coordinates preplacodal competence and neural crest specification in zebrafish. 2013, Pubmed
Brugmann, Six1 promotes a placodal fate within the lateral neurogenic ectoderm by functioning as both a transcriptional activator and repressor. 2004, Pubmed , Xenbase
Brzezinski, Photoreceptor cell fate specification in vertebrates. 2015, Pubmed
Buitrago-Delgado, NEURODEVELOPMENT. Shared regulatory programs suggest retention of blastula-stage potential in neural crest cells. 2015, Pubmed , Xenbase
Christophorou, Activation of Six1 target genes is required for sensory placode formation. 2009, Pubmed
David, Xenopus Eya1 demarcates all neurogenic placodes as well as migrating hypaxial muscle precursors. 2001, Pubmed , Xenbase
de Crozé, Reiterative AP2a activity controls sequential steps in the neural crest gene regulatory network. 2011, Pubmed , Xenbase
Feledy, Inhibitory patterning of the anterior neural plate in Xenopus by homeodomain factors Dlx3 and Msx1. 1999, Pubmed , Xenbase
Friedle, Cooperative interaction of Xvent-2 and GATA-2 in the activation of the ventral homeobox gene Xvent-1B. 2002, Pubmed , Xenbase
Grocott, The peripheral sensory nervous system in the vertebrate head: a gene regulatory perspective. 2012, Pubmed
Hintze, Cell interactions, signals and transcriptional hierarchy governing placode progenitor induction. 2017, Pubmed
Hong, The activity of Pax3 and Zic1 regulates three distinct cell fates at the neural plate border. 2007, Pubmed , Xenbase
Hu, Multilineage gene expression precedes commitment in the hemopoietic system. 1997, Pubmed
Jaurena, Zic1 controls placode progenitor formation non-cell autonomously by regulating retinoic acid production and transport. 2015, Pubmed , Xenbase
Kuo, Opl: a zinc finger protein that regulates neural determination and patterning in Xenopus. 1998, Pubmed , Xenbase
Kwon, Identification of early requirements for preplacodal ectoderm and sensory organ development. 2010, Pubmed
Ladher, Xom: a Xenopus homeobox gene that mediates the early effects of BMP-4. 1996, Pubmed , Xenbase
Li, Eya protein phosphatase activity regulates Six1-Dach-Eya transcriptional effects in mammalian organogenesis. 2003, Pubmed
Litsiou, A balance of FGF, BMP and WNT signalling positions the future placode territory in the head. 2005, Pubmed
Longabaugh, Visualization, documentation, analysis, and communication of large-scale gene regulatory networks. 2009, Pubmed
Longabaugh, Computational representation of developmental genetic regulatory networks. 2005, Pubmed
Luo, Induction of neural crest in Xenopus by transcription factor AP2alpha. 2003, Pubmed , Xenbase
Luo, Transcription factor AP-2 is an essential and direct regulator of epidermal development in Xenopus. 2002, Pubmed , Xenbase
Luo, Distinct roles for Distal-less genes Dlx3 and Dlx5 in regulating ectodermal development in Xenopus. 2001, Pubmed , Xenbase
Marchal, BMP inhibition initiates neural induction via FGF signaling and Zic genes. 2009, Pubmed , Xenbase
Matsuo-Takasaki, An essential role of Xenopus Foxi1a for ventral specification of the cephalic ectoderm during gastrulation. 2005, Pubmed , Xenbase
McLarren, DLX5 positions the neural crest and preplacode region at the border of the neural plate. 2003, Pubmed
Meulemans, Gene-regulatory interactions in neural crest evolution and development. 2004, Pubmed
Milet, Pax3 and Zic1 drive induction and differentiation of multipotent, migratory, and functional neural crest in Xenopus embryos. 2013, Pubmed , Xenbase
Milet, Neural crest induction at the neural plate border in vertebrates. 2012, Pubmed , Xenbase
Mizuseki, Xenopus Zic-related-1 and Sox-2, two factors induced by chordin, have distinct activities in the initiation of neural induction. 1998, Pubmed , Xenbase
Monsoro-Burq, Neural crest induction by paraxial mesoderm in Xenopus embryos requires FGF signals. 2003, Pubmed , Xenbase
Monsoro-Burq, Msx1 and Pax3 cooperate to mediate FGF8 and WNT signals during Xenopus neural crest induction. 2005, Pubmed , Xenbase
Nichane, Hairy2-Id3 interactions play an essential role in Xenopus neural crest progenitor specification. 2008, Pubmed , Xenbase
Nichane, Hairy2 functions through both DNA-binding and non DNA-binding mechanisms at the neural plate border in Xenopus. 2008, Pubmed , Xenbase
Nimmo, Primed and ready: understanding lineage commitment through single cell analysis. 2015, Pubmed
Northcutt, The genesis of neural crest and epidermal placodes: a reinterpretation of vertebrate origins. 1983, Pubmed
Onichtchouk, The Xvent-2 homeobox gene is part of the BMP-4 signalling pathway controlling [correction of controling] dorsoventral patterning of Xenopus mesoderm. 1996, Pubmed , Xenbase
Pandur, Xenopus Six1 gene is expressed in neurogenic cranial placodes and maintained in the differentiating lateral lines. 2000, Pubmed , Xenbase
Penzel, Characterization and early embryonic expression of a neural specific transcription factor xSOX3 in Xenopus laevis. 1997, Pubmed , Xenbase
Pieper, Differential distribution of competence for panplacodal and neural crest induction to non-neural and neural ectoderm. 2012, Pubmed , Xenbase
Plouhinec, A molecular atlas of the developing ectoderm defines neural, neural crest, placode, and nonneural progenitor identity in vertebrates. 2017, Pubmed , Xenbase
Pohl, Temporal and spatial expression patterns of FoxD2 during the early development of Xenopus laevis. 2002, Pubmed , Xenbase
Riddiford, Dissecting the pre-placodal transcriptome to reveal presumptive direct targets of Six1 and Eya1 in cranial placodes. 2016, Pubmed , Xenbase
Roellig, Dynamic transcriptional signature and cell fate analysis reveals plasticity of individual neural plate border cells. 2017, Pubmed
Rogers, The response of early neural genes to FGF signaling or inhibition of BMP indicate the absence of a conserved neural induction module. 2011, Pubmed , Xenbase
Rogers, Sox3 expression is maintained by FGF signaling and restricted to the neural plate by Vent proteins in the Xenopus embryo. 2008, Pubmed , Xenbase
Rogers, Xenopus Sox3 activates sox2 and geminin and indirectly represses Xvent2 expression to induce neural progenitor formation at the expense of non-neural ectodermal derivatives. 2009, Pubmed , Xenbase
Saint-Jeannet, Establishing the pre-placodal region and breaking it into placodes with distinct identities. 2014, Pubmed , Xenbase
Sasai, Requirement of FoxD3-class signaling for neural crest determination in Xenopus. 2001, Pubmed , Xenbase
Sato, Neural crest determination by co-activation of Pax3 and Zic1 genes in Xenopus ectoderm. 2005, Pubmed , Xenbase
Sauka-Spengler, Evolution of the neural crest viewed from a gene regulatory perspective. 2008, Pubmed
Schlosser, Molecular anatomy of placode development in Xenopus laevis. 2004, Pubmed , Xenbase
Schlosser, Eya1 and Six1 promote neurogenesis in the cranial placodes in a SoxB1-dependent fashion. 2008, Pubmed , Xenbase
Schlosser, Induction and specification of cranial placodes. 2006, Pubmed , Xenbase
Schlosser, Early embryonic specification of vertebrate cranial placodes. 2014, Pubmed , Xenbase
Schlosser, Making senses development of vertebrate cranial placodes. 2010, Pubmed , Xenbase
Simões-Costa, Establishing neural crest identity: a gene regulatory recipe. 2015, Pubmed
Steventon, Differential requirements of BMP and Wnt signalling during gastrulation and neurulation define two steps in neural crest induction. 2009, Pubmed , Xenbase
Su, Progressively restricted expression of a new homeobox-containing gene during Xenopus laevis embryogenesis. 1991, Pubmed , Xenbase
Suzuki, Xenopus msx1 mediates epidermal induction and neural inhibition by BMP4. 1997, Pubmed , Xenbase
Trevers, Neural induction by the node and placode induction by head mesoderm share an initial state resembling neural plate border and ES cells. 2018, Pubmed
Tribulo, Regulation of Msx genes by a Bmp gradient is essential for neural crest specification. 2003, Pubmed , Xenbase
Walmsley, Negative control of Xenopus GATA-2 by activin and noggin with eventual expression in precursors of the ventral blood islands. 1994, Pubmed , Xenbase
Woda, Dlx proteins position the neural plate border and determine adjacent cell fates. 2003, Pubmed , Xenbase
Zhang, Repression of nodal expression by maternal B1-type SOXs regulates germ layer formation in Xenopus and zebrafish. 2004, Pubmed , Xenbase
