Click here to close
Hello! We notice that you are using Internet Explorer, which is not supported by Xenbase and may cause the site to display incorrectly.
We suggest using a current version of Chrome,
FireFox, or Safari.
???displayArticle.abstract??? Hes3 belongs to the Hes basic helix-loop-helix family of transcriptional repressors that play central roles in maintaining progenitor cells and regulating binary cell fate decisions in the embryo. During Xenopus laevis development, hes3 is expressed in the embryonic ectoderm in a horseshoe shape domain at the edge of the developing neural pate. Hes3 mis-expression at early neurula stage blocks neural crest (snai2, sox8, sox9 and sox10) and cranial placode (six1 and dmrta1) gene expression, and promotes neural plate (sox2 and sox3) fate. At tailbud stage, these embryos exhibited a massive up-regulation of both sox8 and sox10 expression, associated with an increase in genes important for melanocytes differentiation (mitf and dct). Using a hormone inducible construct we show that Hes3 does not induce a pigment cell differentiation program de novo, rather it maintains progenitor cells in an undifferentiated state, and as Hes3 expression subsides overtime these cells adopt a pigment cell fate. We demonstrate that mechanistically Hes3 mediates its activity through inhibition of Wnt/β-catenin signaling, a molecular pathway critical for neural crest specification and pigment cell lineage differentiation. We propose that Hes3 at the edge of the neural plate spatially restricts the response to mesoderm-derived Wnt ligands, thereby contributing to the establishment of sharp boundaries of gene expression at the neural plate border.
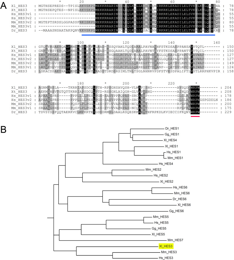
Fig. 1. Sequence comparison of Hes proteins across species. (A) The amino acid sequences of human (Hs), mouse (Mm), zebrafish (Dr), Xenopus tropicalis (Xt), Xenopus laevis (Xl) Hes3 genes were aligned using ClustalX2. Hes3 amino acid conservation among species is highlighted in different shades of grey. The b-HLH is underlined in blue and the Groucho-binding domain is underlined in red. (B) Phylogenetic tree of Hes proteins from Xenopus laevis (Xl), human (Hs) mouse (Mm), chicken (Gg) and zebrafish (Dr).
Fig. 2. Developmental expression of Hes3. (A-N) Developmental expression of hes3 visualized by ISH at the gastrula (A-D), neurula (E-J) and tailbud (K-N) stages. (A-I, K) Dorsal views, anterior to top. (J, L) Anterior views, dorsal to top. (M) Posterior view, dorsal to top. (N) Lateral view, dorsal top, anterior to left. (O-R) Serial (anterior to posterior) transverse sections of a neurula stage embryo show the antero-lateral expression domain of hes3 in the neural plate. Dorsal to top. (S) Higher magnification view of panel (R). (T-U) Longitudinal sections highlight the anterior expression domain of hes3. Anterior to left, dorsal to top. (A-U) In each image, the embryonic stage (NF) is indicated in the lower left corner. (V-ZZ) single (V-W, Y-Z) and double (X, ZZ) ISH of neurula stage (NF stage 15) embryos for the genes indicated in the lower left corner of each image. There is no overlap between hes3 and the NC (snai2) or the PPR (dmrta1) genes. (V-X) Dorsal views, anterior to top. (X-ZZ) Anterior views, dorsal to top.
Fig. 3. Hes3 represses NPB fates. (A) Unilateral injection of hes3GR mRNA (500âpg) at the 2-cell stage followed by Dex treatment at the gastrula stage (NF stage 10.5) blocked snai2, sox10, foxd3 and dmtra1 expression, while the expression domain of pax3 and zic1 was expanded. In these embryos, the neural plate genes sox2 and sox3 were also expanded (red line). (B) Injection of hes3GR mRNA in the absence of Dex had not effect on snai2 and sox10 expression. (A-B) Dorsal views, anterior to top. Injected side is to the right. The frequency of the phenotypes shown (%) and the number of embryos analyzed (n) are indicated in the upper right corner. (C) qRT-PCR analyses indicate that Hes3GR blocks NC induction (snai2 and sox10) by Wnt8 and Noggin in animal cap explants, and promote neural plate fate (sox2). (D) Similarly, Hes3GR blocks PPR gene induction (six1 and dmtra1) by Noggin in animal cap explants. Values are normalized to ef1α and presented as mean â±â s.e.m. Statistically significant changes are indicated; (*) pâ<â0.05 and (**) pâ<â0.01 (Student's t-test), from three independent samples.
Fig. 4. Hes3 mis-expression induces ectopic pigment cells differentiation. (A) Unilateral injection of hes3GR mRNA (500âpg) at the 2-cell stage followed by Dex treatment at the gastrula stage (NF stage 10.5) induced ectopic sox10 (NF stages 25 and 31) and dct (NF stage 35/36) expression. Sibling embryos at the tadpole stage (NF stage 41) showed supernumerary pigment cells in the head region (arrows). In all panels, lateral views are shown, dorsal to top. (B) At the tailbud stage, hes3GR-injected embryos show a decrease in neural (sox2, sox3 and pax6) and placode (dmrta1 and runx1) gene expression. Anterior views, dorsal to top. Injected side is to the right. (A-B) The frequency of the phenotypes shown (%) and the number of embryos analyzed (n) are indicated in the upper right corner. (C) In animal cap explants, Hes3 is sufficient to activate sox10 and mitf expression (22âh in culture), while dct expression was unchanged over the same period of time. (D) Hes3 is also sufficient to induce pax3 (NPB specifier), snai2 (NC specifier) and sox2 (neural) genes after 22âh in culture. Values are normalized to ef1α and presented as mean±âs.e.m. Statistically significant changes are indicated; (*) pâ<â0.05 and (**) pâ<â0.01 (Student's t-test), from three independent samples.
Fig. 5. Hes3 mis-expression differentially affects soxE gene expression. (A) sox10 and sox8 follow a similar expression pattern upon Hes3 mis-expression in the embryo. Their expression is lost at the neurula stage (NF stage 17), but progressively reactivated as development proceeds, NF stage 17â20 for sox8 and NF stage 20â23 for sox10. (B) Under the same conditions, sox9 expression is also lost at the neurula stage (NF stage 17), however its expression is not reactivated at the tailbud stage (NF stage 23). (A-B) Dorsal views, anterior to top. Injected side is to the right. (B) Stage 23 lateral views, dorsal to top, anterior to right (control side), anterior to left (injected side).
Fig. 6. Hes3 does not induce de novo a pigment cell differentiation program. Unilateral injection of hes3GR mRNA (500âpg) at the 2-cell stage followed by Dex treatment at the gastrula stage (NF stage 10.5) induced ectopic sox10 expression, and repressed sox9 expression at the tailbud stage. By contrast Dex treatment at the neurula stage (NF stage 17) had no impact on sox10 or sox9 expression. Lateral views, dorsal to top, anterior to right (control side) or anterior to left (injected side). The frequency of the phenotypes shown (%) and the number of embryos analyzed (n) are indicated in the upper right corner.
Fig. 7. Hes3 interferes with Wnt/β-catenin signaling. (A) Hes3GR blocks snai2 and sox10 induction by Wnt8 and Ctnnb1. Dorsal views, anterior to top. Injected side is to the right. (B) wnt8 (200âpg mRNA) expression activates a TOP-FLASH reporter (10âpg DNA) construct in animal cap explants, this activity is inhibited by hes3GR mRNA coinjection (1âng). (C) Ventral injection of wnt8 mRNA (50âpg) in the marginal zone of 4-cell stage embryos induces secondary axis formation. Coinjection of hes3GR mRNA (500âpg) completely blocked axis duplication by Wnt8. Dorsal views, anterior to left. (A, C) The frequency of the phenotypes shown (%) and the number of embryos analyzed (n) are indicated in the upper right corner.
Fig. 8. Model for the establishment of the NP/NC boundary by Hes3. Hes3 expression at the lateral margin of the NP restricts the response to Wnt8 to establish the NP/NC boundary. The different embryonic territories on this transverse section of a stage 15 embryo (Fig. 2S) are outlined. NC, neural crest; No, notochord; NP, neural plate; PM, paraxial mesoderm.
Aoki,
Sox10 regulates the development of neural crest-derived melanocytes in Xenopus.
2003, Pubmed,
Xenbase
Aoki,
Sox10 regulates the development of neural crest-derived melanocytes in Xenopus.
2003,
Pubmed
,
Xenbase Baker,
Vertebrate cranial placodes I. Embryonic induction.
2001,
Pubmed
,
Xenbase Bang,
Expression of Pax-3 is initiated in the early neural plate by posteriorizing signals produced by the organizer and by posterior non-axial mesoderm.
1997,
Pubmed
,
Xenbase Bronner,
Development and evolution of the neural crest: an overview.
2012,
Pubmed
,
Xenbase Christian,
Xwnt-8, a Xenopus Wnt-1/int-1-related gene responsive to mesoderm-inducing growth factors, may play a role in ventral mesodermal patterning during embryogenesis.
1991,
Pubmed
,
Xenbase Dorsky,
Control of neural crest cell fate by the Wnt signalling pathway.
1998,
Pubmed Dorsky,
Environmental signals and cell fate specification in premigratory neural crest.
2000,
Pubmed Dunn,
Neural crest-directed gene transfer demonstrates Wnt1 role in melanocyte expansion and differentiation during mouse development.
2000,
Pubmed Funayama,
Embryonic axis induction by the armadillo repeat domain of beta-catenin: evidence for intracellular signaling.
1995,
Pubmed
,
Xenbase Glavic,
Interplay between Notch signaling and the homeoprotein Xiro1 is required for neural crest induction in Xenopus embryos.
2004,
Pubmed
,
Xenbase Grocott,
The peripheral sensory nervous system in the vertebrate head: a gene regulatory perspective.
2012,
Pubmed Hans,
her3, a zebrafish member of the hairy-E(spl) family, is repressed by Notch signalling.
2004,
Pubmed Hari,
Temporal control of neural crest lineage generation by Wnt/β-catenin signaling.
2012,
Pubmed Harland,
In situ hybridization: an improved whole-mount method for Xenopus embryos.
1991,
Pubmed
,
Xenbase Harris,
Sox proteins in melanocyte development and melanoma.
2010,
Pubmed Hatakeyama,
Hes genes regulate size, shape and histogenesis of the nervous system by control of the timing of neural stem cell differentiation.
2004,
Pubmed Hong,
Sox proteins and neural crest development.
2005,
Pubmed Hong,
The activity of Pax3 and Zic1 regulates three distinct cell fates at the neural plate border.
2007,
Pubmed
,
Xenbase Hong,
Fgf8a induces neural crest indirectly through the activation of Wnt8 in the paraxial mesoderm.
2008,
Pubmed
,
Xenbase Huang,
Induction of the neural crest and the opportunities of life on the edge.
2004,
Pubmed
,
Xenbase Huang,
The doublesex-related gene, XDmrt4, is required for neurogenesis in the olfactory system.
2005,
Pubmed
,
Xenbase Jin,
Wnt and BMP signaling govern lineage segregation of melanocytes in the avian embryo.
2001,
Pubmed Kageyama,
The Hes gene family: repressors and oscillators that orchestrate embryogenesis.
2007,
Pubmed Katoh,
Identification and characterization of human HES2, HES3, and HES5 genes in silico.
2004,
Pubmed Kelsh,
Sorting out Sox10 functions in neural crest development.
2006,
Pubmed Kobayashi,
Expression dynamics and functions of Hes factors in development and diseases.
2014,
Pubmed Kolm,
Efficient hormone-inducible protein function in Xenopus laevis.
1995,
Pubmed
,
Xenbase LaBonne,
Neural crest induction in Xenopus: evidence for a two-signal model.
1998,
Pubmed
,
Xenbase Martinez-De Luna,
Müller glia reactivity follows retinal injury despite the absence of the glial fibrillary acidic protein gene in Xenopus.
2017,
Pubmed
,
Xenbase Mayor,
Induction of the prospective neural crest of Xenopus.
1995,
Pubmed
,
Xenbase Mizuseki,
Xenopus Zic-related-1 and Sox-2, two factors induced by chordin, have distinct activities in the initiation of neural induction.
1998,
Pubmed
,
Xenbase Nagatomo,
Xenopus hairy2 functions in neural crest formation by maintaining cells in a mitotic and undifferentiated state.
2007,
Pubmed
,
Xenbase Nichane,
Hairy2-Id3 interactions play an essential role in Xenopus neural crest progenitor specification.
2008,
Pubmed
,
Xenbase O'Donnell,
Functional analysis of Sox8 during neural crest development in Xenopus.
2006,
Pubmed
,
Xenbase Ohtsuka,
Roles of the basic helix-loop-helix genes Hes1 and Hes5 in expansion of neural stem cells of the developing brain.
2001,
Pubmed Park,
NULL
2010,
Pubmed Penzel,
Characterization and early embryonic expression of a neural specific transcription factor xSOX3 in Xenopus laevis.
1997,
Pubmed
,
Xenbase Riddiford,
Six1 and Eya1 both promote and arrest neuronal differentiation by activating multiple Notch pathway genes.
2017,
Pubmed
,
Xenbase Saint-Jeannet,
Whole-Mount In Situ Hybridization of Xenopus Embryos.
2017,
Pubmed
,
Xenbase Saint-Jeannet,
Establishing the pre-placodal region and breaking it into placodes with distinct identities.
2014,
Pubmed
,
Xenbase Saint-Jeannet,
Regulation of dorsal fate in the neuraxis by Wnt-1 and Wnt-3a.
1997,
Pubmed
,
Xenbase Sasai,
Two mammalian helix-loop-helix factors structurally related to Drosophila hairy and Enhancer of split.
1992,
Pubmed Sasai,
Requirement of FoxD3-class signaling for neural crest determination in Xenopus.
2001,
Pubmed
,
Xenbase Schlosser,
Making senses development of vertebrate cranial placodes.
2010,
Pubmed
,
Xenbase Simões-Costa,
Establishing neural crest identity: a gene regulatory recipe.
2015,
Pubmed Singh,
The molecular basis of craniofacial placode development.
2016,
Pubmed Slack,
An interaction between dorsal and ventral regions of the marginal zone in early amphibian embryos.
1980,
Pubmed
,
Xenbase Smith,
Expression cloning of noggin, a new dorsalizing factor localized to the Spemann organizer in Xenopus embryos.
1992,
Pubmed
,
Xenbase Spokony,
The transcription factor Sox9 is required for cranial neural crest development in Xenopus.
2002,
Pubmed
,
Xenbase Streit,
The preplacodal region: an ectodermal domain with multipotential progenitors that contribute to sense organs and cranial sensory ganglia.
2007,
Pubmed Stuhlmiller,
Current perspectives of the signaling pathways directing neural crest induction.
2012,
Pubmed
,
Xenbase Tsuji,
Expression pattern of a basic helix-loop-helix transcription factor Xhairy2b during Xenopus laevis development.
2003,
Pubmed
,
Xenbase Weider,
SoxE factors: Transcriptional regulators of neural differentiation and nervous system development.
2017,
Pubmed