Click here to close
Hello! We notice that you are using Internet Explorer, which is not supported by Xenbase and may cause the site to display incorrectly.
We suggest using a current version of Chrome,
FireFox, or Safari.
Mech Dev
2018 Dec 01;154:170-178. doi: 10.1016/j.mod.2018.07.004.
Show Gene links
Show Anatomy links
Ric-8A, a GEF for heterotrimeric G-proteins, controls cranial neural crest cell polarity during migration.
Leal JI, Villaseca S, Beyer A, Toro-Tapia G, Torrejón M.
???displayArticle.abstract???
The neural crest (NC) is a transient embryonic cell population that migrates extensively during development. Ric-8A, a guanine nucleotide exchange factor (GEF) for different Gα subunits regulates cranial NC (CNC) cell migration in Xenopus through a mechanism that still remains to be elucidated. To properly migrate, CNC cells establish an axis of polarization and undergo morphological changes to generate protrusions at the leading edge and retraction of the cell rear. Here, we aim to study the role of Ric-8A in cell polarity during CNC cell migration by examining whether its signaling affects the localization of GTPase activity in Xenopus CNC using GTPase-based probes in live cells and aPKC and Par3 as polarity markers. We show that the levels of Ric-8A are critical during migration and affect the localization of polarity markers and the subcellular localization of GTPase activity, suggesting that Ric-8A, probably through heterotrimeric G-protein signaling, regulates cell polarity during CNC migration.
???displayArticle.pubmedLink???
30016646 ???displayArticle.link???Mech Dev
Fig. 1. Ric-8A gain- and loss-of-function affects the localization of polarity markers. Immunofluorescence of CNC explants from embryos treated with a morpholino against Ric-8A (Ric-8AMO) or Ric-8A mRNA. In each case, the proteins of interest are shown in green; the left panels for each condition show the actin cytoskeleton in white and H2B-GFP lineage tracer in green. (AâC) Ric-8A localizes to the protrusions of cells at the leading edge. Subcellular localization of Ric-8A in control cells (A), cells treated with Ric-8AMO (B) and in cells overexpressing Ric-8A (C). (DâF) The localization of the polarity marker, aPKC (PKCξ), changes under the Ric-8A loss-of-function condition. (D) In control CNC explants, aPKC is localized in the anterior region of the leading edge cells, and it is absent at cell-cell contacts. (E) Ric-8A loss-of-function results in loss of aPKC localization in the anterior region of the leading edge cells and the presence of aPKC at cell-cell contacts. (F) Subcellular localization of aPKC in Ric-8A-overexpressing cells. (G) In control cells, PAR3 is localized at the leading edge and at cell-cell contacts. (H) In the Ric-8A morphant condition, PAR3 is lost at cell-cell contacts and its localization at the leading edge is less evident. (I) PAR3 localizes at cell-cell contacts and at the leading edge in Ric-8A-overexpressing cells. Scale bar, 40â¯Î¼m. White arrowheads show normal protein localization, red arrowheads show the absence of specific protein localization in different conditions and green arrowheads show the maintenance of the normal localization. The images are representative of five independent experiments analyzing 8 explants per each condition.
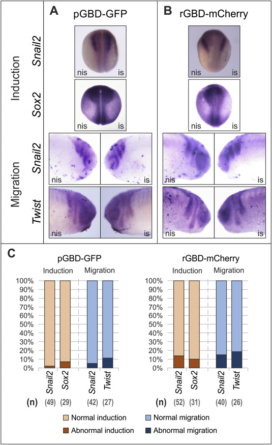
Fig. 2. pGBD-GFP (Rac1 activity probe) and rGBD-mCherry (RhoA activity probe) overexpression does not affect neural crest induction and migration. The effect of microinjection of GTPase-based probes on neural crest (NC) induction and migration was analyzed by whole mount in situ hybridization in Xenopus tropicalis embryos, using snail2 and twist expression as specific NC markers and sox2 as a contiguous marker. Embryos fixed at stage 16 after microinjection of pGBD-GFP (A) and rGBD-mCherry (B) mRNA showed no effect on NC induction, which is visualized at both the injected side (is) and non-injected side (nis). Also, embryos fixed at stage 23â24 showed no defects during cranial NC migration in both the injected side and non-injected side (A and B). (C) Quantification of the observed phenotype as a percentage of the total embryos per condition for each marker used. The embryo images are representative of four independent experiments analyzing 30â50 embryos per condition.
Fig. 3. Changes in Ric-8A expression levels affect active Rac1 localization. Representative images from movies of migrating CNC cells expressing the pGBD-GFP probe for detection of Rac1 activity in Ric-8A loss- or gain-of-function conditions. Images were taken the indicated time on each panel. (A) Control cells show active Rac1 localized at cell protrusions in the leading edge and not at cell-cell contacts (taken at timeâ¯=â¯0, 4 and 12â¯min). The same cells in A taken at 12â¯min are shown in transmitted light (B) and merged with Rac1 activity (C). (D) CNC cells from Ric-8A loss-of-function conditions show that Rac1 activity is localized at cell-cell contacts at 0, 5 and 12â¯min as well as at the leading edge. The same cells in (D) at 12â¯min are shown in transmitted light (E) and merged with Rac1 activity (F). (G) CNC cells under Ric-8A gain-of-function conditions show active Rac1 localized at cell protrusions in the leading edge at 0, 3 and 12â¯min, and this activity seems to be higher and distributed around the whole cell. The same cells in (G) taken at 12â¯min are shown in transmitted light (H) and merged with Rac1 activity (I). White and red arrowheads show changes in Rac1 activity in the protrusions and cell-cell contacts, respectively. In the transmitted light panels, the limits of the cells were marked with stitched lines in order to visualize cell-cell contacts in greater detail. Scale bar, 40â¯Î¼m. Movies from migrating cells can be found in the Supplementary data movie 1. The images and movies are representative of five independent experiments analyzing 3â4 explants per each condition.
Fig. 4. Ric-8A loss- and gain-of-function affects Rac1-mediated cell invasion. Representative images from movies of migrating CNC cells expressing the pGBD-GFP probe for detection of Rac1 activity in Ric-8A loss- and gain-of-function conditions. The images were taken at the indicated times on each panel. (A) Time-lapse images of two control cells that collide and change their direction of migration at 6â¯min show a loss in Rac1 activity when the cells touch each other with active Rac1 emerging at the opposite side. (B) Cells with Ric-8A loss-of-function overlap when they collide and maintain Rac1 activity at cell-cell contacts. (C) Cells with Ric-8A gain-of-function also overlap when they collide. On each panel, red and green arrowheads track two colliding cells, and white arrowheads show the zone of collision. The limits of the cells were marked with stitched lines in order to visualize cell-cell contacts in greater detail. Scale bar, 40â¯Î¼m. Movies from migrating cells can be found in the Supplementary data movie 2. The images and movies are representative of five independent experiments analyzing 3â4 explants per each condition.
Fig. 5. Changes in Ric-8A expression affect the localization of active RhoA. Representative time-lapse images of migrating CNC cells expressing the rGBD-mCherry probe for detection of RhoA activity in Ric-8A loss- or gain-of-function. The images were taken at the indicated time on each panel. (A) Control cells with active RhoA localized at cell-cell contacts at 0, 5 and 7â¯min. The same cells in A at 7â¯min are shown in transmitted light (B) and merged with RhoA activity (C). (D) Cells under Ric-8A loss-of-function show RhoA activity localized in the protrusions at the leading edge at 0, 5 and 9â¯min. The same cells in (D) taken at 9â¯min are shown in transmitted light (E) and merged with RhoA activity (F). (G) Cells under Ric-8A gain-of-function show active RhoA localized in cell protrusions at the leading edge at 0, 10 and 13â¯min. The same cells in (G) at 13â¯min are shown in transmitted light (H) and merged with RhoA activity (I). White and red arrowheads show changes in RhoA activity on the protrusions at the leading edge and cell-cell contacts, respectively. The limits of the cells were marked with stitched lines in the transmitted light panels in order to visualize cell-cell contacts in greater detail. Scale bar, 40â¯Î¼m. Movies from migrating cells can be found in the Supplementary data movie 3. The images and movies are representative of five independent experiments analyzing 3â4 explants per each condition.
Fig. 6. Ric-8A regulates CNC cell polarization through the Gα subunit. Ric-8A through it GEF and chaperone function over Gα subunit translocates the aPKC and Par3 proteins to the cell cortex controlling downstream active GTPases localization. (A) Control cells maintain active Rac1 and aPKC at the leading edge and maintain Par3 and active RhoA at cell-cell contacts. (B) Cells with Ric-8A loss-of-function show loss of Par3 and aPKC localization, and a shift of Rac1 activation to cell-cell contacts and RhoA to the leading edge. (C) Cells with Ric-8A gain-of-function show recovery of Par3 localization. At the leading edge, both Rac1 and RhoA remain active, while active Rac1 is also present at cell-cell contacts.