XB-ART-55100
Development
2018 Aug 08;14515:. doi: 10.1242/dev.163386.
Show Gene links
Show Anatomy links
Histone deacetylase activity has an essential role in establishing and maintaining the vertebrate neural crest.
Rao A, LaBonne C.
???displayArticle.abstract???
The neural crest, a progenitor population that drove vertebrate evolution, retains the broad developmental potential of the blastula cells it is derived from, even as neighboring cells undergo lineage restriction. The mechanisms that enable these cells to preserve their developmental potential remain poorly understood. Here, we explore the role of histone deacetylase (HDAC) activity in this process in Xenopus We show that HDAC activity is essential for the formation of neural crest, as well as for proper patterning of the early ectoderm. The requirement for HDAC activity initiates in naïve blastula cells; HDAC inhibition causes loss of pluripotency gene expression and blocks the ability of blastula stem cells to contribute to lineages of the three embryonic germ layers. We find that pluripotent naïve blastula cells and neural crest cells are both characterized by low levels of histone acetylation, and show that increasing HDAC1 levels enhance the ability of blastula cells to be reprogrammed to a neural crest state. Together, these findings elucidate a previously uncharacterized role for HDAC activity in establishing the neural crest stem cell state.
???displayArticle.pubmedLink??? 30002130
???displayArticle.pmcLink??? PMC6110147
???displayArticle.link??? Development
???displayArticle.grants??? [+]
R01 GM116538 NIGMS NIH HHS
Species referenced: Xenopus laevis
Genes referenced: a2m chrd ets1 foxd3 hdac1 hdac2 hdac3 id3 krt12.4 lin28a msx2 myc myod1 nrp1 pax3 pou5f3 pou5f3.2 pou5f3.3 prdm1 six1 snai2 sox11 sox17a sox17b.2 sox2 sox3 tbxt tfap2a tubb4b vegt ventx2.2 zic1
GO keywords: neural crest cell development [+]
???displayArticle.antibodies??? Acetylated H3f3a Ab20 H3-3a Ab39 Somite Ab1
???displayArticle.morpholinos??? hdac1 MO2
???attribute.lit??? ???displayArticles.show???
|
|
Fig. 1. HDAC activity is required for neural crest formation. (A-D) In situ hybridization examining the expression of neural crest factors snail2, foxd3,ets1 and myc following treatment with vehicle or inhibitor [200â nM TSA (A,C) or 20â mM VPA (B,D)]. Embryos were treated at mid-gastrula stages (stage 11) and collected at mid-neurula stages (stage 15). (E,F) In situ hybridization examining expression of epk, sox2 and six1 following treatment with vehicle or inhibitor [200â nM TSA (E) or 20â mM VPA (F)]. (G,H) Explant assay examining snail2 and foxd3 expression in Pax3/Zic1-induced explants treated with vehicle or inhibitor [200â nM TSA (G) or 10â mM VPA (H)]. Explants were cultured alongside sibling embryos grown until late neurula stages (stage 18). (I) In situ hybridization examining the expression of neural crest factor snail2 in embryos after morpholino-mediated knockdown of HDAC1, and rescued with co-injection of HDAC1, HDAC2 or HDAC1+HDAC2 mRNA. Embryos were injected at the eight-cell stage and collected at mid-neurula stages (stage 15). Scale bars: 250 μm. |
|
|
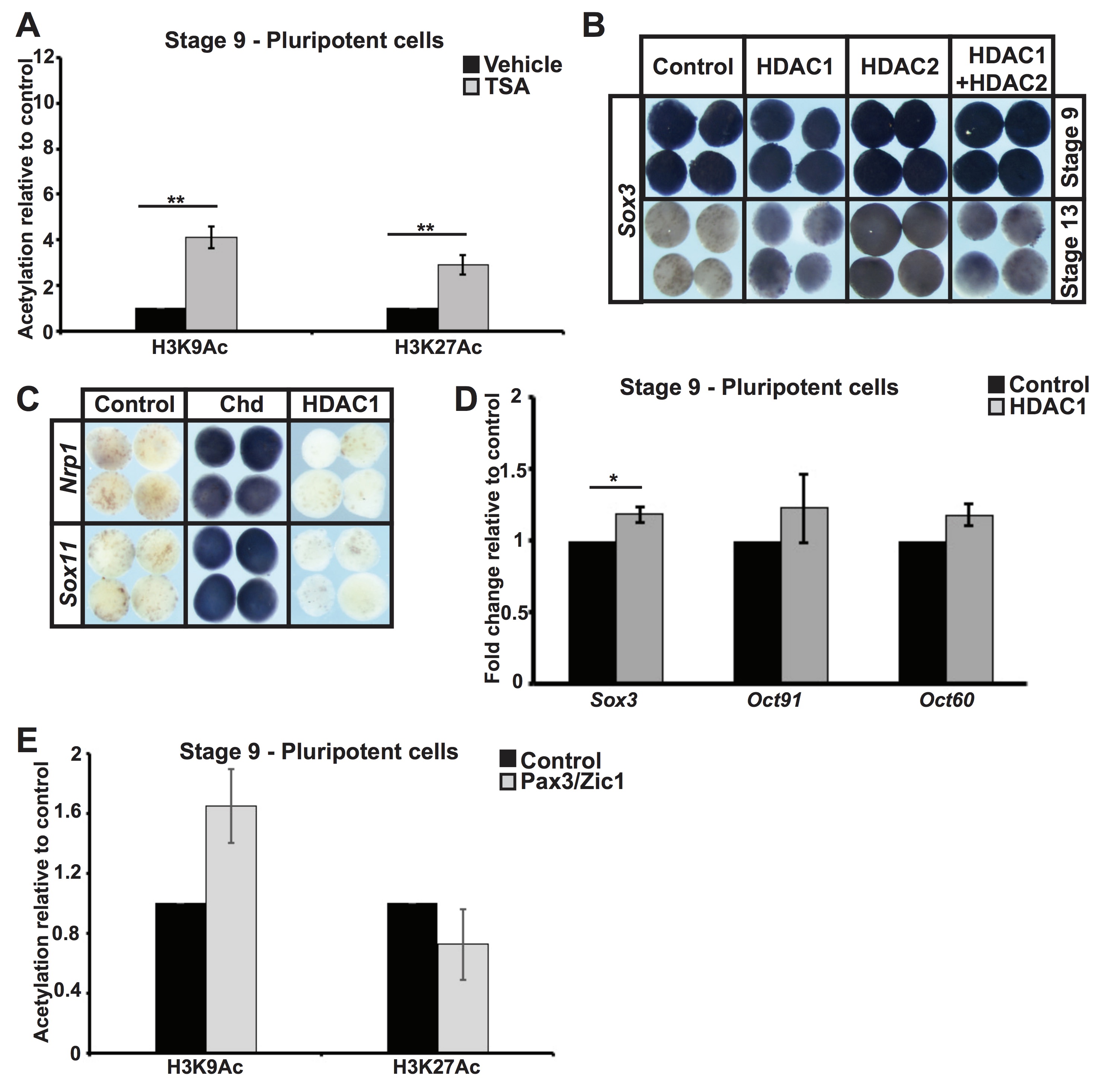
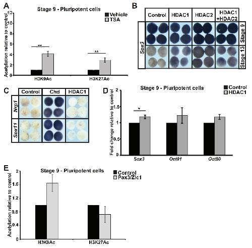
Fig. 2. HDAC activity is essential for proper gene expression in pluripotent blastula cells. (A,B) In situ hybridization examining tfap2, id3, oct25, vent2 and sox3 expression in pluripotent blastula cells following treatment with vehicle or inhibitor [500â nM TSA (A) or 20â mM VPA (B)]. Embryos were treated at the two-cell stage and collected at the late blastula stage (stage 9). (C) qRT-PCR of animal pole explants examining the expression of pluripotency genes after treatment with vehicle or inhibitor (500â nM TSA) (***P<0.005). Explants were cultured alongside sibling embryos grown until late blastula stages (stage 9). (D) In situ hybridization examining epk and sox3 expression in animal pole explants treated with vehicle or inhibitor (500â nM TSA). Explants were cultured alongside sibling embryos until late gastrula stages (stage 13). Scale bars: 250 μm. |
|
|
Fig. 3. HDAC activity is required for the pluripotency of blastula stem cells. (A,B) In situ hybridization examining nrp1 and sox11 expression in animal pole explants induced with chordin mRNA and treated with vehicle or inhibitor [500â nM TSA (A) or 10â mM VPA (B)]. Explants were cultured alongside sibling embryos grown until late neurula stages (stage 18). (C-F) In situ hybridization examining expression of mesodermal markers xbra and myod and endodermal markers endodermin and Sox17 in animal pole explants induced with Activin and treated with vehicle (DMSO or water) or inhibitor [500â nM TSA (C,E) or 10â mM VPA (D,F)]. Explants were cultured alongside sibling embryos grown until mid-gastrula stages (stage 11.5) for xbra, endodermin and sox17 expression and late neurula stages (stage 18) for myod expression. Scale bars: 250 μm. |
|
|
Fig. 4. HDAC inhibition leads to aberrant expression of multiple lineage markers. (A-C) In situ hybridization examining the expression of lineage markers: endoderm (sox17; A), mesoderm (myod; B) and neural (sox11; C) in aging animal pole explants treated with vehicle or inhibitor (500â nM TSA). Explants were cultured alongside sibling embryos and grown until late blastula (stage 9), mid-gastrula (stage 11) and neural plate (stage 13) stages. (D,E) qRT-PCR examining markers of specific lineages [endoderm (sox17, vegt), mesoderm (myod, xbra) and neural (olig2, sox11)] in pluripotent and aged animal pole explants following treatment with vehicle or inhibitor (500â nM TSA) (*P<0.05, **P<0.01, ***P<0.005). Explants were cultured alongside sibling embryos until late blastula (stage 9) and neural plate (stage 13) stages. Scale bars: 250 μm. |
|
|
Fig.5. Histone acetylation increases as cells become lineage restricted. (A,B) Western blot analysis of lysates of aging animal caps examining H3K9Ac and H3K27Ac alongside total H3 levels via chemiluminescence (A) and quantified using Odyssey (B) (*P<0.05, **P<0.01). Explants were cultured alongside sibling embryos until late blastula (stage 9), mid-gastrula (stage 11) and neural plate (stage 13) stages. (C,D) Western blot analysis of lysates of aging animal caps treated with vehicle (DMSO) or inhibitor (500â nM TSA) examining H3K9Ac and H3K27Ac alongside total H3 and actin levels via chemiluminescence (C) and quantified using Odyssey (D) (**P<0.01, ***P<0.005). |
|
|
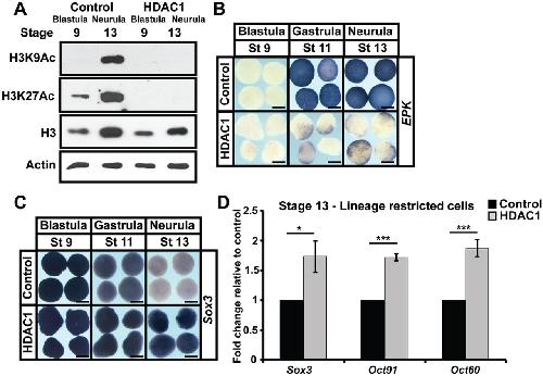
Fig. 6. HDAC1 activity promotes pluripotency gene expression at the expense of lineage restriction. (A) Western blot analysis of lysates of aging animal pole explants from control embryos or embryos injected with HDAC1 mRNA examining H3K9Ac and H3K27Ac alongside total H3 and actin levels. Explants were grown alongside sibling embryos until late blastula (stage 9) and neural plate (stage 13) stages. (B,C) In situ hybridization examining epk and sox3 expression in aging animal pole explants from control embryos or embryos injected with HDAC1 mRNA. Explants were cultured alongside sibling embryos until late blastula (stage 9), mid-gastrula (stage 11) and neural plate (stage 13) stages. (D) qRT-PCR of explants from control embryos or embryos injected with HDAC1 mRNA examining expression of pluripotency genes (*P<0.05, ***P<0.005). Explants were cultured alongside sibling embryos until the neural plate stage (stage 13). Scale bars: 250 μm. |
|
|
Fig. 7. HDAC activity promotes neural crest formation. (A,B) In situ hybridization (A) and qRT-PCR (B) examining snail2 and foxd3 expression in animal cap explants induced with levels of Pax3/Zic1 titrated for weak neural crest establishment, with/without co-expression of HDAC1 (*P<0.05, ***P<0.005). Explants were cultured with sibling embryos until late neurula stages (stage 18). (C,D) Western blot analysis of lysates of control explants and explants induced with Pax3/Zic1 examining H3K9Ac and H3K27Ac alongside total H3 levels via chemiluminescence (C) and quantified using Odyssey (D) (*P<0.05, **P<0.01). Explants were cultured alongside sibling embryos until late blastula (stage 9) and neural plate (stage 13) stages. Scale bars: 250 μm. |
|
|
Supplementary Figure 1. (A) (B) Morphological changes in embryos treated with increasing concentrations of TSA (100nM, 200nM). Embryos were treated at mid-gastrula stages (stage 11). |
|
|
Supplementary Figure 2. (A) In situ hybridization examining HDAC1 expression in early embryos from 2-cell to late neurula stages. (B) In situ hybridization examining neural plate border markers Msx2, Ap2, and Zic1 expression after treatment with vehicle or inhibitor (TSA- 200nM or VPA- 20mM). Embryos were treated at mid-gastrula stages (stage 11) and collected at mid-neurula stages (stage 15). (C) Explant assay examining Snail2 and FoxD3 expression in Wnt/Chordin induced explants that were treated with vehicle or inhibitor (TSA-200nM or VPA-10mM). Explants were cultured alongside sibling embryos grown until late neurula stages (stage 18). (D) Explant assay examining Snail2 and FoxD3 expression in Wnt/Chordin induced explants that were treated with vehicle (DMSO) or inhibitor (RMD â 15uM). Explants were cultured alongside sibling embryos cultured until late neurula stages (stage 18). |
|
|
Supplementary Figure 2. (A) In situ hybridization examining HDAC1 expression in early embryos from 2-cell to late neurula stages. |
|
|
Supplementary Figure 3. (A) In situ hybridization examining Oct60 expression in animal cap explants treated with vehicle (DMSO) or inhibitor (TSA-500nM). Explants were cultured alongside sibling embryos until neural plate stages (stage 13). (B) TUNEL assay examining cell death in the vehicle and TSA treated animal cap explants alongside positive control DNMT3B injected embryos. Explants were cultured alongside sibling embryos until neural plate stages (stage 13). (C),(D) qRT-PCR examining Xbra(C) and Sox17(D) in animal pole explants after vehicle or inhibitor (TSA-500nM) or Activin induction. Explants were cultured alongside sibling embryos until mid-gastrula stages (stage 11.5). |
|
|
Supplementary Figure 4. (A) Immunofluorescence staining on Tubb2-GFP transgenic embryos costaining GFP with N-Tubulin E7 antibody. (B) Immunofluorescence staining on Tubb2-GFP transgenic embryos co-staining GFP with muscle actin 12101 antibody after treatment with vehicle or increasing amounts of TSA (50nM-200nM). Embryos were treated at mid-gastrula stages (stage 11). (C) Tubb2-GFP transgenic embryos following treatment with vehicle or TSA (50nM â 200nM). Embryos were treated at mid-gastrula stages (stage 11). (D) Immunofluorescence examining 12101- muscle actin staining on embryos after treatment with vehicle or TSA (50nM â 200nM). Embryos were treated at mid-gastrula stages (stage 11). |
|
|
Supplementary Figure 5. (A) Western blot analysis of lysates of aging animal caps treated with vehicle or inhibitor (TSA-500nM) examining H3K9Ac and H3K27Ac alongside total H3 and actin levels via via LiCOR-Odyssey (P value: ** < 0.01). (B) In situ hybridization examining Sox3 expression in animal cap explants from control embryos or embryos injected with HDAC1/ HDAC2 or HDAC1+HDAC2 mRNA. (C) In situ hybridization examining Nrp1and Sox11 expression in aging animal cap explants from control embryos or embryos injected with HDAC1 mRNA or positive control Chordin mRNA. (D) Quantitative reverse transcription polymerase chain reaction (qRT-PCR) of explants from control embryos or embryos injected with HDAC1 mRNA examining expression of pluripotency genes (P value : * <0.05). Explants were grown alongside sibling embryos until late blastula (stage 9). (E) Western blot analysis of lysates from control embryos or embryos induced with Pax3/Zic1 at blastula stages (stage 9) and quantified using LiCOR-Odyssey. |
References [+] :
Almouzni,
Histone acetylation influences both gene expression and development of Xenopus laevis.
1994, Pubmed,
Xenbase
Almouzni, Histone acetylation influences both gene expression and development of Xenopus laevis. 1994, Pubmed , Xenbase
Ariizumi, In vitro induction systems for analyses of amphibian organogenesis and body patterning. 2001, Pubmed
Asashima, Mesodermal induction in early amphibian embryos by activin A (erythroid differentiation factor). 1990, Pubmed , Xenbase
Asashima, The vegetalizing factor belongs to a family of mesoderm-inducing proteins related to erythroid differentiation factor. 1990, Pubmed , Xenbase
Atlasi, The interplay of epigenetic marks during stem cell differentiation and development. 2017, Pubmed
Bajpai, CHD7 cooperates with PBAF to control multipotent neural crest formation. 2010, Pubmed , Xenbase
Baltus, A positive regulatory role for the mSin3A-HDAC complex in pluripotency through Nanog and Sox2. 2009, Pubmed
Bellmeyer, The protooncogene c-myc is an essential regulator of neural crest formation in xenopus. 2003, Pubmed , Xenbase
Bogdanovic, Dynamics of enhancer chromatin signatures mark the transition from pluripotency to cell specification during embryogenesis. 2012, Pubmed , Xenbase
Buitrago-Delgado, NEURODEVELOPMENT. Shared regulatory programs suggest retention of blastula-stage potential in neural crest cells. 2015, Pubmed , Xenbase
Carneiro, Histone deacetylase activity is necessary for left-right patterning during vertebrate development. 2011, Pubmed , Xenbase
Creyghton, Histone H3K27ac separates active from poised enhancers and predicts developmental state. 2010, Pubmed
Cunliffe, Histone deacetylase 1 is essential for oligodendrocyte specification in the zebrafish CNS. 2006, Pubmed
Dovey, Histone deacetylase 1 (HDAC1), but not HDAC2, controls embryonic stem cell differentiation. 2010, Pubmed
Furumai, FK228 (depsipeptide) as a natural prodrug that inhibits class I histone deacetylases. 2002, Pubmed
Geary, FGF mediated MAPK and PI3K/Akt Signals make distinct contributions to pluripotency and the establishment of Neural Crest. 2018, Pubmed , Xenbase
Göttlicher, Valproic acid defines a novel class of HDAC inhibitors inducing differentiation of transformed cells. 2001, Pubmed
Groves, Setting appropriate boundaries: fate, patterning and competence at the neural plate border. 2014, Pubmed , Xenbase
Gupta, Developmental enhancers are marked independently of zygotic Nodal signals in Xenopus. 2014, Pubmed , Xenbase
Gurvich, Association of valproate-induced teratogenesis with histone deacetylase inhibition in vivo. 2005, Pubmed , Xenbase
Hall, The neural crest as a fourth germ layer and vertebrates as quadroblastic not triploblastic. 2000, Pubmed
Hezroni, Pluripotency-related, valproic acid (VPA)-induced genome-wide histone H3 lysine 9 (H3K9) acetylation patterns in embryonic stem cells. 2011, Pubmed
Hong, The activity of Pax3 and Zic1 regulates three distinct cell fates at the neural plate border. 2007, Pubmed , Xenbase
Hontelez, Embryonic transcription is controlled by maternally defined chromatin state. 2015, Pubmed , Xenbase
Hu, DNA methyltransferase3A as a molecular switch mediating the neural tube-to-neural crest fate transition. 2012, Pubmed
Hu, Epigenetic regulation in neural crest development. 2014, Pubmed
Huang, BDNF promotes target innervation of Xenopus mandibular trigeminal axons in vivo. 2007, Pubmed , Xenbase
Ignatius, Distinct functional and temporal requirements for zebrafish Hdac1 during neural crest-derived craniofacial and peripheral neuron development. 2013, Pubmed
Ignatius, colgate/hdac1 Repression of foxd3 expression is required to permit mitfa-dependent melanogenesis. 2008, Pubmed
Jacob, HDAC1 and HDAC2 control the specification of neural crest cells into peripheral glia. 2014, Pubmed
Jamaladdin, Histone deacetylase (HDAC) 1 and 2 are essential for accurate cell division and the pluripotency of embryonic stem cells. 2014, Pubmed
Karantzali, Histone deacetylase inhibition accelerates the early events of stem cell differentiation: transcriptomic and epigenetic analysis. 2008, Pubmed
Karmodiya, H3K9 and H3K14 acetylation co-occur at many gene regulatory elements, while H3K14ac marks a subset of inactive inducible promoters in mouse embryonic stem cells. 2012, Pubmed
Kidder, HDAC1 regulates pluripotency and lineage specific transcriptional networks in embryonic and trophoblast stem cells. 2012, Pubmed
LaBonne, Snail-related transcriptional repressors are required in Xenopus for both the induction of the neural crest and its subsequent migration. 2000, Pubmed , Xenbase
LaBonne, Neural crest induction in Xenopus: evidence for a two-signal model. 1998, Pubmed , Xenbase
Lagger, Essential function of histone deacetylase 1 in proliferation control and CDK inhibitor repression. 2002, Pubmed
Lamb, Neural induction by the secreted polypeptide noggin. 1993, Pubmed , Xenbase
Le Douarin, The neural crest in vertebrate evolution. 2012, Pubmed
Li, Navigating the epigenetic landscape of pluripotent stem cells. 2012, Pubmed
Liang, Embryonic stem cell and induced pluripotent stem cell: an epigenetic perspective. 2013, Pubmed
Liu, Histone deacetylation promotes mouse neural induction by restricting Nodal-dependent mesendoderm fate. 2015, Pubmed
Markowetz, Mapping dynamic histone acetylation patterns to gene expression in nanog-depleted murine embryonic stem cells. 2010, Pubmed
Melcer, Histone modifications and lamin A regulate chromatin protein dynamics in early embryonic stem cell differentiation. 2012, Pubmed
Milet, Neural crest induction at the neural plate border in vertebrates. 2012, Pubmed , Xenbase
Minoux, Gene bivalency at Polycomb domains regulates cranial neural crest positional identity. 2017, Pubmed
Montgomery, Histone deacetylases 1 and 2 redundantly regulate cardiac morphogenesis, growth, and contractility. 2007, Pubmed
Moussaieff, Glycolysis-mediated changes in acetyl-CoA and histone acetylation control the early differentiation of embryonic stem cells. 2015, Pubmed
Murko, Histone deacetylase inhibitor Trichostatin A induces neural tube defects and promotes neural crest specification in the chicken neural tube. 2013, Pubmed
Nordin, Sox5 Is a DNA-binding cofactor for BMP R-Smads that directs target specificity during patterning of the early ectoderm. 2014, Pubmed , Xenbase
Pillai, Histone deacetylase 1 (HDAC-1) required for the normal formation of craniofacial cartilage and pectoral fins of the zebrafish. 2004, Pubmed
Plouhinec, Pax3 and Zic1 trigger the early neural crest gene regulatory network by the direct activation of multiple key neural crest specifiers. 2014, Pubmed , Xenbase
Prasad, Induction of the neural crest state: control of stem cell attributes by gene regulatory, post-transcriptional and epigenetic interactions. 2012, Pubmed , Xenbase
Qiao, Dual roles of histone H3 lysine 9 acetylation in human embryonic stem cell pluripotency and neural differentiation. 2015, Pubmed
Rada-Iglesias, A unique chromatin signature uncovers early developmental enhancers in humans. 2011, Pubmed , Xenbase
Rada-Iglesias, Epigenomic annotation of enhancers predicts transcriptional regulators of human neural crest. 2012, Pubmed , Xenbase
Sasai, Regulation of neural induction by the Chd and Bmp-4 antagonistic patterning signals in Xenopus. 1995, Pubmed , Xenbase
Sauka-Spengler, A gene regulatory network orchestrates neural crest formation. 2008, Pubmed
Saunders, The SIN3A/HDAC Corepressor Complex Functionally Cooperates with NANOG to Promote Pluripotency. 2017, Pubmed
Strobl-Mazzulla, Histone demethylase JmjD2A regulates neural crest specification. 2010, Pubmed
Strobl-Mazzulla, A PHD12-Snail2 repressive complex epigenetically mediates neural crest epithelial-to-mesenchymal transition. 2012, Pubmed
Takahashi, Induction of pluripotent stem cells from adult human fibroblasts by defined factors. 2007, Pubmed
Taylor, Modulating the activity of neural crest regulatory factors. 2007, Pubmed , Xenbase
Tseng, HDAC activity is required during Xenopus tail regeneration. 2011, Pubmed , Xenbase
Wang, Genome-wide mapping of HATs and HDACs reveals distinct functions in active and inactive genes. 2009, Pubmed
Wang, The Proto-oncogene Transcription Factor Ets1 Regulates Neural Crest Development through Histone Deacetylase 1 to Mediate Output of Bone Morphogenetic Protein Signaling. 2015, Pubmed , Xenbase
Ware, Histone deacetylase inhibition elicits an evolutionarily conserved self-renewal program in embryonic stem cells. 2009, Pubmed
Yang, Suppression of histone deacetylation promotes the differentiation of human pluripotent stem cells towards neural progenitor cells. 2014, Pubmed
Yoshida, Potent and specific inhibition of mammalian histone deacetylase both in vivo and in vitro by trichostatin A. 1990, Pubmed
Zhang, Similarity in gene-regulatory networks suggests that cancer cells share characteristics of embryonic neural cells. 2017, Pubmed , Xenbase
Zupkovitz, Negative and positive regulation of gene expression by mouse histone deacetylase 1. 2006, Pubmed
