Click here to close
Hello! We notice that you are using Internet Explorer, which is not supported by Xenbase and may cause the site to display incorrectly.
We suggest using a current version of Chrome,
FireFox, or Safari.
???displayArticle.abstract???
Oocytes have a remarkable ability to reactivate silenced genes in somatic cells. However, it is not clear how the chromatin architecture of somatic cells affects this transcriptional reprogramming. Here, we investigated the relationship between the chromatin opening and transcriptional activation. We reveal changes in chromatin accessibility and their relevance to transcriptional reprogramming after transplantation of somatic nuclei into Xenopus oocytes. Genes that are silenced, but have pre-existing open transcription start sites in donor cells, are prone to be activated after nuclear transfer, suggesting that the chromatin signature of somatic nuclei influences transcriptional reprogramming. There are also activated genes associated with new open chromatin sites, and transcription factors in oocytes play an important role in transcriptional reprogramming from such genes. Finally, we show that genes resistant to reprogramming are associated with closed chromatin configurations. We conclude that chromatin accessibility is a central factor for successful transcriptional reprogramming in oocytes.
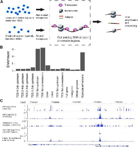
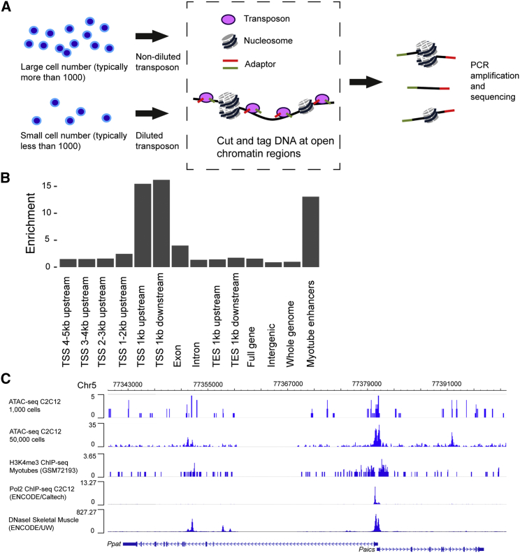
Figure 1. ATAC-Seq Enables the Identification of Open Chromatin Regions(A) The modified ATAC-seq protocol for our experiments.(B) The genomic distribution of ATAC-seq peaks in C2C12 mouse myoblasts, representing open chromatin. The y axis represents the enrichment of peaks in each type of genomic region relative to the whole genome. Two independently prepared ATAC-seq libraries were used for the analysis.(C) A track image of ATAC-seq from 1,000 and 50,000 cells, chromatin immunoprecipitation sequencing (ChIP-seq) of H3K4me3 (GSM72193) and RNA polymerase II (GSM915176), and DNase-seq (GSM1014189) at the Ppat and Paics genes in mouse muscle cells. Open chromatin at the TSS is adjacent to H3K4me3 marks.
Figure 2. Genes with Open TSSs Are Preferentially Reprogrammed upon NT to Xenopus laevis Oocytes(A) MEFs are transplanted into the nuclei of Xenopus oocytes, reprogramming their transcription. MEFs before NT and reprogrammed MEFs were used for ATAC-seq. Two biologically independent NT experiments were performed for the subsequent analyses (10 NT oocytes, equivalent to 3,000 cells, were pooled in each experiment).(B) The genomic distribution of ATAC-seq peaks representing open chromatin before and after NT. The y axis represents the enrichment of peaks in each type of genomic region relative to the whole genome.(C) The genomic distribution of newly appeared ATAC-seq peaks after NT.(D) ATAC-seq reads in donor MEFs were compared around TSSs. Genes were divided into two categories: expressed in NT oocytes and not expressed in NT oocytes. The y axis represents the mean read coverage in a 1-kb window centered on the TSS.(E) ATAC-seq reads around TSSs in donor MEFs were compared among different gene categories: genes expressed before and after NT, those expressed only before NT, those expressed only after NT, and those expressed at neither time point.(F) Representation of signal associated with open chromatin (ATAC-seq, DNase-seq, H3K4me3 ChIP-seq, and Pol II ChIP-seq) at TSSs of MEF genes reprogrammed in Xenopus oocytes. RNA-seq results (Jullien et al., 2014, Jullien et al., 2017) are shown at the right panel. Accession numbers for the DNase-seq, H3K4me3, and Pol II data are GSM1014172, GSM769029, and GSM918761, respectively.âââp < 1Eâ6 by the Mann-Whitney U test.
Figure 3. RAR Influences Transcriptional Reprogramming in Oocytes(A) NT oocytes overexpressed with EGFP-dnRAR and histone H2B-CFP were subjected to confocal microscopy. EGFP-dnRAR was accumulated in the injected nuclei. Scale bars indicate 5 μm.(B) Expression of RA-regulated genes was downregulated after overexpression of EGFP-dnRAR in NT oocytes. n = 3 (time 0) or 4 (control and dnRAR). Time 0 represents NT oocytes just after NT. Error bars represent ± SEM. âp < 0.05 by the Studentâs t test.
Figure 4. Efficient Transcriptional Reprogramming Is Associated with Increased Chromatin Accessibility(A) ATAC-seq reads for donor MEFs, control NT oocytes, and NT oocytes overexpressed with Toca1/Fnbp1l around the Oct4 gene locus.(B) TSA treatment enhances transcriptional reprogramming. NT oocytes incubated with or without 50 nM TSA for 24 hr were used for qRT-PCR. Time 0 represents NT oocytes just after NT. n = 3 (time 0) or 4 (control and dnRAR). Error bars represent ± SEM. âp < 0.05 by the Studentâs t test.
Adelman,
Promoter-proximal pausing of RNA polymerase II: emerging roles in metazoans.
2012, Pubmed
Adelman,
Promoter-proximal pausing of RNA polymerase II: emerging roles in metazoans.
2012,
Pubmed Baarlink,
A transient pool of nuclear F-actin at mitotic exit controls chromatin organization.
2017,
Pubmed Boyle,
High-resolution mapping and characterization of open chromatin across the genome.
2008,
Pubmed Buenrostro,
Transposition of native chromatin for fast and sensitive epigenomic profiling of open chromatin, DNA-binding proteins and nucleosome position.
2013,
Pubmed Buenrostro,
Single-cell chromatin accessibility reveals principles of regulatory variation.
2015,
Pubmed Bui,
Effect of trichostatin A on chromatin remodeling, histone modifications, DNA replication, and transcriptional activity in cloned mouse embryos.
2010,
Pubmed Cheloufi,
The histone chaperone CAF-1 safeguards somatic cell identity.
2015,
Pubmed Cusanovich,
Multiplex single cell profiling of chromatin accessibility by combinatorial cellular indexing.
2015,
Pubmed Delacroix,
Cell-specific interaction of retinoic acid receptors with target genes in mouse embryonic fibroblasts and embryonic stem cells.
2010,
Pubmed Guenther,
A chromatin landmark and transcription initiation at most promoters in human cells.
2007,
Pubmed Heintzman,
Distinct and predictive chromatin signatures of transcriptional promoters and enhancers in the human genome.
2007,
Pubmed Hörmanseder,
H3K4 Methylation-Dependent Memory of Somatic Cell Identity Inhibits Reprogramming and Development of Nuclear Transfer Embryos.
2017,
Pubmed
,
Xenbase Jullien,
Hierarchical molecular events driven by oocyte-specific factors lead to rapid and extensive reprogramming.
2014,
Pubmed
,
Xenbase Jullien,
Mechanisms of nuclear reprogramming by eggs and oocytes: a deterministic process?
2011,
Pubmed
,
Xenbase Jullien,
Gene Resistance to Transcriptional Reprogramming following Nuclear Transfer Is Directly Mediated by Multiple Chromatin-Repressive Pathways.
2017,
Pubmed
,
Xenbase Kong,
RE1-silencing Transcription Factor (REST) Is Required for Nuclear Reprogramming by Inhibiting Transforming Growth Factor β Signaling Pathway.
2016,
Pubmed Li,
Chromatin Accessibility Dynamics during iPSC Reprogramming.
2017,
Pubmed Lu,
Establishing Chromatin Regulatory Landscape during Mouse Preimplantation Development.
2016,
Pubmed Maalouf,
Trichostatin A treatment of cloned mouse embryos improves constitutive heterochromatin remodeling as well as developmental potential to term.
2009,
Pubmed McLean,
GREAT improves functional interpretation of cis-regulatory regions.
2010,
Pubmed Minucci,
Retinoid receptor-induced alteration of the chromatin assembled on a ligand-responsive promoter in Xenopus oocytes.
1998,
Pubmed
,
Xenbase Miyamoto,
Nuclear Wave1 is required for reprogramming transcription in oocytes and for normal development.
2013,
Pubmed
,
Xenbase Miyamoto,
Nuclear actin polymerization is required for transcriptional reprogramming of Oct4 by oocytes.
2011,
Pubmed
,
Xenbase Miyamoto,
Reprogramming towards totipotency is greatly facilitated by synergistic effects of small molecules.
2017,
Pubmed Okazawa,
The oct3 gene, a gene for an embryonic transcription factor, is controlled by a retinoic acid repressible enhancer.
1991,
Pubmed Soufi,
Facilitators and impediments of the pluripotency reprogramming factors' initial engagement with the genome.
2012,
Pubmed Stalder,
Tissue-specific DNA cleavages in the globin chromatin domain introduced by DNAase I.
1980,
Pubmed Teif,
Genome-wide nucleosome positioning during embryonic stem cell development.
2012,
Pubmed Thurman,
The accessible chromatin landscape of the human genome.
2012,
Pubmed Voigt,
A double take on bivalent promoters.
2013,
Pubmed Wang,
Rapid and efficient reprogramming of somatic cells to induced pluripotent stem cells by retinoic acid receptor gamma and liver receptor homolog 1.
2011,
Pubmed Wang,
Reprogramming transcription by distinct classes of enhancers functionally defined by eRNA.
2011,
Pubmed West,
Nucleosomal occupancy changes locally over key regulatory regions during cell differentiation and reprogramming.
2014,
Pubmed Wu,
The landscape of accessible chromatin in mammalian preimplantation embryos.
2016,
Pubmed