XB-ART-55078
Oncotarget
2018 Jun 15;946:27940-27957. doi: 10.18632/oncotarget.25371.
Show Gene links
Show Anatomy links
The proteoglycan-like domain of carbonic anhydrase IX mediates non-catalytic facilitation of lactate transport in cancer cells.
Ames S, Pastorekova S, Becker HM.
???displayArticle.abstract???
Highly glycolytic tumor cells release vast amounts of lactate and protons via monocarboxylate transporters (MCTs), which exacerbate extracellular acidification and support the formation of a hostile environment. Transport activity of MCTs can be facilitated by non-catalytic interaction with carbonic anhydrase IX (CAIX), the expression of which has been shown to be upregulated under hypoxia. We have now studied the mechanisms that enable CAIX-mediated facilitation of proton-coupled lactate transport in breast cancer cells and Xenopus oocytes. Our results indicate that the proteoglycan like (PG) domain of CAIX could function as 'proton antenna' to facilitate MCT transport activity. Truncation of the PG domain and application of a PG-binding antibody significantly reduced proton-coupled lactate transport in MCT-expressing oocytes and hypoxic breast cancer cells, respectively. Furthermore, application of the PG-binding antibody reduced proliferation and migration of hypoxic cancer cells, suggesting that facilitation of proton-coupled lactate flux by the CAIX PG domain contributes to cancer cell survival under hypoxic conditions.
???displayArticle.pubmedLink??? 29963253
???displayArticle.pmcLink??? PMC6021347
???displayArticle.link??? Oncotarget
Species referenced: Xenopus
Genes referenced: ca9 gnas mcts1 slc16a1 slc16a3
???attribute.lit??? ???displayArticles.show???
|
|
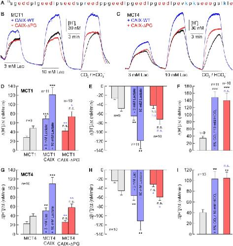
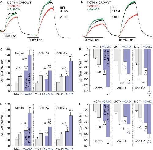
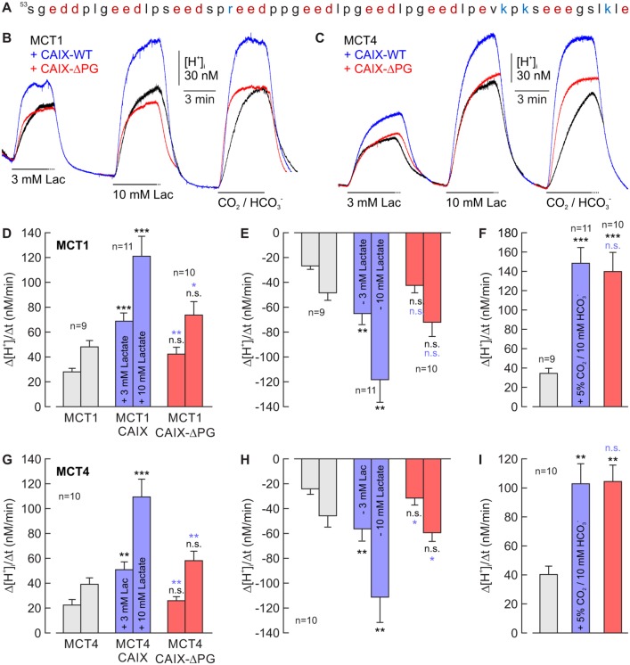
Figure 1. The PG domain of CAIX is involved in facilitation of MCT1/4 transport activity(A) Amino acid sequence of the human CAIX proteoglycan-like domain. Negatively charged amino acids are labelled in red, positively charged amino acids are labelled in blue. (B, C) Original recordings of the change in intracellular H+ concentration ([H+]i) in oocytes expressing (B) MCT1 or (C) MCT4 (black trace), MCT1/4 + CAIX-WT (blue trace), and MCT1/4 + CAIX-ÎPG (red trace), respectively, during application of 3 and 10 mM of lactate and 5% CO2 / 10 mM HCO3-. (D-I) Rate of change in intracellular H+ concentration (Î[H+]/Ît) as induced by application (D, G) and removal (E, H) of 3 and 10 mM lactate, and application of 5% CO2 / 10 mM HCO3- (F, I), respectively, in oocytes expressing MCT1/4 (gray), MCT1/4+CAIX-WT (blue), and MCT1+CAII-ÎPG (red), respectively. Data are represented as mean + SEM. Significance in differences was tested with ANOVA, followed by means comparison. The black significance indicators above the bars for MCT1/4+CAIX/CAIX-ÎPG-coexpressing oocytes refer to the values from oocytes expressing MCT1/4 alone. The blue significance indicators above the bars for MCT1/4+CAIX-ÎPG-coexpressing oocytes refer to the values from oocytes coexpressing MCT1/4 + CAIX. |
|
|
Figure 2. Localization of CAIX-WT and CAIX-ÎPG in Xenopus oocytesAntibody staining of fixed and permeabilized oocytes, expressing MCT1+CAIX-WT (A), MCT4+CAIX-WT (B), MCT1+CAIX-ÎPG (C), MCT4+CAIX-ÎPG (D), and a native oocyte as control (E). CAIX was labeled with an antibody, mapping against the C-terminal region of CAIX. Pictures were taken with a confocal laser scanning microscope. |
|
|
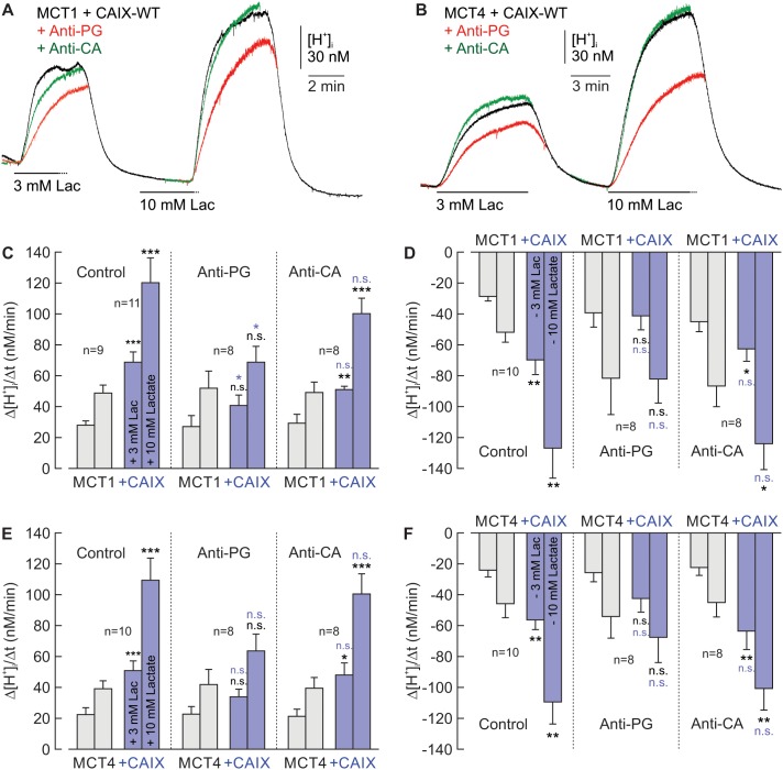
Figure 3. Antibodies directed against the PG domain, but not against the catalytic domain of CAIX impair functional interaction between MCT1/4 and CAIX(A, B) Original recordings of the change in intracellular H+ concentration ([H+]i) in oocytes coexpressing MCT1+CAIX-WT (A) and MCT4+CAIX (B), respectively, during application of 3 and 10 mM lactate. Cells were pre-incubated for 24 h with 0.4 μg/ml Anti-PG (red traces), 0.4 μg/ml Anti-CA (green traces) or without antibodies (black traces) before the measurements were carried out. (C, D) Rate of change in intracellular H+ concentration (Δ[H+]/Δt) as induced by application (C, E) and removal (D, F) of 3 and 10 mM lactate, in oocytes expressing MCT1/4 (gray) and MCT1/4+CAIX-WT (blue), respectively, in the presence of Anti-PG, Anti-CA or in the absence of antibodies (control). Data are represented as mean + SEM. Significance in differences was tested with ANOVA, followed by means comparison. The black significance indicators above the bars for MCT1/4+CAIX-coexpressing oocytes refer to the corresponding values from oocytes expressing MCT1/4 alone (gray bars). The blue significance indicators above the bars for MCT1/4+CAIX-coexpressing oocytes, incubated with Anti-PG or Anti-CA refer to the values from MCT1/4+CAIX-coexpressing oocytes not incubated with antibody (blue bars). No significant changes were found between MCT1/4-expressing oocytes incubated with or without antibodies (gray bars). |
|
|
Figure 4. The PG domain of CAIX facilitates catalytic activity in vitro(A) Original recordings of the log enrichment (LE), as measured by gas-analysis mass spectrometry, of a pool of 20 lysed, native oocytes (black trace) and pools of 20 lysed oocytes, expressing either CAIX-WT (blue trace) or CAIX-ÎPG (red trace). The beginning of the traces shows the rate of degradation of the 18O-labeled substrate in the non-catalyzed reaction. The black arrowhead indicates addition of oocyte lysate. (B) Enzymatic activity of lysates from 20 native oocytes (gray) and 20 oocytes expressing either CAIX-WT (blue) or CAIX-ÎPG (red), respectively. One unit is defined as 100% stimulation of the non-catalyzed 18O depletion of doubly labelled 13C18O2. Data are represented as mean + SEM. Significance in differences was tested with ANOVA, followed by means comparison. The black significance indicators above the bars from CAIX-expressing oocytes refer to the values from native cells (gray bar). The blue asterisks above the bar from CAIX-ÎPG-expressing oocytes refer to the values from CAIX-WT-expressing oocytes (blue bar). (C) Enzymatic activity of cell lysate from 20 native (gray) and CAIX-expressing oocytes (blue, red and green), respectively. Cell lysates were incubated for 2h with 5 μg/ml of Anti-PG (red), 5 μg/ml of Anti-CA (green), or without antibody (blue). One unit is defined as 100% stimulation of the non-catalyzed 18O depletion of doubly labelled 13C18O2. Data are represented as mean + SEM. Significance in differences was tested with ANOVA, followed by means comparison. The black significance indicators above the bars from CAIX-expressing oocytes refer to the values from native cells (gray bar). The blue asterisks above the bar from CAIX-expressing oocytes, incubated with antibodies refer to the values from CAIX-WT-expressing oocytes without antibody (blue bar). The red asterisks above the bar from CAIX-expressing oocytes, incubated with Anti-CA refer to the values from CAIX-WT-expressing oocytes, incubated with Anti-PG (red bar). |
|
|
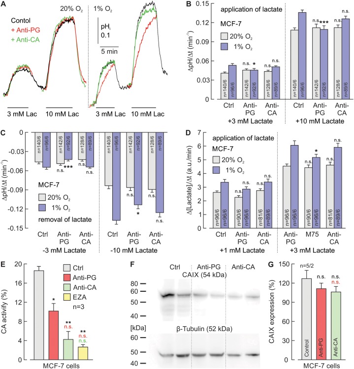
Figure 5. Antibodies directed against the PG domain, but not against the catalytic domain of CAIX reduce lactate transport in hypoxic MCF-7 cells(A) Original recordings of the change in intracellular pH (pHi) during application of 3 and 10 mM of lactate in MCF-7 breast cancer cells, incubated under normoxia (left traces) or hypoxia (right traces), in the presence of 5 μg/ml Anti-PG (red traces), 5 μg/ml Anti-CA (green traces) or in the absence of antibodies (black traces). (B, C) Rate of change in intracellular pH, as induced by application (B) and removal (C) of lactate in MCF-7 cells, incubated under normoxia (gray) or hypoxia (blue), in the presence of Anti-PG, Anti-CA or in the absence of antibodies (Ctrl). (D) Relative change in intracellular lactate concentration, as induced by application of lactate in MCF-7 cells, incubated under normoxia (gray) or hypoxia (blue) in the presence of Anti-PG, Anti-CA or in the absence of antibodies (Ctrl). Data are represented as mean ± SEM. Significance in differences was tested with ANOVA, followed by means comparison. The significance indicators above the bars from cells, incubated with antibody refer to the corresponding values from control cells (Ctrl). (E) CA catalytic activity of MCF-7 cells, as measured by gas-analysis mass spectrometry, in the presence 5 μg/ml Anti-PG (red), 5 μg/ml Anti-CA (green), 30 μM of the CA inhibitor EZA (yellow) and in the absence of antibodies or inhibitors (Ctrl). Data are represented as mean + SEM. Significance in differences was tested with ANOVA, followed by means comparison. The black asterisks above the bars from cells treated with antibodies or EZA refer to the values from control cells (gray bar). The red asterisks above the bars from cells treated with Anti-CA or EZA refer to the values from cells treated with Anti-PG (red bar). The green significance indicator above the bar from cells treated with EZA refers to the values from cells treated with Anti-CA (green bar). (F) Western blot against CAIX and β-tubulin as loading control, in MCF-7 cells, incubated in the presence Anti-PG, Anti-CA or in the absence of antibodies (Ctrl). (G) Quantification of the protein level of CAIX in MCF-7 cells, incubated in the presence Anti-PG (red), Anti-CA (green) or in the absence of antibodies (gray) relative to the protein level of β-tubulin. Data are represented as mean + SEM. Significance in differences was tested with ANOVA, followed by means comparison. The black significance indicators above the bars from cells, incubated with antibody refer to the corresponding values from control cells (gray bar). The red significance indicator above the bar from cells treated with Anti-CA refers to the values from cells treated with Anti-PG (red bar). |
|
|
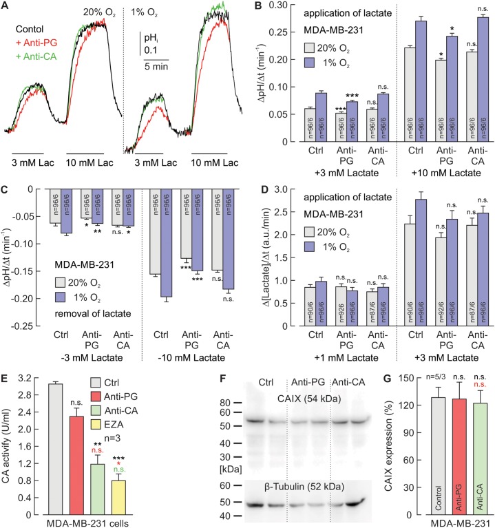
Figure 6. Antibodies directed against the PG domain, but not against the catalytic domain of CAIX reduce lactate transport in MDA-MB-231 cells(A) Original recordings of the change in intracellular pH (pHi) during application of 3 and 10 mM of lactate, in MDA-MB-231 breast cancer cells, incubated under normoxia (left traces) or hypoxia (right traces), in the presence of 5 μg/ml Anti-PG (red traces), 5 μg/ml Anti-CA (green traces) or in the absence of antibodies (black traces). (B, C) Rate of change in intracellular pH, as induced by application (B) and removal (C) of lactate in MDA-MB-231 cells, incubated under normoxia (gray) or hypoxia (blue), in the presence of Anti-PG, Anti-CA or in the absence of antibodies (Ctrl). (D) Relative change in intracellular lactate concentration, as induced by application of lactate in MDA-MB-231 cells, incubated under normoxia (gray) or hypoxia (blue) in the presence of Anti-PG, Anti-CA or in the absence of antibodies (Ctrl). Data are represented as mean ± SEM. Significance in differences was tested with ANOVA, followed by means comparison. The significance indicators above the bars from cells, incubated with antibody refer to the corresponding values from control cells (Ctrl). (E) CA catalytic activity of MDA-MB-231 cells, as measured by gas-analysis mass spectrometry, in the presence 5 μg/ml Anti-PG (red), 5 μg/ml Anti-CA (green), 30 μM of the CA inhibitor EZA (yellow) and in the absence of antibodies or inhibitors (Ctrl). Data are represented as mean + SEM. Significance in differences was tested with ANOVA, followed by means comparison. The black asterisks above the bars from cells treated with antibodies or EZA refer to the values from control cells (gray bar). The red asterisks above the bars from cells treated with Anti-CA or EZA refer to the values from cells treated with Anti-PG (red bar). The green significance indicator above the bar from cells treated with EZA refers to the values from cells treated with Anti-CA (green bar). (F) Western blot against CAIX and β-tubulin as loading control, in MDA-MB-231 cells, incubated in the presence Anti-PG, Anti-CA or in the absence of antibodies (Ctrl). (G) Quantification of the protein level of CAIX in MDA-MB-231 cells, incubated in the presence Anti-PG (red), Anti-CA (green) or in the absence of antibodies (gray) relative to the protein level of β-tubulin. Data are represented as mean + SEM. Significance in differences was tested with ANOVA, followed by means comparison. The black significance indicators above the bars from cells, incubated with antibody refer to the corresponding values from control cells (gray bar). The red significance indicator above the bar from cells treated with Anti-CA refers to the values from cells treated with Anti-PG (red bar). |
|
|
Figure 7. CAIX mediates facilitation of MCT transport activity independent of the lactate concentration(A) Original recordings of the relative change in intracellular lactate concentration during application of 0.3, 1, 3, 10, and 30 mM of lactate, in MDA-MB-231 breast cancer cells, incubated under normoxia (black traces) or hypoxia (blue traces). (B) Relative change in intracellular lactate concentration, as induced by application of lactate in MDA-MB-231 cells, incubated under normoxia (gray) or hypoxia (blue), plotted against the extracellular lactate concentration. (C, D) Rate of change in intracellular pH, as induced by application (C) and removal (D) of lactate in MDA-MB-231 cells, incubated under normoxia (gray) or hypoxia (blue), plotted against the extracellular lactate concentration. Data are represented as mean ± SEM. Significance in differences was tested with Student's t-test, following a Shapiro-Wilk test. The significance indicators above each pair of dots refer to the difference between normoxic and hypoxic cells at the respective lactate concentration. |
|
|
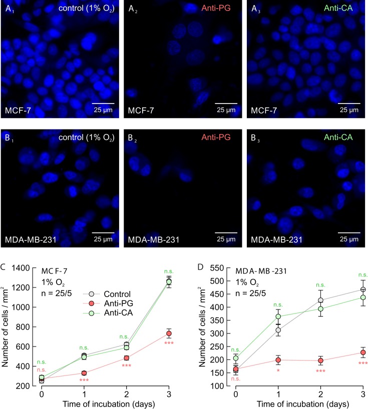
Figure 8. Antibodies directed against the PG domain, but not against the catalytic domain of CAIX inhibit proliferation of MCF-7 and MDA-MB-231 cells(A, B) Staining of nuclei with Hoechst (blue) in MCF-7 (A) and MDA-MB-231 cells (B) after 3 days in culture at 1% O2. Hypoxic cells remained either untreated (A1, B1) or were incubated with 5 μg/ml Anti-PG (A2, B2) or 5 μg/ml Anti-CA (A3, B3). (C, D) Total number of nuclei/mm2 in MCF-7 (C) and MDA-MB-231 (D) cell cultures, kept for 0–3 days under the conditions as described in (A and B). Data are represented as mean ± SEM. Significance in differences was tested with ANOVA, followed by means comparison. The red significance indicators depict differences between cells treated with Anti-PG and control cells, the green significance indicators depict differences between cells treated with Anti-CA and control cells at the respective time points. |
|
|
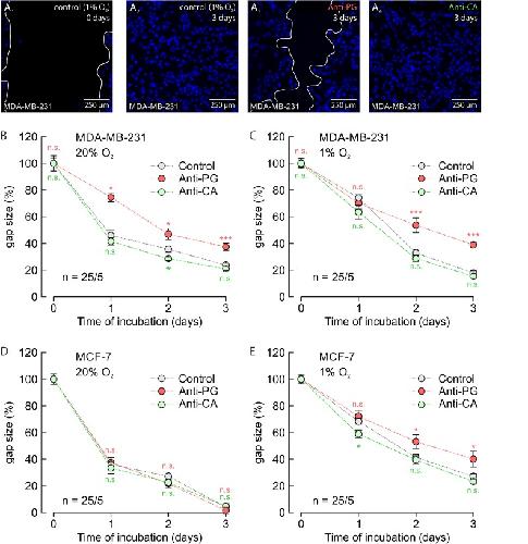
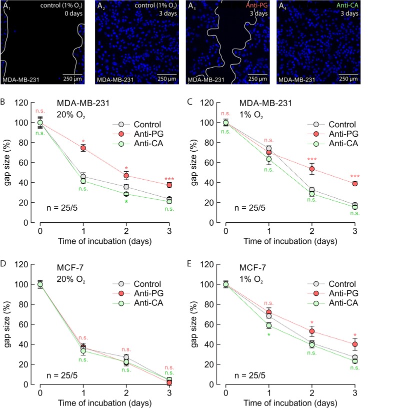
Figure 9. Antibodies directed against the PG domain, but not against the catalytic domain of CAIX inhibit migration of MDA-MB-231 and MCF-7 cells(A) Staining of nuclei with Hoechst (blue) in hypoxic MDA-MB-231 cells before (A1) and 3 days after production of a scratch through the culture (A2-A4). Cells remained either untreated (A1, A2) or where incubated with Anti-PG (A3) or Anti-CA (A4). (B-E) Size of the gap (%) in MDA-MB-231 (B, C) and MCF-7 (D, E) cell cultures, 0–3 days after scratching. Cells were incubated under normoxic (B, D) or hypoxic (C, E) conditions in the presence of Anti-PG (red) and Anti-CA (green), respectively, or without antibody (gray). Data are represented as mean ± SEM. Significance in differences was tested with ANOVA, followed by means comparison. The red significance indicators depict differences between cells treated with Anti-PG and control cells, the green significance indicators depict differences between cells treated with Anti-CA and control cells at the respective time points. |
|
|
Figure 10. Expression levels of CAIX in normoxic and hypoxic MCF-7 and MDA-MB-231 cells(A) Western blot of CAIX, in normoxic and hypoxic MCF-7 and MDA-MB-231 cells with Anti-PG (Ab-M75, upper blots). β-tubulin was used as loading control (lower blots). (B) Quantification of the protein level of CAIX in normoxic and hypoxic MDA-MB-231 and MCF-7 cells, respectively, relative to the protein level of β-tubulin. Data are represented as mean + SEM. Significance in differences was tested with Student's t-test, following a Shapiro-Wilk test. The significance indicators above the bars for normoxic and hypoxic MCF-7 cells refer to the corresponding values for normoxic and hypoxic MDA-MB-231 cells (gray bars). |
References [+] :
Adelroth,
Surface-mediated proton-transfer reactions in membrane-bound proteins.
2004, Pubmed
Adelroth, Surface-mediated proton-transfer reactions in membrane-bound proteins. 2004, Pubmed
Badger, Carbonic Anhydrase Activity Associated with the Cyanobacterium Synechococcus PCC7942. 1989, Pubmed
Becker, Facilitated lactate transport by MCT1 when coexpressed with the sodium bicarbonate cotransporter (NBC) in Xenopus oocytes. 2004, Pubmed , Xenbase
Becker, Transport activity of MCT1 expressed in Xenopus oocytes is increased by interaction with carbonic anhydrase. 2005, Pubmed , Xenbase
Benej, Carbonic anhydrase IX: regulation and role in cancer. 2014, Pubmed
Brahimi-Horn, Hypoxia and energetic tumour metabolism. 2011, Pubmed
Brändén, Localized proton microcircuits at the biological membrane-water interface. 2006, Pubmed
Bröer, Characterization of the monocarboxylate transporter 1 expressed in Xenopus laevis oocytes by changes in cytosolic pH. 1998, Pubmed , Xenbase
Cardone, The role of disturbed pH dynamics and the Na+/H+ exchanger in metastasis. 2005, Pubmed
Csaderova, The effect of carbonic anhydrase IX on focal contacts during cell spreading and migration. 2013, Pubmed
Deitmer, Electrogenic sodium-dependent bicarbonate secretion by glial cells of the leech central nervous system. 1991, Pubmed
Friedman, Molecular dynamics of a protein surface: ion-residues interactions. 2005, Pubmed
Gallagher, Interaction of monocarboxylate transporter 4 with beta1-integrin and its role in cell migration. 2009, Pubmed
Gatenby, Why do cancers have high aerobic glycolysis? 2004, Pubmed
Gillies, Evolutionary dynamics of carcinogenesis and why targeted therapy does not work. 2012, Pubmed
Hanahan, Hallmarks of cancer: the next generation. 2011, Pubmed
Innocenti, The proteoglycan region of the tumor-associated carbonic anhydrase isoform IX acts as anintrinsic buffer optimizing CO2 hydration at acidic pH values characteristic of solid tumors. 2009, Pubmed
Jamali, Hypoxia-induced carbonic anhydrase IX facilitates lactate flux in human breast cancer cells by non-catalytic function. 2015, Pubmed , Xenbase
Kennedy, Tumor metabolism of lactate: the influence and therapeutic potential for MCT and CD147 regulation. 2010, Pubmed
Klier, Catalytic activity of human carbonic anhydrase isoform IX is displayed both extra- and intracellularly. 2016, Pubmed , Xenbase
Martin, Intracellular pH gradients in migrating cells. 2011, Pubmed
Martínez, General requirement for harvesting antennae at ca and h channels and transporters. 2010, Pubmed
Parks, Disrupting proton dynamics and energy metabolism for cancer therapy. 2013, Pubmed
Parks, pH control mechanisms of tumor survival and growth. 2011, Pubmed
Pastorek, Hypoxia-induced carbonic anhydrase IX as a target for cancer therapy: from biology to clinical use. 2015, Pubmed
Pastoreková, A novel quasi-viral agent, MaTu, is a two-component system. 1992, Pubmed
Poole, Transport of lactate and other monocarboxylates across mammalian plasma membranes. 1993, Pubmed
Porporato, Anticancer targets in the glycolytic metabolism of tumors: a comprehensive review. 2011, Pubmed
San Martín, A genetically encoded FRET lactate sensor and its use to detect the Warburg effect in single cancer cells. 2013, Pubmed
Schulze, How cancer metabolism is tuned for proliferation and vulnerable to disruption. 2012, Pubmed
Silverman, Carbonic anhydrase: oxygen-18 exchange catalyzed by an enzyme with rate-contributing proton-transfer steps. 1982, Pubmed
Stock, Protons make tumor cells move like clockwork. 2009, Pubmed
Svastova, Carbonic anhydrase IX interacts with bicarbonate transporters in lamellipodia and increases cell migration via its catalytic domain. 2012, Pubmed
Svastová, Carbonic anhydrase IX reduces E-cadherin-mediated adhesion of MDCK cells via interaction with beta-catenin. 2003, Pubmed
Ullah, The plasma membrane lactate transporter MCT4, but not MCT1, is up-regulated by hypoxia through a HIF-1alpha-dependent mechanism. 2006, Pubmed
Ward, Metabolic reprogramming: a cancer hallmark even warburg did not anticipate. 2012, Pubmed
Zat'ovicová, Monoclonal antibodies generated in carbonic anhydrase IX-deficient mice recognize different domains of tumour-associated hypoxia-induced carbonic anhydrase IX. 2003, Pubmed
Závada, Human tumour-associated cell adhesion protein MN/CA IX: identification of M75 epitope and of the region mediating cell adhesion. 2000, Pubmed
Zhang, The role of FAK in tumor metabolism and therapy. 2014, Pubmed
Zhu, Monocarboxylate transporter 4 facilitates cell proliferation and migration and is associated with poor prognosis in oral squamous cell carcinoma patients. 2014, Pubmed
