|
Fig. 1. Cysteine scan mutagenesis of KCNQ3* S3âS4 linker residues and identification of Q218C as the ideal position for fluorophore labeling. (A) Conductanceâvoltage relationships were determined for a series of cysteine mutants in the S3âS4 linker of KCNQ3* (n = 3â4 for each mutant, error bars represent SEM). (B, Top) Exemplar traces of ionic current (black) and fluorescence (green) from a X. laevis oocyte expressing KCNQ3*[218C] (abbreviated as Q3*VCF in text and all figures), labeled with Alexa-488 maleimide and depolarized to +40 mV. (Bottom) Cartoon illustration of the VCF technique. |
|
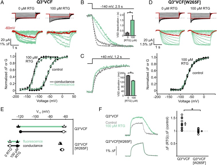
Fig. 2. Characterization of retigabine (RTG) effects on Q3*VCF fluorescence. (A) Oocytes were clamped at a holding potential of +20 mV [control (ctrl) condition] or −20 mV (100 µM RTG) and hyperpolarized in −10 mV steps to for 3 s. Exemplar current (black) and fluorescence (green) traces (Top) and normalized ΔF or G (tail currents) are displayed (Bottom) (n = 6 or 5, ctrl/RTG). (B and C) Sample fluorescence sweeps (solid lines) and currents (dashed lines) and summary of deactivation kinetics at −140 mV (τ: −254 ± 24 ms in control and 1,440 ± 180 ms in RTG, n = 9 each) and activation kinetics at +40 mV (τ: 178 ± 4 ms in control and 130 ± 5 ms in RTG, n = 5 each) in control (gray) or 100 µM RTG (green). (D) RTG effects on Q3*VCF [W265F] (n = 7 or 8, ctrl/RTG) using the same protocols as in A. (E) Summary of V1/2 values (ΔF and G) for Q3*VCF and Q3*VCF[W265F] ± 100 µM RTG (Q3*VCF: −62.0 ± 3 mV and −63 ± 3 mV for ΔF and G in control, respectively, −122 ± 3 mV and −119 ± 2 mV for ΔF and G in 100 µM RTG; Q3*VCF[W265F]: −65 ± 2 mV and −68 ± 2 mV for ΔF and G in control, −64 ± 2.1 mV and −67 ± 2 mV for ΔF and G in 100 µM RTG). (F) Fluorescence sweeps and ΔF(RTG)/ΔF(control) summary data from depolarizations to +40 mV from −140 mV in control (gray) or 100 µM RTG (green) for Q3*VCF (1.28 ± 0.06, n = 12) and Q3*VCF[W265F] (1.00 ± 0.02, n = 11). |
|
Fig. 3. PIP2 depletion alters Q3*VCF fluorescence. (A) Exemplar traces from an oocyte expressing Q3*VCF + CiVSP, subjected to consecutive depolarizations to +80 mV, highlighting the effects of PIP2 depletion on current (black) and fluorescence (green). (B and C) Exemplar current and fluorescence traces of Q3*VCF expressed alone (C) or with CiVSP (B), subjected to depolarizations causing weak (+20 mV) or strong (+100 mV) activation of CiVSP. PIP2 depletion at highly depolarized potentials produces a significant increase in ÎF. (D) Summary of ÎF (+100 mV)/ÎF (+20 mV) for Q3*VCF and Q3*VCF + CiVSP (1.35 ± 0.05 and 1.99 ± 0.02, respectively, n = 4 and 5). (E) A triple-pulse protocol was applied to assess the impact of PIP2 depletion on ÎF magnitude and kinetics, by comparing the fluorescence signal elicited by a +20 mV depolarization, before and after PIP2 depletion by a pulse to +100 mV. (F) Summary graph displaying the increase in ÎF magnitude at +20 mV after a PIP2 depleting +100 mV pulse, including paired data points from individual oocytes (0.48 ± 0.06% ÎF prerundown, 0.66 ± 0.05% ÎF postrundown). (G) Kinetics of activation (+20 mV) and deactivation (â100 mV) before and after a PIP2-depleting pulse (Ïact: 138 ± 12 ms in control, 153 ± 12 ms in reduced PIP2; Ïdeact: 311 ± 21 ms in control, 212 ± 12 ms in reduced PIP2). |
|
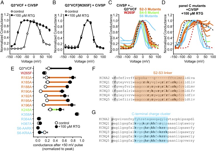
Fig. 4. RTG-induced strengthening of channel:PIP2 interactions relies on C-terminal basic residues. (A and B) Oocytes coexpressing CiVSP with Q3*VCF (A) or Q3*VCF[W265F] (B), were pulsed between −140 and +100 mV for 2 s, followed by a test pulse to −20 mV, in control or 100 µM RTG (n = 5 and n = 6, respectively). Test pulse currents were normalized to the voltage where maximal channel activity was observed. (C and D) Identical protocols as described in A and B were delivered to oocytes expressing CiVSP together with Q3*VCF mutants in the S2–S3 linker, S4–S5 linker, or C terminus as indicated (shown in E and color coded by region), in control (C) or 100 µM RTG (D, n = 4–6 for all constructs). (E) Summary of CiVSP induced current rundown at +50 mV, using a protocol described in Fig. S3. These findings highlight the necessity of C-terminal residues in enabling RTG-mediated PIP2 rundown protection. (F and G) Sequence alignments highlighting the high density of basic residues in the S2–S3 linker (F, the gating charge transfer center phenylalanine residue is highlighted in gray for orientation) and C termini (G, a conserved kinking proline is highlighted in gray for orientation) of Kv1.2 and KCNQ1–5 channels. |
|
Fig. 5. RTG effects on the VSD are partially mediated by C-terminal residues involved in VSD–pore coupling. (A) Exemplar current (black) and fluorescence (green) recordings obtained from Q3*VCF with charge neutralizations in their S6-KRRK motifs. Voltage steps to −60 mV are highlighted red in all conditions to illustrate the RTG-induced shifts in the voltage dependence of ΔF, which persist even as pore function is progressively lost. (B) Summary graphs of the voltage and RTG dependence of ΔF and G for mutants shown in A (n = 4–10 per mutant). (C) Summary of 100 µM RTG-induced enhancement of current at +20 mV for S6-WT (1.4 ± 0.3), S6-KRAA (2.3 ± 0.6), S6-AARK (8.4 ± 0.9), and S6-AAAA (immeasurable due to absence of currents in 0 RTG) (n = 4–10). (D) V1/2 values for ΔF and G, highlighting the RTG-mediated shift in fluorescence (green lines). ΔV1/2 for FV relationships were −57 ± 3 mV (Q3*VCF), −41 ± 7 mV (S6-KRAA), −30 ± 4 mV (S6-AARK), and −34 ± 2 mV (S6-AAAA). ΔV1/2 for GV relationships were −60 ± 4 mV (Q3*VCF), −47 ± 5 mV (S6-KRAA), and −20 ± 3 mV (S6-AARK) (*P < 0.05 for ΔV1/2 compared with Q3*VCF FV or GV as indicated, using ANOVA and Dunnett’s post hoc test). |
|
Fig. 6. Kinetic effects of retigabine in Q3*VCF and S6-AARK mutant channels. (A) Exemplar sweeps depicting VSD fluorescence deactivation kinetics at indicated voltages in Q3*VCF and S6-AARK channels, and the influence of retigabine. (C) Exemplar sweeps depicting VSD fluorescence activation kinetics at indicated voltages in Q3*VCF and S6-AARK channels. Summary data (mean + SEM) is presented in B and D (n = 5 per condition). |
|
Fig. 7. RTG activates the VSD in “PIP2-less” Q3*VCF [S6-AARK] channels. (A) Effects of RTG on the voltage dependence of ΔF from Q3*VCF [S6-AARK] was assessed under PIP2-depleted conditions (by coexpression with CiVSP, using a holding potential of +80 mV for sustained CiVSP activation). Exemplar currents (black) and fluorescence (green) recordings are shown, but no KCNQ currents were detectable. (B) Summary of FV relationships in control and 100 µM RTG, highlighting the RTG-induced shift in the absence of PIP2 (ΔV1/2 = −31 ± 2 mV, n = 4). |
|
Fig. 8. Proposed PIP2 binding region in a model of KCNQ3. A homology model of KCNQ3 was generated based on a cryo-EM structure of KCNQ1 (PDB 5VMS). Highlighted residues in the proximal C terminus (R371) and S4âS5 linker (K248) were found to have a perturbative effect on current magnitude and retigabine protection against CiVSP-mediated rundown. Other basic amino acid residues delineating a pocket that may accommodate a PIP2 headgroup are highlighted (S4 residue R243). R183 is predicted to be the closest S2âS3 linker residue to this pocket but would be largely occluded by the associated calmodulin subunit (depicted in blue). A hypothesized PIP2 headgroup has been positioned manually in this potential binding pocket to illustrate the approximate dimensions and to highlight our hypothesis. |