XB-ART-55042
Cell Rep
2018 Jun 19;2312:3419-3428. doi: 10.1016/j.celrep.2018.05.061.
Show Gene links
Show Anatomy links
Replication Fork Reversal during DNA Interstrand Crosslink Repair Requires CMG Unloading.
Amunugama R, Willcox S, Wu RA, Abdullah UB, El-Sagheer AH, Brown T, McHugh PJ, Griffith JD, Walter JC.
???displayArticle.abstract???
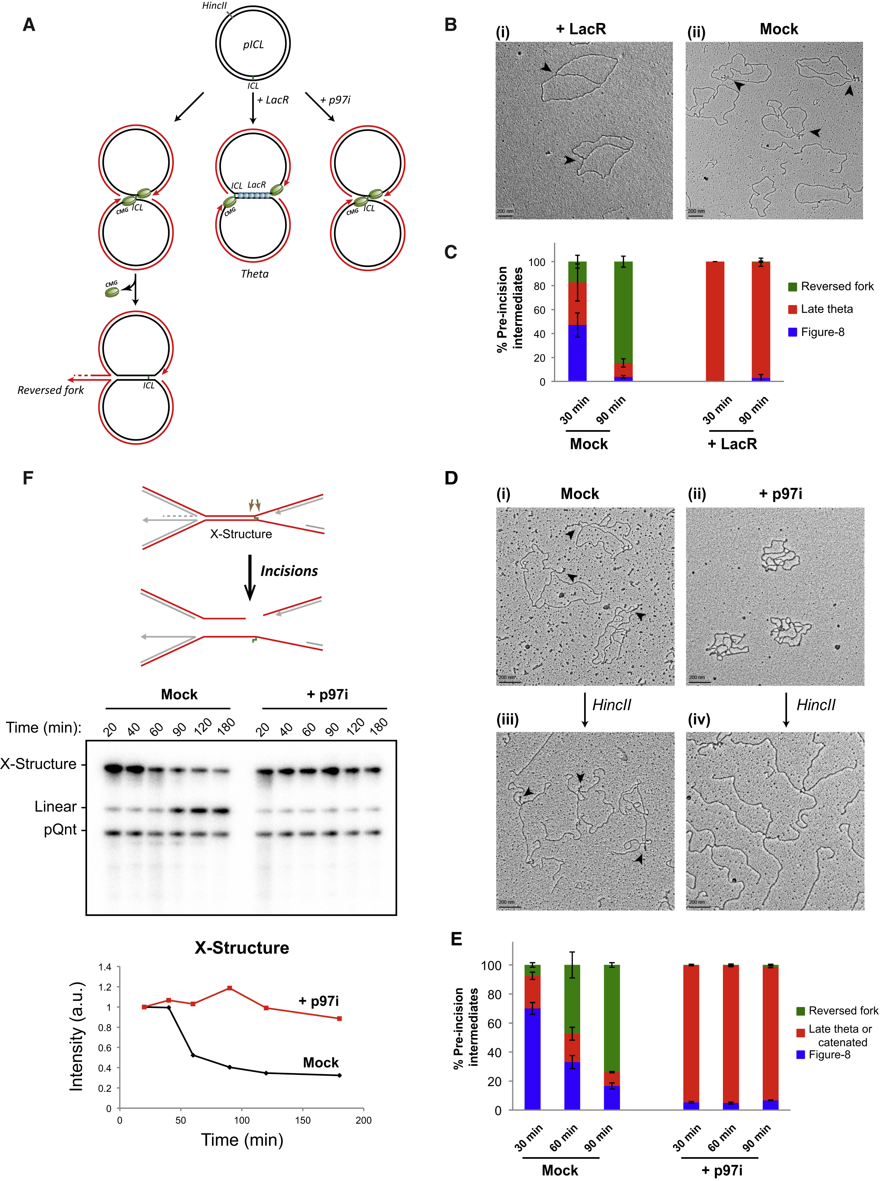
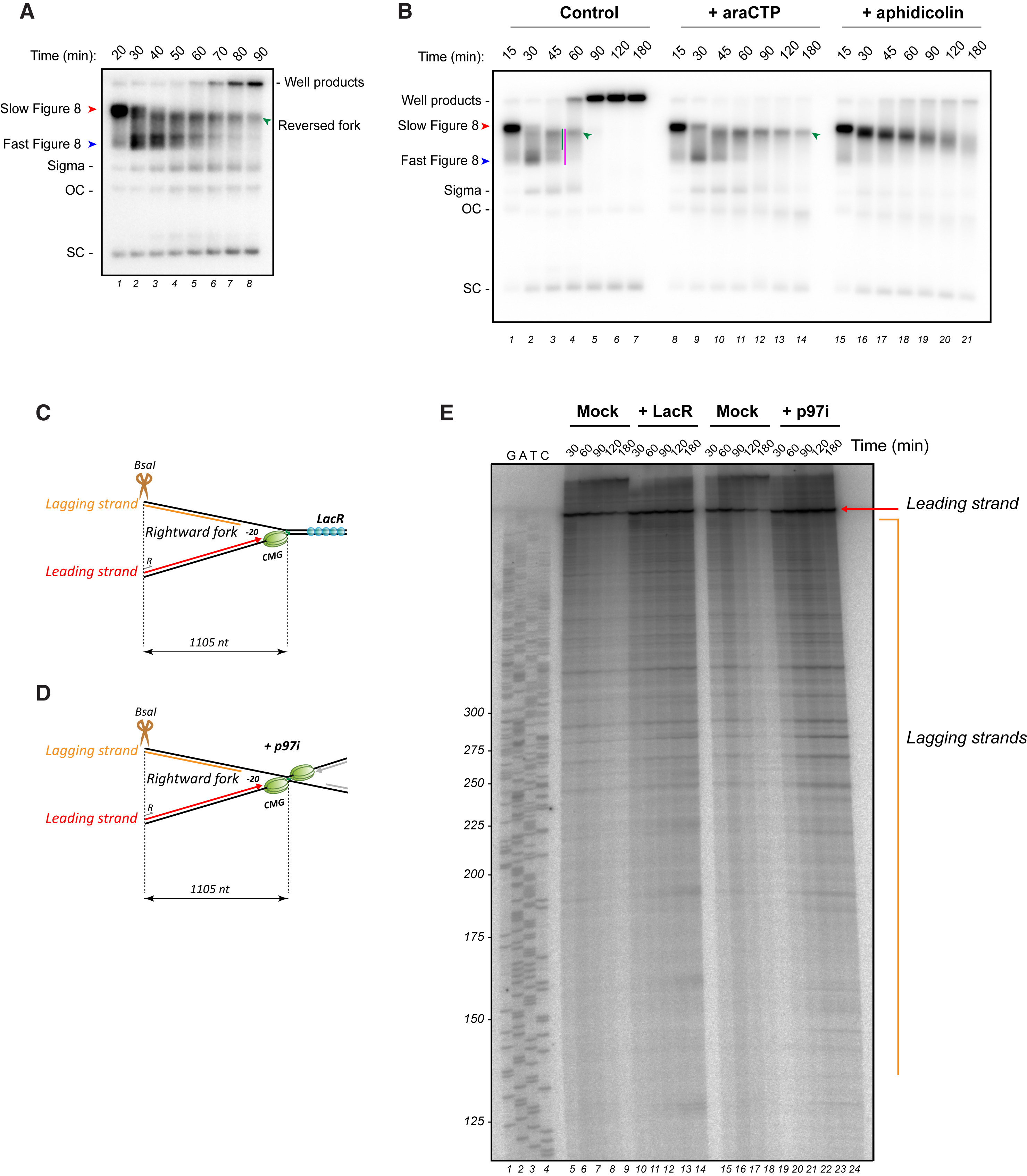
DNA interstrand crosslinks (ICLs) are extremely cytotoxic, but the mechanism of their repair remains incompletely understood. Using Xenopus egg extracts, we previously showed that repair of a cisplatin ICL is triggered when two replication forks converge on the lesion. After CDC45/MCM2-7/GINS (CMG) ubiquitylation and unloading by the p97 segregase, FANCI-FANCD2 promotes DNA incisions by XPF-ERCC1, leading to ICL unhooking. Here, we report that, during this cell-free ICL repair reaction, one of the two converged forks undergoes reversal. Fork reversal fails when CMG unloading is inhibited, but it does not require FANCI-FANCD2. After one fork has undergone reversal, the opposing fork that still abuts the ICL undergoes incisions. Our data show that replication fork reversal at an ICL requires replisome disassembly. We present a revised model of ICL repair that involves a reversed fork intermediate.
???displayArticle.pubmedLink??? 29924986
???displayArticle.pmcLink??? PMC6086610
???displayArticle.link??? Cell Rep
???displayArticle.grants??? [+]
Howard Hughes Medical Institute , R01 HL098316 NHLBI NIH HHS , R01 ES013773 NIEHS NIH HHS , R01 GM031819 NIGMS NIH HHS , P30 CA016086 NCI NIH HHS , P01 CA019014 NCI NIH HHS
Species referenced: Xenopus laevis
Genes referenced: cdc45 eif4g2 ercc1 ercc4 fancd2 fanci gins1 mcm2 mcm3l mcm4 mcm5 mcm6.2 mcm7 nms rpa1 slx4
GO keywords: DNA repair [+]
???displayArticle.disOnts??? Fanconi anemia
???attribute.lit??? ???displayArticles.show???
References [+] :
Abdullah,
RPA activates the XPF-ERCC1 endonuclease to initiate processing of DNA interstrand crosslinks.
2017, Pubmed
Abdullah, RPA activates the XPF-ERCC1 endonuclease to initiate processing of DNA interstrand crosslinks. 2017, Pubmed
Budzowska, Regulation of the Rev1-pol ζ complex during bypass of a DNA interstrand cross-link. 2015, Pubmed , Xenbase
Chrysogelos, Escherichia coli single-strand binding protein organizes single-stranded DNA in nucleosome-like units. 1982, Pubmed
Clauson, Advances in understanding the complex mechanisms of DNA interstrand cross-link repair. 2013, Pubmed
D'Andrea, Susceptibility pathways in Fanconi's anemia and breast cancer. 2010, Pubmed
Deans, DNA interstrand crosslink repair and cancer. 2011, Pubmed
Fierro-Fernández, Replication fork reversal occurs spontaneously after digestion but is constrained in supercoiled domains. 2007, Pubmed
Fu, Selective bypass of a lagging strand roadblock by the eukaryotic replicative DNA helicase. 2011, Pubmed , Xenbase
Fujiwara, Replicative bypass repair of ultraviolet damage to DNA of mammalian cells: caffeine sensitive and caffeine resistant mechanisms. 1976, Pubmed
Fullbright, p97 Promotes a Conserved Mechanism of Helicase Unloading during DNA Cross-Link Repair. 2016, Pubmed , Xenbase
Garaycoechea, Genotoxic consequences of endogenous aldehydes on mouse haematopoietic stem cell function. 2012, Pubmed
Higgins, A model for replication repair in mammalian cells. 1976, Pubmed
Huang, The DNA translocase FANCM/MHF promotes replication traverse of DNA interstrand crosslinks. 2013, Pubmed
Klein Douwel, XPF-ERCC1 acts in Unhooking DNA interstrand crosslinks in cooperation with FANCD2 and FANCP/SLX4. 2014, Pubmed , Xenbase
Knipscheer, The Fanconi anemia pathway promotes replication-dependent DNA interstrand cross-link repair. 2009, Pubmed , Xenbase
Kolinjivadi, Smarcal1-Mediated Fork Reversal Triggers Mre11-Dependent Degradation of Nascent DNA in the Absence of Brca2 and Stable Rad51 Nucleofilaments. 2017, Pubmed , Xenbase
Kottemann, Fanconi anaemia and the repair of Watson and Crick DNA crosslinks. 2013, Pubmed
Langevin, Fancd2 counteracts the toxic effects of naturally produced aldehydes in mice. 2011, Pubmed
Lebofsky, DNA replication in nucleus-free Xenopus egg extracts. 2009, Pubmed , Xenbase
Le Breton, Replication-fork stalling and processing at a single psoralen interstrand crosslink in Xenopus egg extracts. 2011, Pubmed , Xenbase
Lemaçon, MRE11 and EXO1 nucleases degrade reversed forks and elicit MUS81-dependent fork rescue in BRCA2-deficient cells. 2017, Pubmed
Long, Regression supports two mechanisms of fork processing in phage T4. 2008, Pubmed
Long, Mechanism of RAD51-dependent DNA interstrand cross-link repair. 2011, Pubmed , Xenbase
Long, BRCA1 promotes unloading of the CMG helicase from a stalled DNA replication fork. 2014, Pubmed , Xenbase
Lossaint, FANCD2 binds MCM proteins and controls replisome function upon activation of s phase checkpoint signaling. 2013, Pubmed
Manosas, Direct observation of stalled fork restart via fork regression in the T4 replication system. 2012, Pubmed
Mijic, Replication fork reversal triggers fork degradation in BRCA2-defective cells. 2017, Pubmed
Neelsen, Visualization and interpretation of eukaryotic DNA replication intermediates in vivo by electron microscopy. 2014, Pubmed , Xenbase
Neelsen, Replication fork reversal in eukaryotes: from dead end to dynamic response. 2015, Pubmed
Niedernhofer, Fanconi anemia (cross)linked to DNA repair. 2005, Pubmed
Räschle, Mechanism of replication-coupled DNA interstrand crosslink repair. 2008, Pubmed , Xenbase
Ray Chaudhuri, Topoisomerase I poisoning results in PARP-mediated replication fork reversal. 2012, Pubmed , Xenbase
Rosado, Formaldehyde catabolism is essential in cells deficient for the Fanconi anemia DNA-repair pathway. 2011, Pubmed
Schlacher, A distinct replication fork protection pathway connects Fanconi anemia tumor suppressors to RAD51-BRCA1/2. 2012, Pubmed
Seigneur, RuvAB acts at arrested replication forks. 1998, Pubmed
Semlow, Replication-Dependent Unhooking of DNA Interstrand Cross-Links by the NEIL3 Glycosylase. 2016, Pubmed , Xenbase
Taglialatela, Restoration of Replication Fork Stability in BRCA1- and BRCA2-Deficient Cells by Inactivation of SNF2-Family Fork Remodelers. 2017, Pubmed
Thangavel, DNA2 drives processing and restart of reversed replication forks in human cells. 2015, Pubmed
Thompson, Cellular and molecular consequences of defective Fanconi anemia proteins in replication-coupled DNA repair: mechanistic insights. 2009, Pubmed
Walter, Regulated chromosomal DNA replication in the absence of a nucleus. 1998, Pubmed , Xenbase
Wang, Human SNM1A and XPF-ERCC1 collaborate to initiate DNA interstrand cross-link repair. 2011, Pubmed
Wang, DNA repair. Mechanism of DNA interstrand cross-link processing by repair nuclease FAN1. 2014, Pubmed
Yamamoto, Involvement of SLX4 in interstrand cross-link repair is regulated by the Fanconi anemia pathway. 2011, Pubmed
Yoshikiyo, KIAA1018/FAN1 nuclease protects cells against genomic instability induced by interstrand cross-linking agents. 2010, Pubmed
Zellweger, Rad51-mediated replication fork reversal is a global response to genotoxic treatments in human cells. 2015, Pubmed
Zhang, DNA interstrand cross-link repair requires replication-fork convergence. 2015, Pubmed , Xenbase
Zhou, FAN1 mutations cause karyomegalic interstitial nephritis, linking chronic kidney failure to defective DNA damage repair. 2012, Pubmed
