Click here to close
Hello! We notice that you are using Internet Explorer, which is not supported by Xenbase and may cause the site to display incorrectly.
We suggest using a current version of Chrome,
FireFox, or Safari.
Genes Dev
2018 Jun 01;3211-12:806-821. doi: 10.1101/gad.310995.117.
Show Gene links
Show Anatomy links
Nucleosomes around a mismatched base pair are excluded via an Msh2-dependent reaction with the aid of SNF2 family ATPase Smarcad1.
Terui R, Nagao K, Kawasoe Y, Taki K, Higashi TL, Tanaka S, Nakagawa T, Obuse C, Masukata H, Takahashi TS.
???displayArticle.abstract???
Post-replicative correction of replication errors by the mismatch repair (MMR) system is critical for suppression of mutations. Although the MMR system may need to handle nucleosomes at the site of chromatin replication, how MMR occurs in the chromatin environment remains unclear. Here, we show that nucleosomes are excluded from a >1-kb region surrounding a mismatched base pair in Xenopus egg extracts. The exclusion was dependent on the Msh2-Msh6 mismatch recognition complex but not the Mlh1-containing MutL homologs and counteracts both the HIRA- and CAF-1 (chromatin assembly factor 1)-mediated chromatin assembly pathways. We further found that the Smarcad1 chromatin remodeling ATPase is recruited to mismatch-carrying DNA in an Msh2-dependent but Mlh1-independent manner to assist nucleosome exclusion and that Smarcad1 facilitates the repair of mismatches when nucleosomes are preassembled on DNA. In budding yeast, deletion of FUN30, the homolog of Smarcad1, showed a synergistic increase of spontaneous mutations in combination with MSH6 or MSH3 deletion but no significant increase with MSH2 deletion. Genetic analyses also suggested that the function of Fun30 in MMR is to counteract CAF-1. Our study uncovers that the eukaryotic MMR system has an ability to exclude local nucleosomes and identifies Smarcad1/Fun30 as an accessory factor for the MMR reaction.
???displayArticle.pubmedLink???
29899141 ???displayArticle.pmcLink???PMC6049510 ???displayArticle.link???Genes Dev
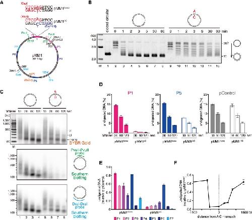
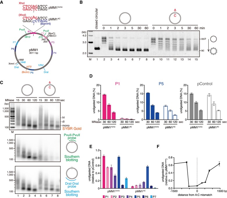
Figure 1. Nucleosomes are excluded from a >1-kb region surrounding a mismatch. (A) The DNA substrate used in this study. The 3011-base-pair (bp) DNA carries an A:T base pair (pMM1homo) or an A:C mispair (pMM1AC) at position 1. Positions of restriction enzyme sites used in this study, the site of biotin modification, and amplicons for quantitative PCR (qPCR) (P1: 2950–61, P2: 253–383, P3: 476–602, P4: 728–860, P5: 1498–1628, P6: 2266–2397, and P7: 2413–2537) are indicated. (B) Supercoiling assay in NPE. Covalently closed pMM1homo (lanes 2–8) or pMM1AC (lanes 9–15) was incubated in NPE and sampled at the indicated times. (Lane 1) Supercoiled pMM1homo purified from Escherichia coli was used as a size standard. (oc/r) Open circular or relaxed DNA; (sc) supercoiled DNA. (C) pMM1homo (lanes 1–4) or pMM1AC (lanes 5–8) was incubated in NPE for 60 min and digested by micrococcal nuclease (MNase). DNA samples stained with SYBR Gold (top) and Southern blotting with the PvuII–PvuII probe (middle) and the DraI–DraI probe (bottom) are shown. (D–F) The MNase assay described in C was repeated in the presence of a control plasmid (pControl), and undigested DNA was quantified by qPCR. The amount of DNA relative to the input (D) and normalized to pControl (E) and pMM1homo (F) is presented. Mean ± one standard deviation (SD) is shown. n = 3.
Figure 2. Nucleosome exclusion depends on the Msh2-containing complexes and involves nucleosome disassembly. (A) The immunodepletion efficiency of Msh2. To enhance the depletion efficiency, a mixture of Msh2 and Msh6 antibodies was used. Mock-treated (lane 1, mock) or Msh2-depleted (and Msh6-depleted) NPE (lanes 2,3, ΔMsh2) (0.25 µL of each) supplemented with either buffer (lanes 1,2) or 900 nM recombinant MutSα (lane 3) was separated by SDS-PAGE and probed with the indicated antibodies. Orc2 served as a loading control. The depletion efficiency was estimated as 99%. See also Figure 4A for codepletion of Msh6, Msh3, and other factors. (B) Supercoiling assay with pMM1homo (top) or pMM1AC (bottom) in NPE as described in A. See Supplemental Figure S2A–D for supercoiling and gap-directed MMR in Msh2- or Msh6-depleted NPE. (C) The immunodepletion efficiency of Mlh1. The depletion efficiency was estimated as 98%. (D) Supercoiling assay in NPE as described in C. See Supplemental Figure S2H for gap-directed MMR. (E) Schematic diagram of the nucleosome displacement assay. pMM1 carrying three mismatches at positions 1 (A:C), 803 (A:C), and 2271 (T:C) (pMM13MM; see also G) was immobilized on Sepharose beads and incubated in an Msh2-depleted NPE for 30 min. The plasmid was then transferred into the second NPE containing Msh2, incubated for an additional 30 min, and recovered. (F) Nucleosome displacement assay. pMM1homo (lanes 1–6) or pMM13MM (lanes 7–12) was sequentially incubated in the indicated extracts. (+) Mock-treated NPE; (Δ) Msh2-depleted NPE; (Skip) no incubation. The linking number of each band relative to the open circular or relaxed DNA (oc/r) position (ΔL) is indicated at the right of the gel. The ratio of the plasmids of the indicated ΔL was quantified and is presented as a graph. Mean ± one SD is shown. n = 5. (G) The nucleosome displacement assay was repeated without plasmid immobilization and in the presence of pControl. Instead of transferring plasmids, the second NPE was added directly to the first NPE to supply Msh2. The amount of DNA fragments relative to pControl after 60 sec of MNase digestion was quantified by qPCR. Mean ± one SD is shown. n = 3.
Figure 3. Identification of factors that are recruited onto mismatch-carrying DNA. (A) Schematic diagram of the plasmid pull-down assay. (B) Silver staining of mismatch DNA-binding factors. Samples were separated by SDS-PAGE and stained with silver nitrate. (A:T) pMM1homo; (A:C) pMM1AC. “M” indicates size markers. (C) Summary of mass spectrometry analysis. Spectral counts of the indicated proteins are listed along with their molecular masses. (Ex #1 and Ex #2) Independent experiments. See also Supplemental Table S1 for the complete list of identified factors.
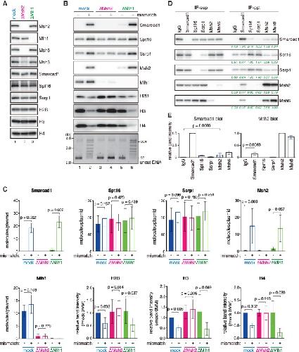
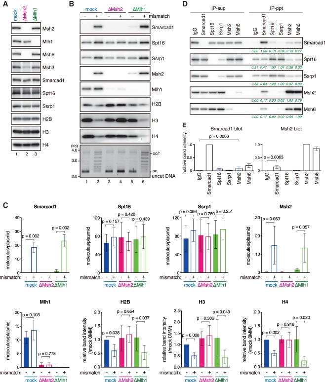
Figure 4. Smarcad1 is recruited onto mismatch-carrying DNA in a Msh2-dependent manner. (A) The immunodepletion efficiencies of Msh2 or Mlh1. NPE was depleted using preimmune antibodies (lane 1, mock), a mixture of Msh2 and Msh6 antibodies (lane 2, ΔMsh2), or Mlh1 antibodies (lane 3, ΔMlh1). NPE (0.25 µL) was separated by SDS-PAGE and probed with the indicated antibodies. The depletion efficiencies for Msh2 and Mlh1 were estimated as 99% and 98%, respectively. (B) Immobilized pMM1homo (lanes 1,3,5) or pMM1AC (lanes 2,4,6) was incubated in NPE as described in A and recovered. Immunoblotting of the indicated antibodies and uncut DNA stained with SYBR Gold is presented. (C) Quantification of chromatin-binding factors. Band intensities were normalized to the amount of DNA quantified by qPCR. For Smarcad1, Msh2, Mlh1, Spt16, and Ssrp1, the number of molecules on a plasmid was estimated by using recombinant proteins as standards. Histones were normalized to the amount on no mismatch DNA in the mock sample. Mean ± one SD is shown. n = 4. P-values were calculated by the paired t-test (two-tailed). (D) Coimmunoprecipitation of Smarcad1 and MutSα. Immunoblotting of supernatant (IP-sup) and bead (IP-ppt) samples is presented. Green numbers represent band intensities relative to the target protein of immunoprecipitation. (E) Quantification of immunoprecipitated proteins. Mean ± one SD is shown. n = 3. P-values were calculated by the paired t-test (two-tailed).
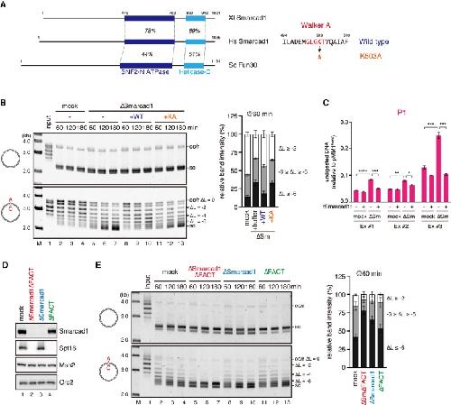
Figure 5. Smarcad1 and FACT assist nucleosome exclusion. (A) The domain architecture of Xenopus laevis (Xl) and Homo sapiens (Hs) Smarcad1 and Saccharomyces cerevisiae (Sc) Fun30. The positions and sequence identities of the SNF2 family N-terminal domain (SNF2-N ATPase) and helicase C-terminal domain (Helicase-C) are indicated. The sequence of isoform A was used for Xl Smarcad1. The amino acid sequence of the Walker A motif is presented. (B) Supercoiling assay in Smarcad1-depleted NPE. The linking number of each band relative to the open circular or relaxed DNA (oc/r) position (ΔL) is indicated. The ratio of the plasmids of the indicated ΔL was quantified and is presented as a graph. Mean ± one SD is shown. n = 3. See Supplemental Figure S4A for depletion efficiencies. (C) The MNase assay was performed as described in Figure 1D using Smarcad1-depleted NPE. (Ex #1, Ex #2, and Ex #3) Independent experiments. The amount of undigested DNA relative to pMM1homo is plotted as a graph. Mean ± one SD is shown. n = 3 technical replicates. P-values were calculated by the unpaired t-test (two-tailed). (*) P < 0.05; (**) P < 0.01; (***) P < 0.001; (****) P < 0.0001. (D) Immunodepletion efficiencies of Smarcad1 and FACT. Mock-treated (lane 1), FACT- and Smarcad1-depleted (lane 2), Smarcad1-depleted (lane 3), or FACT-depleted (lane 4) NPE was separated by SDS-PAGE and probed with the indicated antibodies. NPE (0.25 µL of each) was loaded. The depletion efficiencies for Smarcad1 and Spt16 were estimated as 98% and 95%, respectively. (E) The supercoiling assay in NPE described in D. The ratio of the plasmids of the indicated ΔL was quantified and is presented as a graph. Mean ± one SD is shown. n = 3.
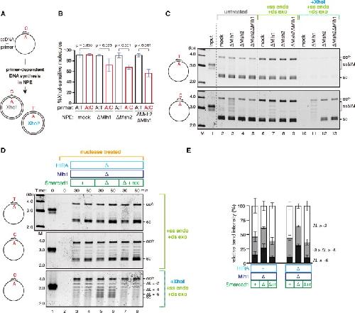
Figure 6. The nucleosome exclusion reaction counteracts DNA synthesis-coupled chromatin assembly. (A) Schematic diagram of the primer extension assay. A 92-nucleotide (nt) primer carrying either no mismatch or an A:C mismatch is annealed on a single-stranded pMM1. Upon incubation in NPE, complementary DNA is synthesized depending on the primer, converting the substrate into covalently closed circular DNA. (B) The requirements of canonical MMR factors for primer extension-coupled mismatch correction. The primer extension assay was performed in mock-treated, Mlh1-depleted (ΔMlh1), Msh2-depleted (ΔMsh2), or Msh2/Mlh1 doubly depleted (ΔMsh2ΔMlh1) NPE. The ratio of XhoI-sensitive molecules that correspond to the C-to-T repair products is plotted in a graph. Mean ± one SD is shown. n = 4. P-values were calculated by the unpaired t-test (two-tailed). Note that the ratio did not reach 100% even with a homoduplex primer because of the presence of some residual primer extension intermediates. See also Supplemental Figure S6, D and E, for the details of quantification. (C) Nucleosome exclusion on the primer extension products. The products described in B were separated by agarose gel without any treatment (lanes 2–5), after digestion of incomplete intermediates by S1 nuclease and ExoV (lanes 6–9), or after digestion of C-to-T repair products and incomplete intermediates by XhoI, S1 nuclease, and λ exonuclease (lanes 10–13). (ss) ssDNA; (IM) primer extension intermediates. (D) The assay presented in C was repeated in NPE depleted of Mlh1 and HIRA (lanes 3,4) or Mlh1, HIRA, and Smarcad1 (lanes 5–8) supplemented with either buffer (lanes 3–6) or recombinant Smarcad1 (lanes 7,8). The linking number of each band relative to the open circular or relaxed DNA (oc/r) position (ΔL) is indicated at the right of the gel. (E) The ratio of the plasmids of the indicated ΔL in D and Supplemental Figure S5F was quantified and is presented as a graph. Mean ± one SD is shown. n = 3.
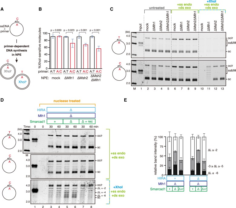
Figure 7. Smarcad1 facilitates MMR in the presence of preassembled nucleosomes. (A) Schematic diagram of the stepwise incubation assay. pMM1AC carrying a 15-nt gap on the A strand was immobilized on Sepharose beads and incubated in an Msh2- and Smarcad1-depleted NPE (1st NPE) containing 1 mg/mL p21 PCNA-binding peptide (NH2-KRRQTSMTDFYHSKRRLIFS-COOH) for 30 min. The plasmid was then transferred into the second NPE (2nd NPE) containing Msh2 and incubated for the indicated times. (B) The immunodepletion efficiencies of MutSα and Smarcad1. (*) Cross-reacting band. (C) Supercoiling assay in the first NPE. See also Supplemental Figure S6, F and G, for the effect of the p21 peptide on gap retention. (D) MMR efficiencies after the incubation in the second NPE. DNA was digested with XmnI and either BamHI (A-to-G repair; top) or XhoI (C-to-T repair; bottom). The percentage of repair was calculated based on the percentage of XhoI- or BamHI-sensitive DNA molecules. (E) Statistical analysis of the effect of Smarcad1 on MMR in the stepwise incubation assay. The A-to-G repair efficiencies are plotted in a graph. Mean ± one SD is shown. n = 3. P-values were calculated by the paired t-test (two-tailed). Blue triangles indicate individual values.
Amin,
exo1-Dependent mutator mutations: model system for studying functional interactions in mismatch repair.
2001, Pubmed
Amin,
exo1-Dependent mutator mutations: model system for studying functional interactions in mismatch repair.
2001,
Pubmed Awad,
The Snf2 homolog Fun30 acts as a homodimeric ATP-dependent chromatin-remodeling enzyme.
2010,
Pubmed
,
Xenbase Brown,
Dynamic DNA binding licenses a repair factor to bypass roadblocks in search of DNA lesions.
2016,
Pubmed Chen,
The Fun30 nucleosome remodeller promotes resection of DNA double-strand break ends.
2012,
Pubmed Chen,
Proteomic Analysis Reveals a Novel Mutator S (MutS) Partner Involved in Mismatch Repair Pathway.
2016,
Pubmed Costelloe,
The yeast Fun30 and human SMARCAD1 chromatin remodellers promote DNA end resection.
2012,
Pubmed Densham,
Human BRCA1-BARD1 ubiquitin ligase activity counteracts chromatin barriers to DNA resection.
2016,
Pubmed Drummond,
DHFR/MSH3 amplification in methotrexate-resistant cells alters the hMutSalpha/hMutSbeta ratio and reduces the efficiency of base-base mismatch repair.
1997,
Pubmed Eapen,
The Saccharomyces cerevisiae chromatin remodeler Fun30 regulates DNA end resection and checkpoint deactivation.
2012,
Pubmed Evans,
The yeast protein complex containing cdc68 and pob3 mediates core-promoter repression through the cdc68 N-terminal domain.
1998,
Pubmed Formosa,
The role of FACT in making and breaking nucleosomes.
2012,
Pubmed Gaillard,
Chromatin assembly coupled to DNA repair: a new role for chromatin assembly factor I.
1996,
Pubmed
,
Xenbase Genschel,
Isolation of MutSbeta from human cells and comparison of the mismatch repair specificities of MutSbeta and MutSalpha.
1998,
Pubmed Ghodgaonkar,
Ribonucleotides misincorporated into DNA act as strand-discrimination signals in eukaryotic mismatch repair.
2013,
Pubmed Gorman,
Visualizing one-dimensional diffusion of eukaryotic DNA repair factors along a chromatin lattice.
2010,
Pubmed Haye,
The Eukaryotic Mismatch Recognition Complexes Track with the Replisome during DNA Synthesis.
2015,
Pubmed Holmes,
Strand-specific mismatch correction in nuclear extracts of human and Drosophila melanogaster cell lines.
1990,
Pubmed Hombauer,
Visualization of eukaryotic DNA mismatch repair reveals distinct recognition and repair intermediates.
2011,
Pubmed Iyer,
DNA mismatch repair: functions and mechanisms.
2006,
Pubmed Javaid,
Nucleosome remodeling by hMSH2-hMSH6.
2009,
Pubmed
,
Xenbase Jiricny,
Postreplicative mismatch repair.
2013,
Pubmed Kadyrov,
Endonucleolytic function of MutLalpha in human mismatch repair.
2006,
Pubmed Kadyrova,
The Major Replicative Histone Chaperone CAF-1 Suppresses the Activity of the DNA Mismatch Repair System in the Cytotoxic Response to a DNA-methylating Agent.
2016,
Pubmed Kadyrova,
CAF-I-dependent control of degradation of the discontinuous strands during mismatch repair.
2011,
Pubmed Kawasoe,
MutSα maintains the mismatch repair capability by inhibiting PCNA unloading.
2016,
Pubmed
,
Xenbase Kleczkowska,
hMSH3 and hMSH6 interact with PCNA and colocalize with it to replication foci.
2001,
Pubmed Kunkel,
Eukaryotic Mismatch Repair in Relation to DNA Replication.
2015,
Pubmed Lebofsky,
DNA replication in nucleus-free Xenopus egg extracts.
2009,
Pubmed
,
Xenbase Lee,
Single-molecule views of MutS on mismatched DNA.
2014,
Pubmed Li,
Evidence that nucleosomes inhibit mismatch repair in eukaryotic cells.
2009,
Pubmed Li,
The histone mark H3K36me3 regulates human DNA mismatch repair through its interaction with MutSα.
2013,
Pubmed Liu,
Cascading MutS and MutL sliding clamps control DNA diffusion to activate mismatch repair.
2016,
Pubmed Liu,
A model for random sampling and estimation of relative protein abundance in shotgun proteomics.
2004,
Pubmed Lucchini,
Replication of transcriptionally active chromatin.
1995,
Pubmed Lujan,
Heterogeneous polymerase fidelity and mismatch repair bias genome variation and composition.
2014,
Pubmed Lujan,
Ribonucleotides are signals for mismatch repair of leading-strand replication errors.
2013,
Pubmed Lynch,
Milestones of Lynch syndrome: 1895-2015.
2015,
Pubmed Marra,
Mismatch repair deficiency associated with overexpression of the MSH3 gene.
1998,
Pubmed Marsischky,
Redundancy of Saccharomyces cerevisiae MSH3 and MSH6 in MSH2-dependent mismatch repair.
1996,
Pubmed McKnight,
Electron microscopic analysis of chromatin replication in the cellular blastoderm Drosophila melanogaster embryo.
1977,
Pubmed Narlikar,
Mechanisms and functions of ATP-dependent chromatin-remodeling enzymes.
2013,
Pubmed Neves-Costa,
The SNF2-family member Fun30 promotes gene silencing in heterochromatic loci.
2009,
Pubmed Nozawa,
Human POGZ modulates dissociation of HP1alpha from mitotic chromosome arms through Aurora B activation.
2010,
Pubmed Okazaki,
The novel protein complex with SMARCAD1/KIAA1122 binds to the vicinity of TSS.
2008,
Pubmed Olivera Harris,
Mismatch repair-dependent metabolism of O6-methylguanine-containing DNA in Xenopus laevis egg extracts.
2015,
Pubmed
,
Xenbase Pluciennik,
Extrahelical (CAG)/(CTG) triplet repeat elements support proliferating cell nuclear antigen loading and MutLα endonuclease activation.
2013,
Pubmed Pluciennik,
PCNA function in the activation and strand direction of MutLα endonuclease in mismatch repair.
2010,
Pubmed Polo,
Chromatin dynamics after DNA damage: The legacy of the access-repair-restore model.
2015,
Pubmed Ransom,
Chaperoning histones during DNA replication and repair.
2010,
Pubmed Ray-Gallet,
HIRA is critical for a nucleosome assembly pathway independent of DNA synthesis.
2002,
Pubmed
,
Xenbase Rodriges Blanko,
DNA Mismatch Repair Interacts with CAF-1- and ASF1A-H3-H4-dependent Histone (H3-H4)2 Tetramer Deposition.
2016,
Pubmed Rosche,
Determining mutation rates in bacterial populations.
2000,
Pubmed Rowbotham,
Maintenance of silent chromatin through replication requires SWI/SNF-like chromatin remodeler SMARCAD1.
2011,
Pubmed Sarkar,
On fluctuation analysis: a new, simple and efficient method for computing the expected number of mutants.
1992,
Pubmed Schöpf,
Interplay between mismatch repair and chromatin assembly.
2012,
Pubmed Shibahara,
Replication-dependent marking of DNA by PCNA facilitates CAF-1-coupled inheritance of chromatin.
1999,
Pubmed Sirbu,
Identification of proteins at active, stalled, and collapsed replication forks using isolation of proteins on nascent DNA (iPOND) coupled with mass spectrometry.
2013,
Pubmed Smith,
Intrinsic coupling of lagging-strand synthesis to chromatin assembly.
2012,
Pubmed Smith,
Purification and characterization of CAF-I, a human cell factor required for chromatin assembly during DNA replication in vitro.
1989,
Pubmed Sogo,
Structure of replicating simian virus 40 minichromosomes. The replication fork, core histone segregation and terminal structures.
1986,
Pubmed Strålfors,
The FUN30 chromatin remodeler, Fft3, protects centromeric and subtelomeric domains from euchromatin formation.
2011,
Pubmed Taneja,
SNF2 Family Protein Fft3 Suppresses Nucleosome Turnover to Promote Epigenetic Inheritance and Proper Replication.
2017,
Pubmed Thomas,
Heteroduplex repair in extracts of human HeLa cells.
1991,
Pubmed Tishkoff,
Identification and characterization of Saccharomyces cerevisiae EXO1, a gene encoding an exonuclease that interacts with MSH2.
1997,
Pubmed Tran,
Hypermutability of homonucleotide runs in mismatch repair and DNA polymerase proofreading yeast mutants.
1997,
Pubmed Walter,
Regulated chromosomal DNA replication in the absence of a nucleus.
1998,
Pubmed
,
Xenbase Walter,
Initiation of eukaryotic DNA replication: origin unwinding and sequential chromatin association of Cdc45, RPA, and DNA polymerase alpha.
2000,
Pubmed
,
Xenbase Yuan,
Evidence for involvement of HMGB1 protein in human DNA mismatch repair.
2004,
Pubmed Zhang,
Identification of regulatory factor X as a novel mismatch repair stimulatory factor.
2008,
Pubmed