XB-ART-55007
J Neurosci
2018 Jun 06;3823:5325-5337. doi: 10.1523/JNEUROSCI.0089-18.2018.
Show Gene links
Show Anatomy links
Premotor Neuron Divergence Reflects Vocal Evolution.
???displayArticle.abstract???
To identify mechanisms of behavioral evolution, we investigated the hindbrain circuit that generates distinct vocal patterns in two closely related frog species. Male Xenopus laevis and Xenopus petersii produce courtship calls that include a fast trill: trains of ∼60 Hz sound pulses. Although fast trill rates are similar, X. laevis fast trills have a longer duration and period than those of X. petersii To pinpoint the neural basis of these differences, we used whole-cell patch-clamp recordings in a key premotor hindbrain nucleus (the Xenopus parabrachial area, PBX) in ex vivo brains that produce fictive vocalizations, vocal nerve activity corresponding to advertisement call patterns. We found two populations of PBX neurons with distinct properties: fast trill neurons (FTNs) and early vocal neurons (EVNs). FTNs, but not EVNs, appear to be intrinsically tuned to produce each species' call patterns because: (1) X. laevis FTNs generate longer and slower depolarizations than X. petersii FTNs during their respective fictive vocalizations, (2) current steps in FTNs induce burst durations that are significantly longer in X. laevis than X. petersii, and (3) synaptically isolated FTNs oscillate in response to NMDA in a species-specific manner: longer and slower in X. laevis than in X. petersii Therefore, divergence of premotor neuron membrane properties is a strong candidate for generating vocal differences between species.SIGNIFICANCE STATEMENT The vertebrate hindbrain includes multiple neural circuits that generate rhythmic behaviors including vocalizations. Male African clawed frogs produce courtship calls that are unique to each species and differ in temporal patterns. Here, we identified two functional subtypes of neurons located in the parabrachial nucleus: a hindbrain region implicated in vocal and respiratory control across vertebrates. One of these neuronal subtypes exhibits distinct properties across species that can account for the evolutionary divergence of song patterns. Our results suggest that changes to this group of neurons during evolution may have had a major role in establishing novel behaviors in closely related species.
???displayArticle.pubmedLink??? 29875228
???displayArticle.pmcLink??? PMC5990981
???displayArticle.link??? J Neurosci
???displayArticle.grants??? [+]
Species referenced: Xenopus laevis
Genes referenced: myh9 pkd2 sag
GO keywords: courtship behavior [+]
???attribute.lit??? ???displayArticles.show???
|
|
Fig 1 A vocal CPG underlies divergent vocalizations in X. laevis and X. petersii. A, Schematic representation of the known hindbrain vocal central pattern generator nuclei. The vocal motor nucleus (n) IXâX contains vocal motor neurons. These neurons send their axons via the vocal (laryngeal) nerve to the larynx, the vocal effector organ. Fictive calling can be recorded from the vocal nerve using a suction electrode. Premotor neurons in the Xenopus PBX project monosynaptically to the vocal motor nucleus. In PBX, whole-cell electrodes can record activity associated with fictive calling. B, Representative example of X. laevis fictive calling consisting of a series of long, fast-rate CAP trills (â¼60 Hz; blue box, Nerve) and a simultaneously recorded premotor vocal neuron (Neuron). Temporally expanded recording (dashed box) of a single X. laevis call with introductory trill (gray box) and fast trill (blue box) and corresponding premotor neuron activity (right). C, Representative example of X. petersii fictive calling consisting of a series of brief, fast-rate CAP trills (â¼60 Hz, blue box, Nerve) and a simultaneously recorded premotor vocal neuron (Neuron). Temporally expanded recording (dashed box) of a single X. petersii fictive fast trill (blue box) and corresponding premotor neuron activity (right) are also shown. |
|
|
Fig 2 Two populations of premotor vocal cells in PBX. AâE, Schematics representing temporal characteristics of premotor vocal neuron activity (top traces, dark blue lines) relative to fictive fast trill (bottom traces, light blue lines) included in Ward's hierarchical clustering and PCA: the maximum depolarization during fast trill (A, arrow), the time between fast trill onset and the first spike in each burst of premotor firing (B, arrow), the percentage of spikes during fast trill (C, green arrows) as opposed to shortly before or after fast trill (C, black arrow), the percentage of spikes that preceded the nearest CAP (D, green arrows), and the times between each spike peak and the nearest CAP peak (positive times: E, green arrows; negative times: black arrow). F, Ward's hierarchical clustering separates cells into two populations in both species. G, FTNs tend to spike during fast trill (blue box), whereas EVNs tend to begin spiking before fast trill onset; in X. laevis, this occurs during introductory trill (gray box). Dashed boxes depict temporally expanded recordings of single calls for each cell type. |
|
|
Fig 3 PCA also separates PBX neurons into two groups: FTNs and EVNs. PC1 accounts for 52.5% of the variability, whereas PC2 accounts for 21.1%. FTNs (shaded in blue) are more tightly clustered than EVNs. The two cell types overlap along PC2 but not along PC1. |
|
|
Fig 4 FTN spikes precede CAPs during fast trill, but EVN spikes occur during or after CAPs. A, Representative examples of X. laevis (right) and X. petersii (left) FTN activity during fictive fast trill (blue box) and introductory trill (gray box; X. laevis only). Temporally expanded traces of individual spikes and corresponding CAPs are depicted in dashed boxes in bottom panel. Spikes are demarcated by blue dashed lines. In both species, FTN spikes occur during fictive fast trill and spikes precede CAPs. B, Representative examples of X. laevis (right) and X. petersii (left) EVN activity during fictive fast trill (blue box) and introductory trill (gray box; X. laevis only). Temporally expanded traces of individual spikes and corresponding CAPs are depicted in dashed boxes in the bottom panels. EVN spikes occur before fast trill onset and precede nerve CAPs during introductory trill. During fast trill, EVN spikes follow or coincide with associated nerve CAPs. EVNs cease spiking before fast trill offset. C, In FTNs (closed circles) the percentage of spikes that precede CAPs during fast trill is significantly higher than in EVNs (open triangles) for X. laevis [purple; FTNs (n = 14) 82.1 ± 13.2%; EVNs (n = 7), 41.7 ± 24.5) and X. petersii (green; FTNs (n = 11), 90.1 ± 12.7; EVNs (n = 11); LM: p < 0.0001 for all FTN vs EVN comparisons]. There is no effect of species (p > 0.05). In this and subsequent figures, data labeled with different lowercase letters are significantly different, black horizontal lines represent median values, and whiskers represent interquartile range. D, Spike to nearest CAP time is significantly more positive in FTNs (â¼4 ms) than EVNs (â¼0 ms) [X. laevis: FTNs (n = 14) 3.6 ± 1.4 ms; EVNs (n = 7), 0.68 ± 1.4; X. petersii: FTNs (n = 11), 4.0 ± 1.3; EVNs (n = 11), â0.03 ± 1.5; LM: p < 0.0001 for all FTN vs EVN comparisons]. There is no effect of species (p > 0.05). |
|
|
Fig 5 PBX neuron depolarizations differ across cell type and species. A, Representative recordings of FTNs, which all produced long-lasting depolarizations [purple in X. laevis (10 Hz low-pass filter), green in X. petersii (20 Hz low-pass filter)] coinciding with fictive fast trill. B, Representative recordings of EVNs, in which only 50% (X. laevis) or 42% (X. petersii) of cells produced long-lasting depolarizations. EVNs that produced a long-lasting depolarization are illustrated. For examples of EVNs without an associated long-lasting depolarization, see Figures 2G (bottom) and 4B. C, Depolarization amplitude (âCâ in Fig. 5A) is significantly higher (LM: p < 0.0001) in FTNs (X. laevis n = 14, X. petersii n = 11) than EVNs (X. laevis n = 7, X. petersii n = 11) for all FTN versus EVN comparisons; there is no effect of species (p > 0.05). D, Depolarization duration (âDâ in Fig. 5A) is significantly longer in X. laevis PBX neurons than X. petersii PBX neurons (GLM: p < 0.0001 for all comparisons). In X. laevis EVNs that exhibited depolarizations (n = 4), durations were significantly longer than X. laevis FTN depolarizations (n = 14; p < 0.001). Depolarization duration did not differ between FTNs (n = 11) and EVNs (n = 5) in X. petersii (p > 0.05). E, Depolarization period (âEâ in Fig. 5A) is significantly longer in X. laevis PBX neurons than in X. petersii PBX neurons (GLM: p < 0.0001 for all comparisons). FTN and EVN depolarization periods did not differ between species (p > 0.05). |
|
|
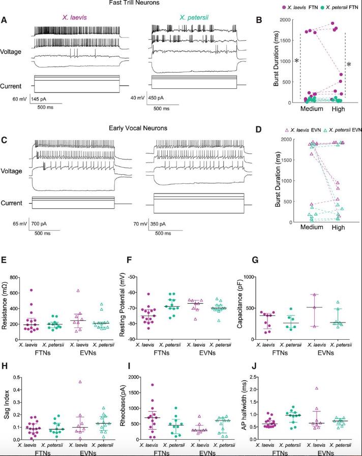
Fig 6 Current injections reveal that FTN spike burst durations, but not other intrinsic properties, differ between species. A, Representative FTN responses to current steps in X. laevis (left) and X. petersii (right). Four current steps are shown: the most extreme negative step, rheobase, medium current levels (>110â150% rheobase) and high current levels (>150â200% rheobase). B, Burst duration of X. petersii FTNs is significantly shorter than X. laevis FTNs at medium and high current steps [medium: >110â150% rheobase; X. laevis FTNs (n = 11): 559.9 ± 738.8 ms; X. petersii FTNs (n = 9): 64.0 ± 31.7; GLM: p < 0.01 for all species comparisons; high: >150â200% rheobase; X. laevis FTNs (n = 8): 898.0 ± 782.2 ms; X. petersii FTNs (n = 7): 56.2 ± 29.8; GLM: p ⤠0.006]. Asterisks (*) indicate statistically significant difference between species. C, Representative EVN responses to current steps in X. laevis and X. petersii EVNs. Four current steps are shown: the most extreme negative step, rheobase, medium current levels (>110â150% rheobase), and high current levels (>150â200% rheobase). D, Burst duration of EVNs in X. laevis and X. petersii do not differ across species at medium or high current steps [medium: X. laevis EVNs (n = 7): 1643.4 ± 545.7 ms; X. petersii EVNs (n = 9), 721.4 ± 853.4; GLM: p > 0.05; high: X. laevis EVNs (n = 8): 1260.6 ± 733.0; X. petersii EVNs (n = 7), 690.5 ± 823.3; GLM p > 0.05 for all species comparisons]. E, Input resistance does not differ across PBX neuron type or species [X. laevis: FTNs (n = 14), 240.3 ± 149.0 MOhm; EVNs (n = 8), 278.6 ± 162.6; X. petersii: FTNs (n = 11), 200.3 ± 58.1; EVNs (n = 12), 229.2 ± 97.6; GLM: p > 0.05 for all comparisons]. F, Resting potential does not differ across PBx neuron type or species [X. laevis: FTNs (n = 14), â74.2 ± 5.6 mV; EVNs (n = 8), â68.3 ± 4.2; X. petersii: FTNs (n = 11), â68.2 ± 5.0; EVNs (n = 12), â69.8 ± 3.5; LM: p > 0.05 for all comparisons]. G, Capacitance does not differ across PBX neuron type or species [X. laevis: FTNs (n = 9), 305.8 ± 130.1 pF; EVNs (n = 3), 480.1 ± 256.4; X. petersii: FTNs (n = 6), 286.3 ± 125.4; EVNs (n = 7), 334.4 ± 149.4; LM: p > 0.05 for all comparisons]. H, Sag index does not differ across PBX neuron type or species [X. laevis: FTNs (n = 15), 0.094 ± 0.051; EVNs (n = 8), 0.143 ± 0.142; X. petersii: FTNs (n = 11), 0.096 ± 0.051; EVNs (n = 12), 0.134 ± 0.066; LM: p > 0.05 for all comparisons]. I, Spike threshold does not differ across PBX neuron type or species [X. laevis: FTNs (n = 13), 680.8 ± 467.8 pA; EVNs (n = 8), 363.8 ± 178.3; X. petersii: FTNs (n = 10), 463.2 ± 282.1; EVNs (n = 11), 478.6 ± 242.4; GLM: p > 0.05 for all comparisons). FTNs (n = 6), 286.3 ± 125.4; EVNs (n = 7), 334.4 ± 149.4; LM p > 0.05 for all comparisons]. J, Action potential half-width does not differ across PBX neuron type or species [X. laevis: FTNs (n = 15), 0.67 ± 0.18 ms; EVNs (n = 8), 0.86 ± 0.54; X. petersii: FTNs (n = 11), 0.91 ± 0.27; EVNs (n = 9), 0.70 ± 0.14; LM: p > 0.05 for all comparisons]. |
|
|
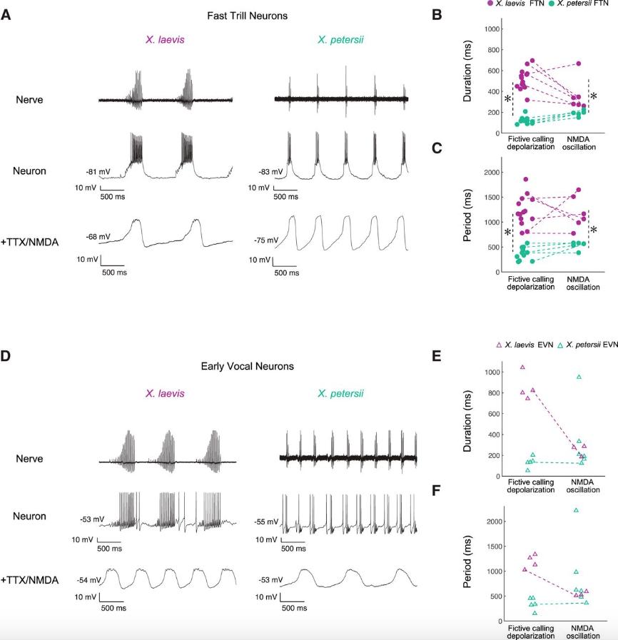
Fig 7 FTNs, but not EVNs, intrinsically encode species-specific call duration and period. A, Representative FTN activity (Neuron) in X. laevis and X. petersii during fictive calling (Nerve). All FTNs displayed characteristic long-lasting depolarizations (X. laevis, n = 14; X. petersii, n = 11; see Fig. 5). Representative oscillations of the same FTN in response to NMDA in the presence of TTX (+TTX/NMDA; X. laevis, n = 7; X. petersii, n = 5). B, As observed for long-lasting depolarizations during fictive calling, NMDA-induced oscillation durations were significantly longer in X. laevis than in X. petersii (GLM: p < 0.0001 for all comparisons). Asterisks (*) indicate statistically significant difference between species. C, As observed for long-lasting depolarizations during fictive calling, the NMDA-induced oscillation periods were significantly longer in X. laevis than in X. petersii (GLM: p < 0.0001 for all comparisons). Asterisks (*) indicate statistically significant difference between species. D, Representative EVN activity (Neuron) in X. laevis and X. petersii during fictive calling (Nerve) and NMDA-induced oscillations of the same EVN (+TTX/NMDA; X. laevis, n = 3; X. petersii, n = 5). EVNs displayed long-lasting depolarizations â¼50% of the time (X. laevis, n = 4/7; X. petersii, n = 5/11), so we were only able to compare EVN oscillations directly with long-lasting depolarizations in two cells (one in each species). However, all EVNs held stably throughout the protocol, regardless of whether they produced a long-lasting depolarization during fictive calling, oscillated in response to NMDA in the presence of TTX. E, NMDA-induced oscillation duration of EVNs did not differ across species (GLM: p > 0.05 for all comparisons). F, NMDA-induced oscillation period of EVNs did not differ across species (GLM: p > 0.05 for all comparisons). |
References [+] :
Alford,
A synaptic mechanism for network synchrony.
2014, Pubmed
Alford, A synaptic mechanism for network synchrony. 2014, Pubmed
Anderson, Low-threshold calcium currents contribute to locomotor-like activity in neonatal mice. 2012, Pubmed
Baltzley, Species-specific behavioral patterns correlate with differences in synaptic connections between homologous mechanosensory neurons. 2010, Pubmed
Barkan, Evolution of vocal patterns: tuning hindbrain circuits during species divergence. 2017, Pubmed , Xenbase
Bonansco, Cellular mechanisms underlying the rhythmic bursts induced by NMDA microiontophoresis at the apical dendrites of CA1 pyramidal neurons. 2003, Pubmed
Bumbarger, System-wide rewiring underlies behavioral differences in predatory and bacterial-feeding nematodes. 2013, Pubmed
Cazalets, Differential effects of potassium channel blockers on the activity of the locomotor network in neonatal rat. 1999, Pubmed
Chiang, Evolution of pharyngeal behaviors and neuronal functions in free-living soil nematodes. 2006, Pubmed
del Negro, Outward currents influencing bursting dynamics in guinea pig trigeminal motoneurons. 1999, Pubmed
Del Negro, Sodium and calcium current-mediated pacemaker neurons and respiratory rhythm generation. 2005, Pubmed
Del Negro, Persistent sodium current, membrane properties and bursting behavior of pre-bötzinger complex inspiratory neurons in vitro. 2002, Pubmed
Dick, Pontine respiratory neurons in anesthetized cats. 1994, Pubmed
Ding, Natural courtship song variation caused by an intronic retroelement in an ion channel gene. 2016, Pubmed
el Manira, Calcium-dependent potassium channels play a critical role for burst termination in the locomotor network in lamprey. 1994, Pubmed
Farries, Electrophysiological properties of neurons in the basal ganglia of the domestic chick: conservation and divergence in the evolution of the avian basal ganglia. 2005, Pubmed
Furman, Pan-African phylogeography of a model organism, the African clawed frog 'Xenopus laevis'. 2015, Pubmed , Xenbase
Fushiki, A circuit mechanism for the propagation of waves of muscle contraction in Drosophila. 2016, Pubmed
Gagnon, Modulation of spike clustering by NMDA receptors and neurotensin in rat supraoptic nucleus neurons. 2014, Pubmed
Goaillard, Functional consequences of animal-to-animal variation in circuit parameters. 2009, Pubmed
Guerrier, Robust network oscillations during mammalian respiratory rhythm generation driven by synaptic dynamics. 2015, Pubmed
Guertin, NMDA-Induced intrinsic voltage oscillations depend on L-type calcium channels in spinal motoneurons of adult turtles. 1998, Pubmed
Gunaratne, Variations on a theme: species differences in synaptic connectivity do not predict central pattern generator activity. 2017, Pubmed
Hess, Characterization of a high-voltage-activated IA current with a role in spike timing and locomotor pattern generation. 2001, Pubmed
Hochman, N-methyl-D-aspartate receptor-mediated voltage oscillations in neurons surrounding the central canal in slices of rat spinal cord. 1994, Pubmed
Hounsgaard, Serotonin-induced bistability of turtle motoneurones caused by a nifedipine-sensitive calcium plateau potential. 1989, Pubmed
Jürgens, Neural pathways underlying vocal control. 2002, Pubmed
Katz, Evolution of central pattern generators and rhythmic behaviours. 2016, Pubmed
Katz, The evolution of neuronal circuits underlying species-specific behavior. 1999, Pubmed
Kelley, Autoradiographic localization of hormone-concentrating cells in the brain of an amphibian, Xenopus laevis. I. Testosterone. 1975, Pubmed , Xenbase
Koizumi, Persistent Na+ and K+-dominated leak currents contribute to respiratory rhythm generation in the pre-Bötzinger complex in vitro. 2008, Pubmed
Kottick, Synaptic Depression Influences Inspiratory-Expiratory Phase Transition in Dbx1 Interneurons of the preBötzinger Complex in Neonatal Mice. 2015, Pubmed
Lawton, Motor Neurons Tune Premotor Activity in a Vertebrate Central Pattern Generator. 2017, Pubmed , Xenbase
Li, The generation of antiphase oscillations and synchrony by a rebound-based vertebrate central pattern generator. 2014, Pubmed , Xenbase
Li, The control of locomotor frequency by excitation and inhibition. 2012, Pubmed , Xenbase
MacLean, NMDA receptor activation triggers voltage oscillations, plateau potentials and bursting in neonatal rat lumbar motoneurons in vitro. 1997, Pubmed
Martell, The role of voltage dependence of the NMDA receptor in cellular and network oscillation. 2012, Pubmed
Masino, TTX-resistant NMDA receptor-mediated membrane potential oscillations in neonatal mouse Hb9 interneurons. 2012, Pubmed
Molkov, Control of breathing by interacting pontine and pulmonary feedback loops. 2013, Pubmed
Mrejeru, Calcium-activated non-selective cation currents are involved in generation of tonic and bursting activity in dopamine neurons of the substantia nigra pars compacta. 2011, Pubmed
Newcomb, Different functions for homologous serotonergic interneurons and serotonin in species-specific rhythmic behaviours. 2009, Pubmed
Peck, Amine modulation of Ih in a small neural network. 2006, Pubmed
Prime, N-Methyl-D-aspartate-induced oscillations in whole cell clamped neurons from the isolated spinal cord of Xenopus laevis embryos. 1999, Pubmed , Xenbase
Rabbah, Synaptic dynamics do not determine proper phase of activity in a central pattern generator. 2005, Pubmed
Rhodes, Xenopus vocalizations are controlled by a sexually differentiated hindbrain central pattern generator. 2007, Pubmed , Xenbase
Rubin, Calcium-activated nonspecific cation current and synaptic depression promote network-dependent burst oscillations. 2009, Pubmed
Ryan, SPECIES RECOGNITION AND SEXUAL SELECTION AS A UNITARY PROBLEM IN ANIMAL COMMUNICATION. 1993, Pubmed
Schmidt, Neural correlates of frog calling: production by two semi-independent generators. 1992, Pubmed
Sharp, Mechanisms of oscillation in dynamic clamp constructed two-cell half-center circuits. 1996, Pubmed
Simpson, Origin and identification of fibers in the cranial nerve IX-X complex of Xenopus laevis: Lucifer Yellow backfills in vitro. 1986, Pubmed , Xenbase
Smotherman, A mechanism for vocal-respiratory coupling in the mammalian parabrachial nucleus. 2006, Pubmed
Song, The ionic mechanism of membrane potential oscillations and membrane resonance in striatal LTS interneurons. 2016, Pubmed
Tahvildari, Ionic basis of ON and OFF persistent activity in layer III lateral entorhinal cortical principal neurons. 2008, Pubmed
Tobias, Evolution of advertisement calls in African clawed frogs. 2011, Pubmed , Xenbase
Wallén, N-methyl-D-aspartate receptor-induced, inherent oscillatory activity in neurons active during fictive locomotion in the lamprey. 1987, Pubmed
Wang, Calcium dynamics during NMDA-induced membrane potential oscillations in lamprey spinal neurons--contribution of L-type calcium channels (CaV1.3). 2013, Pubmed
Wetzel, A proposed neural pathway for vocalization in South African clawed frogs, Xenopus laevis. 1985, Pubmed , Xenbase
Yamaguchi, Generating sexually differentiated vocal patterns: laryngeal nerve and EMG recordings from vocalizing male and female african clawed frogs (Xenopus laevis). 2000, Pubmed , Xenbase
Yamaguchi, Rhythm generation, coordination, and initiation in the vocal pathways of male African clawed frogs. 2017, Pubmed , Xenbase
Zhong, Persistent sodium currents participate in fictive locomotion generation in neonatal mouse spinal cord. 2007, Pubmed
Zhu, Calcium-dependent subthreshold oscillations determine bursting activity induced by N-methyl-D-aspartate in rat subthalamic neurons in vitro. 2004, Pubmed
Zornik, NMDAR-dependent control of call duration in Xenopus laevis. 2010, Pubmed , Xenbase
Zornik, Breathing and calling: neuronal networks in the Xenopus laevis hindbrain. 2007, Pubmed , Xenbase
Zornik, Coding rate and duration of vocalizations of the frog, Xenopus laevis. 2012, Pubmed , Xenbase
Zornik, Regulation of respiratory and vocal motor pools in the isolated brain of Xenopus laevis. 2008, Pubmed , Xenbase
Zuperku, Automatic classification of canine PRG neuronal discharge patterns using K-means clustering. 2015, Pubmed
