|
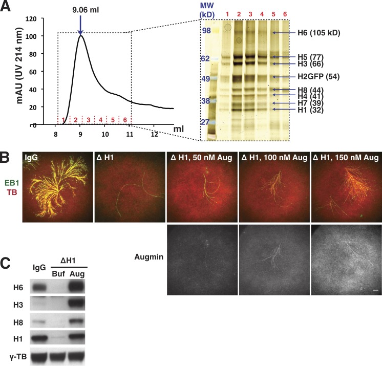
Figure 1. Reconstituted Xenopus augmin recovers branching MT nucleation that was impaired by depletion of endogenous augmin in Xenopus egg extracts. (A) The eight-subunit complex, augmin was stoichiometrically reconstituted in vitro, confirmed by size-exclusion chromatography using Superdex 200 increase 10/300 GL column. The calibrated void volume of the column is 8.73 ml. Fractions (1–6) were loaded to a SDS-PAGE gel (4–12% gradient), visualized by silver staining (right). (B) ID of endogenous augmin was performed using IgG as a control and anti-H1 antibody. Branching MT nucleation was activated by RanQ69L, in which Cy5-labeled tubulin and mCherry-labeled end-binding protein 1 (EB1-mCherry) highlight MTs and growing MT plus ends, respectively, pseudocolored in red and green. Bar, 10 µm. Recombinant augmin was added to the immunodepleted extract (Δ H1) at increasing concentrations, demonstrating that branching MT nucleation is restored in a concentration-dependent manner. Augmin localizes along the length of MTs, visualized by GFP in gray (bottom panel). Images were taken 35 min after sample preparation. (C) Anti-H1 antibody stoichiometrically depletes augmin subunits and add-back of 150 nM recombinant augmin to the H1-ID extract can be compared with the endogenous level (IgG). The fold changes for each subunit relative to the endogenous levels are depicted. These numbers are not absolute, because each antibody recognizes its antigen with different specificities. |
|
Figure 2. Augmin directly recruits γ-TuRC to MTs. (A) MT cosedimentation assays were performed with γ-TuRC and γ-TuRC plus augmin at different concentrations of MTs (2, 0.4, 0.08, and 0 µM), demonstrating augmin-dependent recruitment of γ-TuRC to MTs. (B) Quantification of MT cosedimentation assay results. MT cosedimentation ratios of γ-TuRC without and with augmin were calculated for each MT concentration using averaged signals of GCP4 from Western blots using two independent experiments. An error bar denotes ± standard deviation across replicates. (C) IF of γ-tubulin (red, 568 channel) on prepolymerized Cy5-MTs in the absence of γ-TuRC (top panel), the absence of GFP-Augmin (middle panel), or the presence of both (bottom panel). Bar, 10 µm. (D) Boxplot of γ-TuRC signal relative to MT signal. Each dot represents a single MT, pink boxes denote ± 1 standard deviation, blue lines show the 95% confidence interval, and red bars show the mean. Triple asterisks (***) denote a p-value below 0.0001. The numbers of MTs (n) were obtained from three independent experiments. |
|
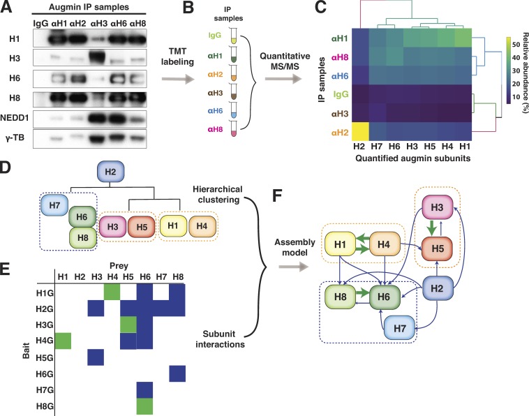
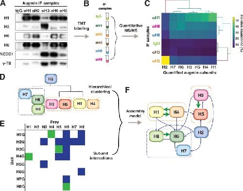
Figure 3. Xenopus augmin subunit assembly and interactions. (A) Augmin IP was performed with antibodies IgG, anti-H1 [αH1], αH2, αH3, αH6, and αH8, and checked by Western blot. (B) Proteins in IP samples were identified and quantified by SixplexTMT labeling and liquid chromatography tandem mass spectrometry analyses. (C) Quantified peptides were normalized, providing relative intensities of augmin subunits (H1âH7) in each IP sample. Data were visualized by a heatmap with hierarchical clustering, generated using the heapmaply package of R. (D) Hierarchical clustering dendrograms were drawn to include H8 that directly binds to H6, showing the assembly of all augmin subunits. (E) In vitro pull-down assays were performed to identify all interactions between augmin subunits (Fig. S3). All interactions are summarized; a green square stands for a strong interaction and blue for a weak. Strep-GFP tagged subunits were used as bait and the other seven subunits as prey. (F) All data resulted in a model of augmin assembly in which the direction of arrows point from bait to prey subunits. |
|
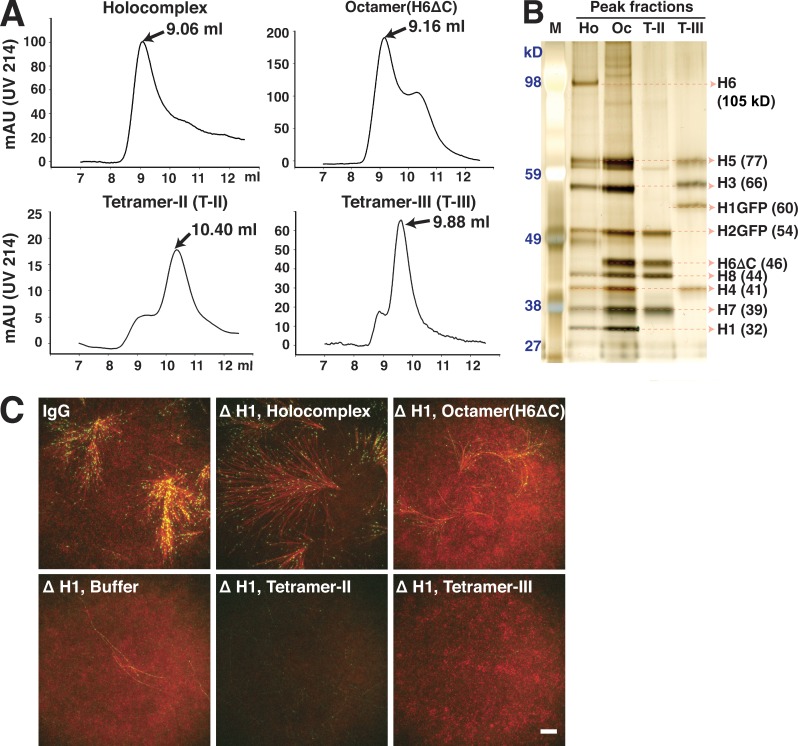
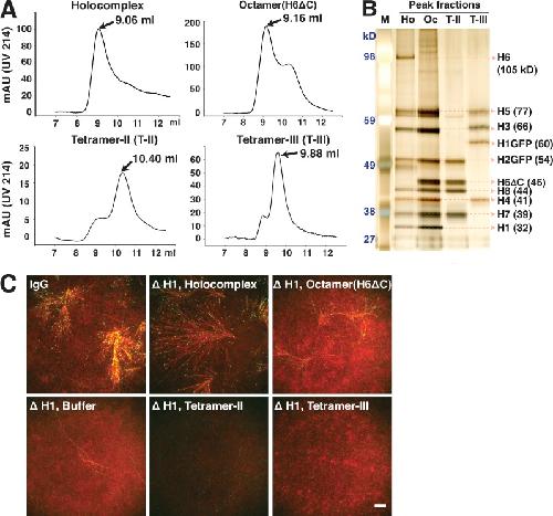
Figure 4. Augmin complexes exhibit varying activities in branching MT nucleation. (A) Four augmin complexes were generated based on the model of augmin assembly and confirmed by size-exclusion chromatography using a Superdex 200 increase 10/300 GL column. The peak elution volume of each complex was determined. (B) Peak fractions were analyzed by a SDS-PAGE gel (silver staining), showing the components of each complex and stoichiometric complex formation. (C) Augmin complexes (150 nM) were added back to the augmin-depleted extract (Δ H1), and their activities were examined by branching MT nucleation assays. EB1 is shown in green and MTs in red. Bar, 10 µm. Images were taken 35 min after sample preparation. IgG is the control extract without augmin depletion. |
|
Figure 5. Augmin interacts both with γ-TuRC and MTs via complementary subcomplexes. (A) 150 nM augmin complexes were mixed with GMPCPP-MT seeds and visualized by TIRF microscopy. Augmin is displayed in green and MTs in red. Bar, 10 µm. (B) In vitro pull-down assays were performed using purified γ-TuRC and four augmin complexes and analyzed by Western blots. Because the GFP-tag is common among the four complexes, anti-GFP antibody (αGFP) was used for pull-down assays. The results demonstrate that augmin holocomplex, octamer(H6ΔC), and T-III directly interact with γ-TuRC; however, T-II does not. Input is the 1:5 dilution of purified γ-TuRC sample used for pull-down assays. X denotes negative control in which no augmin is used as bait. (C) Negative-stain analysis of augmin. 2D class averages of augmin complexes generated by Relion-2. Two representative class averages for both holocomplex (holo) and T-III are shown. Bar, 10 nm. Each class average for the holo and T-III contains ∼1,000 and 2,000 raw particle images, respectively. The class averages appear fuzzy at the distal ends, suggesting some level of flexibility for the complex. (D) Representative images of augmin holocomplex on GMPCPP-MTs. Bar, 20 nm. (E) A model for augmin-mediated localization of γ-TuRC to MT for branching MT nucleation. |