|
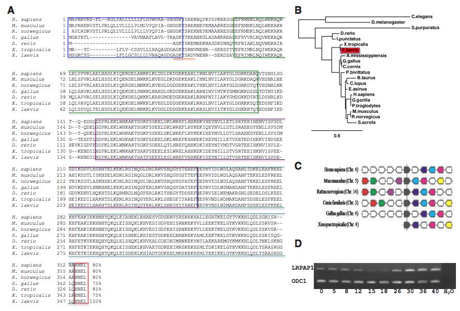
Fig. 1. Identification of xl-lrpap1 as a true lrpap1 ortholog. (A) Comparison oft the deduced LRPAP1 amino acid sequences from Xenopus laevis
(GenBank Accession no. XP_018083895), Xenopus tropicalis (GenBank Accession no. NP_001090847), Danio rerio (GenBank Accession no. AAH49517),
Gallus gallus (GenBank Accession no. NP_990393), Rattus norvegicus (GenBank Accession no. AAH98947), Mus musculus (GenBank Accession no.
NP_038615), Homo sapiens (GenBank Accession no. NP_002328). The N-terminal signal peptide is boxed in blue. The processed protein consist of
three repeats boxed in green (repeat 1), in purple (repeat 2) and in cyan (repeat 3). An atypical ER retention signal at the C-terminus is boxed in red.
The potential proteolytical cleavage site is underlined in orange. Percentage identities are indicated at the end of the aligned sequences. (B) A phylogenetic
tree was constructed based on maximum likelihood. The branch length is proportional to the number of substitutions per site. The bar at the
bottom of the phylogram indicates the evolutionary distance, to which the branch lengths are scaled based on the estimated divergence. (C) Synteny
analysis of lrpap1: the location and orientation of lrpap1 in the respective genomes were compared. Each arrow represents a single gene, the arrow
indicates the direction of the ORF. Orthologs are marked with identical colors. lrpap1 (black arrow) is present in all species. Upstream, lrpap1 is flanked
by the same genes, but the exact orientation of these genes to each other varies. (D) Temporal expression of lrpap1. Semiquantitative rt-PCR analysis
revealed maternal presence of lrpap1 mRNA until NF stage 12. Zygotic expression of lrpap1 starts around NF stage 18 and increased until NF stage
40. Expression of the housekeeping gene odc1 was monitored to compare the input of cDNA. |
|
Fig. 2. Spatial analyses of lrpap1 expression. Whole-mount
and sectioned in situ hybridization of wild type embryos at
developmental stages 18 to 36. Earliest lrpap1 expression
was detectable at NF stage 18 when neurulation starts in the
neural plate and the developing brain vesicles (A,Aâ,Aââ). At NF
stage 22 additional expression could be detected in the eye
vesicle, the otic vesicle and the branchial arches (B,Bâ,Bââ). This
expression pattern is maintained until NF stage 36 (D,Dâ,), but
starting at NF stage 31 additional expression was detected
in the somites and in distinct cells scattered all over the skin.
Highest expression levels were observed in the proximal part
of the developing pronephros (C,Câ,D). At NF stage 36 lrpap1
transcripts are spread through the entire pronephric epithelium
and the developing otic vesicles (D,Dâ,Dââ). Abbreviations: (bv)
brain vesicle, (ba) branchial arches, (dev) distal eye vesicle,
(dnt) dorsal neural tube, (ep) epithelium, (ev) eye vesicle, (np)
neural plate, (nt) neural tube, (ov) otic vesicle, (pn) pronephros,
(sk) skin, (so) somites. A, B, C and D show lateral views of the
embryos, Aâ and Bâ show frontal views. |
|
Fig. 3. A detailed comparison of the expression of lrpap1 and two different solute carrier genes slc12a1 and slc5a2, known to be expressed in
distinct domains of the developing pronephros. Double stained whole mount in situ hybridizations on NF stage 36 embryos were performed marking
the expression of lrpap1 in blue and the expression of either scl5a2 (A,Aâ) or scl12a1 (D,Dâ) in red. Sections of these embryos revealed that lrpap1
expression is restricted to the epithelia of the proximal tubules 1,2 and 3 (B, C, E, F, H) whereas lrpap1was not expressed in the intermediate tubules
1 and 2, the distal tubules (E,F,G,H) and the conotruncus (not shown). The plane of the sections is indicated in (Aâ) and (Dâ) respectively. The drawing
in I depicts the different parts of the pronephros (taken and modified from (Reggiani et al., 2007). Abbreviations: conotruncus (CT), distal tubule (DT),
intermediate tubule (IT), nephrostomy (NS) and pronephric tubule (PT). |
|
lrpap1 (LDL receptor related protein associated protein 1) gene expression in Xenopus laevis embryo, assayed via in situ hybridization, NF stage 18, lateral view, anterior left, dorsal up. |
|
lrpap1 (LDL receptor related protein associated protein 1) gene expression in Xenopus laevis embryo, assayed via in situ hybridization, NF stage 36, lateral view, anterior left, dorsal up. |