|
Fig. 1.
LEM cell aggregation inhibits lamellipodia formation on FN. (A,B) Isolated LEM cells. White arrows show advancing lamellipodia and red arrows show retracting lamellipodia in all panels. (C) Underlapping of LEM cells. Yellow arrows indicate filopodia emanating from a retracting lamellipodium. Long white arrows point to the magnified view, and red lines show the position of the most advanced filopodium at 7 min. (D) Two LEM cells form small, short-lived lamellipodia at the contact site. (E) LEM aggregate with large lamellipodia at the margin. (F) A LEM aggregate forming a few, small, short-lived protrusions submarginally. All cells are labeled with membrane-GFP. (G) Lifespan of lamellipodia; black bars indicate the mean values. Scale bars: 30 µm. |
|
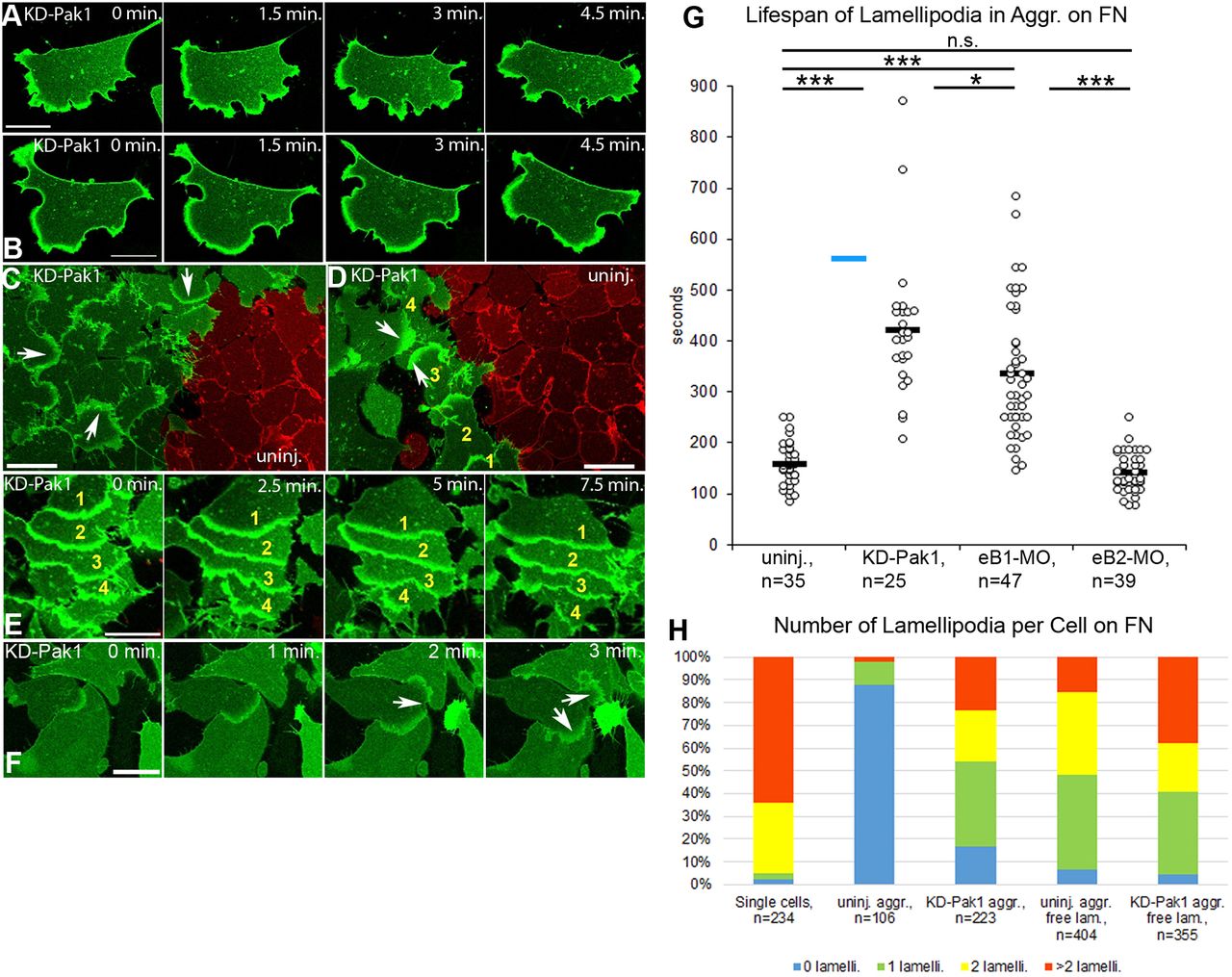
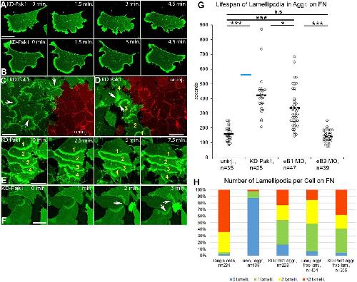
Fig. 2.
KD-Pak1 expression overcomes contact inhibition of lamellipodia. (A,B) Isolated LEM cell expressing KD-Pak1 on FN. (C,D) LEM aggregate with KD-Pak1-expressing cells (membrane-GFP, green) and control cells (membrane-RFP, red). White arrows show smooth-rimmed lamellipodia, yellow numbers indicate serially underlapping cells. (E) Time series of oriented underlapping cells (yellow numbers). (F) Lamellipodium splitting in two upon contact (white arrows). (G) Lifespan of lamellipodia. Blue bar indicates mean value of single cells on FN; black bars indicate the mean values. Statistical significance: *P<0.05, ***P<0.0001, n.s., not significant. (H) Percentage of cells having the indicated number of lamellipodia per cell. Scale bars: 30â
µm. |
|
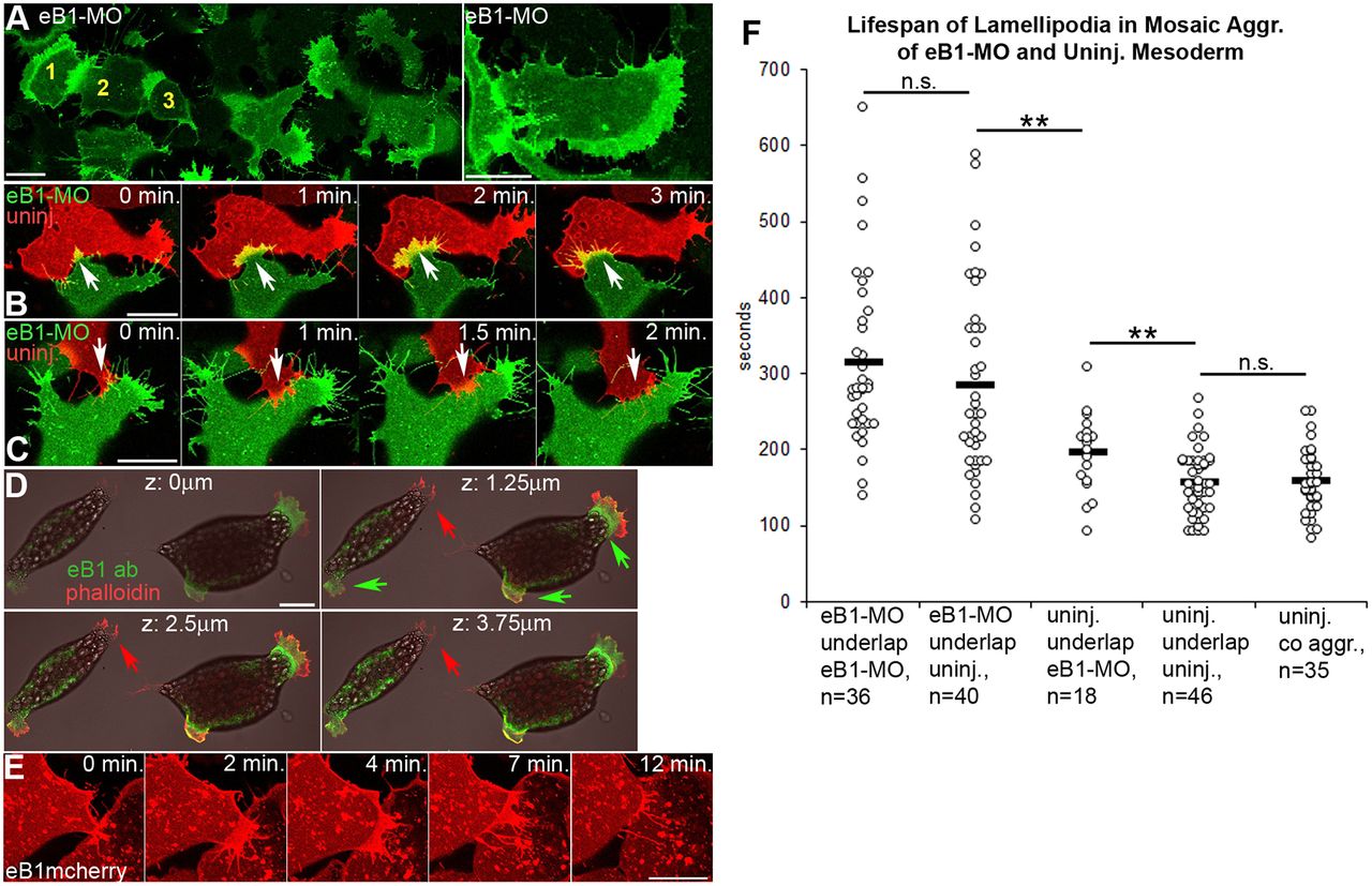
Fig. 3.
Ephrin B1 knockdown overcomes contact inhibition of lamellipodia. (A) eB1-MO-injected LEM aggregates form lamellipodia submarginally. Yellow numbers indicate serially underlapping cells. (B,C) Mosaic of eB1-MO-injected (membrane-GFP, green) and control cells (membrane-RFP, red). (B) eB1-MO cell underlaps uninjected cell. (C) Uninjected cell underlaps eB1-MO cell. White arrows indicate underlapping lamellipodia. (D) Immunofluorescence staining with eB1 antibody and secondary antibody (green), and phalloidin counterstaining (red), z-stack. Red arrows indicate lamellipodium without eB1 protein, green arrows indicate lamellipodia with eB1. (E) Underlapping of eB1-mCherry-overexpressing cells. (F) Lifespan of lamellipodia in mosaic aggregates. Black bars indicating the mean values. Statistical significance: **P<0.001, n.s., not significant. Scale bars: 30â
µm. |
|
Fig. 4.
Characterization of csFN on LEM cells. (A-M) LEM aggregates stained with antibody against Xenopus FN. (A-C) Immunofluorescence images show small csFN puncta and clusters of puncta (white arrows) on the free cell surfaces (A) and puncta between cells within the aggregate (B). (C) Yellow arrow points to free cell surfaces at interstitial gap in an aggregate, with csFN puncta on each surface. (D,Dâ²) Lamellipodia (membrane-GFP) (green arrows) cover several csFN puncta (red). (E,F) Knockdown of FN by FN1,2-MO reduces FN puncta on the surface of the aggregate (E) and between cells (F). (G) Intensity of csFN antibody staining was measured on the cell surfaces of the aggregates, using Leica LAS AF Lite software. The average fluorescence intensity of csFN of uninjected aggregates was set to 100%. (H-K) csFN staining after integrin β1 knockdown (H,I) or syndecan 4 knockdown (J,K) on the LEM surface (H,J) or between cells (I,K). (L,M) csFN staining of KD-Pak1-expressing cells on the LEM surface (L) or between cells (M). (N,O) Immunofluorescence staining of LEM explant surface with antibody against integrin β1 (N) or syndecan 4 (O). (P,Q) Double staining with fluorescent phalloidin and integrin β1 (P) or syndecan 4 (Q) antibodies in KD-Pak1-expressing or -nonexpressing cells. Scale bars: 30â
µm. |
|
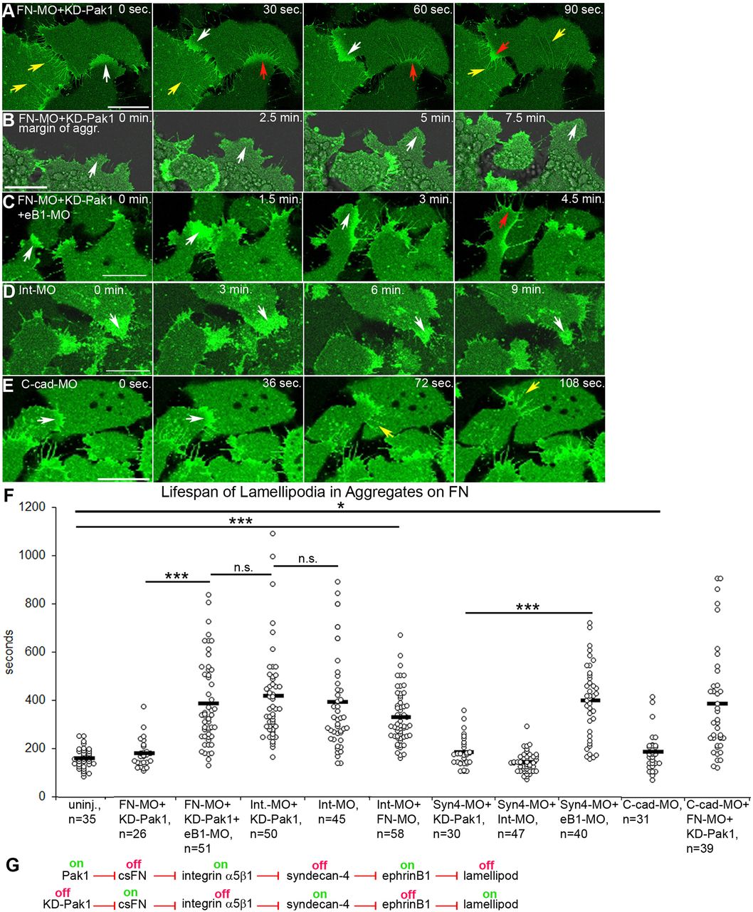
Fig. 5.
csFN, integrin α5β1, syndecan 4 and C-cadherin regulate contact-induced lamellipodia collapse. (A-E) Frames from confocal time-lapse movies of LEM aggregates on FN, labeled with membrane-GFP. (A,B) Cells injected with FN-MO, KD-Pak1 mRNA and mbGFP mRNA, (A) submarginal region, (B) explant margin. Yellow arrows point to filopodia, white arrows point to advancing lamellipodia, and red arrows point to retracting lamellipodia in all panels. (C) LEM aggregates injected with FN-MO, KD-Pak1 mRNA and eB1-MO. LEM aggregates injected with (D) integrin β1-MO or (E) C-cadherin-MO. (F) Lifespan of lamellipodia. Black bars indicate the mean values. Statistical significance: *P<0.05, **P<0.001, ***P<0.0001, n.s., not significant. (G) Pathway deduced from experiments. Scale bars: 30â
µm. |
|
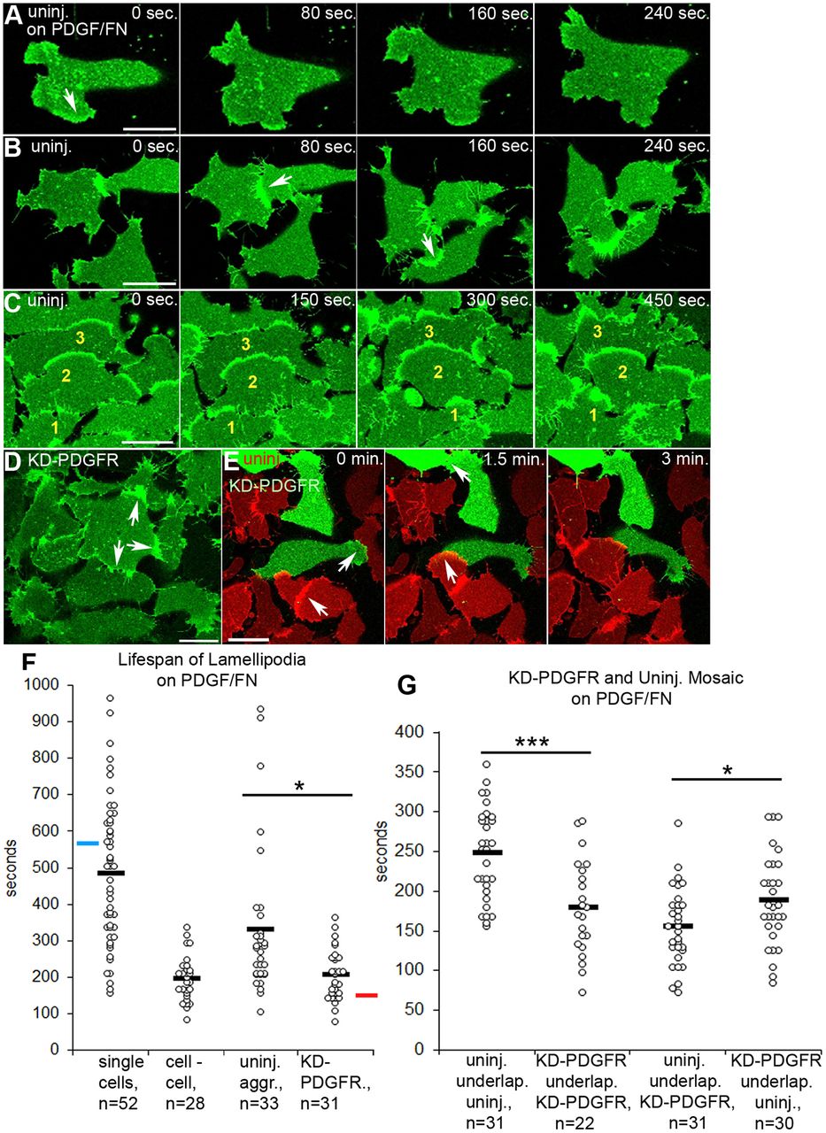
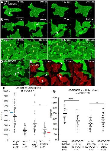
Fig. 6.
PDGF signaling promotes submarginal protrusion formation in LEM aggregates. (A-E) Frames from time-lapse recordings of membrane-GFP-labeled LEM cells on PDGF-FN. (A,B) Single cells, white arrows show lamellipodia. (C) Serial underlapping of lamellipodia (yellow numbers) in LEM aggregate. (D) KD-PDGFR-expressing aggregates exhibiting small, nonaligned lamellipodia (white arrows). (E) Mosaic of control (membrane-RFP, red) and KD-PDGFR-expressing cells (membrane-GFP, green). White arrows indicate underlapping lamellipodia. (F,G) Lifespan of lamellipodia on PDGF-FN. Black bars indicate mean values, blue bar indicates mean for single cells on FN, red bar indicates mean for aggregates on FN. Significance: *P<0.05, ***P<0.0001. Scale bars: 30â
µm. |
|
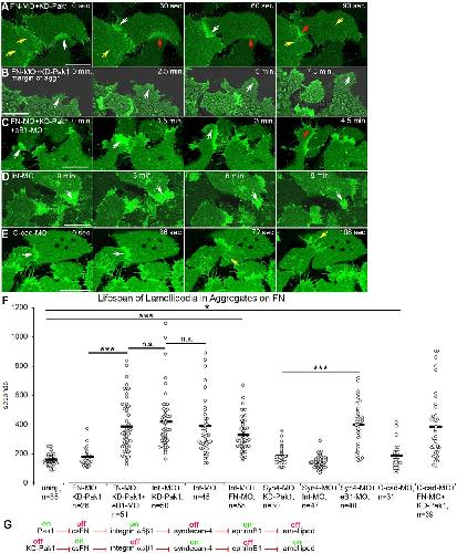
Fig. 7.
PDGF signaling replaces the csFN function to control protrusion stability. (A-E) Frames from time-lapse recordings of membrane-GFP-labeled LEM cell aggregates on PDGF-FN substratum. (A) Aggregates expressing CA-Pak1. White arrows indicate lamellipodia in all panels. (B) Syndecan 4-knockdown, small, short-lived lamellipodium. (C) Syndecan 4 and eB1-knockdown lamellipodia. (D) Integrin β1-knockdown lamellipodia. (E) Fibronectin-knockdown lamellipodia. (F) Lifespan of lamellipodia on PDGF-FN. Black bars indicate mean values, red bar indicates mean value of aggregates on FN. Statistical significance: ***P<0.0001, n.s., not significant. Scale bars: 30â
µm. |
|
Fig. 8.
PDGF-A signaling controls protrusive activity in the embryo. (A-C) SEM images of the substratum-facing surface of the LEM after removal of the BCR of uninjected (A), matrix-binding Xenopus lf-PDGF-A (B), and dominant-negative mouse mPDGF-A (C)-expressing gastrulae. (D) Lamellipodia per cell under different experimental conditions, as determined from SEM images. (E,F) Formerly substratum-attached surface of LEM double-stained with PDGFRα (red) and integrin β1 (green) antibodies. Arrows indicate protrusions, whereas arrowheads indicate receptor accumulations in absence of protrusions. (G,H) Single LEM cells on FN (G) or PDGF-FN (H) double-stained for PDGFRα (red) and integrin β1 (green). Arrows indicate protrusions. Scale bars: 30â
μm. |
|
Fig. 9.
PDGF-A signaling controls protrusive activity on the endogenous FN matrix substratum. (A) Schematic of substratum conditioning. BCR is placed on the glass bottom of the dish to transfer its ECM. LEM explants (orange) migrate directionally towards the animal pole position (AP). E, endoderm; M, mesoderm. Curved arrow, movement of LEM in embryo. (B,C) Membrane-GFP-labeled LEM aggregates on conditioned substratum without (B) or with PDGFR inhibitor AG1296 (C). Arrows indicate lamelliform protrusions oriented towards animal pole (top right). (D-F) Lamellipodia per cell (D), fraction of lamellipodia orientated towards animal pole (E), and lifespan of lamellipodia (F) on conditioned substratum in untreated or AG1296-treated aggregates. Red bar in F indicates average lifespan on FN. (G) Lifespan of lamellipodia pointing animally (to AP; above line perpendicular to animal-vegetal axis) or in other directions (other dir.; along or below this line) in untreated or AG1296-treated LEM aggregates on conditioned substratum. Statistical significance: *P<0.05, ***P<0.0001. |
|
Fig. 10.
Control of lamellipodia stability. (A) Epistatic interactions outlining a control network that regulates the cell contact-dependent lifespan of lamellipodia. (B,C) Possible molecular interactions underlying contact inhibition of lamellipodia through ephrin signaling (B) or the absence of contact repulsion (C). |