XB-ART-54995
Development
2018 Jul 17;14514:. doi: 10.1242/dev.159368.
Show Gene links
Show Anatomy links
Notch1 is asymmetrically distributed from the beginning of embryogenesis and controls the ventral center.
Castro Colabianchi AM, Revinski DR, Encinas PI, Baez MV, Monti RJ, Rodríguez Abinal M, Kodjabachian L, Franchini LF, López SL.
???displayArticle.abstract???
Based on functional evidence, we have previously demonstrated that early ventral Notch1 activity restricts dorsoanterior development in Xenopus We found that Notch1 has ventralizing properties and abolishes the dorsalizing activity of β-catenin by reducing its steady state levels, in a process that does not require β-catenin phosphorylation by glycogen synthase kinase 3β. In the present work, we demonstrate that Notch1 mRNA and protein are enriched in the ventral region from the beginning of embryogenesis in Xenopus This is the earliest sign of ventral development, preceding the localized expression of wnt8a, bmp4 and Ventx genes in the ventral center and the dorsal accumulation of nuclear β-catenin. Knockdown experiments indicate that Notch1 is necessary for the normal expression of genes essential for ventral-posterior development. These results indicate that during early embryogenesis ventrally located Notch1 promotes the development of the ventral center. Together with our previous evidence, these results suggest that ventral enrichment of Notch1 underlies the process by which Notch1 participates in restricting nuclear accumulation of β-catenin to the dorsal side.
???displayArticle.pubmedLink??? 29866901
???displayArticle.link??? Development
Species referenced: Xenopus laevis
Genes referenced: bmp4 bmp7 bmp7.2 chrd ctnna1 ctnnb1 hes5.7 krt12.4 nog notch1 patl2 psmd6 rbpj smo smpx tfap2a trim29 ventx2 ventx2.2 wnt11 wnt8a
GO keywords: Notch signaling pathway [+]
???displayArticle.antibodies??? Ctnnb1 AB16 Notch1 AB1
???displayArticle.morpholinos??? notch1 MO1
???attribute.lit??? ???displayArticles.show???
|
|
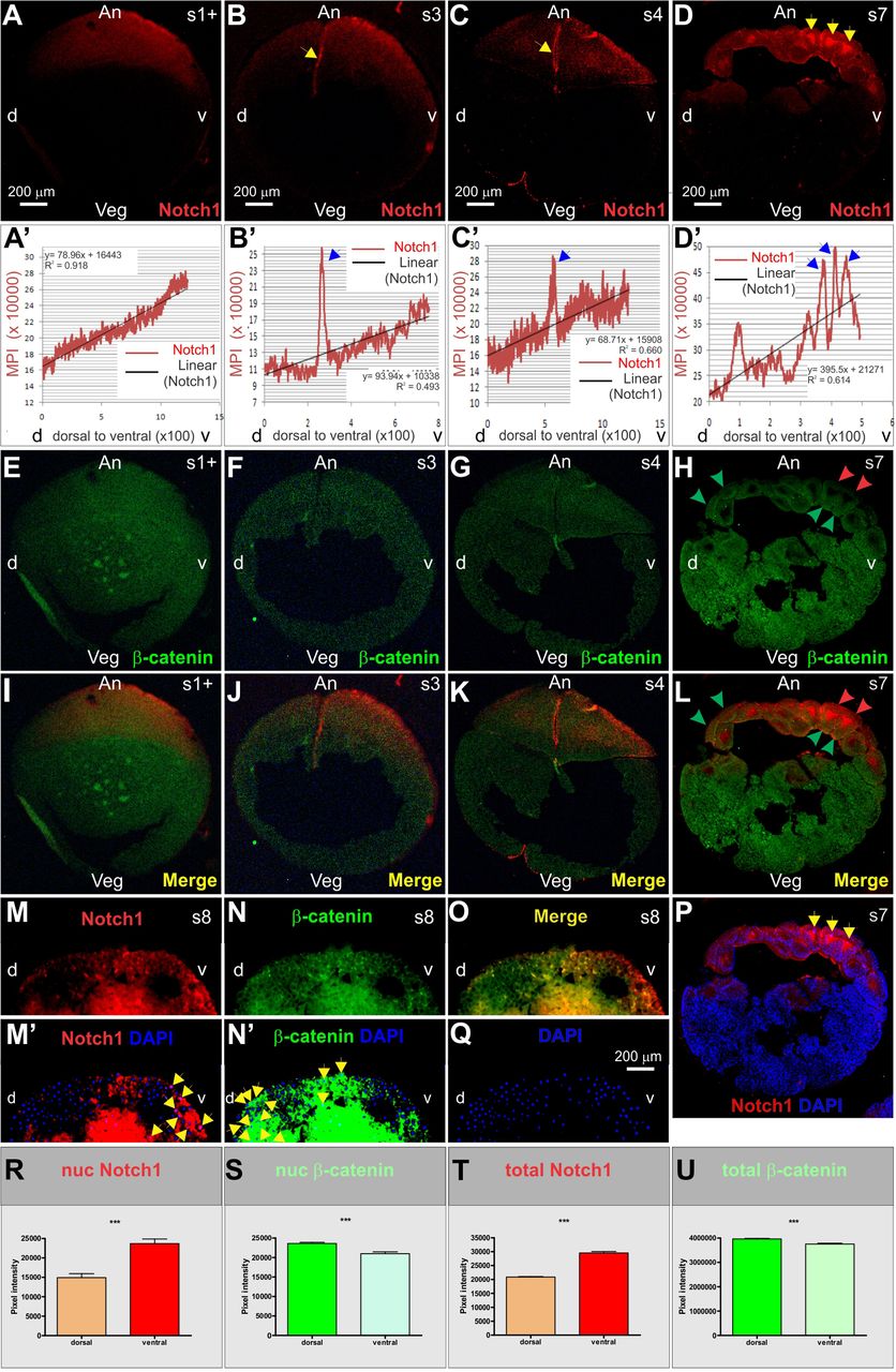
Fig. 1. Distribution of endogenous Notch1 and β-catenin proteins from s1 to mid-blastula in cryostat sections of Xenopus embryos. Left halves of embryos were collected at the indicated stages and were then cut into 20â µm cryostat sections. The embryonic early axes were predicted according to the original pigmentation. (A-D) Notch1 IF was significantly higher in the ventral than in the dorsal region. This was confirmed by comparing vROI with dROI quantifications (P<0.0001, not shown). (Aâ²-Dâ²) Quantification of Notch1 IF of the embryos shown in A-D, respectively. Mean pixel intensity (MPI, y-axis) in a rectangular animal ROI was plotted (red line) in relation to the position in the DV axis (x-axis). The black line shows a linear estimate by linear regression analysis (parameters shown in inset): a positive slope indicates the increase of Notch1 IF from dorsal to ventral. The yellow arrows in B and C show Notch1 IF in the cell membranes between the animal dorsal and animal ventral blastomeres at s3 and s4, which correlate with the high peaks indicated with the blue arrows in Bâ² and Câ², respectively. Note the ventral nuclei with highest Notch1 signal (D,P, yellow arrows), which correlate with the highest peaks in the profile in this s7 embryo (Dâ², blue arrows). (E-H) Total β-catenin IF from s1+ to s7. Although the IF in the images was low and noisy at the earliest stages (most evident in F,G), quantification in dROIs and vROIs in E-H (not shown) revealed that it was significantly higher in the ventral region in E (P<0.0001) and in G (P=0.0006), while there was no significant difference between the dorsal and the ventral regions in F (P=0.11). In the embryo shown at s7 (H), total β-catenin IF was significantly higher in the dorsal ROI (P<0.0001). (I-L) Merged images of Notch1 and β-catenin IF. Note the lower total β-catenin IF in the apical region of the ventral cells, which instead show high Notch1 IF (H,L, red arrows). Total β-catenin IF appears higher in the basal region of these cells and more uniform in the dorsal cells (H,L, green arrows) (see Fig. S4 for another example). (M-Q) Notch1 IF (M) and β-catenin IF (N) in an s8 embryo. (Mâ²,Nâ²) Highly contrasted images of M and N, respectively, merged with the DAPI nuclear image (Q) to facilitate visualization of Notch1+ nuclei on the ventral side (Mâ², yellow arrows) and β-catenin+ nuclei in the dorsal side (Nâ², yellow arrows). (O) Merged image of M and N, showing highest levels of Notch1 IF in the ventral side and highest levels of total β-catenin IF in the dorsal side in this s8 embryo. (P) Merged DAPI and Notch1 IF of s7 embryo. (R) Notch1 IF in the nuclear region was significantly higher in the ventral side. (S) β-Catenin IF in the nuclear region was significantly higher in the dorsal side. (T,U) Quantification of total Notch1 (T) and total β-catenin (U) in dorsal and ventral ROIs of the images shown in M and N, respectively. The ventral region expresses significantly higher levels of Notch1 protein than the dorsal region; in contrast, the dorsal region expresses significantly higher levels of β-catenin protein than the ventral region. Data are mean+s.e.m. ***P<0.0001 (double-tailed MannâWhitney test). An, animal; d, dorsal; s, stage; v, ventral; Veg, vegetal. |
|
|
Fig. 2. The levels of Notch1 protein and mRNA and of CSL-dependent transcriptional activity are higher in the ventral side of Xenopus embryos. (A) Western blot of Notch1 in protein extracts from whole embryos and from dorsal and ventral halves at s3 and s7. At these stages, the more representative p100 band was quantified relative to GAPDH levels. Significantly higher levels of Notch1 protein were detected in ventral halves than in dorsal halves at both stages. *P<0.05 (t-test, from three independent experiments). Horizontal lines represent the mean values between the experiments; circles show the results for each experiment. (B-Fâ²) Left and right halves of pigmented embryos were cut (B, dashed red line) at the indicated stages and processed as indicated for whole-mount IF of Notch1 (right halves; C-F), or for ISH of dorsal markers in contralateral left halves (wnt11 in Câ²-Eâ², chordin in Fâ²). Notch1 IF is highest on the opposite side to the dorsal markers. The dotted white line in C,Câ² shows the animal-vegetal axis. The dotted yellow circle in Fâ² shows the population of dorsal cells that are beginning to express chordin at this stage. (G-Gâ²) The same albino two-cell embryo was processed for Notch1 IF and wnt11 ISH. Notch1 IF is shown in animal view before (G) and after (Gâ²) ISH, and it is higher on the opposite side in relation to the early dorsal marker wnt11 (Gâ², arrows). (H-M) Left halves of embryos were cut at the indicated stages and processed for ISH of notch1. A higher expression of notch1 transcripts was observed in the ventral (white asterisks) than in the dorsal region (black asterisks). The arrows indicate the approximate dorsal and ventral limits of the notch1 domain. (N) RT-qPCR quantification of notch1 and wnt11 mRNA in dorsal and ventral halves of s5 embryos. Notch1 mRNA levels were significantly higher in the ventral halves, and wnt11 mRNA levels were significantly higher in the dorsal halves (*P<0.05, one-way ANOVA). (O) Notch reporter gene analysis of CSL-dependent activity. Relative luciferase/Renilla activity was significantly increased by nicd1 mRNA (NICD) and was significantly higher in the ventral half than in the dorsal half of s10 embryos. Data are mean+s.e.m. ***P<0.05 [one-way ANOVA analysis and Bonferroni's multiple comparisons test (Student's t-test)]. s, stage. |
|
|
Fig. 3. Distribution of endogenous Notch 1 and β-catenin proteins in zebrafish embryos. (A-O) Animal views of zebrafish embryos at the indicated stages (Kimmel et al., 1995) showing Notch1 IF (A,E,I,L), total β-catenin IF (B,F,J,M) and merged images of Notch1 and total β-catenin IF (C,G,K,N). D and H show bright-field views of the one-cell and two-cell stages, respectively, indicating the blastodisc (bd, demarcated by the dotted white line) and yolk cell (y). (O) Merged image of nuclear Hoechst (blue) with Notch1 and total β-catenin IF. White arrows point to nuclear β-catenin in M-O. |
|
|
Fig. 4. Notch1 is necessary for the expression of the ventral center gene wnt8a. (A-J) ISH expression pattern of wnt8a mRNA in embryos in which the Notch pathway was stimulated (B,D,F), or blocked (H,J), and in their corresponding sibling uninjected controls (A,C,E,I) or control Mo-injected sibling (G). Insets show the green fluorescence of the co-injected tracer DOG. (B,D) Embryos injected with 1â ng of nicd1 mRNA when the first cleavage was incipient. Note the upregulation and the dorsalwards expansion of wnt8a expression on the injected side in the dorsal view (B), whereas in the ventral view (D), where the tracer is more evenly distributed between the left and the right side of the embryo, wnt8a is strongly upregulated in comparison with the uninjected sibling control (C). (F) Embryo injected with 1â ng of notch1 FL mRNA at the one-cell stage. The expression of wnt8a was consistently stronger than in uninjected sibling controls (E). (G,H) Sibling embryos unilaterally injected with 40â ng of control Mo (G) or with 40â ng of Notch1 Mo (H) when the first cleavage was incipient. Note the downregulation of wnt8a towards the injected side in H. Wnt8a expression in control Mo-injected siblings was essentially unaffected. (J) Embryo injected with 2â ng of su(H)1DBM mRNA at the one-cell stage. The expression of wnt8a was consistently weaker than in uninjected sibling controls (I). (K) Summary of ISH results, expressed as the percentage of embryos showing the changes in wnt8a expression, indicated by the color codes [cyan, upregulated; orange, downregulated; gray, without changes (W/C)]. The number of total embryos analyzed (n) and the number of independent experiments (Exp) are indicated for each bar. (L) Quantification of wnt8a mRNA by RT-qPCR at s10 and at s11. Data are mean+s.e.m. *P<0.05 (one-way ANOVA analysis compared with control Mo injection). s, stage. |
|
|
Fig. 5. Notch1 is necessary for the expression of ventral center genes of the Ventx family. (A-J) ISH expression pattern of vent-2b mRNA in embryos in which the Notch pathway was stimulated (B,D,F) or blocked (H,J), and in their corresponding sibling uninjected controls (A,C,E,I) or control Mo-injected sibling (G). Insets show the green fluorescence of the co-injected tracer DOG. (B,D) Embryos injected with 1â ng of nicd1 mRNA when the first cleavage was incipient. Note the expansion of vent-2b expression in comparison with the uninjected sibling controls (A,C), indicated by arrowheads. (F) Embryo injected with 1â ng of notch1 FL mRNA at the one-cell stage. The expression of vent-2b was expanded towards the dorsal side in most embryos (95%, n=19) in comparison with uninjected sibling controls (E), occasionally occupying completely the dorsal region, as shown in inset (10% of the injected embryos). (G,H) Sibling embryos unilaterally injected with 30â ng of control Mo (G) or with 30â ng of Notch1 Mo (H) when the first cleavage was incipient. Note the downregulation of vent-2b towards the injected side. (J) Embryo injected with 4â ng of su(H)1DBM mRNA at the one-cell stage. The expression of vent-2b was consistently weaker than in uninjected sibling controls (I). (K) Summary of ISH results, expressed as the percentage of embryos for the changes in vent-2b expression, indicated by the color codes [cyan, upregulated; orange, downregulated; gray, without changes (W/C)]. The number of total embryos analyzed (n) and the number of independent experiments (Exp) are indicated for each bar. (L) Quantification of vent-2b (left) and ventx2.1 (right) mRNAs by RT-qPCR at s10 and s11. Data are mean+s.e.m. *P<0.05 (one-way ANOVA analysis compared with control Mo injection). s, stage. |
|
|
Fig. 6. Effects of manipulating Notch1 activity on the ventral center gene bmp4. (A-L) ISH expression pattern of bmp4 in embryos in which the Notch pathway was stimulated (B-D,F) or blocked (H,J-L). Corresponding sibling uninjected controls (A,E,I) or control Mo-injected sibling (G). Insets show the green fluorescence of the co-injected tracer DOG. (B-D) Embryos unilaterally injected with 1â ng of nicd1 mRNA into one cell at the two-cell stage. Bmp4 was upregulated on the injected side in comparison with the non-injected side in some cases (B, 44%, n=62; green asterisk), but it was downregulated in others (D, 48%, n=62; red asterisk) and it was unaffected in a low proportion of the injected embryos (C, 8%, n=62; yellow asterisk). (F) Embryo injected with 1â ng of notch1 FL mRNA at the one-cell stage, showing the strong upregulation of bmp4 in comparison with uninjected sibling controls (E). (G,H) Sibling embryos unilaterally injected with 30â ng of control Mo (G) or with 30â ng of Notch1 Mo (H) into one cell at the two-cell stage. Bmp4 was completely downregulated on the injected side in H. (J-L) Unilateral injection of 1â ng of su(H)1DBM mRNA into one cell at the two-cell stage leads to variable results in bmp4 expression when comparing the injected- with the non-injected side: (J) 50% downregulated (red arrow), (K) 27% unaffected (yellow arrow), (L) 23% upregulated (green arrow). Black arrows point to the dorsal/ventral limit of the bmp4 domain on the non-injected side. (M) Summary of ISH results, expressed as the percentage of embryos showing the changes in bmp4 expression indicated by the color codes [cyan, upregulated; orange, downregulated; gray, without changes (W/C)]. The number of total embryos analyzed (n) and the number of independent experiments (Exp) are indicated for each bar. (N) Quantification of bmp4 mRNA by RT-qPCR at s10 and s11. Data are mean+s.e.m. *P<0.05 (one-way ANOVA analysis compared with control Mo injection). s, stage. |
|
|
Fig. 7. Proposed model for the role of Notch1 in ventral development. Notch protein and mRNA are present in higher levels ventrally than dorsally (this work; red triangle). Ventrally enriched Notch1 participates in the control of the initial DV polarity by a dual mechanism (turquoise lines): by destabilizing the dorsal determinant β-catenin (Acosta et al., 2011; non-canonical Notch activity, turquoise triangle; route 1); or by promoting the development of the VC (this work; route 2). CSL-dependent transcriptional activity is higher ventrally than dorsally at the onset of gastrulation (this work; blue triangle). Notch1 is necessary for the expression of the ventral morphogens Wnt8a and BMP4, and the Ventx family transcriptional repressors, which are regulated in a CSL-dependent fashion around the onset of gastrulation (route 2). The dashed turquoise arrows indicate positive regulation by Notch1 on VC genes, but it remains to be answered whether it is direct or indirect. Notch1 might positively control bmp4 indirectly, by contributing to the destabilization of β-catenin in the ventral side (route 2), thus preventing the expression of BMP antagonists in this region, which otherwise would interrupt the known positive feedback loop by which bmp4 increases its own expression; however, we cannot rule out that Notch1 regulates bmp4 by other pathways (route 3). BCNE, blastula chordin and noggin expressing center; SMO, SpemannâMangold's organizer. See main text for further explanation. |
|
|
Figure. S1. Distribution of endogenous Notch 1 and β-catenin proteins from s1 through cleavage stages in Xenopus embryos (animal views). Left and right halves of embryos were cut at the indicated Nieuwkoop and Faber stages (s) (left column, turquoise dotted boxes) and processed for whole-mount IF. The embryonic early axes were predicted according to the original pigmentation. (A,E,I,M) Bright field views. (B,F,J,N) Notch1 IF. (C,G,K,O) Total β-catenin IF. (D,H,L,P) Merged images of Notch1 and total β-catenin IF. We noted that in some early embryos, the highest levels of total β-catenin IF located relatively more dorsally (light blue asterisks) than the region were the highest levels of Notch1 IF were found (white asterisks) (see Table S2). d, dorsal; v, ventral; l, left; r, right. |
|
|
Figure S2. Distribution of endogenous Notch 1 and β-catenin proteins from s1 through cleavage stages in Xenopus embryos (internal views). Left and right halves of embryos that were cut at the indicated Nieuwkoop and Faber stages (s) (left column, turquoise dotted boxes) and processed for whole-mount IF. The embryonic early axes were predicted according to the original pigmentation. (A,E,I,M) Bright field views. (B,F,J,N) Notch1 IF. (C,G,K,O) Total β-catenin IF. (D,H,L,P) Merged images of Notch1 and total β-catenin IF. We noted that in some whole-mount halves from early embryos, total β-catenin IF appeared to have a dorsal bias (light blue arrows) or its highest levels were apparently in a different place (light blue asterisk) in relation to the region were the strongest Notch1 IF was found (white asterisks) (See Table S2). d, dorsal; v, ventral; l, left; r, right; an, animal; veg, vegetal. |
|
|
Figure. S3. Distribution of endogenous Notch 1 and β-catenin proteins at s7 in Xenopus embryos. Left and right halves of embryos were cut at the indicated Nieuwkoop and Faber stages (s) (left column, turquoise dotted boxes) and processed for whole-mount IF (A-Dââ) or for IF in cryosections (E-N). The embryonic early axes were predicted according to the original pigmentation. (A) Bright field view. (B-Bââ,E,J) Notch1 IF. (C-Cââ,F,K) Total β-catenin IF. (D-Dââ,G,L), merged images of Notch1 and total βcatenin IF. (Bâ-Dâ) Higher magnifications of the ventral region depicted by the white boxes in B-D. (Bââ-Dââ) Higher magnifications of the dorsal region depicted by the yellow boxes in B-D. Cells in the ventral-most side, with the highest Notch1 IF (white arrows, B',Dâ) stained weaker for nuclear β-catenin (white arrows, C') in comparison with cells of the dorsal side (yellow arrows, Cââ,Dââ), which have the lowest Notch1 IF (yellow arrows, Bââ). (E, J) According to the DV orientation assigned by pigment distribution, Notch1 was significantly enriched in the ventral region in cryosections (8/9 embryos, P<0.0001; Mann-Whitney test; table S1). The pattern of total β-catenin is complex (F,G,I,K,L,N), with membrane-associated and cytoplasmic pools and some immunopositive nuclei (yellow arrows) that begin to be detected at this stage. We found embryos with a significant dorsal enrichment of total β-catenin (F) (4/9 embryos) and others with more ventral staining (K), according to pigment distribution (P<0.0001; Mann-Whitney test; see Table S1), although nuclear β-catenin begins to be detected in some dorsal nuclei (yellow arrows). One of the 9 embryos at s7 (Table S1) showed dorsal Notch1 enrichment and ventral total β-catenin enrichment, and this might be due to the inaccurate DV orientation assigned by pigment distribution; thus, this would render another embryo with ventral Notch1 and dorsal β-catenin. Notch1 is detected in ventral nuclei, which do not show strong nuclear β-catenin staining (white arrows), although some nuclei stain for both proteins (turquoise arrows). Note the lower total β-catenin IF in the apical region of the ventral-most cells, which shows instead high Notch1 IF (red arrows), consistent with the pattern in the whole-mount views, whereas in the embryo with dorsal β-catenin enrichment in E-I, there is higher β-catenin IF in the apical region of the dorsal cells (green arrows). d, dorsal; v, ventral; l, left; r, right. |
|
|
Figure. S4. Distribution of endogenous Notch 1 and β-catenin proteins in Xenopus mid blastula (internal views). Internal views of right (A-Dââ) and left (F-O´) halves of embryos that were cut at s8 (as shown in the left column, turquoise dotted boxes) and processed for whole-mount IF. The embryonic early axes were predicted according to the original pigmentation. (A,F,Fâ,K,Kâ) Bright field views. (B-B'',G,Gâ,L,Lâ) Notch1 IF. (C-C'',H,Hâ,M,Mâ) Total β-catenin IF. (D-D'',I,Iâ,N,Nâ) Merged images of Notch1 and total β-catenin IF. (E-E'',J,Jâ,O,Oâ) Nuclear Hoechst staining. The vertical yellow dotted lines in (B-E) indicate the photocomposition of images taken at two slightly different focal planes to keep nuclei in focus in the dorsal and ventral region of the embryo. (B'-E') Higher magnification of the ventral region of the images shown in B-E, corresponding to the area indicated by the left red box in E. (B''-E'') Higher magnification of the dorsal region of the images shown in B-E, corresponding to the area indicated by the right red box in E. (F-J) and (K-O) Ventral and dorsal regions, respectively, of the same embryo. (Fâ-Jâ) and (Kâ-Oâ) Higher magnifications of F-J and K-O, respectively, corresponding to the yellow boxed area in F and K. Notch1 protein is more enriched in the ventral (white asterisks) than in the dorsal region (yellow asterisks) whereas the opposite occurs with nuclear β-catenin (white arrows). These patterns were consistently found both in right and left halves at this stage in embryos from different batches (94%, n=18, 3 batches of embryos; see Table S2). Interestingly, amongst the ventral cells, we could distinguish Notch1+ nuclei in several cells (Gâ,Iâ,Jâ, light blue arrows) while others did not appear to have nuclear Notch1 accumulation (Gâ,Iâ,Jâ, pink arrows). Bl, blastocoel cavity; d, dorsal; v, ventral; l, left; r, right; an, animal; veg, vegetal. |
|
|
Figure S5. Notch1 intra antibody ab8387 (N1 intra Ab) specifically recognizes Notch1 protein in Xenopus laevis embryos. (A,Aâ) Embryo unilaterally injected with 1 ng of Xenopus laevis nicd1 mRNA into 1 cell at the 2-cells stage, fixed at gastrula stage and processed for immunohistochemistry with a horseradish peroxidase-conjugated secondary antibody (IHC-HRP). (Aâ) Higher magnification view of the area indicated by the dashed box in A. Diaminobenzidine brown development clearly showed a very strong and dense nuclear staining (black arrow) on the injected side (is), confirming that N1 intra Ab recognizes Xenopus laevis NICD1 when overexpressed. The non-injected side (nis) showed a lighter staining in scattered nuclei (white arrow), indicating that N1 intra Ab could also detect the endogenous NICD1. (B) Western blot (WB) analysis of protein extracts obtained at s15 from uninjected controls (ctrl), embryos injected with 80 ng of Control Mo (ctrl MO) or with 80 ng of Notch1 Mo (Notch MO) at the 1-cell stage. The N1 intra Ab recognizes bands corresponding to Notch1 normal processing (Kopan and Ilagan, 2009) in extracts from uninjected controls and from Control MO-injected embryos: one around 120 kDa, which is expected to correspond to the Notch1 fragments containing the transmembrane domain (Notch transmembrane and intracellular domain, NTMIC; Notch extracellular truncation, NEXT) and a band of around 100 kDa, which is expected to correspond to NICD (Notch intracellular domain), as has been previously shown with other antibodies recognizing Notch1 in cell and embryo extracts from mammals (Zagouras et al., 1995) (Blaumueller et al., 1997) (De Falco et al., 2015). A lower molecular weight band of 75 kDa was also observed at this stage. The three bands are specific, since they were significantly reduced by Notch1 Mo (* P< 0.05, ** P< 0.01, One Way ANOVA test). Results are shown as the mean+s.e.m. of three independent experiments. (C-F) N1 intra Ab IF (D,F, red channel) in animal hemispheres from s6 embryos that were injected at s1 with 60 ng of Notch1 Mo + DOG as tracer (upper embryos) and from a sibling uninjected control (lower embryo), photographed together. (C) Bright field image. (E, F) Green fluorescence from the tracer. Notch1 Mo decreased N1 intra Ab IF in all injected embryos (n=10), confirming that N1 intra Ab specifically recognizes Notch1 protein in Xenopus embryos. (G-Hâ) Internal views of left halves of 4- cells embryos processed for IF with anti-rabbit IgG-Alexa 594 as secondary antibody (2° Ab), with (G,Gâ) or without (H,Hâ) N1 intra Ab primary antibody. (G,H) Bright field. (G´,Hâ) Fluorescence image, red channel, of the same embryos shown in G,H, respectively. The secondary antibody did not show non-specific fluorescence. d, dorsal; v, ventral; An, animal; Veg, vegetal. |
|
|
Figure S6. Rescue experiments showing the specificity of Notch1 Mo and that notch1 is necessary for the expression of other genes of the ventral program. (A) Uninjected control. (B-D) Embryos unilaterally injected at the 2-cells stage with 1 ng of nicd1 mRNA (B), 40 ng of Notch1 Mo (C), or with 40 ng of Notch1 Mo + 1 ng of nicd1 mRNA (D). (Bâ-Dâ) Fluorescence of the co-injected tracer DOG. The effect of the injections was assessed by comparing the expression pattern of wnt8a in the injected side (shown at the right side of the photographs) with the non-injected side (black arrowheads, B-D). nicd1 expanded wnt8a expression in the injected side in the dorsal region (compare green and black arrowheads). The down-regulation of wnt8a in the injected side by Notch1 Mo (red arrowhead, C) was rescued by co-injection of nicd1 mRNA (yellow arrowhead, D). (E) Summary of the rescue results analyzed by ISH, expressed as the percentage of embryos showing the changes in wnt8a expression indicated by the color codes. Cyan, up-regulated; orange, down-regulated; gray, without changes (w/c). The number of total embryos analyzed (n) and the number of independent experiments (Exp) are indicated below the bars. (F-J) RT-qPCR quantification at s11 of the following mRNAs: wnt8a (F), the bonafide Notch target hes9.1 (G), and the ventral markers trim29 (H), k81a1 (I), and tfap2a (J). Notch1 Mo significantly down-regulated all of these genes, whereas nicd1 mRNA completely rescued their down-regulation produced by Notch1 Mo. Results are represented as the mean+s.e.m. Statistical significant differences between means in relation to the Control Mo injection are indicated with asterisks (P<0.05; One-way ANOVA analysis). Nieuwkoop and Faber stages (s) are indicated in each panel. |
