XB-ART-54971
Elife
2018 May 29;7. doi: 10.7554/eLife.35176.
Show Gene links
Show Anatomy links
A surface proton antenna in carbonic anhydrase II supports lactate transport in cancer cells.
Noor SI, Jamali S, Ames S, Langer S, Deitmer JW, Becker HM.
???displayArticle.abstract???
Many tumor cells produce vast amounts of lactate and acid, which have to be removed from the cell to prevent intracellular lactacidosis and suffocation of metabolism. In the present study, we show that proton-driven lactate flux is enhanced by the intracellular carbonic anhydrase CAII, which is colocalized with the monocarboxylate transporter MCT1 in MCF-7 breast cancer cells. Co-expression of MCTs with various CAII mutants in Xenopus oocytes demonstrated that CAII facilitates MCT transport activity in a process involving CAII-Glu69 and CAII-Asp72, which could function as surface proton antennae for the enzyme. CAII-Glu69 and CAII-Asp72 seem to mediate proton transfer between enzyme and transporter, but CAII-His64, the central residue of the enzyme's intramolecular proton shuttle, is not involved in proton shuttling between the two proteins. Instead, this residue mediates binding between MCT and CAII. Taken together, the results suggest that CAII features a moiety that exclusively mediates proton exchange with the MCT to facilitate transport activity.
???displayArticle.pubmedLink??? 29809145
???displayArticle.pmcLink??? PMC5986270
???displayArticle.link??? Elife
???displayArticle.grants??? [+]
BE 4310/6-1 Deutsche Forschungsgemeinschaft, 961-386261/957 Stiftung Rheinland-Pfalz für Innovation
Species referenced: Xenopus laevis
Genes referenced: bsg ca2 mcts1 slc16a3
???attribute.lit??? ???displayArticles.show???
|
|
Figure 1. CAII facilitates lactate-induced proton flux in MCF-7 breast cancer cells.(A, B) Original recordings of lactate-induced changes in intracellular pH (pHi) in normoxic (A) and hypoxic (B) MCF-7 breast cancer cells treated with either negative control siRNA (control, black traces) or CAII-siRNA (CAII knockdown, blue traces). (C, D) Rate of change in intracellular pH (ÎpHi/Ît) during the application (C) and withdrawal (D) of lactate in normoxic and hypoxic MCF-7 breast cancer cells treated with either negative control siRNA or CAII-siRNA (mean +SEM). Knockdown of CAII results in a significant reduction of lactate-induced pH change under both normoxic and hypoxic conditions. The black asterisks above the bars for CAII knockdown cells refer to the corresponding bars of the control cells. The blue and gray significance indicators above the bars for hypoxic cells refer to the corresponding bars of normoxic cells. *pâ¤0.05, **pâ¤0.01, ***pâ¤0.001, n.s. no significance; Studentâs t-test.10.7554/eLife.35176.006Figure 1âsource data 1. Original dataset for Figure 1.Figure 1âfigure supplement 1. Determination of CAII knockdown efficiency in MCF-7 cells.(A) ÎCt values for CAII minus RPL27 of normoxic and hypoxic MCF-7 cells, treated with siRNA against CAII (blue bars) or non-targeting negative control siRNA (gray bars) (mean +SEM). *pâ¤0.05; Studentâs t-test. (B) Relative change in the RNA level of CAII as given by the 2âÎÎCt values for CAII in normoxic and hypoxic MCF-7 cells treated with siRNA against CAII compared to cells treated with non-targeting negative control siRNA (mean +SEM). (C) Representative western blot for CAII (upper panel) and β-actin (lower panel) from normoxic and hypoxic MCF-7 cells, treated with siRNA against CAII or non-targeting negative control siRNA. (D) Relative intensity of the fluorescent signal for CAII, normalized to the signal intensity of β-actin in the same probe (mean +SEM). The significance indicators above the bars for siCAII refer to the values of siNeg. ***pâ¤0.001; Studentâs t-test. |
|
|
Figure 1âfigure supplement 2. Influence of pHi on lactate transport.(A) Initial intracellular pH (pHi), as measured at the beginning of the experiment, of normoxic (left column) and hypoxic (right column) MCF-7 cells, treated with siRNA against CAII (blue) or non-targeting negative control siRNA (gray) (mean ± SEM). ***pâ¤0.001; Studentâs t-test. (BâE) ÎpHi/Ît during application of 3 mM lactate to normoxic (B, C) and hypoxic (D, E) MCF-7 cells, treated with either negative control siRNA (B, D) or CAII-siRNA (C, E), as shown in Figure 1B, plotted against the cells initial pHi. Every dot represents one individual cell. The red lines represent linear regression fits. |
|
|
Figure 1—figure supplement 3. Calibration of SNARF-5 in MCF-7 cells.(A) Confocal images of MCF-7 cells, loaded with SNARF-5. (A1) Signal of the emission fraction below 590 nm. (A2) Signal of the emission fraction above 590 nm. (A3) Signal of the emission fraction below 590 nm divided by the signal of the emission fraction above 590 nm. (B) Calibration of the fluorescence ratio in the presence of nigericin and 130 mM K+, at pH 8.0, 7.5, 7.0, 6.5 and 6.0. An exponential equation was used to calculate the maximum steady state for each pH application, as indicated by the red traces. Gray traces indicate the confidence bands (at the 95% confidence level). (C) Fluorescent ratio plotted against the extracellular pH (mean ± SEM). A Boltzmann fit (red) was used to calculate the parameters of conversion (inset). Gray traces indicate the confidence bands (at the 95% confidence level). pH values are calculated as pH=x0+dx*lnA1-A2R-A2-1. |
|
|
Figure 2. MCT1 and CAII are co-localized in MCF-7 breast cancer cells.(A) Antibody staining of CAII (A1) and MCT1 (A2) in MCF-7 cells. (A3) Overlay of the fluorescence signals for MCT1 (red), CAII (green) and the nuclei marker DAPI (blue). The specificity of the primary antibodies was tested by incubating MCF-7 cells only with secondary antibodies (A4). (B) In situ proximity ligation assay (PLA) of MCT1 and CAII in MCF-7 breast cancer cells, incubated under normoxia (B1) and hypoxia (B2), respectively, and normoxic MCF-7 cells in which CAII was knocked down using siRNA (B3). The red dots indicate co-localization of MCT1 and CAII with a maximum distance of <40 nm. (B4) Negative control of an in situ PLA without primary antibodies. For better visualization of the cells, F-actin was stained with fluorescence-labelled phalloidin (green). (C) Quantification of the PLA signals, shown as signals per nucleus (mean +SEM). The significance indicators above the bars refer to the values of the PLA for normoxic cells. ***pâ¤0.001, n.s. no significance; Studentâs t-test.10.7554/eLife.35176.008Figure 2âsource data 1. Original dataset for Figure 2. |
|
|
Figure 3. CAII supports proliferation of MCF-7 breast cancer cells.(A, B) Staining of nuclei with Hoechst 33342 (blue) in MCF-7 cells after 3 days in culture under normoxic (A) or hypoxic (B) conditions. Cells were untreated (control; A1, B1), mock-transfected with non-targeting negative control siRNA (siNeg; A2, B2), transfected with siRNA against CAII (siCAII; A3, B3), incubated with 30 µM of the CA inhibitor EZA (A4, B4), or incubated with 300 nM of the MCT1 inhibitor AR-C155858 (A5, B5). (C, D) Total number of nuclei/mm2 in normoxic (C) and hypoxic (D) MCF-7 cell cultures, kept for 0â3 days under the conditions described for (A) and (B). For every data point, four dishes of cells were used and three pictures were taken from each dish at random locations, yielding 12 pictures/data points (n = 12/4). The blue asterisks indicate significance in differences between siCAII and siNeg, the orange asterisks between control and AR-C155858, and the yellow significance indicators between control and EZA. *pâ¤0.05, **pâ¤0.01, ***pâ¤0.001, n.s. no significance; Studentâs t-test.10.7554/eLife.35176.010Figure 3âsource data 1. Original dataset for Figure 3. |
|
|
Figure 4. CAII-Glu69 and Asp72 are crucial for the facilitation of MCT1 transport activity.(A) Structural model of human CAII (PDB-ID: 2CBA; HÃ¥kansson et al., 1992). Glu69 and Asp72, which have been suggested to form a proton-collecting antenna, are labelled in red and green, respectively. The adjacent Asp71 is labelled in gray. His64, the central residue of the intramolecular proton shuttle, is labelled in yellow. (B) Original recordings of the change in intracellular H+ concentration in oocytes expressing MCT1 (black trace), MCT1 +CAII-WT (blue trace), MCT1 +CAII-E69Q (red trace), MCT1 +CAII-D71N (gray trace), and MCT1 +CAII-D72N (green trace), during the application of 3 and 10 mM of lactate and of 5% CO2 and 10 mM HCO3â. (C, D) Rate of change in intracellular H+ concentration (Î[H+]/Ît) as induced by the application (C) and removal (D) of 3 and 10 mM lactate, respectively, in oocytes expressing MCT1 (dark gray), MCT1 +CAII-WT (blue), MCT1 +CAII-E69Q (red), MCT1 +CAII-D71N (light gray), and MCT1 +CAII-D72N (green) (mean +SEM). The black significance indicators refer to MCT1, the blue significant indicators refer to MCT1 +CAII-WT. *pâ¤0.05, **pâ¤0.01, ***pâ¤0.001, n.s. no significance; Studentâs t-test.10.7554/eLife.35176.014Figure 4âsource data 1. Original dataset for Figure 4.Figure 4âfigure supplement 1. CAII-Glu69 and Asp72 are crucial for the facilitation of MCT4 transport activity.(A) Original recordings of the change in intracellular H+ concentration in oocytes expressing MCT4 (black trace), MCT4 + CAII-WT (blue trace), MCT4 + CAII-E69Q (red trace), MCT4 + CAII-D71N (gray trace), and MCT4 + CAII-D72N (green trace), during the application of 3 and 10 mM lactate and of 5% CO2 and10 mM HCO3â. (B, C) Rate of change in intracellular H+ concentration (Î[H+]/Ît) as induced by the application (B) and the removal (C) of 3 and 10 mM lactate, respectively, in oocytes expressing MCT4 (dark gray), MCT4 + CAII-WT (blue), MCT4 + CAII-E69Q (red), MCT4 + CAII-D71N (light gray), and MCT4 + CAII-D72N (green) (mean + SEM). The black significance indicators refer to MCT4, the blue significant indicators refer to MCT4 + CAII-WT. *pâ¤0.05, pâ¤0.01, ***pâ¤0.001. n.s. no significance; Studentâs t-test. |
|
|
Figure 4âfigure supplement 2. Expression levels of CAII are not altered by single-site mutation.(A) Representative western blots for CAII (upper panel) and β-tubulin (lower panel) from native oocytes and from oocytes expressing CAII-WT, CAII-E69Q, CAII-D71N, and CAII-D72N. (B) Relative intensity of the fluorescent signal for CAII (mean + SEM). The signal intensity of CAII-WT was set to 100%. The significance indicators refer to the original values of CAII-WT. ***pâ¤0.001, n.s. no significance; Studentâs t-test. |
|
|
Figure 5. Chemical rescue of the interaction between MCT1 and CAII-E69Q/D72N by 4-methylimidazole.(A) Structural model of human CAII, complexed with 4-methylimidazole (4-MI) (PDB-ID: 1MOO; Duda et al., 2003). 4-MI binds near His64 or in a moiety between Glu69 and Asp 72. Inset: Close-up of the binding moiety. 4-MI can bind in two alternative confirmations (orange and green) between Leu57, Asn67, Glu69, Asp72, and Ile91. (B) Original recordings of the change in intracellular H+ concentration in oocytes expressing MCT1 (black trace), MCT1 +CAII-WT (blue trace), MCT1 +CAII-E69Q (red trace), MCT1 +CAII-D71N (gray trace), and MCT1 +CAII-D72N (green trace), during the application of 3 and 10 mM lactate. All oocytes were injected with 4-MI (30 mM) on the day that the measurements were carried out. (C, D) Rate of change in intracellular H+ concentration (Î[H+]/Ît) as induced by the application (C) and the removal (D) of 3 and 10 mM lactate, respectively, in oocytes expressing MCT1 (dark gray), MCT1 +CAII-WT (blue), MCT1 +CAII-E69Q (red), MCT1 +CAII-D71N (light gray), and MCT1 +CAII-D72N (green) (mean +SEM). The black significance indicators refer to MCT1, the blue significance indicators refer to MCT1 +CAII. All oocytes were injected with 4-MI (30 mM) on the day that the measurements were carried out. (E) Lactate-induced proton flux (JH), as calculated from the rate of change in pHi and the cells intrinsic buffer capacity (βi; Figure 5âfigure supplement 1), in oocytes expressing MCT1 (dark gray), MCT1 +CAII-WT (blue), MCT1 +CAII-E69Q (red), MCT1 +CAII-D71N (light gray), and MCT1 +CAII-D72N (green), either injected with 4-MI or not (mean +SEM). The significance of difference indicators above the bars from 4-MI-injected oocytes refer to comparisons with cells expressing the same proteins without 4-MI. *pâ¤0.05, **pâ¤0.01, ***pâ¤0.001, n.s. no significance; Studentâs t-test.10.7554/eLife.35176.018Figure 5âsource data 1. Original dataset for Figure 5.Figure 5âfigure supplement 1. Intrinsic buffer capacity of oocytes.(A, B) Intrinsic buffer capacity (βi), as measured by the application of 5% CO2 and 10 mM HCO3â, in oocytes expressing MCT1 (A) or MCT4 (B), either alone or together with CAII-WT, CAII-E69Q, CAII-D71N, and CAII-D72N, in the absence or presence of 4-MI in the cytosol (mean + SEM). *pâ¤0.05, n.s. no significance; Studentâs t-test. |
|
|
Figure 5âfigure supplement 2. Chemical rescue of the interaction between MCT4 and CAII-E69Q/D72N by 4-methylimidazole.(A, B) Rate of change in intracellular H+ concentration (Î[H+]/Ît) as induced by the application (A) and removal (B) of 3 and 10 mM lactate, respectively, in oocytes expressing MCT4 (dark gray), MCT1 + CAII-WT (blue), MCT4 + CAII-E69Q (red), MCT4 + CAII-D71N (light gray), and MCT4 + CAII-D72N (green), in the presence of 4-MI in the cytosol (mean + SEM). The black significance indicators refer to MCT4, the blue significant indicators refer to MCT4 + CAII-WT. (C) Lactate-induced proton flux (JH), as calculated from the rate of change in pHi and the cells' intrinsic buffer capacity (βi; Figure 4âfigure supplement 1). The significance of difference indicators above the bars from 4-MI-injected oocytes refer to comparisons with the cells expressing the same proteins without 4-MI. *pâ¤0.05, **pâ¤0.01, ***pâ¤0.001. n.s. no significance; Studentâs t-test. |
|
|
Figure 6. CAII-Glu69 and Asp72 do not mediate binding between MCT1/4 and CAII.(A, C) Representative western blots for CAII (upper panel) and GST (lower panel). CAII-WT, CAII-E69Q, CAII-D71N and CAII-D72N were pulled down with a GST fusion protein of the C-terminal of (A) MCT1 (GST-MCT1-CT) or (C) MCT4 (GST-MCT4-CT). As a negative control, CAII-WT was pulled down with GST alone. (B, D) Relative intensity of the fluorescent signal for CAII (mean +SEM). The signal intensity of CAII, pulled down with GST-MCT1/4-CT was set to 100%. The significance indicators refer to the original values of CAII-WT. ***pâ¤0.001, n.s. no significance; Studentâs t-test.10.7554/eLife.35176.020Figure 6âsource data 1. Original dataset for Figure 6. |
|
|
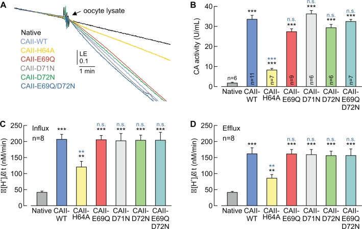
Figure 7. CAII-Glu69 and Asp72 do not support CAII catalytic activity.(A) Original recording of the log enrichment (LE) of either a lysate of 20 native oocytes (black trace) or a lysate of 20 oocytes expressing CAII-WT (blue), CAII-H64A (yellow), CAII-E69Q (red), CAII-D71N (gray), CAII-D72N (green), or the double mutant CAII-E69Q/D72N (turquoise). The beginning of the traces shows the rate of degradation of the 18O-labelled substrate in the non-catalyzed reaction; the black arrow indicates the addition of oocyte lysate. (B) Enzymatic activity of CA in units/ml (mean +SEM). The black asterisks refer to the values from native oocytes, the blue significance indicators refer to the values of oocytes expressing CAII-WT. (C, D) Rate of change in intracellular H+ concentration (Î[H+]/Ît) as induced by the application (C) and removal (D) of 5% CO2/10 mM HCO3â to/from native oocytes and oocytes expressing CAII-WT, CAII-H64A, CAII-E69Q, CAII-D71N, CAII-D72N or the double mutant CAII-E69Q/D72N (mean +SEM). **pâ¤0.01, ***pâ¤0.001, n.s. no significance; Studentâs t-test.10.7554/eLife.35176.022Figure 7âsource data 1. Original dataset for Figure 7. |
|
|
Figure 8. CAII-His64 mediates binding, but no proton transfer, between MCT1 and CAII.(A) Structural model of the binding between the C-terminal tail of MCT1 (purple) and CAII (blue). Binding is mediated by Glu489 (red) and Glu491 (orange) in the MCT1 C-terminal tail and His64 (yellow) in CAII. (B) Original recordings of the change in intracellular H+ concentration in oocytes expressing MCT1 (black trace), MCT1 +CAII-WT (blue trace), MCT1 +CAII-H64A (yellow trace), or MCT1 +CAII-H64K (green trace) during application of 3 and 10 mM of lactate and of 5% CO2 and 10 mM HCO3â. (C, D) Rate of change in intracellular H+ concentration (Î[H+]/Ît) as induced by the application (C) and removal (D) of 3 or 10 mM lactate to oocytes expressing MCT1 (gray), MCT1 +CAII-WT (blue), MCT1 +CAII-H64A (yellow), or MCT1 +CAII-H64K (green) (mean +SEM). The black significance indicators refer to MCT1, the blue significance indicators refer to MCT1 +CAII-WT. (E) Representative western blots for CAII (upper panel) and GST (lower panel). CAII-WT, CAII-H64A, and CAII-H64K were pulled down with a GST fusion protein of the C-terminal of MCT1 (GST-MCT1-CT). As a negative control, CAII-WT was pulled down with GST alone. (F) Relative intensity of the fluorescent signal for CAII (mean +SEM). The signal intensity of CAII pulled down with GST-MCT1-CT was set to 100%. The significance indicators refer to the original values of CAII-WT. ***pâ¤0.001, n.s. no significance, Studentâs t-test.10.7554/eLife.35176.026Figure 8âsource data 1. Original dataset for Figure 8.Figure 8âfigure supplement 1. CAII-His64 mediates binding, but no proton transfer, between MCT4 and CAII.(A) Structural model of the binding between the C-terminal tail of MCT4 (purple) and CAII (blue). Binding is mediated by Glu431 (orange) and Glu433 (red) in the MCT4 C-terminal tail and His64 (yellow) in CAII. (B) Original recordings of the change in intracellular H+ concentration in oocytes expressing MCT4 (black trace), MCT4 + CAII-WT (blue trace), MCT4 + CAII-H64A (yellow trace), and MCT4 + CAII-H64K (green trace) during application of 3 or 10 mM of lactate and of 5% CO2/10 mM HCO3â. (C, D) Rate of change in intracellular H+ concentration (Î[H+]/Ît) as induced by the application (C) and removal (D) of 3 or 10 mM lactate in oocytes expressing MCT4 (gray), MCT4 + CAII-WT (blue), MCT4 + CAII-H64A (yellow) or MCT4 + CAII-H64K (green). The black significance indicators refer to MCT4, the blue significant indicators refer to MCT4 + CAII-WT (mean + SEM). (E) Representative western blots for CAII (upper panel) and GST (lower panel). CAII-WT, CAII-H64A, and CAII-H64K were pulled down with a GST fusion protein of the C-terminal of MCT4 (GST-MCT4-CT). As negative control, CAII-WT was pulled down with GST alone. (F) Relative intensity of the fluorescent signal for CAII (mean + SEM). The signal intensity of CAII pulled down with GST-MCT4-CT was set to 100%. The significance indicators refer to the original values of CAII-WT. ***pâ¤0.001, n.s. no significance; Studentâs t-test. |
|
|
Figure 8âfigure supplement 2. Catalytic activity and expression levels of CAII His64 mutants.(A) Original recording of the log enrichment (LE) of either a lysate of 20 native oocytes (black trace) or a lysate of 20 oocytes expressing CAII-WT (blue), CAII-H64A (yellow), or CAII-H64K (green). The beginning of the traces shows the rate of degradation of the 18O-labelled substrate in the non-catalyzed reaction; the black arrow indicates the addition of the oocyte lysate. (B) Enzymatic activity of CA in units/ml (mean + SEM). The black asterisks refer to the values obtained from native oocytes, the blue significance indicators refer to the values for oocytes expressing CAII-WT, the yellow significance indicators refer to the values for oocytes expressing CAII-H64A. (C) Representative western blot for CAII (upper panel) and β-tubulin (lower panel) from native oocytes and oocytes expressing CAII-WT, CAII-H64A, or CAII-H64K,. (D) Relative intensity of the fluorescent signal for CAII (mean + SEM). The signal intensity of CAII-WT was set to 100%. The significance indicators refer to the original values of CAII-WT. ***pâ¤0.001, n.s. no significance; Studentâs t-test. |
|
|
Figure 9. The histidine residues in the N-terminus of CAII are not involved in the interaction between CAII and MCT1.(A) Structural model of human CAII (PDB-ID: 1XEV). His3, His4, His10, Lys9, and His15, which have been suggested to mediate the binding of CAII to various acid/base transporters, are labelled in green. His64, the binding site for MCT1 and MCT4, is labelled in yellow. (B) Rate of change in intracellular H+ concentration (Î[H+]/Ît), as induced by application of 3 or 10 mM lactate, in oocytes expressing MCT1 (dark gray), MCT1 +CAII-WT (blue), or MCT1 +one of the CAII mutants (green) (mean + SEM). The black significance indicators refer to MCT1, the blue significant indicators refer to MCT1 +CAII-WT. ***pâ¤0.001, n.s. no significance; Studentâs t-test.10.7554/eLife.35176.028Figure 9âsource data 1. Original dataset for Figure 9. |
|
|
Figure 10. Carbonic anhydrases function as proton antennae for MCTs in glycolytic cancer cells.Intracellular CAII (blue circle) is anchored to the C-terminal tail of MCT1/4 (purple structure) via CAII-His64 (yellow spot). This binding brings CAII close enough to the transporter pore to allow the shuttling of protons between the transporter and the surrounding protonatable residues (orange circles). Proton shuttling is mediated by CAII-Glu69 and CAII-Asp72 (red and green dots). Under hypoxic conditions, CAIX (green circle) binds to MCT1 and MCT4 via their chaperon CD147 (ochre structure) to facilitate the exchange of protons between transporter and extracellular protonatable residues (orange circles) via its proteoglycan-like (PG) domain in a fashion similar to that involving Glu69 and Asp72 in CAII. The necessity for this proton antenna derives from the slow diffusion of H+ within the highly buffered cytosol. Lactate, which is produced from glucose (entering the cell by facilitated diffusion via glucose transporters (light blue structure)) by glycolysis and subsequent conversion of pyruvate, quickly reaches the MCT by simple diffusion. Protons, which are produced during the hydrolysis of ATP, by contrast, diffuse very slowly within the cell. To allow fast extrusion of protons and lactate from the cell, the MCT does not extract H+ directly from the bulk cytosol but rather from an intermediate harvesting compartment made up of protonatable residues in the cell membrane and CAII. As in the cytoplasm, the diffusion of ions in the extracellular space is restricted. Therefore protons have to be removed from the extracellular side of the transporter by CAIX and shuttled to protonatable residues on the extracellular face of the cell membrane, from where they can be released to the extracellular space. By this non-catalytic mechanism, intracellular and extracellular carbonic anhydrases could cooperate non-enzymatically to facilitate proton-driven lactate flux across the cell membrane of cancer cells. |
|
|
Figure 1—figure supplement 1. Determination of CAII knockdown efficiency in MCF-7 cells.(A) ΔCt values for CAII minus RPL27 of normoxic and hypoxic MCF-7 cells, treated with siRNA against CAII (blue bars) or non-targeting negative control siRNA (gray bars) (mean +SEM). *p≤0.05; Student’s t-test. (B) Relative change in the RNA level of CAII as given by the 2–ΔΔCt values for CAII in normoxic and hypoxic MCF-7 cells treated with siRNA against CAII compared to cells treated with non-targeting negative control siRNA (mean +SEM). (C) Representative western blot for CAII (upper panel) and β-actin (lower panel) from normoxic and hypoxic MCF-7 cells, treated with siRNA against CAII or non-targeting negative control siRNA. (D) Relative intensity of the fluorescent signal for CAII, normalized to the signal intensity of β-actin in the same probe (mean +SEM). The significance indicators above the bars for siCAII refer to the values of siNeg. ***p≤0.001; Student’s t-test. |
|
|
Figure 4—figure supplement 1. CAII-Glu69 and Asp72 are crucial for the facilitation of MCT4 transport activity.(A) Original recordings of the change in intracellular H+ concentration in oocytes expressing MCT4 (black trace), MCT4 + CAII-WT (blue trace), MCT4 + CAII-E69Q (red trace), MCT4 + CAII-D71N (gray trace), and MCT4 + CAII-D72N (green trace), during the application of 3 and 10 mM lactate and of 5% CO2 and10 mM HCO3–. (B, C) Rate of change in intracellular H+ concentration (Δ[H+]/Δt) as induced by the application (B) and the removal (C) of 3 and 10 mM lactate, respectively, in oocytes expressing MCT4 (dark gray), MCT4 + CAII-WT (blue), MCT4 + CAII-E69Q (red), MCT4 + CAII-D71N (light gray), and MCT4 + CAII-D72N (green) (mean + SEM). The black significance indicators refer to MCT4, the blue significant indicators refer to MCT4 + CAII-WT. *p≤0.05, p≤0.01, ***p≤0.001. n.s. no significance; Student’s t-test. |
|
|
Figure 5—figure supplement 1. Intrinsic buffer capacity of oocytes.(A, B) Intrinsic buffer capacity (βi), as measured by the application of 5% CO2 and 10 mM HCO3–, in oocytes expressing MCT1 (A) or MCT4 (B), either alone or together with CAII-WT, CAII-E69Q, CAII-D71N, and CAII-D72N, in the absence or presence of 4-MI in the cytosol (mean + SEM). *p≤0.05, n.s. no significance; Student’s t-test. |
|
|
Figure 8—figure supplement 1. CAII-His64 mediates binding, but no proton transfer, between MCT4 and CAII.(A) Structural model of the binding between the C-terminal tail of MCT4 (purple) and CAII (blue). Binding is mediated by Glu431 (orange) and Glu433 (red) in the MCT4 C-terminal tail and His64 (yellow) in CAII. (B) Original recordings of the change in intracellular H+ concentration in oocytes expressing MCT4 (black trace), MCT4 + CAII-WT (blue trace), MCT4 + CAII-H64A (yellow trace), and MCT4 + CAII-H64K (green trace) during application of 3 or 10 mM of lactate and of 5% CO2/10 mM HCO3–. (C, D) Rate of change in intracellular H+ concentration (Δ[H+]/Δt) as induced by the application (C) and removal (D) of 3 or 10 mM lactate in oocytes expressing MCT4 (gray), MCT4 + CAII-WT (blue), MCT4 + CAII-H64A (yellow) or MCT4 + CAII-H64K (green). The black significance indicators refer to MCT4, the blue significant indicators refer to MCT4 + CAII-WT (mean + SEM). (E) Representative western blots for CAII (upper panel) and GST (lower panel). CAII-WT, CAII-H64A, and CAII-H64K were pulled down with a GST fusion protein of the C-terminal of MCT4 (GST-MCT4-CT). As negative control, CAII-WT was pulled down with GST alone. (F) Relative intensity of the fluorescent signal for CAII (mean + SEM). The signal intensity of CAII pulled down with GST-MCT4-CT was set to 100%. The significance indicators refer to the original values of CAII-WT. ***p≤0.001, n.s. no significance; Student’s t-test. |
References [+] :
Adelroth,
Surface-mediated proton-transfer reactions in membrane-bound proteins.
2004, Pubmed
Adelroth, Surface-mediated proton-transfer reactions in membrane-bound proteins. 2004, Pubmed
Al-Samir, Activity and distribution of intracellular carbonic anhydrase II and their effects on the transport activity of anion exchanger AE1/SLC4A1. 2013, Pubmed
Ames, The proteoglycan-like domain of carbonic anhydrase IX mediates non-catalytic facilitation of lactate transport in cancer cells. 2018, Pubmed , Xenbase
An, Chemical rescue in catalysis by human carbonic anhydrases II and III. 2002, Pubmed
Badger, Carbonic Anhydrase Activity Associated with the Cyanobacterium Synechococcus PCC7942. 1989, Pubmed
Barros, Glucose and lactate supply to the synapse. 2010, Pubmed
Becker, Facilitated lactate transport by MCT1 when coexpressed with the sodium bicarbonate cotransporter (NBC) in Xenopus oocytes. 2004, Pubmed , Xenbase
Becker, Transport activity of MCT1 expressed in Xenopus oocytes is increased by interaction with carbonic anhydrase. 2005, Pubmed , Xenbase
Becker, Carbonic anhydrase II increases the activity of the human electrogenic Na+/HCO3- cotransporter. 2007, Pubmed , Xenbase
Becker, Nonenzymatic augmentation of lactate transport via monocarboxylate transporter isoform 4 by carbonic anhydrase II. 2010, Pubmed , Xenbase
Becker, Carbonic anhydrases and their interplay with acid/base-coupled membrane transporters. 2014, Pubmed , Xenbase
Becker, Intramolecular proton shuttle supports not only catalytic but also noncatalytic function of carbonic anhydrase II. 2011, Pubmed , Xenbase
Becker, Nonenzymatic proton handling by carbonic anhydrase II during H+-lactate cotransport via monocarboxylate transporter 1. 2008, Pubmed , Xenbase
Boone, Catalytic mechanism of α-class carbonic anhydrases: CO2 hydration and proton transfer. 2014, Pubmed
Brändén, Localized proton microcircuits at the biological membrane-water interface. 2006, Pubmed
Bröer, Characterization of the monocarboxylate transporter 1 expressed in Xenopus laevis oocytes by changes in cytosolic pH. 1998, Pubmed , Xenbase
Bröer, Characterization of the high-affinity monocarboxylate transporter MCT2 in Xenopus laevis oocytes. 1999, Pubmed , Xenbase
Carpenter, The kinetics, substrate and inhibitor specificity of the lactate transporter of Ehrlich-Lettre tumour cells studied with the intracellular pH indicator BCECF. 1994, Pubmed
Chiang, The aberrant expression of cytosolic carbonic anhydrase and its clinical significance in human non-small cell lung cancer. 2002, Pubmed
Deitmer, Transport metabolons with carbonic anhydrases. 2013, Pubmed
Dimmer, The low-affinity monocarboxylate transporter MCT4 is adapted to the export of lactate in highly glycolytic cells. 2000, Pubmed , Xenbase
Duda, The refined atomic structure of carbonic anhydrase II at 1.05 A resolution: implications of chemical rescue of proton transfer. 2003, Pubmed
Duda, Structural and kinetic analysis of the chemical rescue of the proton transfer function of carbonic anhydrase II. 2001, Pubmed
Fisher, Atomic crystal and molecular dynamics simulation structures of human carbonic anhydrase II: insights into the proton transfer mechanism. 2007, Pubmed
Fisher, Speeding up proton transfer in a fast enzyme: kinetic and crystallographic studies on the effect of hydrophobic amino acid substitutions in the active site of human carbonic anhydrase II. 2007, Pubmed
Forero-Quintero, Reduction of epileptiform activity in ketogenic mice: The role of monocarboxylate transporters. 2017, Pubmed
Friedman, Molecular dynamics of a protein surface: ion-residues interactions. 2005, Pubmed
Gillies, Evolutionary dynamics of carcinogenesis and why targeted therapy does not work. 2012, Pubmed
Gross, Regulation of the sodium bicarbonate cotransporter kNBC1 function: role of Asp(986), Asp(988) and kNBC1-carbonic anhydrase II binding. 2002, Pubmed
Haapasalo, Carbonic anhydrase II in the endothelium of glial tumors: a potential target for therapy. 2007, Pubmed
Håkansson, Structure of native and apo carbonic anhydrase II and structure of some of its anion-ligand complexes. 1992, Pubmed
Han, Fluorescent indicators for intracellular pH. 2010, Pubmed
Hanahan, Hallmarks of cancer: the next generation. 2011, Pubmed
Heidtmann, Inhibition of monocarboxylate transporter by N-cyanosulphonamide S0859. 2015, Pubmed , Xenbase
Innocenti, The proteoglycan region of the tumor-associated carbonic anhydrase isoform IX acts as anintrinsic buffer optimizing CO2 hydration at acidic pH values characteristic of solid tumors. 2009, Pubmed
Isom, Large shifts in pKa values of lysine residues buried inside a protein. 2011, Pubmed
Jamali, Hypoxia-induced carbonic anhydrase IX facilitates lactate flux in human breast cancer cells by non-catalytic function. 2015, Pubmed , Xenbase
Kennedy, Tumor metabolism of lactate: the influence and therapeutic potential for MCT and CD147 regulation. 2010, Pubmed
Kifor, Interaction between red cell membrane band 3 and cytosolic carbonic anhydrase. 1993, Pubmed
Klier, Transport activity of the high-affinity monocarboxylate transporter MCT2 is enhanced by extracellular carbonic anhydrase IV but not by intracellular carbonic anhydrase II. 2011, Pubmed , Xenbase
Klier, Intracellular and extracellular carbonic anhydrases cooperate non-enzymatically to enhance activity of monocarboxylate transporters. 2014, Pubmed , Xenbase
Kovbasnjuk, Proton dissociation from nigericin at the membrane-water interface, the rate-limiting step of K+/H+ exchange on the bilayer lipid membrane. 1991, Pubmed
Li, A novel carbonic anhydrase II binding site regulates NHE1 activity. 2006, Pubmed
Li, Reduction of CAII Expression in Gastric Cancer: Correlation with Invasion and Metastasis. 2012, Pubmed
Li, Carbonic anhydrase II binds to and enhances activity of the Na+/H+ exchanger. 2002, Pubmed
Lindskog, Structure and mechanism of carbonic anhydrase. 1997, Pubmed
Loiselle, Regulation of the human NBC3 Na+/HCO3- cotransporter by carbonic anhydrase II and PKA. 2004, Pubmed
Lu, Effect of human carbonic anhydrase II on the activity of the human electrogenic Na/HCO3 cotransporter NBCe1-A in Xenopus oocytes. 2006, Pubmed , Xenbase
Magistretti, Neuron-glia metabolic coupling and plasticity. 2006, Pubmed
Mallory, A novel group of genes regulates susceptibility to antineoplastic drugs in highly tumorigenic breast cancer cells. 2005, Pubmed
Martínez, General requirement for harvesting antennae at ca and h channels and transporters. 2010, Pubmed
McMurtrie, The bicarbonate transport metabolon. 2004, Pubmed
Moraes, Membrane transport metabolons. 2012, Pubmed
Noor, Integration of a 'proton antenna' facilitates transport activity of the monocarboxylate transporter MCT4. 2017, Pubmed , Xenbase
Noor, Analysis of the binding moiety mediating the interaction between monocarboxylate transporters and carbonic anhydrase II. 2015, Pubmed , Xenbase
Ovens, The inhibition of monocarboxylate transporter 2 (MCT2) by AR-C155858 is modulated by the associated ancillary protein. 2010, Pubmed , Xenbase
Ovens, AR-C155858 is a potent inhibitor of monocarboxylate transporters MCT1 and MCT2 that binds to an intracellular site involving transmembrane helices 7-10. 2010, Pubmed , Xenbase
Parkkila, Immunohistochemical demonstration of human carbonic anhydrase isoenzyme II in brain tumours. 1995, Pubmed
Parks, pH control mechanisms of tumor survival and growth. 2011, Pubmed
Parks, Disrupting proton dynamics and energy metabolism for cancer therapy. 2013, Pubmed
Pastorek, Hypoxia-induced carbonic anhydrase IX as a target for cancer therapy: from biology to clinical use. 2015, Pubmed
Pellerin, Glutamate uptake into astrocytes stimulates aerobic glycolysis: a mechanism coupling neuronal activity to glucose utilization. 1994, Pubmed
Piermarini, Evidence against a direct interaction between intracellular carbonic anhydrase II and pure C-terminal domains of SLC4 bicarbonate transporters. 2007, Pubmed
Poole, Transport of lactate and other monocarboxylates across mammalian plasma membranes. 1993, Pubmed
San Martín, A genetically encoded FRET lactate sensor and its use to detect the Warburg effect in single cancer cells. 2013, Pubmed
Schulze, How cancer metabolism is tuned for proliferation and vulnerable to disruption. 2012, Pubmed
Sheng, Down regulation of CAII is associated with tumor differentiation and poor prognosis in patients with pancreatic cancer. 2013, Pubmed
Shinobu, Mapping proton wires in proteins: carbonic anhydrase and GFP chromophore biosynthesis. 2009, Pubmed
Silverman, Carbonic anhydrase: oxygen-18 exchange catalyzed by an enzyme with rate-contributing proton-transfer steps. 1982, Pubmed
Söderberg, Characterizing proteins and their interactions in cells and tissues using the in situ proximity ligation assay. 2008, Pubmed
Steiner, The catalytic mechanism of carbonic anhydrase. Hydrogen-isotope effects on the kinetic parameters of the human C isoenzyme. 1975, Pubmed
Sterling, A transport metabolon. Functional interaction of carbonic anhydrase II and chloride/bicarbonate exchangers. 2001, Pubmed
Stridh, Lactate flux in astrocytes is enhanced by a non-catalytic action of carbonic anhydrase II. 2012, Pubmed , Xenbase
Sültemeyer, Mass Spectrometric Measurement of Intracellular Carbonic Anhydrase Activity in High and Low C(i) Cells of Chlamydomonas: Studies Using O Exchange with C/O Labeled Bicarbonate. 1990, Pubmed
Tu, Role of histidine 64 in the catalytic mechanism of human carbonic anhydrase II studied with a site-specific mutant. 1989, Pubmed
Ullah, The plasma membrane lactate transporter MCT4, but not MCT1, is up-regulated by hypoxia through a HIF-1alpha-dependent mechanism. 2006, Pubmed
Vince, Carbonic anhydrase II binds to the carboxyl terminus of human band 3, the erythrocyte C1-/HCO3- exchanger. 1998, Pubmed
Vince, Identification of the carbonic anhydrase II binding site in the Cl(-)/HCO(3)(-) anion exchanger AE1. 2000, Pubmed
Vince, Localization of the Cl-/HCO3- anion exchanger binding site to the amino-terminal region of carbonic anhydrase II. 2000, Pubmed
Yamada, Functional role of a putative carbonic anhydrase II-binding domain in the electrogenic Na+ -HCO₃- cotransporter NBCe1 expressed in Xenopus oocytes. 2011, Pubmed , Xenbase
Zeuthen, Mobility of ions, sugar, and water in the cytoplasm of Xenopus oocytes expressing Na(+)-coupled sugar transporters (SGLT1). 2002, Pubmed , Xenbase
Zhou, Carbonic anhydrase II mediates malignant behavior of pulmonary neuroendocrine tumors. 2015, Pubmed
