|
Fig. 1.
Tissue distribution of IRBIT family. (A) Schematic illustration of IRBIT family and N-terminal amino acid sequence. (B) Tissue distribution of IRBIT family mRNA expression. n = 3. Ce, cerebellum; Ct, cerebral cortex; He, heart; Hi, hippocampus; In, intestine; Ki, kidney; Li, liver; Lu, lung; Sp, spleen; St, stomach; Pa, pancreas. |
|
Fig. S1.
Long-IRBIT splice variants and structural disorder of IRBIT family. (A) Schematic illustration of Ahcyl2 gene structure and Long-IRBIT splice variants. (B) Schematic illustration of DNA sequences for 5′ CDS region of LongV3 splice variants cloned from mouse brain cDNA. (C) Schematic illustration of amino acid sequences for LongV3 splice variants. (D) In silico prediction for intrinsically disordered regions of IRBIT family. Amino acid sequences of IRBIT and Long-IRBIT splice variants were analyzed by metaprotein disorder prediction program PONDR-FIT (19). (Upper) Whole sequences of IRBIT family. (Lower) N-terminal regions of IRBIT family indicated by a red box above. |
|
Fig. S2.
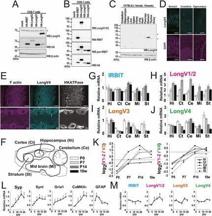
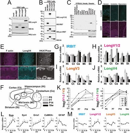
Validation of LongV4 specific antibody and IRBIT family expression. (A and B) Western blotting (WB) analysis of COS-7 cells expressing HA-IRBIT or HA–Long-IRBIT splice variants. The asterisk represents cross-reacting to a nonrelated molecule. (C) Tissue distribution of LongV4 protein expression. The asterisks represents cross-reacting to a nonrelated molecule. (D) Adult mouse stomach and brain section were stained with anti-LongV4 (cyan) and DAPI (magenta). (Scale bars, 100 μm.) (E) Adult mouse stomach section was stained with phalloidin (magenta), anti-LongV4 (cyan), and anti-HKATPase (white). [Scale bars, (Upper) 100 μm, (Lower) 5 μm.] Arrows indicate gastic lumen, arrowheads indicate basal membrane. (F−J) IRBIT family expression in developmental brain. (F) Schematic illustration of brain regions for quantitative PCR analysis. P0–14, postnatal day 0–14; 10w, 10 wk. (G−J) Gene expression levels of IRBIT family in each brain region, n = 3. The data are normalized as Hi-P0 is equal to 1. IRBIT was almost stable during postnatal brain development except in the cerebellum. LongV1/2 expression increased after birth in all regions, whereas LongV3 and LongV4 decreased. (K) The expression ratio of LongV1/2 (H) to LongV3 (I) or LongV4 (J) drastically changed during postnatal brain development. (L) Gene expression changes of markers for synaptogenesis [synaptophysin (Syp), synapsin I (SynI), glutamate ionotropic receptor AMPA type subunit 1 (Gria1), calcium calmodulin dependent kinase II alpha (CaMKIIα)] and astrocytes (GFAP) during hippocampal neuronal culture, n = 3. DIV, day in vitro. All markers for synaptogenesis increased during DIV. *P < 0.05, **P < 0.01, ***P < 0.001. (M) Gene expression changes of IRBIT and Long-IRBIT splice variants during hippocampal neuronal culture, n = 3. LongV1/2 was significantly increased at DIV 8, 12, and 16. These results indicate that gene expression of Long-IRBIT splice variants was regulated during postnatal brain development and neuronal maturation. *P < 0.05, **P < 0.01, ***P < 0.001. |
|
Fig. 2.
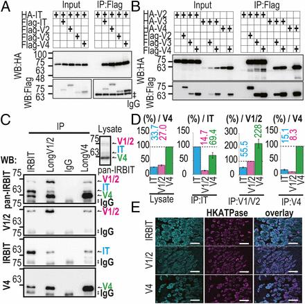
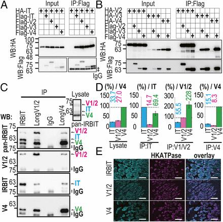
Multimer formation of IRBIT family. IT, IRBIT; V1/2, LongV1/2; V3, LongV3; V4, LongV4. (A) Co-IP of HA-IRBIT and Flag-IRBIT family. ‡IgG bands for IP. (B) Co-IP of HA–Long-IRBITs and Flag–Long-IRBITs. (C) Co-IP assay of IRBIT, LongV1/2, and LongV4 from stomach lysates. ‡IgG bands for IP. (D) Quantification of IRBIT, LongV1/2, and LongV4 by pan-IRBIT Ab in C. (E) Adult mouse stomach section was stained with anti-IRBIT, anti-LongV1/2, or anti-LongV4 Abs (cyan), and anti-HKATPase Ab (magenta). (Scale bars, 50 μm.) |
|
Fig. S3.
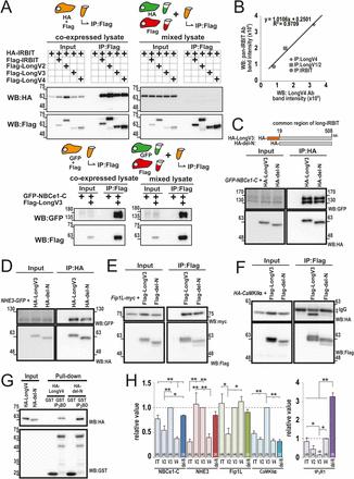
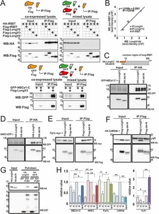
Multimer formation of IRBIT family and binding assay using N-terminal deletion mutant of Long-IRBIT. (A) Co-IP of HA-IRBIT and Flag-IRBIT family from coexpressed cells or mixed cells lysate. IRBIT families were coimmunoprecipitated from coexpressed cell lysate, but not from mixed cells lysate, whereas the interaction between LongV3 and GFP–NBCe1-C was detected from both coexpressed cells lysate and mixed cells lysate. (B) Scatter plot of expected LongV4 bands intensity detected by anti-LongV4 and anti–pan-IRBIT Abs in Fig. 2C. Although LongV3 and LongV4 cannot be discriminated using anti–pan-IRBIT Ab because of their similar molecular weights, the scatter plot suggests that the signal of LongV3/4 by anti–pan-IRBIT Ab is mostly derived from LongV4. (C) Co-IP of HA-LongV3 or HA–del-N and GFP–NBCe1-C. GFP–NBCe1-C bound strongly to HA–del-N to the same extent as HA-LongV3. (D) Co-IP of HA-LongV3 or HA–del-N and NHE3-GFP. NHE3-GFP was equally precipitated with HA–del-N and HA-LongV3. (E) Co-IP of Flag-LongV3 or Flag–del-N and Fip1L-myc. Fip1L-myc bound to Flag–del-N, to the same extent as Flag-LongV3. (F) Co-IP of Flag-LongV3 or Flag–del-N and HA-CaMKIIα. Flag-LongV3 strongly bound to HA-CaMKIIα, whereas Flag–del-N weakly bound to HA-CaMKIIα. ‡IgG bands for IP. (G) Pull-down assay of HA-LongV4 or HA–del-N and GST-tagged N-terminal region of IP3R1 (GST-IP3BD) (3). HA–del-N strongly bound to IP3R1 compared with HA-LongV4. (H) Quantification of binding assay in C–G (n = 3) together with Fig. 3F. Data were normalized by LongV3 for C–F and normalized by LongV4 for G. N-terminal deletion mutant strongly bound to target molecules (NBCe1-C, NHE3, Fip1L and IP3R1), except for CaMKIIα. *P < 0.05, **P < 0.01. |
|
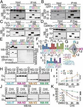
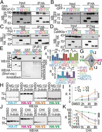
Co-IP assay for IRBIT family and target molecules and protein stability of IRBIT family. IT, IRBIT; V2, LongV2; V3, LongV3; and V4, LongV4. (A) Co-IP of HA-IRBIT family and GFP–NBCe1-C, n = 4. (B) Co-IP of HA-IRBIT family and NHE3-GFP, n = 4. (C) Co-IP of HA-IRBIT family and Fip1L-myc, n = 4. (D) Co-IP of Flag-IRBIT family and HA-CaMKIIα. ‡IgG for IP n = 3. (E) Pull-down assay of HA-IRBIT family and GST-tagged N-terminal region of IP3R1 (GST-EL), n = 4. (F) Quantification of binding assay in A–E. Data were normalized by LongV3 for A–D and normalized by LongV4 for E. R, Relative value. *P < 0.05, **P < 0.01. (G) Radar chart of each target molecules for IRBIT family. (H) Transfected COS-7 cells with HA-IRBIT family were treated with MG-132 (10 μM) or DMSO. (I) Quantitative analysis of HA-IRBIT family in H, n = 3. ****P < 0.0001. (J) Transfected COS-7 cells with HA-IRBIT family were treated with CHX (50 μg/mL) or DMSO. (K) Quantitative analysis of HA-IRBIT family in J, n = 3. ****P < 0.0001, ####P < 0.0001. |
|
Fig. S4.
Stability of IRBIT family. (A) COS-7 cells transfected with nontag, seBFP-P2A, or GFP-tagged IRBIT family were treated with MG-132. (B) Quantitative analysis of IRBIT family in A, n = 3. Nontag LongV3 protein markedly accumulated by MG-132, compared with IRBIT, LongV2, and LongV4. Interestingly, seBFP-P2A-tag and GFP-tag masked the higher accumulation rate of LongV3 by MG-132, although the seBFP-P2A–tag cleaved off after translation by endogenous protease. **P < 0.01. (C) COS-7 cells transfected with HA-LongV3 or HA–del-N were treated with MG-132. In addition, COS-7 cells transfected with HA-LongV3 and target molecules were treated with MG-132. (D) Quantitative analysis of HA-LongV3, HA–del-N and target molecules in C, n = 3. The N-terminal deletion mutant highly accumulated to the same extent as LongV3, indicating that N-terminal–specific sequences of LongV2 and LongV4 increased protein stability. Coexpression of target molecules did not affect the accumulation rate of LongV3. *P < 0.05, **P < 0.01, #P < 0.05, ##P < 0.01, N.S., no significance. (E) COS-7 cells transfected with HA-IRBIT S68A mutant, which lacks binding activity to target molecules (3, 4, 13), and comparable mutants of Long-IRBIT were treated with MG-132. (F) Quantitative analysis of HA-IRBIT family mutants in E, n = 3. LongV3 S46A mutant significantly accumulated with MG-132, compared with IRBIT S68A, LongV2 S148A, and LongV4 S46A. **P < 0.01, ***P < 0.001. |
|
Fig. 4.
IRBIT family regulated ATP-induced Ca2+ release activity and CaMKIIα activation. IT, IRBIT; V2, LongV2; V3, LongV3; V4, LongV4. (A–E) Representative Ca2+ imaging of transfected IRBIT KO MEF cells. (F) Quantitation of Ca2+ peak amplitude (Max. ΔR) in transfected IRBIT KO MEF cells. ***P < 0.001, ****P < 0.0001. (G–K) Simultaneously imaging of FRET and Ca2+ change in transfected IRBIT KO MEF cells. (Upper) Average FRET changes (ΔR) are shown. (Lower) Average Ca2+ responses (−ΔF) are shown. BrA: 2.5 μM. (L) Quantitation of FRET amplitude (Max. ΔR) and Ca2+ peak amplitude (Max. −ΔF). *P < 0.05, **P < 0.01, N.S., no significance. |
|
Fig. S5.
Effects of IRBIT family expression on IP3R activity. (A) Peak amplitude of ATP-induced Ca2+ changes in WT and IRBIT KO MEF cells. **P < 0.01, ***P < 0.001. (B) Transfected IRBIT KO MEF cells were stained with anti–pan-IRBIT Ab (green). (Scale bars, 10 μm.) (C−G) Scatter plots of mRFP intensity and immunosignal of anti–pan-IRBIT Ab in transfected IRBIT KO MEF cells. (H) Average ratio of pan-IRBIT Ab to mRFP in C−G. LongV2 ratio of pan-IRBIT Ab to mRFP was slightly higher than IRBIT, LongV3, and LongV4. ***P < 0.001. (I) Scatter plot of mRFP intensity and peak amplitude of ATP-induced Ca2+ changes. There was no significant correlation; however, we noticed that mRFP intensity of IRBIT- or LongV4-expressing cells, but not LongV2- or LongV3-expressing cells, have weak tendency to correlate negatively with peak amplitude of calcium transients. (J) Peak amplitude of 3 μM ATP-induced Ca2+ change in transfected IRBIT KO MEF cells under extracellular Ca2+-free condition. *P < 0.05, **P < 0.01. (K) Representative Ca2+ imaging of 3 μM histamine-induced Ca2+ change in transfected IRBIT KO HeLa cells (16). (L) Quantitation of Ca2+ peak amplitude in transfected IRBIT KO HeLa cells. The total cell numbers are indicated. In both MEF cells stimulated with ATP and HeLa cells stimulated with histamine, IRBIT and LongV4 significantly inhibited the IP3-induced Ca2+ release compared with control cells expressing mRFP-P2A alone, whereas the expression of LongV2 and LongV3 did not have an effect. **P < 0.01. (M) Average Ca2+ imaging of IP3 uncaging-induced Ca2+ change in transfected IRBIT KO HeLa cells. Arrows, photo-uncaging stimulation (1 s). Photo-uncaging clearly induced intracellular Ca2+ change with caged-IP3, but did not induce Ca2+ change in transfected IRBIT KO HeLa cells without caged IP3. (N) Quantitation of Ca2+ peak amplitude in M. The total cell numbers are indicated. Expression of IRBIT and LongV4 significantly inhibited the peak amplitude of Ca2+ changes by IP3 uncaging, whereas the expression of LongV2 and LongV3 did not have an effect. These data support that IRBIT and LongV4 inhibited IP3R activity. *P < 0.05, **P < 0.01. |
|
Fig. 5.
IRBIT family regulated NHE3 and NBCe1 activity. (A) Representative pH imaging of transfected IRBIT KO MEF cells with NHE3/mRFP. (B) Quantitation of intracellular pH change (ΔpH/min) after switching from Na+-free to 144 mM Na+/HCO3− buffer. The total cell numbers were indicated in each graph. **P < 0.01. (C) Representative pH imaging of transfected IRBIT KO MEF cells with NBCe1-C/mRFP. (D) Quantitation of intracellular pH change (ΔpH/min) after switching from Na+-free to 144 mM Na+ HCO3− buffer with NHE1 inhibitor, AML (1 mM). **P < 0.01. (E) NBCe1-B–mediated currents in Xenopus oocyte. Influxes of anion charges were measured at a holding potential of −25 mV. **P < 0.01. (F) Current–voltage (I–V) relationship of NBCe1-B currents in oocytes. Step pulses between Vm = −120 and 80 mV were applied. |
|
Fig. S6.
Regulation of NHE3 and NBCe1-B activities by IRBIT family. (A) Representative pH imaging of IRBIT KO MEF cells transfected with mRFP or NHE3/mRFP in the presence of NHE1 inhibitor, AML (30 μM). (B) Quantitation of intracellular pH change (ΔpH/min) after switching from Na+-free/HCO3− buffer to 144 mM Na+/HCO3− buffer. The total cell numbers are indicated. ***P < 0.001. (C) Representative pH imaging of IRBIT KO MEF cells transfected with NHE3/mRFP and seBFP-P2A or seBFP-P2A-IRBIT family in the presence of AML. (D) Quantitation of intracellular pH change (ΔpH/min) after switching from Na+-free/HCO3− buffer to 144 mM Na+/HCO3− buffer. The total cell numbers are indicated. **P < 0.01. (E) Quantitation of intracellular pH change (ΔpH/min) in WT and IRBIT KO MEF cells expressing NBCe1-C/mRFP. The total cell numbers are indicated. *P < 0.05. (F) Expression and cleavage seBFP at P2A site of IRBIT and LongV3 in Xenopus oocytes. (G) Schematic illustration of N-terminal deletion mutants for binding assay and electrophysiological analysis. N-terminal amino acid sequences are shown in different color; positive charged (red), negative charged (blue), and neutral (black) amino acids. |
|
Fig. 6.
N-terminal of LongV2 disturbed the activation of NBCe1-B. (A) Schematic illustration of N-terminal deletion mutants for binding assay and electrophysiological analysis. (B) Pull-down assay of HA-LongV2 deletion mutants and MBP-tagged N-terminal region of NBCe1-B. (C) Co-IP of GFP–NBCe1-B and HA-LongV2 deletion mutants. ‡IgG bands for IP. (D) NBCe1-B–mediated currents at a holding potential of −25 mV in Xenopus oocyte injected NBCe1-B cRNA with full-length LongV2 (full), various LongV2 deletion mutants, or IRBIT. ***P < 0.001 compared with full-length LongV2. The total cell numbers were indicated in each graph. |
|
Fig. 7.
LongV4 inhibited CCh-induced Ca2+ release in gastric glands and LongV2 coexpression effected the regulation of IP3R and NBCe1-B by IRBIT. mRFP, mRFP-P2A; V2, mRFP–P2A-LongV2; V4, mRFP-P2A-LongV4. (A) Cultured gastric glands were transfected and stained with anti-LongV1/2 or anti-LongV4 Abs. (Scale bars, 10 μm.) (B) Representative Ca2+ imaging of transfected gastric glands. CCh: 100 μM. (C) Quantitation of Ca2+ peak amplitude (Max. ΔR). (Upper) Max. ΔR of each cell. (Lower) Average of Max. ΔR. The total cell numbers were indicated in each graph. *P < 0.05. (D) Peak amplitude (Max. ΔR) of ATP-induced Ca2+ release activity in transfected IRBIT KO MEF cells. The total cell numbers were indicated in each graph legend. ***P < 0.001 compared with control cells, #P < 0.05. (E) NBCe1-B mediated currents at a holding potential −25 mV in Xenopus oocyte. The total cell numbers were indicated in each graph. ***P < 0.001. |