XB-ART-54918
Development
2018 Jun 08;14512:. doi: 10.1242/dev.161372.
Show Gene links
Show Anatomy links
Retinoic acid-induced expression of Hnf1b and Fzd4 is required for pancreas development in Xenopus laevis.
Gere-Becker MB, Pommerenke C, Lingner T, Pieler T.
???displayArticle.abstract???
Retinoic acid (RA) is required for pancreas specification in Xenopus and other vertebrates. However, the gene network that is directly induced by RA signalling in this context remains to be defined. By RNA sequencing of in vitro-generated pancreatic explants, we identified the genes encoding the transcription factor Hnf1β and the Wnt-receptor Fzd4/Fzd4s as direct RA target genes. Functional analyses of Hnf1b and Fzd4/Fzd4s in programmed pancreatic explants and whole embryos revealed their requirement for pancreatic progenitor formation and differentiation. Thus, Hnf1β and Fzd4/Fzd4s appear to be involved in pre-patterning events of the embryonic endoderm that allow pancreas formation in Xenopus.
???displayArticle.pubmedLink??? 29769220
???displayArticle.pmcLink??? PMC6031401
???displayArticle.link??? Development
Species referenced: Xenopus laevis
Genes referenced: aldh1a2 bmp4 cebpd cer1 chrd cyp26a1 darmin dhrs3 dusp5 fabp2 foxh1 fst fzd4 gbx2 gcg hhex hnf1b hnf4a hoxa1 hoxb1 hoxb3 hoxd1 hoxd4 igf3 ins kremen2 krt12.4 lhx1 mcf2 meis3 nkx2-1 nkx6-2 nog odc1 pdia2 pdx1 prph psmd6 ptf1a rara sox17a sox2 tesk1 vegt znf703
GO keywords: pancreas development [+]
???displayArticle.morpholinos??? Fzd4 MO1 hnf1b MO1
???displayArticle.gses??? GSE112718: Xenbase, NCBI
???attribute.lit??? ???displayArticles.show???
|
|
Fig. 1. Comparative analysis of the temporal profile for pancreatic marker gene expression in vivo and in programmed explants (A) Ectodermal explants isolated from stage 8/9 embryos and injected as indicated were treated with 5µM RA and cultivated until the equivalent of stage 30. Detection of marker gene expression for the genes indicated was done by RT-PCR. (B) and (C) Transcript quantification of whole embryos (5 embryos per condition) and explants (approximately 50 explants per condition) from two biological replicates with untreated and treated embryos grown to the equivalent of the developmental stages indicated using Nanostring analysis (B) and RT-PCR (C). Average values are given as mean and error bars as s.e.m.. E, embryo; C, un-programmed explants; PE, pancreatic explants (VegT/Noggin/RA); øRA, programmed explants with blocked endogenous RA-signalling (VegT/Noggin/Cyp26a1). |
|
|
Fig. 2. Identification of Hnf1β and Fzd4 as direct endodermal RA-target genes (A) Experimental procedure for the identification of early direct RA-target genes in the context of pancreas development. (B) Venn diagram comparing genes differentially expressed within two hours after RA-addition in the absence or presence of CHX. 46 putative direct RA-target genes were induced under both conditions. (C) RNA-sequencing results for RA-mediated Hnf1β and Fzd4 induction. The number of mapped reads two hours after the addition of RA in the presence or absence of CHX is indicated. The data result from two biological replicates with approximately 50 explants per condition. Average values are given as mean and error bars as s.e.m.. (D) WMISH for Hnf1β and Fzd4 in gastrula stage embryos. Whole embryos are depicted on the left-hand side and bisected embryos on the right-hand side. dbl, dorsal blastopore lip; e, endoderm; m, mesoderm; ne, neuro-ectoderm |
|
|
Fig. 3. Hnf1β is required for pancreas development in vitro and in vivo (A) Morpholino-mediated knockdown of Hnf1β in pancreatic explants. In order to demonstrate the specificity of the morpholino-effect, RNA for a hormone-inducible version of Hnf1β (Hnf1b-GR) was co-injected and explants were treated with the GR inducer dexamethasone (DEX) together with RA at the equivalent of gastrula stage. At the equivalent of stages 31 and 39, total RNA was isolated from approximately 30 explants each condition and subjected to RT-PCR. Detection was for endogenous (endo) and injected Hnf1β (inj.), as well as for the marker genes indicated. The Hnf1β loss-of function phenotype and its rescue was observed for four independent biological replicates. (B) 4-cell-stage embryos were injected with RNA coding for β-galactosidase (glb1) and either Hnf1β-morpholino or a control-morpholino. At stage 32, embryos from two independent biological replicates were used for WMISH against Pdx1 and Ptf1a and a real-time PCR analysis for Pdx1, Ptf1a and Insulin. The graph indicates the fold change of tested markers in relation to Odc (ornithine decarboxylase). ctr, uninjected embryos. (C) 4-cell-stage embryos were injected with RNA coding for β-galactosidase alone or in combination with Hnf1β -GR RNA. At gastrula stage, embryos were treated with dexamethasone (DEX) to induce Hnf1β function. WMISH against Pdx1 and Ptf1a at stage 32 is shown. Boxplots display the range of the area percentage of Pdx1 and endodermal Ptf1a domains in the endoderm observed in embryos from two independent biological replicates (see Fig. S7). By the use of ImageJ (https://imagej.net), Pdx1 and Ptf1a positive areas were measured (orange dotted line) in ratio to the area of the whole endoderm (green dotted line). Values above the upper whisker, which is set at 1.5 x interquartile range above the third quartile, are indicated as maximum outliers (°). (P-values in an unpaired Student´s t-test **<0.01, ***<0.001). |
|
|
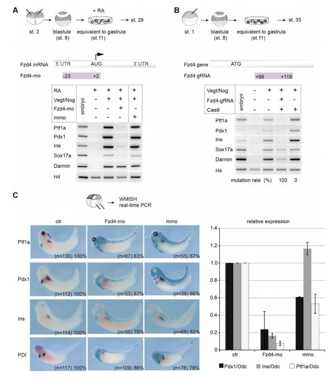
Fig. 4. Fzd4/Fzd4s is required for pancreas development in vitro and in vivo (A) Fzd4-morpholino (mo) or the corresponding mismatch-morpholino (mmo) were coinjected along with Vegt and Noggin encoding RNAs. At the equivalent of stage 28, total RNA was isolated from the programmed explants and subjected to RT-PCR as indicated. (B) Fzd4-gRNA was co-injected along with RNAs encoding Cas9, Vegt and Noggin into one-cell stage embryos. Explants were cultivated until the equivalent of stage 35. RT-PCR was for the genes indicated. Mutation rate is given for Cas9 only or for Cas9 in combination with Fzd4-gRNA. For both loss of function approaches, approximately 30 explants per condition from two independent biological replicates were used. (C) Downregulation of Fzd4/Fzd4s by Fzd4-morpholino injection. 4-cell-stage embryos were injected with RNA coding for β- galactosidase (glb1) and either Fzd4/Fzd4s-morpholino or the corresponding mismatchmorpholino. At stage 35/39, embryos from two independent biological replicates were used for WMISH against indicated pancreatic markers and a real-time PCR analysis for Pdx1, Ptf1a and Insulin. The graph indicates the fold change of tested markers in relation to Odc (ornithine decarboxylase). Average values are given as mean and error bars as s.e.m.. ctr, uninjected embryos. |
|
|
Fig. 5. Diagrammatic representation reflecting the role of RA signalling in pancreas specification during early Xenopus embryogenesis During gastrulation, the expression of Fzd4 and Hnf1β is directly induced by RA. The overlapping activity of Fzd4 and Hnf1b establishes a pre-pancreatic domain within the dorsal endoderm. Fzd4/Fzd4s is a regulator of Wnt-signalling within the dorsal endoderm, which modulates Wnt-signalling to a level that allows the specification of pancreatic progenitors characterized by the co-expression of Ptf1a and Pdx1. Pancreatic progenitors subsequently proliferate and differentiate into endocrine and exocrine tissue. |
|
|
Fig. S1. Distribution of pancreatic cells in programmed explants (A) Co-injection of vegt and noggin mRNAs into the animal pole of two cell stage embryos. Explants were treated with three different concentrations of RA (5, 15 and 30µM) at the equivalent of stage 11 for 1h and used for WMISH at the equivalent of stage 35. (B) Different categories according to the intensity of pancreatic marker gene expression are presented. (C) Diagram reflecting the percentage of explants positive for pancreatic marker gene expression in the different categories. The total number of explants analyzed is indicated in brackets. |
|
|
Fig. S2. Verification of RA-responsiveness (A) Ectodermal explants from vegt/nog/cyp26a1-injected embryos (in vitro) or whole embryos (in vivo) were treated with RA or left untreated. Analysis of candidate gene expression was by use of the Nanostring technology. (B) RA-signalling was either impaired by Cyp26a1 RNA injection into the two dorsal blastomers at the four-cell stage and dorsal tissue dissected at stage 11 (red dotted line), or whole embryos were treated with BMS453 from stage 9 to 12/14 and analyzed using Nanostring. (C) Venn diagram illustrating the number of genes verified for their RA-inducibility in vitro and in vivo as well as for their RA-dependence in vivo. |
|
|
Fig. S3. Expression characteristics of RA-responsive genes at gastrula stage Schematic overview for the expression patterns of 22 RA-responsive genes by WMISH in gastrula stage embryos. Candidate genes were grouped according to their expression domains. Dots indicate direct RA-target genes. The upmost scheme describes the expression domains of Raldh2 (RA generating enzyme), Cyp26a1 (RA-degrading enzyme) and the localization of prospective pancreatic progenitor cells. The color code reflects expression domains as indicated. |
|
|
Fig. S4. Nanostring analysis for the spatial expression characteristics of RAresponsive genes at gastrula stage Four-cell stage embryos were injected into the two dorsal blastomeres with GFP mRNA. At stage 10, embryos exhibiting a GFP signal on the dorsal side were selected for further cultivation. At stage 11, either dorsal and ventral endoderm or the whole tissue surrounding the dorsal blastoporus and the corresponding ventral tissue were dissected. Nanostring counts are mean values from two independent experiments. DE = dorsal endoderm, VE = ventral endoderm, D = dorsal part, V = ventral part |
|
|
Fig. S5. Embryonic expression of Hnf1β and Fzd4 is RA-dependent (A) WMISH for Hnf1β and Fzd4 at gastrula stage in untreated, RA-treated and cyp26a1- injected embryos. Images on the left display whole embryos (dorsal side up) and images on the right show bisected embryos (dorsal side on the right). dbl, dorsal blastopore lip; e, endoderm; m, mesoderm; ne, neuro-ectoderm. (B) Nanostring analysis of untreated, RAand BMS-treated embryos collected at indicates stages. |
|
|
Fig. S6. Specificity of the Hnf1β morpholino antisense oligonucleotide (A) The Hnf1β morphilono antisense oligonucleotide (Hnf1b-mo) targets the intron1/exon2 boundary (E1/E2) of the Hnf1β pre-mRNA, resulting in the loss of exon 2, leading to a shortened open reading frame (ORF) lacking functional DNA-binding domains (POUs and POUh) and also lacking the transactivation domain. (B) The specificity of the Morpholino was tested in the explant system. RT-PCR with oligonucleotides bind to exon 1 and exon 3. A smaller Hnf1β amplicon is detected in the presence of the morpholino. (C) Sequence analysis of the shorter Hnf1β amplicon upon Hnf1b-mo application confirms the loss of exon 2. |
|
|
Fig. S7. Quantification of endodermal expression domains for Pdx1 and Ptf1a upon overexpression of Hnf1ß Area size of Pdx1 and endodermal Ptf1a expression domains (orange dotted lines) were estimated by ImageJ and the ratio to the whole endoderm (green dotted line) was calculated. A series of control and Hnf1ß injected embryos from two independent experiments (A and B) is displayed. |
|
|
Fig. S8. Hnf1β is not a sufficient substitute for the induction of pancreatic gene expression by RA (A) Programmed explants were from embryos co-injected with Hnf1β-GR RNA at the two-cell stage. Treatment with dexamethasone (DEX) and RA was at the equivalent of gastrula stage. At the equivalent of stage 28, total RNA was isolated and analyzed by RT-PCR. (B) RT-PCR analysis for pancreatic and endodermal genes as well as for the known direct Hnf1β target Hnf4α. |
|
|
Fig. S9. Fzd4 and the splice variant Fzd4s are direct RA-target genes (A) RT-PCR analysis with explants programmed as indicated making use of oligonucleotides distinguishing between Fzd4 and Fzd4s transcripts. (B) Transcript-specific determination of Fzd4/Fzd4s abundances. RNA sequencing reads mapping to the whole fzd4 gene region (Fzd4/Fzd4s) and the annotated fzd4 intron only (Fzd4s) were estimated. The fold change of transcript numbers in the absence or presence of RA is shown. |
|
|
Fig. S10. Mutation analysis for the genomic locus of Fzd4 exon1 and the putative offtarget Kremen2 in CRISPR/Cas-injected pancreatic explants DNA sequences of (A) Fzd4 and (B) Kremen2 amplicons from CRISPR/Cas injected pancreatic explants were aligned to genomic X.leavis Fzd4 and Kremen2 sequences. The Fzd4-gRNA target sequence is highlighted in yellow and the number of deleted nucleotides indicated. |
|
|
Fig. S11. Effects of Hnf1β down- or upregulation on the expression of various endodermal organ marker genes Four-cell stage embryos were injected with RNA encoding β-galactosidase and either (A) Hnf1β-morpholino or control-morpholino, or (B) RNA coding for Hnf1β-GR, vegetally into the two dorsal blastomeres. At stage 36/37 embryos were used for WMISH against Pdx1 (pancreas, duodenum), hHex (liver), Nkx2.1 (thyroid, lung) and (B) Darmin (posterior endoderm). |
|
|
Fig. S12 Effects of Fzd4/Fzd4s downregulation on the expression of various endodermal organ marker genes Eight-cell stage embryos were injected with RNA coding for β-galactosidase and either Fzd4/ Fzd4s-morpholino or the corresponding mismatch-morpholino. At stage 38/39, embryos were used for WMISH against Pdx1 (pancreas, duodenum), hHex (liver), Nkx2.1 (thyroid, lung) and IFABP (stomach, intestine). |
References [+] :
Abu-Abed,
Mouse P450RAI (CYP26) expression and retinoic acid-inducible retinoic acid metabolism in F9 cells are regulated by retinoic acid receptor gamma and retinoid X receptor alpha.
1998, Pubmed
Abu-Abed, Mouse P450RAI (CYP26) expression and retinoic acid-inducible retinoic acid metabolism in F9 cells are regulated by retinoic acid receptor gamma and retinoid X receptor alpha. 1998, Pubmed
Afelik, Combined ectopic expression of Pdx1 and Ptf1a/p48 results in the stable conversion of posterior endoderm into endocrine and exocrine pancreatic tissue. 2006, Pubmed , Xenbase
Arima, Global analysis of RAR-responsive genes in the Xenopus neurula using cDNA microarrays. 2005, Pubmed , Xenbase
Blitz, Biallelic genome modification in F(0) Xenopus tropicalis embryos using the CRISPR/Cas system. 2013, Pubmed , Xenbase
Borchers, Programming pluripotent precursor cells derived from Xenopus embryos to generate specific tissues and organs. 2010, Pubmed , Xenbase
Chalmers, The Xenopus tadpole gut: fate maps and morphogenetic movements. 2000, Pubmed , Xenbase
Chen, Increased XRALDH2 activity has a posteriorizing effect on the central nervous system of Xenopus embryos. 2001, Pubmed , Xenbase
Chen, Retinoic acid signaling is essential for pancreas development and promotes endocrine at the expense of exocrine cell differentiation in Xenopus. 2004, Pubmed , Xenbase
Chen, RAR-specific agonist/antagonists which dissociate transactivation and AP1 transrepression inhibit anchorage-independent cell proliferation. 1995, Pubmed
Chitnis, Primary neurogenesis in Xenopus embryos regulated by a homologue of the Drosophila neurogenic gene Delta. 1995, Pubmed , Xenbase
Clements, Mode of action of VegT in mesoderm and endoderm formation. 1999, Pubmed , Xenbase
Damianitsch, XsFRP5 modulates endodermal organogenesis in Xenopus laevis. 2009, Pubmed , Xenbase
Demartis, Cloning and developmental expression of LFB3/HNF1 beta transcription factor in Xenopus laevis. 1994, Pubmed , Xenbase
Dichmann, Nkx6 genes pattern the frog neural plate and Nkx6.1 is necessary for motoneuron axon projection. 2011, Pubmed , Xenbase
Dobin, STAR: ultrafast universal RNA-seq aligner. 2013, Pubmed
Gilchrist, Defining a large set of full-length clones from a Xenopus tropicalis EST project. 2004, Pubmed , Xenbase
Gorny, A secreted splice variant of the Xenopus frizzled-4 receptor is a biphasic modulator of Wnt signalling. 2013, Pubmed , Xenbase
Harland, In situ hybridization: an improved whole-mount method for Xenopus embryos. 1991, Pubmed , Xenbase
Haumaitre, Lack of TCF2/vHNF1 in mice leads to pancreas agenesis. 2005, Pubmed
Henry, TGF-beta signals and a pattern in Xenopus laevis endodermal development. 1996, Pubmed , Xenbase
Hollemann, Xpitx-1: a homeobox gene expressed during pituitary and cement gland formation of Xenopus embryos. 1999, Pubmed , Xenbase
Hollemann, Xnkx-2.1: a homeobox gene expressed during early forebrain, lung and thyroid development in Xenopus laevis. 2000, Pubmed , Xenbase
Hollemann, Regionalized metabolic activity establishes boundaries of retinoic acid signalling. 1998, Pubmed , Xenbase
Horikawa, Mutation in hepatocyte nuclear factor-1 beta gene (TCF2) associated with MODY. 1997, Pubmed
Hudson, Xsox17alpha and -beta mediate endoderm formation in Xenopus. 1997, Pubmed , Xenbase
Ikuzawa, Expression of CCAAT/enhancer binding protein delta is closely associated with degeneration of surface mucous cells of larval stomach during the metamorphosis of Xenopus laevis. 2005, Pubmed , Xenbase
Kam, Developmental expression of Xenopus short-chain dehydrogenase/reductase 3. 2010, Pubmed , Xenbase
Klein, Genetic and genomic tools for Xenopus research: The NIH Xenopus initiative. 2002, Pubmed , Xenbase
Kofron, New roles for FoxH1 in patterning the early embryo. 2004, Pubmed , Xenbase
Kroon, Pancreatic endoderm derived from human embryonic stem cells generates glucose-responsive insulin-secreting cells in vivo. 2008, Pubmed
Langmead, Fast gapped-read alignment with Bowtie 2. 2012, Pubmed
Li, The Sequence Alignment/Map format and SAMtools. 2009, Pubmed
Li, Sfrp5 coordinates foregut specification and morphogenesis by antagonizing both canonical and noncanonical Wnt11 signaling. 2008, Pubmed , Xenbase
Maczkowiak, The Pax3 and Pax7 paralogs cooperate in neural and neural crest patterning using distinct molecular mechanisms, in Xenopus laevis embryos. 2010, Pubmed , Xenbase
Maestro, Hnf6 and Tcf2 (MODY5) are linked in a gene network operating in a precursor cell domain of the embryonic pancreas. 2003, Pubmed
Martín, Dorsal pancreas agenesis in retinoic acid-deficient Raldh2 mutant mice. 2005, Pubmed
McLin, Repression of Wnt/beta-catenin signaling in the anterior endoderm is essential for liver and pancreas development. 2007, Pubmed , Xenbase
Mikels, Purified Wnt5a protein activates or inhibits beta-catenin-TCF signaling depending on receptor context. 2006, Pubmed
Moriya, In vitro organogenesis of pancreas in Xenopus laevis dorsal lips treated with retinoic acid. 2000, Pubmed , Xenbase
Moriya, In vitro pancreas formation from Xenopus ectoderm treated with activin and retinoic acid. 2000, Pubmed , Xenbase
Newman, The XHex homeobox gene is expressed during development of the vascular endothelium: overexpression leads to an increase in vascular endothelial cell number. 1997, Pubmed , Xenbase
Nieto, Molecular mechanisms of pattern formation in the vertebrate hindbrain. 1992, Pubmed , Xenbase
Pagliuca, Generation of functional human pancreatic β cells in vitro. 2014, Pubmed
Pan, Pancreas organogenesis: from bud to plexus to gland. 2011, Pubmed
Pan, Retinoic acid-mediated patterning of the pre-pancreatic endoderm in Xenopus operates via direct and indirect mechanisms. 2007, Pubmed , Xenbase
Pera, Darmin is a novel secreted protein expressed during endoderm development in Xenopus. 2003, Pubmed , Xenbase
Pouilhe, Direct regulation of vHnf1 by retinoic acid signaling and MAF-related factors in the neural tube. 2007, Pubmed
Power, Positive regulation of the vHNF1 promoter by the orphan receptors COUP-TF1/Ear3 and COUP-TFII/Arp1. 1996, Pubmed
Rattner, A family of secreted proteins contains homology to the cysteine-rich ligand-binding domain of frizzled receptors. 1997, Pubmed
Ray, CYP26, a novel mammalian cytochrome P450, is induced by retinoic acid and defines a new family. 1997, Pubmed
Rezania, Maturation of human embryonic stem cell-derived pancreatic progenitors into functional islets capable of treating pre-existing diabetes in mice. 2012, Pubmed
Richard-Parpaillon, The IGF pathway regulates head formation by inhibiting Wnt signaling in Xenopus. 2002, Pubmed , Xenbase
Robinson, edgeR: a Bioconductor package for differential expression analysis of digital gene expression data. 2010, Pubmed
Rodríguez-Seguel, Mutually exclusive signaling signatures define the hepatic and pancreatic progenitor cell lineage divergence. 2013, Pubmed , Xenbase
Rubenstein, Localizing the adhesive and signaling functions of plakoglobin. 1997, Pubmed , Xenbase
Sagara, FZD4S, a splicing variant of frizzled-4, encodes a soluble-type positive regulator of the WNT signaling pathway. 2001, Pubmed , Xenbase
Salzberg, A Meis family protein caudalizes neural cell fates in Xenopus. 1999, Pubmed , Xenbase
Schiesser, Derivation of insulin-producing beta-cells from human pluripotent stem cells. 2014, Pubmed
Schulz, A scalable system for production of functional pancreatic progenitors from human embryonic stem cells. 2012, Pubmed
Shaer, Differentiation of human-induced pluripotent stem cells into insulin-producing clusters. 2015, Pubmed
Sharpe, XIF3, a Xenopus peripherin gene, requires an inductive signal for enhanced expression in anterior neural tissue. 1989, Pubmed , Xenbase
Shi, Xenopus frizzled 4 is a maternal mRNA and its zygotic expression is localized to the neuroectoderm and trunk lateral plate mesoderm. 2000, Pubmed , Xenbase
Shih, Pancreas organogenesis: from lineage determination to morphogenesis. 2013, Pubmed
Shuldiner, Xenopus laevis contains two nonallelic preproinsulin genes. cDNA cloning and evolutionary perspective. 1989, Pubmed , Xenbase
Sinner, Sox17 and beta-catenin cooperate to regulate the transcription of endodermal genes. 2004, Pubmed , Xenbase
Sirbu, Retinoic-acid signalling in node ectoderm and posterior neural plate directs left-right patterning of somitic mesoderm. 2006, Pubmed
Sive, Retinoic acid perturbs the expression of Xhox.lab genes and alters mesodermal determination in Xenopus laevis. 1991, Pubmed , Xenbase
Smith, Secreted noggin protein mimics the Spemann organizer in dorsalizing Xenopus mesoderm. 1993, Pubmed , Xenbase
Sogame, Screening for novel pancreatic genes from in vitro-induced pancreas in Xenopus. 2003, Pubmed , Xenbase
Song, Vhnf1 acts downstream of Bmp, Fgf, and RA signals to regulate endocrine beta cell development in zebrafish. 2007, Pubmed
Stafford, A conserved role for retinoid signaling in vertebrate pancreas development. 2004, Pubmed , Xenbase
Stafford, Retinoic acid signaling is required for a critical early step in zebrafish pancreatic development. 2002, Pubmed
Stemmer, CCTop: An Intuitive, Flexible and Reliable CRISPR/Cas9 Target Prediction Tool. 2015, Pubmed
Swain, Xenopus frizzled-4S, a splicing variant of Xfz4 is a context-dependent activator and inhibitor of Wnt/beta-catenin signaling. 2005, Pubmed , Xenbase
Taira, Expression of the LIM class homeobox gene Xlim-1 in pronephros and CNS cell lineages of Xenopus embryos is affected by retinoic acid and exogastrulation. 1994, Pubmed , Xenbase
Tashiro, Expression of mRNA for activin-binding protein (follistatin) during early embryonic development of Xenopus laevis. 1991, Pubmed , Xenbase
Thomas, A distant upstream promoter of the HNF-4alpha gene connects the transcription factors involved in maturity-onset diabetes of the young. 2001, Pubmed
Umbhauer, The C-terminal cytoplasmic Lys-thr-X-X-X-Trp motif in frizzled receptors mediates Wnt/beta-catenin signalling. 2000, Pubmed , Xenbase
Vignali, HNF1(beta) is required for mesoderm induction in the Xenopus embryo. 2000, Pubmed , Xenbase
Wright, XlHbox 8: a novel Xenopus homeo protein restricted to a narrow band of endoderm. 1989, Pubmed , Xenbase
Yam, Genomic structure, alternative splicing and tissue expression of rFrp/sFRP-4, the rat frizzled related protein gene. 2005, Pubmed
Zhang, Xenopus VegT RNA is localized to the vegetal cortex during oogenesis and encodes a novel T-box transcription factor involved in mesodermal patterning. 1996, Pubmed , Xenbase
Zhang, Highly efficient differentiation of human ES cells and iPS cells into mature pancreatic insulin-producing cells. 2009, Pubmed
Zhang, Different thresholds of Wnt-Frizzled 7 signaling coordinate proliferation, morphogenesis and fate of endoderm progenitor cells. 2013, Pubmed , Xenbase
Zhang, Retinoic acid-activated Ndrg1a represses Wnt/β-catenin signaling to allow Xenopus pancreas, oesophagus, stomach, and duodenum specification. 2013, Pubmed , Xenbase
