XB-ART-54900
Sci Rep
2016 Nov 16;6:37029. doi: 10.1038/srep37029.
Show Gene links
Show Anatomy links
Modulation of NMDA channel gating by Ca2+ and Cd2+ binding to the external pore mouth.
Tu YC, Yang YC, Kuo CC.
???displayArticle.abstract???
NMDA receptor channels are characterized by high Ca2+ permeability. It remains unclear whether extracellular Ca2+ could directly modulate channel gating and control Ca2+ influxes. We demonstrate a pore-blocking site external to the activation gate for extracellular Ca2+ and Cd2+, which has the same charge and radius as Ca2+ but is impermeable to the channel. The apparent affinity of Cd2+ or Ca2+ is higher toward the activated (a steady-state mixture of the open and desensitized, probably chiefly the latter) than the closed states. The blocking effect of Cd2+ is well correlated with the number of charges in the DRPEER motif at the external pore mouth, with coupling coefficients close to 1 in double mutant cycle analyses. The effect of Ca2+ and especially Cd2+ could be allosterically affected by T647A mutation located just inside the activation gate. A prominent "hook" also develops after wash-off of Cd2+ or Ca2+, suggesting faster unbinding rates of Cd2+ and Ca2+ with the mutation. We conclude that extracellular Ca2+ or Cd2+ directly binds to the DRPEER motif to modify NMDA channel activation (opening as well as desensitization), which seems to involve essential regional conformational changes centered at the bundle crossing point A652 (GluN1)/A651(GluN2).
???displayArticle.pubmedLink??? 27848984
???displayArticle.pmcLink??? PMC5111045
???displayArticle.link??? Sci Rep
???attribute.lit??? ???displayArticles.show???
|
|
Figure 1. Inhibition of the NMDA receptor currents by extracellular Cd2+ and Ca2+ presented to different gating states of the channel.(a) and (c) NMDA receptor currents are elicited by a 3-s pulse of 300 μΜ NMDA plus 30 μΜ glycine (the “NMDA pulse”) every 15 s in the absence (black) or presence (red) of 2 mM extracellular Ca2+ (a) or 30 μΜ extracellular Cd2+ (c) during the pulse. (b) and (d) NMDA receptor currents are elicited by essentially the same protocols in parts a and c, but 2 mM extracellular Ca2+ (b) or 30 μΜ extracellular Cd2+ (d) is present between rather than during the NMDA pulses. (e) NMDA receptor gating schemes for data analysis (see Methods). N denotes NMDA (assuming the presence of saturating concentrations of glycine). C, CN, and CN2 denote the closed state of the channel, bound with zero, one, and two NMDA molecules, respectively, and ON2 and DN2 are the open and desensitized state of the channel with two bound NMDA molecules, respectively. |
|
|
Figure 2. Dose-dependent inhibition of the NMDA receptor currents by Cd2+ binding to the closed state of the channel.(a) NMDA currents are elicited by essentially the same protocols as in Fig. 1d but with different concentrations of Cd2+ applied in the interpulse phase. Cd2+ dose-dependently inhibits elicited peak currents, but the late phase of the currents is always essentially unaffected. (b) The amplitude of the peak current in Cd2+ is normalized to that in control to obtain the relative current, which is plotted against Cd2+ concentration (n = 7). The data points are fitted with a Hill equation (equation (5) in Methods) with Kd and n of ~6 μM and 1, respectively. (c) The existence of Cd2+ in the interpulse phase also decreases the initial activation speed of the macroscopic current in a Cd2+ concentration-dependent manner. (d) The apparent initial speed of activation in different concentration of Cd2+ in part c is normalized to that in control to give the relative activation speed, which is plotted against Cd2+ concentration (n = 4). The data points are fitted with a Hill equation (equation (5) in Methods) with Kd and n of ~4.5 μM and 1, respectively. |
|
|
Figure 3. Cd2+ binding to the activated NMDA receptor channel with a higher affinity than to the closed channel.(a) NMDA currents are elicited by essentially the same protocols as in Fig. 1c but with different concentrations of Cd2+ applied during the NMDA pulse. Cd2+ shows a dose-dependent inhibition of the peak as well as the sustained NMDA currents during the NMDA pulse. (b) The amplitude of the sustained current in Cd2+ is normalized to that in control to obtain the relative current, and is plotted against Cd2+ concentration (n = 7). The data points are fitted with a Hill equation (equation (5) in Methods) with Kd and n of ~1.6 μM and 1, respectively. The groups of Kd values obtained from fits of each individual data sets in Fig. 2b (7.6 ± 1.2 μΜ), 2d (3.4 ± 0.66 μΜ) and 3b (1.4 ± 0.16 μΜ) are also compared with one-way ANOVA followed by the Bonferroni-Holm test. There is significant difference between Figs 2b and 3b (P = 0.0042), and between Figs 2d and 3b (p = 0.028), but not between Fig. 2b and d (p = 0.065). (c) The activation curve is shifted by 3 μM Cd2+ (n = 4). P = 0.0087, 1.0 * 10−5, 7.8 * 10−10, 4.6 * 10−10, and 9.9 * 10−7 compared with control for NMDA concentrations of 1 to 100 μM, respectively. The curves are fits to the data points in control with equation (1) with a fixed apparent dissociation constant of NMDA (KN) of 47 μM (the dotted curve) or 40 μM (the solid curve, see Methods for more details), or to the data points in 3 μM Cd2+ with equation (2) with a KCd2+,o value of 2.5 μM and a r value of 8. (d) The desensitization curve is shifted by 3 μM Cd2+ (n = 4). P = 0.19, 0.00059, 0.0018, 1.7 * 10−5, and 0.00035 compared with control for NMDA concentrations of 1 to 100 μM, respectively. The lines are fits to the data points in control with equation (3) with a fixed Kn value of 35 μM (the dotted curve) or 40 μM (the solid curve, see Methods for more details), or to the data points in 3 μM Cd2+ with equation (4) with the same KCd2+,o and r values given in part c. |
|
|
Figure 4. Cd2+ binding to the activated NMDA receptor channel via a simple bimolecular process.(a) The kinetics of development of and recovery from inhibition of the NMDA currents were studied by fast application and removal of Cd2+, respectively, with theta glass tubes. (Inset) Both the decay phase of the current after application of Cd2+ and the increment phase of the current after wash-off of Cd2+ could be fitted with a monoexponential function to give the binding and unbinding rates (the inverses of the time constants), respectively. The binding and unbinding rates of Cd2+ are plotted against Cd2+ concentration and fitted with linear regression functions (n = 4). For the binding rates, the slope and intercept are 4.3 × 105 M−1s−1 and 9.4 s−1, respectively. For the unbinding rates, the intercept is 6.8 s−1, and the slope is essentially zero (~0.01 M−1s−1). (b) Delayed recovery from desensitization by Cd2+. Note the gradually increased NMDA receptor currents in the second NMDA pulse with the lengthening of the recovery period (See Methods for protocols). 3 μM Cd2+ is either absent (control, upper panel) or present (lower panel) in the external solution. The difference between the peak current in the second NMDA pulse and the late current in the first NMDA pulse is normalized to the difference between the peak current and the late current in the first NMDA pulse to give the fraction recovered, which is plotted against the duration of the recovery period (right panel, n = 3). The curves are monoexponential fits to the data points with time constants of ~540 and ~1140 ms in control and 3 μM Cd2+, respectively. P = 0.027, 0.018, 0.00021, 0.0250, 0.0058, 0.11, 0.16, 0.28, 0.83 and 0.8, respectively, for comparison between the data points of control and 3 μM Cd2+ with gradually lengthened recovery time. |
|
|
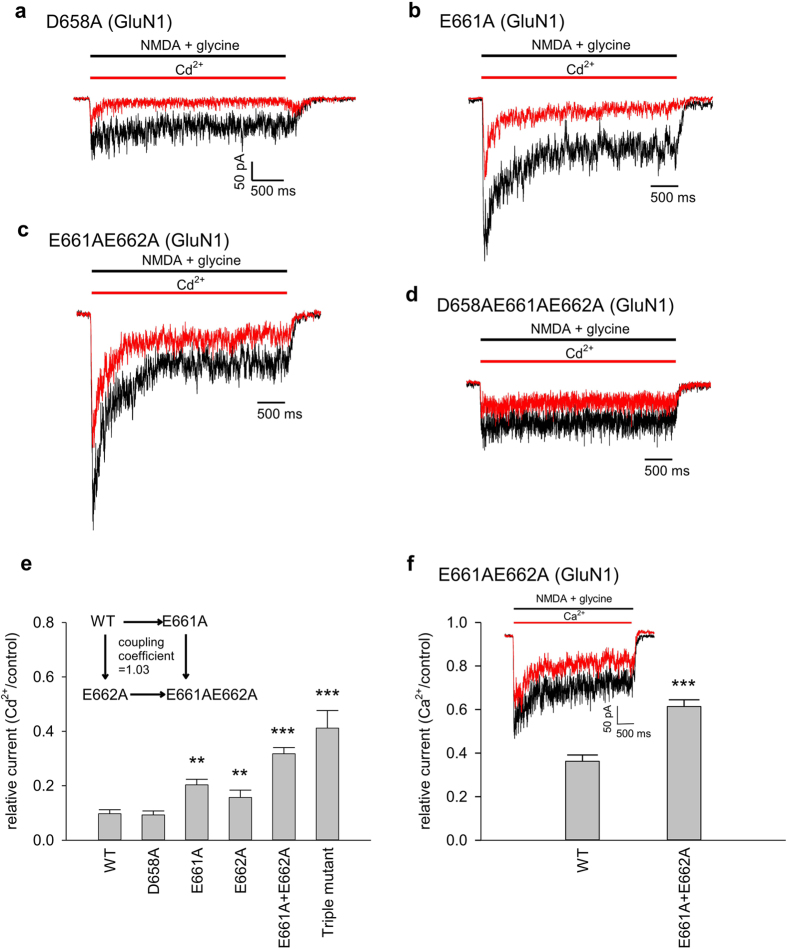
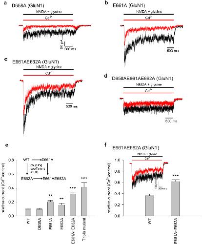
Figure 5. Reduced inhibitory effect for extracellular Cd2+ binding to the closed NMDA channel with neutralizing mutations in the DRPEER motif.(a) to (d) NMDA currents are elicited by the same protocols as that in Fig. 1d. The effect of 30 μM Cd2+ is less pronounced in the D658A and in the E661A mutant channels, and even so in the E661AE662A double and D658AE661AE662A triple mutant channels. (e) The relative current is defined by the ratio between the peak currents in 30 μM Cd2+ and in control (n = 3–13). Note the tendency of reduced Cd2+ effect with decreased number of negative charges in the motif. P = 0.034, 0.0013, 0.015, 0.00086, and 0.0093 for D658A, E661A, E662A, E661AE662A double, and D658AE661AE662A triple mutant channels compared with the wild-type (WT) channel, respectively. (Inset) The apparent dissociation constants between Cd2+ and the closed wild-type (WT), E661A, E662A, and E661AE662A mutant channels are simplistically derived with the Hill equation (assuming a Hill coefficient of 1, see Fig. 2) and the relative peak currents in 30 μM Cd2+, and are 19.6, 40.7, 37.3, and 70.2 μM, respectively. The double mutant cycle analysis shows a coupling coefficient ((KdWT × KdE661AE662A)/(KdE661A × KdE662A)) of 0.90 for the two point mutations E661A and E662A in terms of Cd2+ binding to the closed NMDA channel. |
|
|
Figure 6. Reduced inhibitory effect for extracellular Cd2+ binding to the activated NMDA channel with neutralizing mutations in the DRPEER motif.(a) to (d) NMDA receptor currents are elicited by the same protocols as those in Fig. 1c. The effect of 30 μM Cd2+ is less pronounced in the D658A and in the E661A mutant channels, and even so in the E661AE662A double and D658AE661AE662A triple mutant channels. (e) The relative current is defined by the ratio between the sustained currents in 30 μM Cd2+ and in control (n = 3–7). Note the tendency of reduced Cd2+ effect with decreased number of negative charges in the motif. P = 0.84, 0.0019, 0.0037, 9.1 * 10−6, and 0.00031 for D658A, E661A, E662A, E661AE662A double, and D658AE661AE662A triple mutant channels compared with the wild-type (WT) channel, respectively. (Inset) The apparent dissociation constants between Cd2+ and the activated wild-type (WT), E661A, E662A, and E661AE662A mutant channels are simplistically derived with the Hill equation (assuming a Hill coefficient of 1, see Fig. 2) and the relative sustained currents in 30 μM Cd2+, and are 3.2, 7.7, 5.6, and 13.9 μM, respectively. Double mutant cycle analysis shows a coupling coefficient ((KdWT × KdE661AE662A)/(KdE661A × KdE662A)) of 1.03 for the two point mutations E661A and E662A in terms of Cd2+ binding to the activated NMDA channel. (f) In the E661AE662A double mutant channels, NMDA currents are elicited by the same protocols as those in Fig. 1a (see inset currents). The relative current is defined by the ratio between the sustained currents in 2 mM extracellular Ca2+ and in control. The effect of Ca2+ is significantly decreased by the E661AE662A double mutation (n = 6; WT: n = 9). ***P = 5.1*10−5. |
|
|
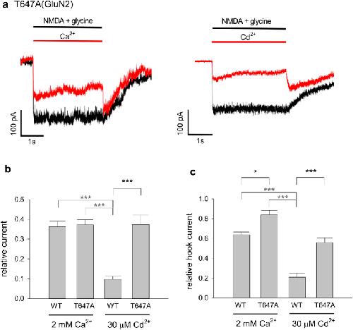
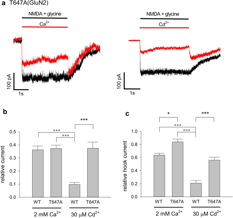
Figure 7. Reduced inhibitory effect of extracellular Ca2+ and Cd2+ and augmentation of âhookâ currents upon wash-off of both the agonists (NMDA and glycine) and the blocking ions in the T647A mutant channel.(a) NMDA currents are elicited by the same protocols as those in Fig. 1a and c. The inhibitory effect of Ca2+ (left) and Cd2+ (right) on the mutant channel currents is reduced (compared to Fig. 1). However, much more prominent âhookâ currents immediately after wash-off of both the agonists (NMDA and glycine) and the blocking cations than that in Fig. 1 are noted. (b) The relative current is defined by the ratio between the sustained currents in the absence and the presence of the blocking cations. 2âmM Ca2+ shows similar effects on the wild-type (WT, nâ=â9, data from Fig. 6f) and T647A mutant channels (nâ=â3, Pâ=â0.88). 30âμM Cd2+ has a significantly smaller effect on the T647A mutant channel (nâ=â8) compared to that on the WT channel (nâ=â6, data from Fig. 6e, Pâ=â0.00037). (c) The relative hook current is defined by the ratio between the current peak after wash-off of both the agonists and the blocking cations and the sustained current right before the wash-off. N numbers are the same as those in part b. Both 2âmM Ca2+ (Pâ=â0.028) and 30âμM Cd2+ (Pâ=â0.00012) produce a significantly larger hook current in the T647A mutant channel than in the WT channel. |
|
|
Figure 8. Molecular modeling of the NMDA channel, with emphasis on the region of the SYTANLAFF and DRPEER motifs.The four different subunits of the NMDA channel are illustrated in four different colors, respectively (GluN1: grey and blue; GluN2: yellow and green), except that the SYTANLAFF motifs (the bundle crossing or the presumable activation “gate” regions) in GluN1 and GluN2 are colored in pink and red, respectively. The side chains of the DRPEER motifs (in GluN1 subunits) are shown in ball-and-stick sketches. The Ca2+ and Cd2+ ions are colored in purple and dark yellow, respectively. (a) The whole closed wild-type (WT) NMDA channel. The boxed area is enlarged for the following figures, which are also visualized with the same orientation. One may use the pitch of the α-helices (5.4 Å) as a scale, but should be aware that the figures are just two-dimensional presentations of three-dimensional structures. (b–d) The closed WT NMDA channel in control (b), or with Ca2+ (c) or Cd2+ (d) binding to the DRPEER motifs. Note the shapely α-helical structures in the SYTANLAFF motifs and vicinity in the control condition, and the evident conformational changes (e.g. disruption of helices into loops) induced by Ca2+ or Cd2+ binding. (e–g) The open/desensitized WT NMDA channel (i.e. the most stable conformation of the channel in the presence of 2 glutamates and 2 glycines, thus most likely a “mixed” conformation of both open and desensitized states) in control (e), or with Ca2+ (f) or Cd2+ (g) binding to the DRPEER motifs. Note the similarities in the conformational changes in the SYTANLAFF motifs and vicinity in part e to those in parts c and d. Also, Ca2+ or Cd2+ binding induces much less conformational changes in the open/desensitized than in the closed channels. (h–j) The closed T647A mutant channel in control (h), or with Ca2+ (i) or Cd2+ (j) binding to the DRPEER motifs. Note the differences in the conformational changes induced by Ca2+ and Cd2+ binding (e.g. different patterns of disruption of the helices into loops) between the mutant and the WT channel. |
References [+] :
Ascher,
The role of divalent cations in the N-methyl-D-aspartate responses of mouse central neurones in culture.
1988, Pubmed
Ascher, The role of divalent cations in the N-methyl-D-aspartate responses of mouse central neurones in culture. 1988, Pubmed
Beck, NMDAR channel segments forming the extracellular vestibule inferred from the accessibility of substituted cysteines. 1999, Pubmed , Xenbase
Benninger, Extracellular calcium and potassium changes in hippocampal slices. 1980, Pubmed
Chang, The activation gate and gating mechanism of the NMDA receptor. 2008, Pubmed , Xenbase
Chang, Molecular determinants of the anticonvulsant felbamate binding site in the N-methyl-D-aspartate receptor. 2008, Pubmed , Xenbase
Chang, Characterization of the gating conformational changes in the felbamate binding site in NMDA channels. 2007, Pubmed
Chen, Regulation of NMDA receptors by phosphorylation. 2007, Pubmed
Choi, Effect of Src kinase phosphorylation on disordered C-terminal domain of N-methyl-D-aspartic acid (NMDA) receptor subunit GluN2B protein. 2011, Pubmed
Clark, The effect of agonist concentration, membrane voltage and calcium on N-methyl-D-aspartate receptor desensitization. 1990, Pubmed
Colquhoun, Desensitization of N-methyl-D-aspartate receptors: a problem of interpretation. 1995, Pubmed
Dingledine, The glutamate receptor ion channels. 1999, Pubmed
Favre, On the structural basis for ionic selectivity among Na+, K+, and Ca2+ in the voltage-gated sodium channel. 1996, Pubmed , Xenbase
Furukawa, Subunit arrangement and function in NMDA receptors. 2005, Pubmed
Gloor, Epilepsy: relationships between electrophysiology and intracellular mechanisms involving second messengers and gene expression. 1989, Pubmed
Gnegy, Ca2+/calmodulin signaling in NMDA-induced synaptic plasticity. 2000, Pubmed
Hardingham, Synaptic versus extrasynaptic NMDA receptor signalling: implications for neurodegenerative disorders. 2010, Pubmed
Heinemann, Extracellular calcium activity changes in cat sensorimotor cortex induced by iontophoretic application of aminoacids. 1980, Pubmed
Heinemann, Extracellular calcium and potassium concentration changes in chronic epileptic brain tissue. 1986, Pubmed
Hu, Molecular determinants of glycine-independent desensitization of NR1/NR2A receptors. 2005, Pubmed
Hynd, Glutamate-mediated excitotoxicity and neurodegeneration in Alzheimer's disease. 2004, Pubmed
Karakas, Crystal structure of a heterotetrameric NMDA receptor ion channel. 2014, Pubmed
Krupp, Calcium-dependent inactivation of recombinant N-methyl-D-aspartate receptors is NR2 subunit specific. 1996, Pubmed
Krupp, Calcineurin acts via the C-terminus of NR2A to modulate desensitization of NMDA receptors. 2002, Pubmed
Kuner, Structure of the NMDA receptor channel M2 segment inferred from the accessibility of substituted cysteines. 1996, Pubmed , Xenbase
Kuner, A common architecture for K+ channels and ionotropic glutamate receptors? 2003, Pubmed
Kuo, Use-dependent inhibition of the N-methyl-D-aspartate currents by felbamate: a gating modifier with selective binding to the desensitized channels. 2004, Pubmed
Kuo, Characterization of the high-affinity Ca2+ binding sites in the L-type Ca2+ channel pore in rat phaeochromocytoma cells. 1993, Pubmed
Kuo, Ion permeation through the L-type Ca2+ channel in rat phaeochromocytoma cells: two sets of ion binding sites in the pore. 1993, Pubmed
Lee, NMDA receptor structures reveal subunit arrangement and pore architecture. 2014, Pubmed , Xenbase
Legendre, Inactivation of NMDA channels in cultured hippocampal neurons by intracellular calcium. 1993, Pubmed
Lin, Both open and closed NMDA receptor channels desensitize. 1994, Pubmed
MacDonald, Paradox of Ca2+ signaling, cell death and stroke. 2006, Pubmed
Maki, Extracellular Ca(2+) ions reduce NMDA receptor conductance and gating. 2014, Pubmed
Mayer, Structure and function of glutamate receptor ion channels. 2004, Pubmed
Medina, Calcium-dependent inactivation of heteromeric NMDA receptor-channels expressed in human embryonic kidney cells. 1995, Pubmed
Michaelis, Molecular biology of glutamate receptors in the central nervous system and their role in excitotoxicity, oxidative stress and aging. 1998, Pubmed
Mody, NMDA receptor-dependent excitotoxicity: the role of intracellular Ca2+ release. 1995, Pubmed
Murthy, Probing the activation sequence of NMDA receptors with lurcher mutations. 2012, Pubmed
Nicholson, Calcium modulation in brain extracellular microenvironment demonstrated with ion-selective micropipette. 1977, Pubmed
Pérez-Otaño, Homeostatic plasticity and NMDA receptor trafficking. 2005, Pubmed
Planells-Cases, Molecular cloning, functional expression, and pharmacological characterization of an N-methyl-D-aspartate receptor subunit from human brain. 1993, Pubmed , Xenbase
Rison, Long-term potentiation and N-methyl-D-aspartate receptors: foundations of memory and neurologic disease? 1995, Pubmed
Rosenmund, Calcium-dependent inactivation of synaptic NMDA receptors in hippocampal neurons. 1995, Pubmed
Rosenmund, Calcium-induced actin depolymerization reduces NMDA channel activity. 1993, Pubmed
Rusakov, Extracellular Ca2+ depletion contributes to fast activity-dependent modulation of synaptic transmission in the brain. 2003, Pubmed
Salińska, NMDA receptor-mediated calcium fluxes in the hippocampus: relevance to ischemic brain pathology. 1996, Pubmed
Schoepfer, Molecular biology of glutamate receptors. 1994, Pubmed
Sessoms-Sikes, CaMKIIalpha enhances the desensitization of NR2B-containing NMDA receptors by an autophosphorylation-dependent mechanism. 2005, Pubmed
Sornarajah, NMDA receptor desensitization regulated by direct binding to PDZ1-2 domains of PSD-95. 2008, Pubmed
Sun, On the structural basis for size-selective permeation of organic cations through the voltage-gated sodium channel. Effect of alanine mutations at the DEKA locus on selectivity, inhibition by Ca2+ and H+, and molecular sieving. 1997, Pubmed
Tu, The differential contribution of GluN1 and GluN2 to the gating operation of the NMDA receptor channel. 2015, Pubmed
Vissel, Intracellular domains of NR2 alter calcium-dependent inactivation of N-methyl-D-aspartate receptors. 2002, Pubmed
Vyklický, Calcium-mediated modulation of N-methyl-D-aspartate (NMDA) responses in cultured rat hippocampal neurones. 1993, Pubmed
Watanabe, DRPEER: a motif in the extracellular vestibule conferring high Ca2+ flux rates in NMDA receptor channels. 2002, Pubmed , Xenbase
Wisden, Mammalian ionotropic glutamate receptors. 1993, Pubmed
Zarei, Ionic permeability characteristics of the N-methyl-D-aspartate receptor channel. 1994, Pubmed
