|
Figure 1. SMCHD1 mutations in FSHD2 and BAMS patients frequently occur within the GHKLcontaining
N-terminal region, which holds structural homology to Hsp90.
(a) Domain architectures of (top) full-length Hsp90 comprising of three domains: GHKL ATPase, Middle
and C-terminal (CTD) domain, with domain boundaries indicated above as amino acids; (bottom) fulllength
SMCHD1 comprising of the GHKL-containing N-terminal region (residues 111-702) and an SMC
hinge domain (1683-1899).
(b-c) Illustration of studied SMCHD1 mutations associated with FSHD2 (blue) and BAMS (yellow) located
within SMCHD1’s N-terminal region, where the GHKL ATPase is colored in red and the extended region
is shown grey; depicted in (b) the gene structure and (c) a homology model of Smchd1’s N-terminal region
based on Hsp90, indicating the catalytic motif I in purple.
(d) Multiple sequence alignment of Smchd1 (111-702 residues) orthologue sequences from Homo sapiens,
Rattus norvegicus, Mus musculus, Gallus gallus and Xenopus tropicalis. Conserved residues are colored in
red, while non-conserved residues are typed in black; highlighting the four GHKL motifs (purple) and
mutations associated with FSHD2 (blue) and BAMS (yellow). The alignment was generated with
CLUSTAL W and ESPript3.0. |
|
Figure 2. Protein purification and thermal stability analyses of studied Smchd1 N-terminal region
mutants.
(a-b) Size exclusion chromatography (SEC) profiles of (a) FSHD2-associated (blue) and (b) BAMSassociated
(red) recombinant proteins, indicating absorbance at 280 nm (y-axis, arbitrary units) and elution
volume (x-axis, millilitres), obtained via a Superdex 200 10/30 column. Wild-type Smchd1 elution is shown
in black as a comparison in both (a) and (b). Elution time of molecular weight (MW) markers are indicated
above, in kiodaltons (kDa).
(c) Representative Coomassie-stained 4-12% (w/v) reducing SDS-PAGE gel indicating collected fractions
following SEC and the high-purity of protein obtained. MW markers are shown on the left.
(d-e) Thermal shift assay (TSA) results of all studied (d) FSHD2 and (e) BAMS mutants; indicating
fluorescence intensity (y-axis, 530 nm), temperature (x-axis, °C) and the melting temperature (Tm) at which
50% protein has denatured as a horizontal dotted-line. The TSA plots are representative of two independent
experiments for each mutant. A table of summary is portrayed in (f).
(g-i) Ab initio bead models of representative FSHD2 and BAMS mutants derived from in solution small
angle X-ray scattering (SAXS) data indicate a conserved structural topology. WT Smchd1 (g) was
previously analyzed (20) and used to compare with newly acquired analyses of the G478E FSHD2
(h) and S135C BAMS (i) mutants. Ab initio models (panels i.) are represented as a grey surface,
superimposed with the predicted structural model of Smchd1’s N-terminal region based on the
Hsp90 crystal structure (PDB:2cg9), shown in cyan for WT and FSHD-associated mutants and in
yellow for BAMS-associated mutants. Affected residues are depicted as red-colored spheres across
all models. Images were obtained via PyMOL. Panels (ii) depict scattering profiles, with intensity
of scattered X-rays, I(q) as a function of momentum transfer, q, in Å-1, showing inset Guinier plots
for the corresponding mutants, where linearity indicates monodisperse particles. The radius of
gyration (Rg) and initial scattering intensity (I(0)) were approximated from the Guinier plots via
the software PRIMUS. Panels (iii) indicate the pair-distribution functions, P(r), obtained via
Fourier transformations of the scattering intensity data (panels (ii)), via the software GNOM. Rg
and DMAX (maximum dimension) values were also calculated from the P(r) analyses. Calculated
values are summarized in Table 1 and presented in entirety in Table S1. SAXS data and analyses
for 7 FSHD2 and 7 BAMS mutants are presented in Figure S1. |
|
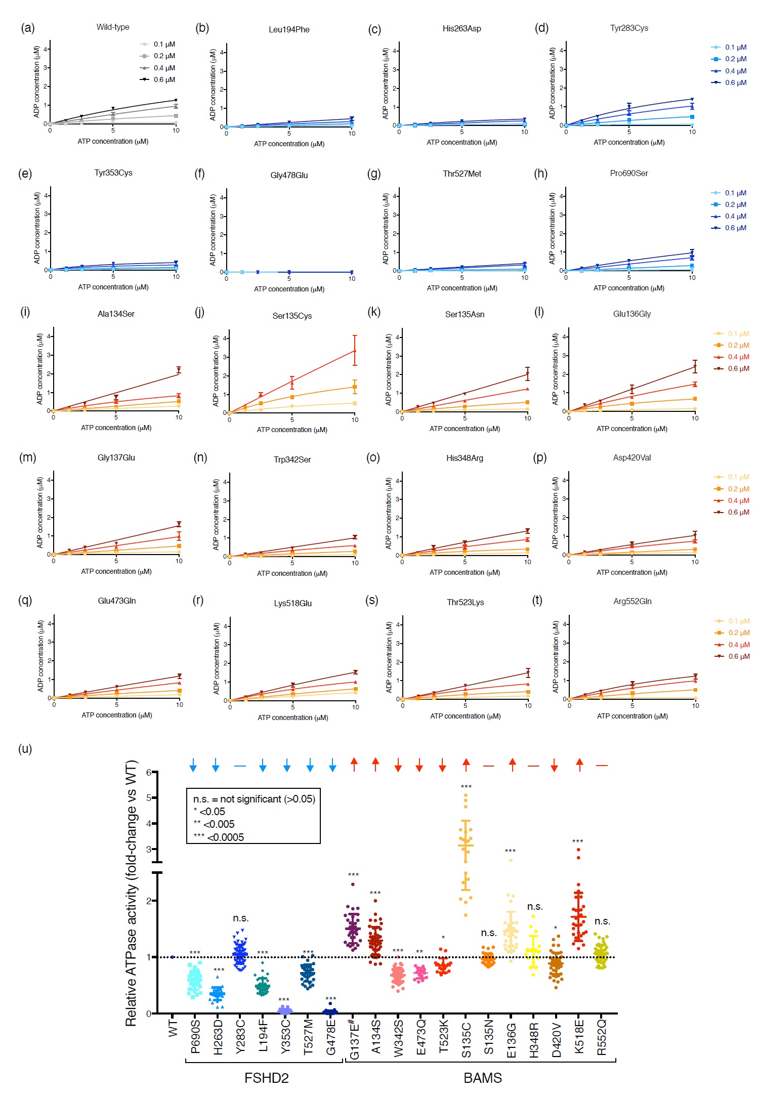
Figure 3. In vitro ATPase analyses indicate FSHD-associated mutants display a loss of catalytic
ability, whereas varied changes are observed across BAMS mutants.
(a-t) ATPase activity analyses of (b-h) FSHD2- and (i-t) BAMS-associated mutants, alongside (a)
representative WT-protein activity. Each graph indicates ATP concentration (x-axis, μM), concentration of
ADP produced (y-axis, μM) and protein concentration (right panels), where measurements were performed
in technical triplicates and error bars represent ± standard deviation, with at least two independent
experiments performed for each protein variant. Plots (a-t) depict individual experiments carried out at
separate times, where WT protein was assessed within each assay (not shown) and profile (a) serves as a
representative. ATPase analyses for mutants A134S, S135C, E136G, D420V, Y353C and T527M were
previously reported in Gordon et al. (6), with additional repetitions included in these studies.
(u) Relative fold-change in ATPase activity (y-axis) of all studied mutants in comparison to WT protein,
where individual mutations are indicated (x-axis), alongside overall changes in catalytic activity depicted
by overhead arrows (FSHD2 in blue, BAMS in red) or a horizontal, line if no significant change was
apparent. G137E is indicated with # as the mutation was reported in both a BAMS and an FSHD2 patient,
yet we included it in the BAMS cohort for analyses purposes. Fold-change values were calculated by direct
comparison of 16 points (four ATP and protein concentrations tested per mutant) obtained for each mutant,
compared to the corresponding 16 values obtained for the WT-protein within each assay performed.
Statistical analysis was carried out using the Wilcoxon matched-pairs signed-rank test, additionally
applying a correction for multiple testing. P-values were obtained, as indicated in the outlined box. Refer
to (u) for comparing ATPase activity of mutants to WT-protein. |
|
Figure 4. BAMS-associated mutant forms of SMCHD1 result in a decreased eye diameter in Xenopus
laevis
(a) Synthesized mRNA encoding full length human SMCHD1 was injected into the two dorsal animal
blastomeres at the 8-cell stage to target the head structures. (b-e) Representative images of Stage 45 tadpoles
that are uninjected (b), injected with WT (c), or with R552Q mRNA (d-e). (f) Western blot showing that
all injected mRNAs produced full length SMCHD1 protein. Y353C mRNA has been tested previously (6).
(g) Measurements of eye diameter of tadpoles show that all BAMS-associated mutants cause a significant
reduction in eye size. n indicates the number of embryos analyzed, data are shown as means ± s.d. and p
values were calculated by one way ANOVA followed by Dunnâs post test. n.s.: not significant, ***p<0.001. |
|
Figure S1. Ab initio bead models of selected FSHD2 and BAMS mutants indicate a conserved structural ensemble across the proteins.
(a) i. WT Smchd1 was previously analyzed (1) and used as a comparison in this figure. Ab initio models (panels i.) are represented as a grey surface, superimposed with the predicted structural
model of Smchd1’s N-terminal region based on the Hsp90 crystal structure (PDB:2cg9), shown in cyan for WT and FSHD-associated mutants (b-h) and in yellow for BAMS-associated mutants
(i-o). Affected residues are depicted as red-colored spheres across all models. Images were obtained via PyMOL.
Panels (ii) depict scattering profiles, with intensity of scattered X-rays, I(q) as a function of momentum transfer, q, in Å-1, showing inset Guinier plots for the corresponding mutants, where
linearity indicates monodisperse particles. The radius of gyration (Rg) and initial scattering intensity (I(0)) were approximated from the Guinier plots via the software PRIMUS. Panels (iii)
indicate the pair-distribution functions, P(r), obtained via Fourier transformations of the scattering intensity data (panels (ii)), via the software GNOM. Rg and Dmax (maximum dimension)
values were also calculated from the P(r) analyses. See calculated values in Table S1. |
|
Figure S2. Time-course in vitro assay measuring ATP hydrolysis of Smchd1’s N-terminal region.
The assay was performed using either (a) 0.1 μM or (b) 0.2 μM wild-type Smchd1 N-terminal region
protein. Each of the graphs indicate time (x-axis, minutes) after the addition of ATP to the reaction,
and concentration of ADP produced (y-axis, μM). The first measurement was obtained after 60-min
due to poor initial signal owing to the equilibration time for the ADP-binding antibody. The tested
ATP concentrations are indicated in the right panel. Measurements were performed in technical
triplicates, where error bars represent ± standard deviation. |