XB-ART-54885
Elife
2018 May 10;7. doi: 10.7554/eLife.36409.
Show Gene links
Show Anatomy links
Structure of a TRPM2 channel in complex with Ca2+ explains unique gating regulation.
Zhang Z, Tóth B, Szollosi A, Chen J, Csanády L.
???displayArticle.abstract???
Transient receptor potential melastatin 2 (TRPM2) is a Ca2+-permeable cation channel required for immune cell activation, insulin secretion, and body heat control. TRPM2 is activated by cytosolic Ca2+, phosphatidyl-inositol-4,5-bisphosphate and ADP ribose. Here, we present the ~3 Å resolution electron cryo-microscopic structure of TRPM2 from Nematostella vectensis, 63% similar in sequence to human TRPM2, in the Ca2+-bound closed state. Compared to other TRPM channels, TRPM2 exhibits unique structural features that correlate with its function. The pore is larger and more negatively charged, consistent with its high Ca2+ selectivity and larger conductance. The intracellular Ca2+ binding sites are connected to the pore and cytosol, explaining the unusual dependence of TRPM2 activity on intra- and extracellular Ca2+. In addition, the absence of a post-filter motif is likely the cause of the rapid inactivation of human TRPM2. Together, our cryo-EM and electrophysiology studies provide a molecular understanding of the unique gating mechanism of TRPM2.
???displayArticle.pubmedLink??? 29745897
???displayArticle.pmcLink??? PMC5976436
???displayArticle.link??? Elife
Species referenced: Xenopus
Genes referenced: ins mcoln3 trpm2 trpm4 trpm5 trpm8 trpv1 trpv2 trpv6
???attribute.lit??? ???displayArticles.show???
|
|
Figure 1. Basic functional properties of the Nematostella vectensis (nv) TRPM2 channel.(A) Macroscopic inward Na+ currents in an inside-out patch excised from a Xenopus laevis oocyte overexpressing nvTRPM2, evoked by superfusion of the cytoplasmic patch surface with 100 μM ADPR (black bar) plus 40 μM free Ca2+ (gray bars); extracellular (pipette) [Ca2+] was ~1 nM, membrane potential was â20 mV. (B) Effects of 25 μM dioctanoyl-PIP2 (blue bars) on nvTRPM2 channel currents before and after exposure to 15 μg/ml polylysine (red bar). Conditions as in (A). |
|
|
Figure 2. Cryo-EM structure of the nvTRPM2 channel.(A–C) Different views of the overall structure of the nvTRPM2 tetramer. Protomers are color coded. Gray bars in (A) represent approximate membrane boundaries. Transmembrane helices S1-S6 of one subunit are labeled in (B). (D) Schematic domain structure of nvTRPM2. Regions not built in the final model are indicated with dashed boxes. (E–G) Domain organization of nvTRPM2. In (E), one subunit is shown in ribbon, the remaining subunits as gray surfaces. In (F) and (G), the transmembrane domains are represented as ribbon, the cytosolic domains as surfaces. Domain color coding in (E–G) follows that in (D). Two N-Acetylglucosamines attached to residue N1017 are shown as sticks. See also Figure 2—figure supplements 1–5.Figure 2—figure supplement 1. Cryo-EM structure determination and evaluation.(A) Flow chart of data processing. (B) Angular distributions for all the particles used in the final reconstruction. Red and higher cylinders represent more particles, blue and shorter cylinders less particles, assigned to a specific orientation. (C) Fourier shell correlation (FSC) curves between two half datasets calculated by Relion before (blue) and after (black) post-processing. (D) Local resolution estimation calculated by Blocres. |
|
|
Figure 2—figure supplement 2. Validation of the atomic model.(A) Local EM density maps and fitted atomic models for representative regions of the structure. (B) Fourier shell correlation (FSC) curves between the model and different maps. The model was refined against half map1. (C) Summary of data collection parameters and structure refinement statistics. |
|
|
Figure 2âfigure supplement 3. Multiple sequence alignment of TRPM proteins.Sequence alignment of TRPM2, TRPM4, TRPM5, and TRPM8 channel orthologs (h: human, nv: Nematostella vectensis, mm: Mus musculus, fa: Ficedula albicollis) predicted by Clustal Omega (Li et al., 2015), and manually adjusted in the pore region. Conserved residues are shaded according to percentage of identity using Jalview (Waterhouse et al., 2009). Secondary structure elements are shown for nvTRPM2 above the sequences, and colored according to Figure 2. Colored boxes identify residues discussed in the text: residues involved in Ca2+ coordination (orange boxes), conserved arginines in helix S4 (blue boxes), residues that form the post-filter helix in nvTRPM2, and that corresponding to K1047 in nvTRPM2 (red boxes), negative residues in nvTRPM2 inner vestibule (pink boxes). |
|
|
Figure 2—figure supplement 4. Intra- and inter-subunit interactions.(A) Intra-subunit interactions. Interactions between different domains within one subunit shown in cartoon representation and color-coded by domains (see Figure 2D). (B) Inter-subunit interactions. Interactions between two adjacent subunits shown in cartoon representation. One subunit is color-coded by domains (see Figure 2D), the other subunit is gray. Numbered insets in (A) and (B) magnify regions marked by dashed boxes, and display side chains involved in hydrophobic (<4.0 Å) and electrostatic interactions (<3.5 Å) as sticks. Electrostatic interactions are further indicated with dotted lines. A comparison of the ATP binding site of mmTRPM4 (PDB: 6BCO) with the corresponding region of nvTRPM2 is attached to inset three with a dotted box. |
|
|
Figure 2—figure supplement 5. Structural comparisons between individual domains, one subunit, or the entire tetramer of nvTRPM2 and other TRPM family channels.The superposition was performed for individual domains (NTD, ARD-LHD, and TM-Stretcher-CC), the integral subunit, as well as the entire tetramer. The root-mean-square deviations (RMSDs) between nvTRPM2 (blue) and mmTRPM4_apo (red, PDB: 6BCJ), hsTRPM4_Ca2+ (green, PDB: 6BQV), hsTRPM4_Ca2++DVT (yellow, PDB: 5WP6), and faTRPM8_apo (gray, PDB: 6BPQ) are 1.9 Å (299 Cα atoms), 1.8 Å (269 Cα atoms), 2.0 Å (293 Cα atoms), and 2.2 Å (230 Cα atoms), respectively, for the NTD, 1.7 Å (248 Cα atoms), 1.6 Å (232 Cα atoms), 1.8 Å (227 Cα atoms), and 1.8 Å (222 Cα atoms), respectively, for the ARD-LHD, and 2.4 Å (318 Cα atoms), 2.4 Å (333 Cα atoms), 2.9 Å (316 Cα atoms), and 3.2 Å (207 Cα atoms), respectively, for the TM-Stretcher-CC. |
|
|
Figure 3. Pore of the nvTRPM2 channel.(A) Ribbon representation of the ion pore, front and rear subunits are removed for clarity. The dotted mesh distinguishes regions that are too tight (red, radius <1.15 à ) or just spatious enough (green, 1.15 - 2.30 à ) for a single water molecule to pass, as well as regions with a radius larger than 2.30 à (purple). Residues facing the pore are shown as sticks. The E1042 and K1047 side chains (blue sticks) form a salt bridge (blue dotted line). (B) Van der Waals radius of the pore along the central axis. (C) Electron densities in the selectivity filter (blue meshes), and nearby residues (sticks). The Na+ ions within the pore are represented as green spheres. (D) Extracellular view of the pore. Left panel: Surface representation; the selectivity filter and post-filter helix are shown in ribbon, the side chains of some important acidic residues as sticks. Right panel: Electrostatic property of the surface calculated at pH 7 and 0.15 M concentrations of monovalent cations and anions. (E) Cytoplasmic view of the pore. A constricting acidic residue (E1090) is shown as sticks in the left panel. (FâG) Unitary currents (left) and unitary current-voltage (iâV) relationships (right; solid black symbols (mean ± SEM)) of nvTRPM2 channels in symmetrical 144 mM Na+ as the cation (F), or with 12 mM Ca2+ in the extracellular (pipette) and 144 mM Na+ in the intracellular (bath) solution (G). Open blue symbols (mean ± SEM) in the i-V graphs, replotted from (Tóth and Csanády, 2012), represent hTRPM2. Smooth fitted curves in (G) were used to estimate reversal potentials under bi-ionic conditions (see Materials and Methods). (H) Inactivation of WT hTRPM2 (top left) and of nvTRPM2 with residues 1040â1042 (LDE) replaced by a GY doublet (bottom right), and lack of inactivation of WT nvTRPM2 (top right) and of hTRPM2 with residues 984â985 (GY) replaced by an LDE triplet (bottom left). Membrane potential was â20 mV, currents were activated by cytosolic exposures to 100 μM ADPR (black bars; 32 μM for hTRPM2) plus 125 μM Ca2+ (gray bars). Inset: Sequence alignment highlighting target residues (red box) swapped between nv and hTRPM2; pfh, post-filter helix. See also Figure 3âfigure supplements 1â3.Figure 3âfigure supplement 1. Structural comparisons between the ion channel pore of nvTRPM2 and of other TRPM family channels.(A) Superposition of the pore region (S5âS6) between nvTRPM2 and other TRPM family structures. The same structures as those in Figure 2âfigure supplement 5 were used for comparison. Only one subunit is colored, the other three are gray. The root-mean-square deviations (RMSDs) between nvTRPM2 (blue) and mmTRPM4_apo (red), hsTRPM4_Ca2+ (green), hsTRPM4_Ca2++DVT (yellow), and faTRPM8_apo (gray) are 1.5 à (457 Cα atoms), 1.6 à (448 Cα atoms), 1.6 à (444 Cα atoms), and 3.4 à (267 Cα atoms), respectively. (B) Comparison of diameters of the external and internal vestibule of nvTRPM2 and of various TRPM4 structures. Side chains important for shaping both vestibules are highlighted as sticks. (CâD) Electrostatic surface representations showing the external (C) and internal (D) entrances of the pore for nvTRPM2 and for various TRPM4 structures. |
|
|
Figure 3—figure supplement 2. Disruption of post-filter salt bridge does not cause inactivation.(A–B) Lack of inactivation of nvTRPM2 channels in which the E1042-K1047 salt bridge has been disrupted by mutation K1047A (A) or K1047E (B). Membrane potential was −20 mV, currents were activated by cytosolic exposures to 100 μM ADPR (black bars) plus 125 μM Ca2+ (gray bars). |
|
|
Figure 3âfigure supplement 3. Alpha-pi-alpha helical transition in S6 of TRP family channels.Pairwise structural superposition of the pore domain of one nvTRPM2 subunit (blue) with those of other TRP channels (green), including mm (Mus musculus) and hs (Homo sapiens) TRPM4 (PDB: 6BCJ and 6BQV), rn (Rattus norvegicus) TRPV1 (PDB: 5IRZ and 5IRX), hsTRPA1 (PDB: 3J9P), hsPKD2 (PDB: 5T4D), hsTRPML1 (PDB: 5WJ5), cj (Callithrix jacchus) TRPML3 (PDB: 5W3S), hsTRPV6 (PDB: 6BO8 and 6BOA), oc (Oryctolagus cuniculus) TRPV2 (PDB: 5AN8), and rnTRPV2 (PDB: 5HI9). The two structures that are in the open conformation are indicated, all other structures represent the closed conformation. The α- to Ï-helix transition regions in S6 are shown as thicker ribbon and highlighted with pink bands. Structures that are Ï- or α-helical in this region are boxed separately. In all structures the residue corresponding to the alanine gating hinge of TRPV6, and the two residues that form the lower gate, are labeled and shown with side chains. |
|
|
Figure 4. The nvTRPM2 Ca2+binding site.(A) The Ca2+ binding site is located close to the inner leaflet of the membrane. One subunit is represented as electrostatic surface, the remaining three are shown as ribbon. The position of the Ca2+ binding site (hidden behind surface) is indicated with a dashed box and the vestibule of the peripheral tunnel is marked with an arrow. (B) A cross section of the Ca2+ binding site. Ca2+ is shown as a magenta sphere. Side chains of residues from S2 and S3 involved in Ca2+ coordination, as well as nearby side chains of residues in TRP helix 1, are shown as sticks. The peripheral tunnel located between the transmembrane and the TRP domain is indicated with a dashed ellipse. (C) Local EM densities and geometry of the Ca2+ binding site. The nearby phospholipid with a poorly resolved head group was modeled as a phosphatidic acid. (D, GâJ) Macroscopic inward Na+ currents through WT (D), Q896A (G), N918A (H), D921A (I), and E1110A (J) nvTRPM2, evoked by cytosolic exposures to 100 μM ADPR (black bars) and various concentrations (in μM) of free Ca2+ (gray bars), with or without 25 μM dioctanoyl-PIP2 (blue bars). Extracellular (pipette) [Ca2+] was ~1 nM, membrane potential was â20 mV. (E) Absolute values of WT nvTRPM2 unitary current amplitudes (mean ± SEM) under conditions similar to those in panel D: at â20 mV membrane potential in the presence of symmetrical 144 mM Na+, but various cytosolic [Ca2+] (in μM). (F) Dependence on cytosolic [Ca2+] of nvTRPM2 open probability (Po; mean ±SEM), normalized to that in 125 μM Ca2+ (Po;125), calculated as Po/Po;125=(I/I125)/(i/i125) (I, macroscopic current; i, unitary current). Gray curve is a fit to the Hill equation with parameters plotted. (K) Dependence on cytosolic [Ca2+] of macroscopic current (left; mean ± SEM) and of channel open probability (right; mean ± SEM), normalized to the values observed in the presence of 125 μM Ca2+ + 25 μM dioctanoyl-PIP2 (see Materials and Methods), for WT (gray), Q896A (red), N918A (blue), D921A (purple), and E1110A (green) nvTRPM2. Fractional Po was calculated as in (F), except for D921A for which it was estimated using dwell-time analysis (see Materials and methods) as currents in the absence of PIP2 were too small for reliable cursor measurement. See also Figure 4âfigure supplement 1.Figure 4âfigure supplement 1. Density maps around the Ca2+binding site.The full map and both half maps are presented. Residues that participate in Ca2+ binding are labeled with black font. Some adjacent acid amino acids not involved in hydrogen bonds or ion bindings are labeled with red font. Note strong side-chain densities for the acidic amino acids that participate in Ca2+ binding (D921 and E893), but poor side-chain densities for those that are not involved in hydrogen bonding or Ca2+ coordination (E892, D915, and D1106). |
|
|
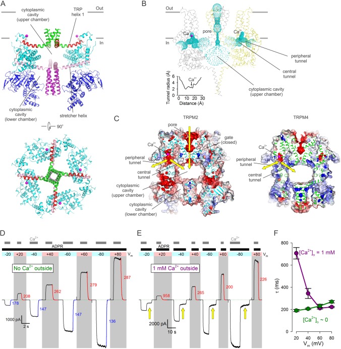
Figure 5. Cytoplasmic cavities and tunnels.(A) Architecture of the cytoplasmic cavity viewed from an angle parallel (top) or perpendicular (bottom) to the membrane plane. The NTD (blue), the LHD (cyan), the cytoplasmic ends of transmembrane helix S6 (green), TRP helix 1 and the TRP loop (red), the stretcher helix (pink), and the CC (purple) are shown as cartoon, Ca2+ ions as magenta spheres, and the E1110 side chain as sticks. In the top panel two diagonally opposing subunits are shown, in the bottom panel the NTD is removed for clarity. (B) Ribbon representation of the top and middle tiers and the CC helices, front and rear subunits omitted for clarity. Dotted mesh represents the contiguous surface that lines the pore, the upper chamber, the central and peripheral tunnels, and the Ca2+ binding sites. Inset plots the van der Waals radius of the tunnel along its central axis. (C) Longitudinal cross sections through nvTRPM2 (left) and hTRPM4 (right; PDBID:6BQV), showing connectivities and surface electrostatics for the upper chamber, a central and peripheral tunnel, and the corresponding Ca2+ binding site. Yellow arrows highlight possible pathways for Ca2+ flux. (D–E) Macroscopic nvTRPM2 currents evoked at various membrane potentials (colored bars and shading) by cytosolic exposures to 100 μM ADPR +125 μM Ca2+, in the presence of either ~1 nM (D) or 1 mM (E) free Ca2+ in the extracellular (pipette) solution. Colored curves are single exponentials fitted to the current decay time courses that follow cytosolic Ca2+ removal, colored numbers are time constants (in ms). Green dotted line marks zero-current level. Yellow arrows in (E) highlight current fractions that survive removal of cytosolic Ca2+. (F) Voltage dependence of closing time constants (mean ± SEM) upon cytosolic Ca2+ removal, in the presence (purple symbols) or absence (green symbols) of extracellular Ca2+. |
|
|
Figure 6. Activation by ADPR of nvTRPM2 current in the presence of external but absence of cytosolic Ca2+.(A) Cartoon interpretation of the molecular events that occur during consecutive time intervals (sections a-g, also identified by intermittent gray shading in (A)-(B)) of the current recording in (B). Membrane, light cyan; nvTRPM2 protein, dark gray; Ca2+ ions, magenta spheres; ADPR, green letters ‘A’; direction of Ca2+ flow, yellow arrows. (B) In the presence of 1 mM external Ca2+, at −20 mV membrane potential, a fraction of the macroscopic nvTRPM2 current evoked by cytosolic exposure to 100 μM ADPR +125 μM free Ca2+ survives cytosolic Ca2+ removal, and subsides only upon removal of ADPR (see Figure 5E). A second application of 100 μM ADPR, without cytosolic Ca2+, activates a current comparable to that which survived prior Ca2+ removal. Note delayed current activation following exposure to ADPR alone. |
|
|
Figure 2—figure supplement 1. Cryo-EM structure determination and evaluation.(A) Flow chart of data processing. (B) Angular distributions for all the particles used in the final reconstruction. Red and higher cylinders represent more particles, blue and shorter cylinders less particles, assigned to a specific orientation. (C) Fourier shell correlation (FSC) curves between two half datasets calculated by Relion before (blue) and after (black) post-processing. (D) Local resolution estimation calculated by Blocres. |
|
|
Figure 3—figure supplement 1. Structural comparisons between the ion channel pore of nvTRPM2 and of other TRPM family channels.(A) Superposition of the pore region (S5–S6) between nvTRPM2 and other TRPM family structures. The same structures as those in Figure 2—figure supplement 5 were used for comparison. Only one subunit is colored, the other three are gray. The root-mean-square deviations (RMSDs) between nvTRPM2 (blue) and mmTRPM4_apo (red), hsTRPM4_Ca2+ (green), hsTRPM4_Ca2++DVT (yellow), and faTRPM8_apo (gray) are 1.5 Å (457 Cα atoms), 1.6 Å (448 Cα atoms), 1.6 Å (444 Cα atoms), and 3.4 Å (267 Cα atoms), respectively. (B) Comparison of diameters of the external and internal vestibule of nvTRPM2 and of various TRPM4 structures. Side chains important for shaping both vestibules are highlighted as sticks. (C–D) Electrostatic surface representations showing the external (C) and internal (D) entrances of the pore for nvTRPM2 and for various TRPM4 structures. |
|
|
Figure 4—figure supplement 1. Density maps around the Ca2+binding site.The full map and both half maps are presented. Residues that participate in Ca2+ binding are labeled with black font. Some adjacent acid amino acids not involved in hydrogen bonds or ion bindings are labeled with red font. Note strong side-chain densities for the acidic amino acids that participate in Ca2+ binding (D921 and E893), but poor side-chain densities for those that are not involved in hydrogen bonding or Ca2+ coordination (E892, D915, and D1106). |
References [+] :
Adams,
PHENIX: a comprehensive Python-based system for macromolecular structure solution.
2010, Pubmed
Adams, PHENIX: a comprehensive Python-based system for macromolecular structure solution. 2010, Pubmed
Autzen, Structure of the human TRPM4 ion channel in a lipid nanodisc. 2018, Pubmed
Baker, Electrostatics of nanosystems: application to microtubules and the ribosome. 2001, Pubmed
Biasini, SWISS-MODEL: modelling protein tertiary and quaternary structure using evolutionary information. 2014, Pubmed
Brown, Tools for macromolecular model building and refinement into electron cryo-microscopy reconstructions. 2015, Pubmed
Cao, TRPV1 structures in distinct conformations reveal activation mechanisms. 2013, Pubmed
Chen, MolProbity: all-atom structure validation for macromolecular crystallography. 2010, Pubmed
Csanády, Ca(2+)- and voltage-dependent gating of Ca(2+)- and ATP-sensitive cationic channels in brain capillary endothelium. 2003, Pubmed
Csanády, Four Ca2+ ions activate TRPM2 channels by binding in deep crevices near the pore but intracellularly of the gate. 2009, Pubmed , Xenbase
Davis, MolProbity: all-atom contacts and structure validation for proteins and nucleic acids. 2007, Pubmed
Dolinsky, PDB2PQR: expanding and upgrading automated preparation of biomolecular structures for molecular simulations. 2007, Pubmed
Emsley, Features and development of Coot. 2010, Pubmed
Goehring, Screening and large-scale expression of membrane proteins in mammalian cells for structural studies. 2014, Pubmed
Guo, Structures of the calcium-activated, non-selective cation channel TRPM4. 2017, Pubmed
Hara, LTRPC2 Ca2+-permeable channel activated by changes in redox status confers susceptibility to cell death. 2002, Pubmed
Hermosura, Altered functional properties of a TRPM2 variant in Guamanian ALS and PD. 2008, Pubmed
Heymann, Bsoft: image processing and molecular modeling for electron microscopy. 2007, Pubmed
Kimanius, Accelerated cryo-EM structure determination with parallelisation using GPUs in RELION-2. 2016, Pubmed
Knowles, Transient Receptor Potential Melastatin 2 (TRPM2) ion channel is required for innate immunity against Listeria monocytogenes. 2011, Pubmed
Kraft, The mammalian melastatin-related transient receptor potential cation channels: an overview. 2005, Pubmed
Kühn, Functional characterisation of a TRPM2 orthologue from the sea anemone Nematostella vectensis in human cells. 2015, Pubmed
Launay, TRPM4 is a Ca2+-activated nonselective cation channel mediating cell membrane depolarization. 2002, Pubmed
Li, The EMBL-EBI bioinformatics web and programmatic tools framework. 2015, Pubmed
Liao, Structure of the TRPV1 ion channel determined by electron cryo-microscopy. 2013, Pubmed
Liu, Intracellular Ca2+ and the phospholipid PIP2 regulate the taste transduction ion channel TRPM5. 2003, Pubmed
Mastronarde, Automated electron microscope tomography using robust prediction of specimen movements. 2005, Pubmed
McGoldrick, Opening of the human epithelial calcium channel TRPV6. 2018, Pubmed
McHugh, Critical intracellular Ca2+ dependence of transient receptor potential melastatin 2 (TRPM2) cation channel activation. 2003, Pubmed
McQuillin, Fine mapping of a susceptibility locus for bipolar and genetically related unipolar affective disorders, to a region containing the C21ORF29 and TRPM2 genes on chromosome 21q22.3. 2006, Pubmed
Moreau, Structure-activity relationship of adenosine 5'-diphosphoribose at the transient receptor potential melastatin 2 (TRPM2) channel: rational design of antagonists. 2013, Pubmed
Nilius, Transient receptor potential cation channels in disease. 2007, Pubmed
Nilius, Intracellular nucleotides and polyamines inhibit the Ca2+-activated cation channel TRPM4b. 2004, Pubmed
Perraud, ADP-ribose gating of the calcium-permeable LTRPC2 channel revealed by Nudix motif homology. 2001, Pubmed
Pettersen, UCSF Chimera--a visualization system for exploratory research and analysis. 2004, Pubmed
Punjani, cryoSPARC: algorithms for rapid unsupervised cryo-EM structure determination. 2017, Pubmed
Sano, Immunocyte Ca2+ influx system mediated by LTRPC2. 2001, Pubmed
Saotome, Crystal structure of the epithelial calcium channel TRPV6. 2016, Pubmed
Smart, HOLE: a program for the analysis of the pore dimensions of ion channel structural models. 1996, Pubmed
Song, The TRPM2 channel is a hypothalamic heat sensor that limits fever and can drive hypothermia. 2016, Pubmed
Starkus, Regulation of TRPM2 by extra- and intracellular calcium. 2007, Pubmed
Stern, Buffering of calcium in the vicinity of a channel pore. 1992, Pubmed
Tan, The TRPM2 ion channel is required for sensitivity to warmth. 2016, Pubmed
Tóth, Identification of direct and indirect effectors of the transient receptor potential melastatin 2 (TRPM2) cation channel. 2010, Pubmed , Xenbase
Tóth, Pore collapse underlies irreversible inactivation of TRPM2 cation channel currents. 2012, Pubmed , Xenbase
Uchida, Lack of TRPM2 impaired insulin secretion and glucose metabolisms in mice. 2011, Pubmed
Waterhouse, Jalview Version 2--a multiple sequence alignment editor and analysis workbench. 2009, Pubmed
Winkler, Electron cryo-microscopy structure of a human TRPM4 channel. 2017, Pubmed
Xu, Association of the putative susceptibility gene, transient receptor potential protein melastatin type 2, with bipolar disorder. 2006, Pubmed
Yamamoto, TRPM2-mediated Ca2+influx induces chemokine production in monocytes that aggravates inflammatory neutrophil infiltration. 2008, Pubmed
Yin, Structure of the cold- and menthol-sensing ion channel TRPM8. 2018, Pubmed
Zhang, Gctf: Real-time CTF determination and correction. 2016, Pubmed
Zheng, MotionCor2: anisotropic correction of beam-induced motion for improved cryo-electron microscopy. 2017, Pubmed
