XB-ART-54867
Sci Rep
2016 Aug 09;6:31131. doi: 10.1038/srep31131.
Show Gene links
Show Anatomy links
Closed-state inactivation involving an internal gate in Kv4.1 channels modulates pore blockade by intracellular quaternary ammonium ions.
Fineberg JD, Szanto TG, Panyi G, Covarrubias M.
???displayArticle.abstract???
Voltage-gated K(+) (Kv) channel activation depends on interactions between voltage sensors and an intracellular activation gate that controls access to a central pore cavity. Here, we hypothesize that this gate is additionally responsible for closed-state inactivation (CSI) in Kv4.x channels. These Kv channels undergo CSI by a mechanism that is still poorly understood. To test the hypothesis, we deduced the state of the Kv4.1 channel intracellular gate by exploiting the trap-door paradigm of pore blockade by internally applied quaternary ammonium (QA) ions exhibiting slow blocking kinetics and high-affinity for a blocking site. We found that inactivation gating seemingly traps benzyl-tributylammonium (bTBuA) when it enters the central pore cavity in the open state. However, bTBuA fails to block inactivated Kv4.1 channels, suggesting gated access involving an internal gate. In contrast, bTBuA blockade of a Shaker Kv channel that undergoes open-state P/C-type inactivation exhibits fast onset and recovery inconsistent with bTBuA trapping. Furthermore, the inactivated Shaker Kv channel is readily blocked by bTBuA. We conclude that Kv4.1 closed-state inactivation modulates pore blockade by QA ions in a manner that depends on the state of the internal activation gate.
???displayArticle.pubmedLink??? 27502553
???displayArticle.pmcLink??? PMC4977472
???displayArticle.link??? Sci Rep
???displayArticle.grants??? [+]
R01 NS032337 NINDS NIH HHS
Genes referenced: dpp6
???attribute.lit??? ???displayArticles.show???
|
|
Figure 1. Working models: distinct trap-door scenarios in Shaker and Kv4.1 channels.(a) Cartoon representation of activation and P/C-type inactivation mechanisms in Shaker Kv channels (Model I). For clarity, only two opposing subunits of a Kv channel tetramer are represented in the cartoons. Top and bottom are the extracellular and intracellular sides of the channel, respectively. Voltage sensors (black rod with plus signs) undergo a voltage-dependent conformational change that controls the state of the intracellular activation gate (red bars). S4–S5 linkers (black elbows) interact with the activation gate to transmit the movement of the voltage sensors to the activation gate. Once this gate opens, the Kv channel allows transmembrane K+ flow (green circles) driven by an electrochemical potential. Closing of the activation gate traps the QA ion as shown by Holmgren et al.4. However, inactivation occurs at the external selectivity filter, which does not close the internal activation gate and, therefore, there is no QA ion trapping by inactivation. (b) Cartoon representation of a putative activation-inactivation mechanism in Kv4.1 channels (Model II). Note that closing of the internal gate traps the QA ion. Additionally, disconnecting the voltage sensors from the activation gate inactivates the channel as proposed by Shin et al.37 and maintains the trapped state. The dashed perimeters enclose common pathways in Models I and II. |
|
|
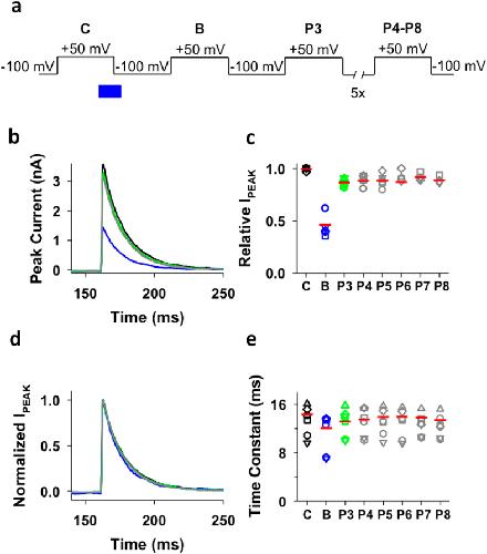
Figure 2. Voltage- and concentration-clamp protocol to probe for QA ion trapping by inactivation.Inside-out macropatches were subjected to eight 5-s depolarizing pulses (P1–P8, −100 to +50 mV) delivered at intervals of 5 s (10-s duty cycle). P1 (C) evokes the control current. P2 (B) evokes the current while the QA ion is applied to the internal side of the inside-out patch using a High Speed Solution Exchange System (HS-SES, Methods). The timing of the application in relation to P2 is shown in the boxed inset. Note that the exposure occurs while the channels undergo activation, opening and inactivation; and that this exposure is terminated 500 ms before the repolarization that closes the channels (once inactivation is complete and at steady-state). This duration is ~20-times longer than the exchange time of the solution switching system (Methods) and, therefore, it is unlikely that QA ions are still present in the intracellular bath solution at the time the channels close by repolarization. Following washout, P3–P8 are then used to test the recovery of the currents. P2, P3 and P4–P8 probe the block, trap and escape stages of the experiment, respectively. To confirm the reproducibility of the results, the P1–P8 sequence and QA ion application were generally repeated as many times as possible until the patch deteriorated. |
|
|
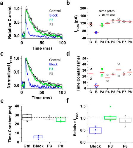
Figure 3. Inactivation of the Shaker-IR T449K channel cannot trap internally applied bTBuA.The mutant Shaker-IR T449K was heterologously expressed in Xenopus oocytes as explained under Methods. (a) Inside-out macropatch outward currents evoked by a step to +50 mV from a holding voltage of −100 mV. The overlaid traces depict the current profile before (black), during (blue) and after (green and gray) exposure of the intracellular side of the channel to 100 μM bTBuA. The exposure to the QA ion began before the step depolarization and was terminated after macroscopic inactivation reached steady-state (Fig. 2). Note that no exposure was allowed during the repolarizing step that closes the channels. (b) Magnitude of peak currents in two consecutive iterations of the experiment described above. Pulses P1 (Control, C), P2 (Block, B) and P3–P8 evoke the currents as explained in Fig. 2. (c) Scaled and normalized currents from panel (a). (d) Time constants of decay from the currents evoked by the test pulses as explained above for panel (a). Generally, one-two exponentials were sufficient to describe this decay. When the sum of two exponentials yielded the best fit, the reported time constant is the weighted average of the best-fit time constants. (e) Box plots of the time constants of current decay during blockade by bTBuA (blue box), after washout (green box) and from the currents evoked by P8 (N = 5 patches; 1–3 iterations each). (f) Box plots of the relative peak current amplitudes during blockade by bTBuA (blue box), after washout (green box) and from the currents evoked by P8 (N = 5 patches; 1–3 iterations each). On average, the peaks of currents evoked by P3 and P8 are not significantly different (Kruskal-Wallis, p = 0.37). |
|
|
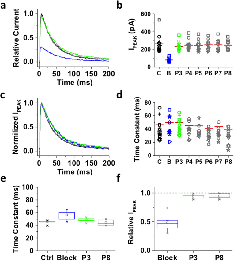
Figure 4. Inactivation of the ternary Kv4.1 channel complex traps internally applied bTBuA.The ternary Kv4.1 channel complex was heterologously expressed in Xenopus oocytes as explained under Methods. This complex includes the accessory subunits KChIP-1 and DPP6. (a) Inside-out macropatch outward currents evoked as described in Figs 2 and 3 legend. (b) Magnitude of peak currents in five consecutive iterations of the pulse protocol. Additional details as described in Fig. 3 legend. (c) Scaled and normalized currents from panel (a). (d) Time constants of decay from the currents evoked by the test pulses as explained in Fig. 3 legend. The reported time constant is the weighted average of the double exponential best-fit time constants. (e) Box plots of the time constants of current decay during blockade by bTBuA (blue box), after washout (green box) and from the currents evoked by P8 (Nâ=â5 patches; 5â40 iterations each). (f) Box plots of the peak current amplitudes during blockade by bTBuA (blue box), after washout (green box) and from the currents evoked by P8 (Nâ=â5 patches; 5â40 iterations each). On average, the peaks of currents evoked by P3 and P8 are significantly different (Kruskal-Wallis, pâ<â1.3âÃâ10â11). |
|
|
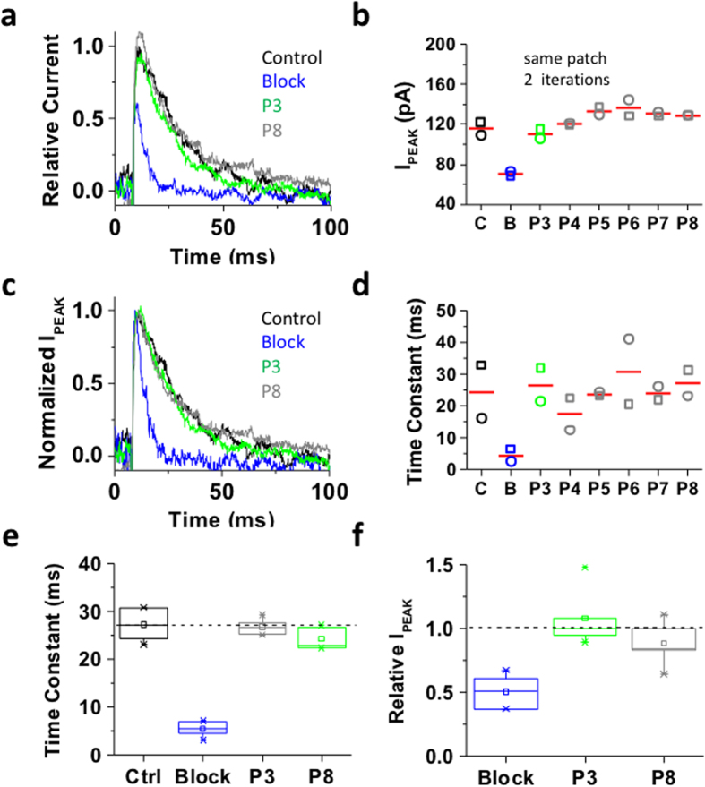
Figure 5. Lengthening the P2–P3 interval does not change block-trap-escape pattern produced by inactivation of the ternary Kv4.1 channel complex.(a) Inside-out macropatch outward currents evoked by a step to +50 mV from a holding voltage of −100 mV. The overlaid traces depict the current profile before (black), during (blue) and after (green and gray) exposure of the intracellular side of the channel to 100 μM bTBuA. The exposure to the QA ion began before the step depolarization and was terminated after macroscopic inactivation reached steady-state (Fig. 2). Note that no exposure was allowed during the repolarizing step that closes the channels. (b) Magnitude of peak currents in four consecutive iterations of the experiment described above. Pulses P1 (C, Control), P2 (B, Block) and P3–P8 evoke the currents as explained in Fig. 2. Critically, the interval between P2 and P3 was prolonged from 5 s (Fig. 4) to 40 s to eliminate the possibility of apparent QA ion trapping resulting from lack of recovery from inactivation at P3. (c) Scaled and normalized currents from panel (a). (d) Time constants of decay from the currents evoked by the test pulses as explained above for panel (a). (e) Box plots of the time constants of current decay during blockade by bTbuA (blue box), after washout (green box) and from the currents evoked by P8 (N = 5 patches; 4–12 iterations each). (f) Box plots of the relative peak current amplitudes during blockade by bTbuA (blue box), after washout (green box) and from the currents evoked by P8 (N = 5 patches; 4–12 iterations each). On average, the peaks of currents evoked by P3 and P8 are significantly different (Kruskal-Wallis, p < 0.001). |
|
|
Figure 6. Inactivated Shaker–IR T449K allows the access of bTBuA to the pore and the blocker gets trapped in the pore upon hyperpolarization.T449K channels were transiently expressed in ts-A201 cells (see Methods). (a) Voltage- and concentration-clamp protocol to probe for bTBuA ion trapping by inactivation. (b) Macroscopic outward currents were recorded in inside-out patches. The patches were repeatedly depolarized from a holding potential of −100 to +50 mV for 5 s to ensure complete inactivation. The nomenclature of the pulses in the sequence is in panel a. The interpulse interval was 5 s and the patches were held at the holding potential between the pulses. The intracellular side of the patch was exposed to 100 μM bTBuA for 1.5 s (1 s at +50 mV and 500 ms at −100 mV). The timing and the duration of the bTBuA pulse are indicated by the solid blue bar. The overlaid traces depict the currents recorded in control solution (P1, C=control, black), during the first pulse following the exposure of the intracellular side of inactivated channels to 100 μM bTBuA (P2, B=block, blue) and during subsequent pulses in control solution (P3, green, and P4–P8, grey) (only 100-ms-long segment of the currents is shown for clarity). (c) Scatter plots of the normalized peak current amplitudes measured during pulses C, B, and P3–P8 (see above). Horizontal bars indicate the mean of N experiments. (d) Currents in panel b were normalized to their respective peak and shown as a function of time. Color code is the same as in panel a. (e) Scatter plot of the individual time constants obtained from currents evoked by pulses C, B, and P3–P8 (see above) and the mean of the time constants (horizontal bars). Inactivation time constant of the current at +50 mV was determined by fitting a single exponential function to the decaying part of the currents. |
|
|
Figure 7. Inactivation of the ternary Kv4.1 channel complex prevents internal access of bTBuA to the pore.(a) Schematic of experimental protocol. Current was evoked by a 5-s step depolarization from −100 to +50 mV to ensure complete steady-state inactivation. The intracellular side of the patch was exposed to 100 μM intracellular bTBuA for a total of 1.5 s (red bar). The application began once current inactivation had reached steady-state, and continued for 1 s at +50 mV. The exposure to bTBuA was then terminated 500 ms after repolarizing the membrane to −100 mV. To test whether bTBuA had any effect, the same pulse was subsequently repeated while the inside patch was bathed in control intracellular solution. (b) Overlay of macropatch currents before (black) and after (red) intracellular exposure to bTBuA. (c) Comparison of peak currents before (control) and after (bTBuA) exposure (20 iterations of the pulse sequence on the same macropatch). (d) Comparison of weighted time constant of decay from currents before (control) and after (bTBuA) exposure (same experiment, 20 iterations). Horizontal lines in (c,d) indicate mean values. |
|
|
Figure 8. Inactivation of the ternary Kv4.1 channel complex cannot trap internally applied TEA.The ternary Kv4.1 channel complex was heterologously expressed in Xenopus oocytes as explained under Methods. (a) Inside-out macropatch outward currents evoked as described in Figs 2 and 3 legend. (b) Magnitude of peak currents in eleven consecutive iterations of the pulse protocol. Additional details as described in Figs 2 and 3 legend. (c) Scaled and normalized currents from panel a. (d) Time constants of decay from the currents evoked by the test pulses as explained in Fig. 3 legend. (e) Box plots of the time constants of current decay during blockade by TEA (blue box), after washout (green box) and from the currents evoked by P8 (N = 5 patches; 5–25 iterations each). (f) Box plots of the peak current amplitudes during blockade by TEA (blue box), after washout (green box) and from the currents evoked by P8 (N = 5 patches; 5–25 iterations each). On average, the peaks of currents evoked by P3 and P8 are not significantly different (Kruskal-Wallis, p = 1). |
References [+] :
Aldrich,
Fifty years of inactivation.
2001, Pubmed
Aldrich, Fifty years of inactivation. 2001, Pubmed
Armstrong, Interaction of tetraethylammonium ion derivatives with the potassium channels of giant axons. 1971, Pubmed
Armstrong, Ionic pores, gates, and gating currents. 1974, Pubmed
Bähring, Mechanisms of closed-state inactivation in voltage-gated ion channels. 2011, Pubmed
Bähring, Voltage sensor inactivation in potassium channels. 2012, Pubmed
Barghaan, Dynamic coupling of voltage sensor and gate involved in closed-state inactivation of kv4.2 channels. 2009, Pubmed , Xenbase
Baukrowitz, Use-dependent blockers and exit rate of the last ion from the multi-ion pore of a K+ channel. 1996, Pubmed
Baukrowitz, Two functionally distinct subsites for the binding of internal blockers to the pore of voltage-activated K+ channels. 1996, Pubmed
Beck, Kv4 channels exhibit modulation of closed-state inactivation in inside-out patches. 2001, Pubmed , Xenbase
Bezanilla, Ion channels: from conductance to structure. 2008, Pubmed
Blunck, Mechanism of electromechanical coupling in voltage-gated potassium channels. 2012, Pubmed
Blunck, Detection of the opening of the bundle crossing in KcsA with fluorescence lifetime spectroscopy reveals the existence of two gates for ion conduction. 2006, Pubmed
Choi, The internal quaternary ammonium receptor site of Shaker potassium channels. 1993, Pubmed , Xenbase
Cordero-Morales, Molecular determinants of gating at the potassium-channel selectivity filter. 2006, Pubmed
Cuello, Structural mechanism of C-type inactivation in K(+) channels. 2010, Pubmed
Cuello, Structural basis for the coupling between activation and inactivation gates in K(+) channels. 2010, Pubmed
del Camino, Blocker protection in the pore of a voltage-gated K+ channel and its structural implications. 2000, Pubmed
Fineberg, Modeling-independent elucidation of inactivation pathways in recombinant and native A-type Kv channels. 2012, Pubmed , Xenbase
French, Blockage of squid axon potassium conductance by internal tetra-N-alkylammonium ions of various sizes. 1981, Pubmed
Guo, Kinetics of inward-rectifier K+ channel block by quaternary alkylammonium ions. dimension and properties of the inner pore. 2001, Pubmed , Xenbase
Holmgren, Trapping of organic blockers by closing of voltage-dependent K+ channels: evidence for a trap door mechanism of activation gating. 1997, Pubmed
Hoshi, C-type inactivation of voltage-gated K+ channels: pore constriction or dilation? 2013, Pubmed
Hoshi, Biophysical and molecular mechanisms of Shaker potassium channel inactivation. 1990, Pubmed , Xenbase
Jerng, Inactivation gating of Kv4 potassium channels: molecular interactions involving the inner vestibule of the pore. 1999, Pubmed , Xenbase
Jerng, Molecular physiology and modulation of somatodendritic A-type potassium channels. 2004, Pubmed
Kalstrup, Dynamics of internal pore opening in K(V) channels probed by a fluorescent unnatural amino acid. 2013, Pubmed , Xenbase
Kaulin, Mechanism of the modulation of Kv4:KChIP-1 channels by external K+. 2008, Pubmed , Xenbase
Lee, Exome sequencing identifies de novo gain of function missense mutation in KCND2 in identical twins with autism and seizures that slows potassium channel inactivation. 2014, Pubmed
Li, Unique inner pore properties of BK channels revealed by quaternary ammonium block. 2004, Pubmed , Xenbase
Liu, Gated access to the pore of a voltage-dependent K+ channel. 1997, Pubmed
Long, Voltage sensor of Kv1.2: structural basis of electromechanical coupling. 2005, Pubmed
López-Barneo, Effects of external cations and mutations in the pore region on C-type inactivation of Shaker potassium channels. 1993, Pubmed , Xenbase
Panyi, Cross talk between activation and slow inactivation gates of Shaker potassium channels. 2006, Pubmed
Panyi, Probing the cavity of the slow inactivated conformation of shaker potassium channels. 2007, Pubmed
Posson, The voltage-dependent gate in MthK potassium channels is located at the selectivity filter. 2013, Pubmed
Shin, Inactivation in HCN channels results from reclosure of the activation gate: desensitization to voltage. 2004, Pubmed
Swartz, Opening the gate in potassium channels. 2004, Pubmed
Wang, Functionally active t1-t1 interfaces revealed by the accessibility of intracellular thiolate groups in kv4 channels. 2005, Pubmed , Xenbase
Wilkens, State-independent block of BK channels by an intracellular quaternary ammonium. 2006, Pubmed , Xenbase
Yellen, Mutations affecting internal TEA blockade identify the probable pore-forming region of a K+ channel. 1991, Pubmed
