Click here to close
Hello! We notice that you are using Internet Explorer, which is not supported by Xenbase and may cause the site to display incorrectly.
We suggest using a current version of Chrome,
FireFox, or Safari.
PLoS Pathog
2018 May 02;145:e1006996. doi: 10.1371/journal.ppat.1006996.
Show Gene links
Show Anatomy links
Deciphering the molecular determinants of cholinergic anthelmintic sensitivity in nematodes: When novel functional validation approaches highlight major differences between the model Caenorhabditis elegans and parasitic species.
Blanchard A, Guégnard F, Charvet CL, Crisford A, Courtot E, Sauvé C, Harmache A, Duguet T, O'Connor V, Castagnone-Sereno P, Reaves B, Wolstenholme AJ, Beech RN, Holden-Dye L, Neveu C.
???displayArticle.abstract???
Cholinergic agonists such as levamisole and pyrantel are widely used as anthelmintics to treat parasitic nematode infestations. These drugs elicit spastic paralysis by activating acetylcholine receptors (AChRs) expressed in nematode body wall muscles. In the model nematode Caenorhabditis elegans, genetic screens led to the identification of five genes encoding levamisole-sensitive-AChR (L-AChR) subunits: unc-38, unc-63, unc-29, lev-1 and lev-8. These subunits form a functional L-AChR when heterologously expressed in Xenopus laevis oocytes. Here we show that the majority of parasitic species that are sensitive to levamisole lack a gene orthologous to C. elegans lev-8. This raises important questions concerning the properties of the native receptor that constitutes the target for cholinergic anthelmintics. We demonstrate that the closely related ACR-8 subunit from phylogenetically distant animal and plant parasitic nematode species functionally substitutes for LEV-8 in the C. elegans L-AChR when expressed in Xenopus oocytes. The importance of ACR-8 in parasitic nematode sensitivity to cholinergic anthelmintics is reinforced by a 'model hopping' approach in which we demonstrate the ability of ACR-8 from the hematophagous parasitic nematode Haemonchus contortus to fully restore levamisole sensitivity, and to confer high sensitivity to pyrantel, when expressed in the body wall muscle of C. elegans lev-8 null mutants. The critical role of acr-8 to in vivo drug sensitivity is substantiated by the successful demonstration of RNAi gene silencing for Hco-acr-8 which reduced the sensitivity of H. contortus larvae to levamisole. Intriguingly, the pyrantel sensitivity remained unchanged thus providing new evidence for distinct modes of action of these important anthelmintics in parasitic species versus C. elegans. More broadly, this highlights the limits of C. elegans as a predictive model to decipher cholinergic agonist targets from parasitic nematode species and provides key molecular insight to inform the discovery of next generation anthelmintic compounds.
Fig 1. Maximum likelihood phylogeny (PhyML) of acr-8 and lev-8 codon sequences from Clade I, III, IV and V nematode species.Tree was rooted with the ACR-12 subunit sequences from Caenorhabditis elegans and Trichuris trichiura. Branch labels correspond to SH values. Scale bar represents the number of substitution per site. The node corresponding to the putative duplication event is indicated by a green star. Nematode species for which a putative lev-1 homolog could be identified are indicated by a black dot. Nematode species from Clade I, Clade III, Clade IV and Clade V as defined by Blaxter et al. [68] are highlighted in dark blue, red, yellow or green respectively. Parasitic nematode species highlighted in red have a lev-8 homolog. Standard nomenclature indicating the species is provided in Methods section.
Fig 2. Acetylcholine and levamisole dose response curves for composite L-AChRs containing distinct parasite AChR subunits expressed in Xenopus oocytes.A. Representation of the putative arrangement of the C. elegans L-AChR subunits expressed in Xenopus oocytes and dose-response relationships for ACh (red triangle, n = 8) and Lev (white circle, n = 8). B-F. Representation of the putative subunit arrangement of the composite C. elegans L-AChRs including Cel-UNC-29, Cel-UNC-38, Cel-UNC-63, Cel-LEV-1 and the ACR-8 subunit from a parasitic nematode species: H. contortus ACR-8 (B), O. dentatum ACR-8 (C), A. suum ACR-8 (D), D. immitis ACR-8 (E) and M. incognita ACR-8 (F). Dose-response relationships for ACh and Lev are indicated by red triangles (n = 5–11) and white circles (n = 4–9), respectively. G-H. Representation of the putative subunit arrangement of the composite C. elegans L-AChRs with Hco-UNC-38 replacing Cel-UNC-38 (G) or Hco-UNC-63 replacing Cel-UNC-63 (H). Dose-response relationships for ACh and Lev are indicated by red triangles (n = 7–10) and white circles (n = 7–9), respectively. All responses are normalized to 100μM ACh. Results are shown as the mean ± se. EC50 and Imax values for Ach and Lev are summarized in Table 1.
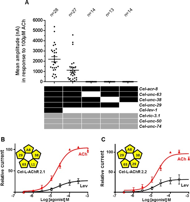
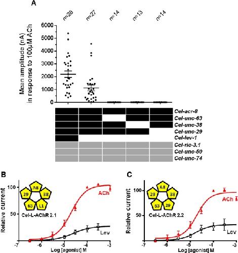
Fig 3. Minimal subunit combination and acetylcholine/levamisole dose response curves for C. elegans L-AChR subtypes containing the ACR-8 subunit expressed in Xenopus oocytes.A. The expression of functional AChRs required the co-injection of cRNAs corresponding to ACR-8/UNC-63/UNC-38/UNC-29/LEV-1 or ACR-8/UNC-63/UNC-38/UNC-29 AChR subunits in combination with the three ancillary factors RIC 3; UNC-50 and UNC-74. Scatter plot (mean ± sem) of currents elicited by 100μM ACh. Number of oocytes is reported on the graph. B-C. Representation of the putative subunit arrangement of the C. elegans L-AChR-2.1, (B) and C. elegans L-AChR-2.2, (C). Dose-response relationships for ACh and Lev are indicated by red triangles (n = 14) and white circles (n = 14) respectively. All responses are normalized to 100μM ACh. Results are shown as the mean ± se. EC50 and Imax values for Ach and Lev are summarized in Table 1.
Fig 4. Effects of levamisole and pyrantel on the thrashing rate of lev-8(ok1519) expressing H. contortus acr-8.A-B. The thrashing rate was established for wild type N2, lev-8(ok1519) and two lines of transgenic lev-8(ok1519); Pmyo-3::hco acr-8 C. elegans after 10, 20, 30 and 40 min of exposure to Lev 25μM (A) or Pyr 250μM (B), respectively. Basal thrashing rate was established after 10 min acclimatisation in M9 buffer. Data are the mean ± SEM of n = 12, ****p<0.0001, ***p<0.001, **p<0.01 and *p<0.05, one way ANOVA with Bonferroni post-hoc test between basal and after drug treatment thrashing rate for the same strain. C-D. Dose response curves for wild type N2, lev-8(ok1519) and lev-8(ok1519); Pmyo-3::hco acr-8 C. elegans after 40 min of exposure to 0, 10, 25, 50, 100, 150 and 200 μM Lev (C) or Pyr (D). Two stable lines for lev-8(ok1519); Pmyo-3::hco acr-8 were tested and the data is pooled. Data are the mean ± SEM of n ≥8. IC50 for Lev in N2: 9.5μM (95% confidence limits 7.4 to 12.3μM; n = 8), in lev-8 null mutants: 124μM (95% confidence limits 94 to 163μM; n = 8) and in lev-8 null mutants expressing Hco-acr-8: 11.9 μM (95% confidence limits 11.4 to 12.3μM; n = 8). IC50 for Pyr in N2: 81μM (95% confidence limits 69.2 to 94.9μM; n = 12 to 18) and in lev-8 null mutants expressing Hco-ACR-8: 44μM. (95% confidence limits 35.4 to 54μM; n = 12). The IC50 for lev-8 null mutant was not determined.
Fig 5. Motility modulation of H. contortus L2 larvae exposed to cholinergic agonists or siRNA targeting AChR subunits.The automated larval migration assay (ALMA) was used to determine dose-dependent paralysis effect of Lev and Pyr and motility reduction associated with the silencing of Hco-unc-38 and Hco-unc-63 respectively. A and C. Representative recording traces of the real-time fluorescence counting relative to the L2 migration during 25min exposed to Lev (A) or Pyr (C). Each trace corresponds to the mean data from 3 runs performed with 7500 L2 larvae. B and D. Dose response relationships for Lev (B) and Pyr (D). Results are shown as the mean ± se. E. Effect of siRNA targeting Hco-unc-38 or Hco-unc-63 on the motility H. contortus L2 larvae. Each curve corresponds to the mean data from 3 distinct assays performed with 7500 L2 larvae. The control corresponds to untreated L2 larvae. F. Estimation of the motility reduction of L2 larvae exposed to siRNA targeting Hco-unc-38 or Hco-unc-63 relative to control. Mean data of the ten last fluorescence measures ± SE. **p<0.01, one way ANOVA with Bonferroni post-hoc test between untreated and siRNA treated worms from the same isolate.
Fig 6. Effects of Hco-acr-8 silencing on levamisole sensitivity of H. contortus L2 larvae.The automated larval migration assay (ALMA) was used to determine modulation of Lev or Pyr sensitivity in L2 larvae exposed to siRNA targeting Hco-acr-8. A-B. Representative recording traces of the real-time fluorescence counting relative to the L2 migration during 25min exposed to Lev 0.3μM or Pyr 3μM (A) or Lev 0.6μM or Pyr 10μM (B). The control corresponds to untreated L2 larvae. Each trace corresponds to the mean data from 3 runs performed with 7500 L2 larvae. C. Estimation of the paralysis reduction of siRNA-treated L2 larvae exposed to Lev or Pyr. Mean data of the ten last fluorescence measures ± SE. ***p<0.001, one way ANOVA with Tukey’s multiple comparisons test.
Aceves,
The mechanism of the paralysing action of tetramisole on Ascaris somatic muscle.
1970, Pubmed
Aceves,
The mechanism of the paralysing action of tetramisole on Ascaris somatic muscle.
1970,
Pubmed Altschul,
Gapped BLAST and PSI-BLAST: a new generation of protein database search programs.
1997,
Pubmed Aubry,
Aspects of the pharmacology of a new anthelmintic: pyrantel.
1970,
Pubmed Beech,
Nematode parasite genes: what's in a name?
2010,
Pubmed Beech,
The evolution of pentameric ligand-gated ion-channels and the changing family of anthelmintic drug targets.
2015,
Pubmed Bendtsen,
Improved prediction of signal peptides: SignalP 3.0.
2004,
Pubmed Blaxter,
A molecular evolutionary framework for the phylum Nematoda.
1998,
Pubmed Boulin,
Functional reconstitution of Haemonchus contortus acetylcholine receptors in Xenopus oocytes provides mechanistic insights into levamisole resistance.
2011,
Pubmed
,
Xenbase Boulin,
Positive modulation of a Cys-loop acetylcholine receptor by an auxiliary transmembrane subunit.
2012,
Pubmed Boulin,
Eight genes are required for functional reconstitution of the Caenorhabditis elegans levamisole-sensitive acetylcholine receptor.
2008,
Pubmed
,
Xenbase Bourguinat,
Macrocyclic lactone resistance in Dirofilaria immitis: Failure of heartworm preventives and investigation of genetic markers for resistance.
2015,
Pubmed Bowen,
Pharmacological evaluation of contractile activity of the dog heartworm Dirofilaria immitis.
2008,
Pubmed Buxton,
Investigation of acetylcholine receptor diversity in a nematode parasite leads to characterization of tribendimidine- and derquantel-sensitive nAChRs.
2014,
Pubmed
,
Xenbase Charvet,
Selective effect of the anthelmintic bephenium on Haemonchus contortus levamisole-sensitive acetylcholine receptors.
2012,
Pubmed
,
Xenbase Courtot,
Functional Characterization of a Novel Class of Morantel-Sensitive Acetylcholine Receptors in Nematodes.
2015,
Pubmed
,
Xenbase Culetto,
The Caenorhabditis elegans unc-63 gene encodes a levamisole-sensitive nicotinic acetylcholine receptor alpha subunit.
2004,
Pubmed De Clercq,
Failure of mebendazole in treatment of human hookworm infections in the southern region of Mali.
1997,
Pubmed Delannoy-Normand,
A suite of genes expressed during transition to parasitic lifestyle in the trichostrongylid nematode Haemonchus contortus encode potentially secreted proteins conserved in Teladorsagia circumcincta.
2010,
Pubmed Duguet,
Recent Duplication and Functional Divergence in Parasitic Nematode Levamisole-Sensitive Acetylcholine Receptors.
2016,
Pubmed
,
Xenbase Dutta,
The status of RNAi-based transgenic research in plant nematology.
2014,
Pubmed Edgar,
MUSCLE: multiple sequence alignment with high accuracy and high throughput.
2004,
Pubmed Fauvin,
cDNA-AFLP analysis in levamisole-resistant Haemonchus contortus reveals alternative splicing in a nicotinic acetylcholine receptor subunit.
2010,
Pubmed Fleming,
Caenorhabditis elegans levamisole resistance genes lev-1, unc-29, and unc-38 encode functional nicotinic acetylcholine receptor subunits.
1997,
Pubmed
,
Xenbase Gottschalk,
Identification and characterization of novel nicotinic receptor-associated proteins in Caenorhabditis elegans.
2005,
Pubmed Hansen,
Trichuris suis and Oesophagostomum dentatum show different sensitivity and accumulation of fenbendazole, albendazole and levamisole in vitro.
2014,
Pubmed Hernando,
Contribution of subunits to Caenorhabditis elegans levamisole-sensitive nicotinic receptor function.
2012,
Pubmed Holden-Dye,
Nicotinic acetylcholine receptors: a comparison of the nAChRs of Caenorhabditis elegans and parasitic nematodes.
2013,
Pubmed
,
Xenbase Jiménez-González,
Characterization of levamisole binding sites in Trichinella spiralis.
1998,
Pubmed Jones,
Chemistry-to-gene screens in Caenorhabditis elegans.
2005,
Pubmed Kaplan,
Drug resistance in nematodes of veterinary importance: a status report.
2004,
Pubmed Kaplan,
An inconvenient truth: global worming and anthelmintic resistance.
2012,
Pubmed Katoh,
MAFFT: a novel method for rapid multiple sequence alignment based on fast Fourier transform.
2002,
Pubmed Keiser,
Effect of combinations of marketed human anthelmintic drugs against Trichuris muris in vitro and in vivo.
2012,
Pubmed Kopp,
High-level pyrantel resistance in the hookworm Ancylostoma caninum.
2007,
Pubmed Kotze,
A modified larval migration assay for detection of resistance to macrocyclic lactones in Haemonchus contortus, and drug screening with Trichostrongylidae parasites.
2006,
Pubmed Laing,
The genome and transcriptome of Haemonchus contortus, a key model parasite for drug and vaccine discovery.
2013,
Pubmed Lewis,
The genetics of levamisole resistance in the nematode Caenorhabditis elegans.
1980,
Pubmed Lewis,
Levamisole-resistant mutants of the nematode Caenorhabditis elegans appear to lack pharmacological acetylcholine receptors.
1980,
Pubmed Lewis,
Cholinergic receptor mutants of the nematode Caenorhabditis elegans.
1987,
Pubmed Liu,
Synthesis, nematocidal activity and SAR study of novel difluoromethylpyrazole carboxamide derivatives containing flexible alkyl chain moieties.
2017,
Pubmed Martin,
Target sites of anthelmintics.
1997,
Pubmed Martin,
Levamisole receptors: a second awakening.
2012,
Pubmed
,
Xenbase Matthews,
Anthelmintic resistance in equine nematodes.
2014,
Pubmed McCoy,
RNA interference in adult Ascaris suum--an opportunity for the development of a functional genomics platform that supports organism-, tissue- and cell-based biology in a nematode parasite.
2015,
Pubmed Michalski,
The NIH-NIAID Filariasis Research Reagent Resource Center.
2011,
Pubmed Mongan,
Novel alpha7-like nicotinic acetylcholine receptor subunits in the nematode Caenorhabditis elegans.
2002,
Pubmed Mostafa,
Transient effects of levamisole on Brugia malayi microfilariae.
2015,
Pubmed Neveu,
A set of genes differentially expressed between avirulent and virulent Meloidogyne incognita near-isogenic lines encode secreted proteins.
2003,
Pubmed Neveu,
Genetic diversity of levamisole receptor subunits in parasitic nematode species and abbreviated transcripts associated with resistance.
2010,
Pubmed Osei-Atweneboana,
Prevalence and intensity of Onchocerca volvulus infection and efficacy of ivermectin in endemic communities in Ghana: a two-phase epidemiological study.
2007,
Pubmed Qian,
Pharmacology of N-, L-, and B-subtypes of nematode nAChR resolved at the single-channel level in Ascaris suum.
2006,
Pubmed Rayes,
Activation of single nicotinic receptor channels from Caenorhabditis elegans muscle.
2007,
Pubmed Reynoldson,
Failure of pyrantel in treatment of human hookworm infections (Ancylostoma duodenale) in the Kimberley region of north west Australia.
1997,
Pubmed Richmond,
One GABA and two acetylcholine receptors function at the C. elegans neuromuscular junction.
1999,
Pubmed Robertson,
Resistance to levamisole resolved at the single-channel level.
1999,
Pubmed Rossanigo,
Accuracy of two methods for counting eggs of sheep nematode parasites.
1991,
Pubmed Rosso,
RNAi and functional genomics in plant parasitic nematodes.
2009,
Pubmed Samarasinghe,
Factors affecting susceptibility to RNA interference in Haemonchus contortus and in vivo silencing of an H11 aminopeptidase gene.
2011,
Pubmed Schultz,
SMART, a simple modular architecture research tool: identification of signaling domains.
1998,
Pubmed Selkirk,
The development of RNA interference (RNAi) in gastrointestinal nematodes.
2012,
Pubmed Sloan,
Expression of nicotinic acetylcholine receptor subunits from parasitic nematodes in Caenorhabditis elegans.
2015,
Pubmed Storey,
Utilization of computer processed high definition video imaging for measuring motility of microscopic nematode stages on a quantitative scale: "The Worminator".
2014,
Pubmed Towers,
The Caenorhabditis elegans lev-8 gene encodes a novel type of nicotinic acetylcholine receptor alpha subunit.
2005,
Pubmed Tyrrell,
Overcoming macrocyclic lactone resistance in Haemonchus contortus with pulse dosing of levamisole.
2010,
Pubmed Verma,
Functional genomics in Brugia malayi reveal diverse muscle nAChRs and differences between cholinergic anthelmintics.
2017,
Pubmed Williamson,
The nicotinic acetylcholine receptors of the parasitic nematode Ascaris suum: formation of two distinct drug targets by varying the relative expression levels of two subunits.
2009,
Pubmed
,
Xenbase Williamson,
The cys-loop ligand-gated ion channel gene family of Brugia malayi and Trichinella spiralis: a comparison with Caenorhabditis elegans.
2007,
Pubmed