Click here to close
Hello! We notice that you are using Internet Explorer, which is not supported by Xenbase and may cause the site to display incorrectly.
We suggest using a current version of Chrome,
FireFox, or Safari.
???displayArticle.abstract???
Time series of single-cell transcriptome measurements can reveal dynamic features of cell differentiation pathways. From measurements of whole frog embryos spanning zygotic genome activation through early organogenesis, we derived a detailed catalog of cell states in vertebrate development and a map of differentiation across all lineages over time. The inferred map recapitulates most if not all developmental relationships and associates new regulators and marker genes with each cell state. We find that many embryonic cell states appear earlier than previously appreciated. We also assess conflicting models of neural crest development. Incorporating a matched time series of zebrafish development from a companion paper, we reveal conserved and divergent features of vertebrate early developmental gene expression programs.
Fig. 1 Dissection of early Xenopus tropicalis development by scRNA-seq.
(A) Single-cell transcriptomes represent points in a high-dimensional gene expression space. By collecting single-cell transcriptomes over time of embryo development, it is possible to infer a continuum gene expression manifold connecting cell states across all lineages. (B) Summary of scRNA-seq developmental timecourse including 136,966 single-cell transcriptomes sampled over ten embryonic stages (S8-22). tSNE plots show increasing cell population structure over time. Colors indicate major tissues grouped by germ layer.
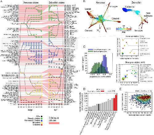
Fig. 4 Similarities and differences in developmental cell state hierarchies and gene expression between frog and fish.
(A) Xenopus and Zebrafish cell state trees aligned by orthologous cell states (red shading). Gray/white stripes provide a visual guide. (B) Single-cell visualization of matched epidermal subtrees in frog and fish showcase similarities and differences in developmental hierarchy. SCC, small secretory cell; NE, neuroendocrine cell. Unidentified zebrafish cell types are labeled by marker genes. (C) Ortholog genes across species have variable conservation of cell state specific expression. Just 30% of self-similar orthologs are conserved at a 95% FDR compared to random gene pairs. Right panels: examples of highly (Sox2) and poorly (Gata5) correlated TFs across species. (D and E) Function, not sequence, predicts gene expression conservation: (D) Orthologs with highly conserved expression patterns across species are enriched in TF-associated GO terms. P-values show Bonferroni-corrected binomial test results. (E) Protein sequence conservation is not correlated with gene expression conservation (r = 0.01; P = 0.6).
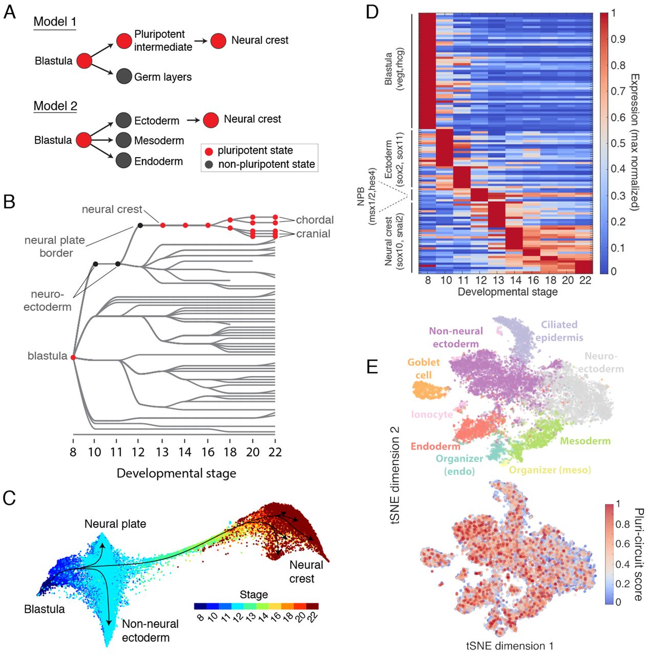
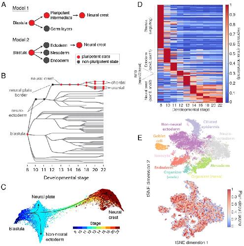
Fig. 7 Assessing the retention of pluripotency during neural crest development.
(A) Contrasting models of neural crest development. Model 1: neural crest emerges from an intermediate population that retains blastula pluripotency (29). Model 2: neural crest emerges from ectoderm and reactivates pluripotency. (B) Ancestors inferred from scRNA-seq support model 2, where neural crest derives from neural cells at the neural plate border. (C) Single-cell visualization (SPRING) of neuroectoderm, non-neural ectoderm, and neural crest also indicates that neural crest derives from the neural plate border. (D) Neural crest differentiation involves hundreds of >3-fold dynamic marker genes. (E) At stage 11, the shared pluripotency circuit proposed by Buitrago-Delgado et al. (30) - foxd3, c-myc (myca), id3, tfap2a, ventx2.1, ets1, and snai1 and pou3f5.2 - is expressed broadly in nonpluripotent cells. Score shows normalized aggregate expression; see fig. S18 for individual genes.
Achim,
High-throughput spatial mapping of single-cell RNA-seq data to tissue of origin.
2015, Pubmed
Achim,
High-throughput spatial mapping of single-cell RNA-seq data to tissue of origin.
2015,
Pubmed Akkers,
A hierarchy of H3K4me3 and H3K27me3 acquisition in spatial gene regulation in Xenopus embryos.
2009,
Pubmed
,
Xenbase Arendt,
The origin and evolution of cell types.
2016,
Pubmed Blitz,
A catalog of Xenopus tropicalis transcription factors and their regional expression in the early gastrula stage embryo.
2017,
Pubmed
,
Xenbase Briggs,
Mouse embryonic stem cells can differentiate via multiple paths to the same state.
2017,
Pubmed Buitrago-Delgado,
NEURODEVELOPMENT. Shared regulatory programs suggest retention of blastula-stage potential in neural crest cells.
2015,
Pubmed
,
Xenbase Cao,
Comprehensive single-cell transcriptional profiling of a multicellular organism.
2017,
Pubmed Chen,
RNA imaging. Spatially resolved, highly multiplexed RNA profiling in single cells.
2015,
Pubmed Cohen,
Turning straw into gold: directing cell fate for regenerative medicine.
2011,
Pubmed Davis,
The fate of cells in the tailbud of Xenopus laevis.
2000,
Pubmed
,
Xenbase Forman,
Determination and cellular commitment in the embryonic amphibian mesoderm.
1980,
Pubmed Harland,
A new view of embryo development and regeneration.
2018,
Pubmed Heasman,
Fates and states of determination of single vegetal pole blastomeres of X. laevis.
1984,
Pubmed
,
Xenbase Heasman,
Patterning the early Xenopus embryo.
2006,
Pubmed
,
Xenbase Hemberger,
Epigenetic dynamics of stem cells and cell lineage commitment: digging Waddington's canal.
2009,
Pubmed Ho,
Chromatin remodelling during development.
2010,
Pubmed Hontelez,
Embryonic transcription is controlled by maternally defined chromatin state.
2015,
Pubmed
,
Xenbase Hu,
Multilineage gene expression precedes commitment in the hemopoietic system.
1997,
Pubmed John,
Chromatin accessibility pre-determines glucocorticoid receptor binding patterns.
2011,
Pubmed Karaiskos,
The Drosophila embryo at single-cell transcriptome resolution.
2017,
Pubmed Karimi,
Xenbase: a genomic, epigenomic and transcriptomic model organism database.
2018,
Pubmed
,
Xenbase Klein,
Droplet barcoding for single-cell transcriptomics applied to embryonic stem cells.
2015,
Pubmed
,
Xenbase Laslo,
Multilineage transcriptional priming and determination of alternate hematopoietic cell fates.
2006,
Pubmed Liu,
Fli1 acts at the top of the transcriptional network driving blood and endothelial development.
2008,
Pubmed
,
Xenbase Lubeck,
Single-cell in situ RNA profiling by sequential hybridization.
2014,
Pubmed Macosko,
Highly Parallel Genome-wide Expression Profiling of Individual Cells Using Nanoliter Droplets.
2015,
Pubmed MONOD,
Teleonomic mechanisms in cellular metabolism, growth, and differentiation.
1961,
Pubmed Nagasawa,
Evolutionary Changes in the Developmental Origin of Hatching Gland Cells in Basal Ray-Finned Fishes.
2016,
Pubmed Newport,
A major developmental transition in early Xenopus embryos: II. Control of the onset of transcription.
1982,
Pubmed
,
Xenbase Newport,
A major developmental transition in early Xenopus embryos: I. characterization and timing of cellular changes at the midblastula stage.
1982,
Pubmed
,
Xenbase Ravasi,
An atlas of combinatorial transcriptional regulation in mouse and man.
2010,
Pubmed Reiter,
Gata5 is required for the development of the heart and endoderm in zebrafish.
1999,
Pubmed
,
Xenbase Satija,
Spatial reconstruction of single-cell gene expression data.
2015,
Pubmed Savova,
Transcriptomic insights into genetic diversity of protein-coding genes in X. laevis.
2017,
Pubmed
,
Xenbase Segerdell,
Enhanced XAO: the ontology of Xenopus anatomy and development underpins more accurate annotation of gene expression and queries on Xenbase.
2013,
Pubmed
,
Xenbase Segerdell,
An ontology for Xenopus anatomy and development.
2008,
Pubmed
,
Xenbase Shu,
Induction of pluripotency in mouse somatic cells with lineage specifiers.
2013,
Pubmed Thomson,
Pluripotency factors in embryonic stem cells regulate differentiation into germ layers.
2011,
Pubmed Trapnell,
The dynamics and regulators of cell fate decisions are revealed by pseudotemporal ordering of single cells.
2014,
Pubmed UniProt Consortium,
Update on activities at the Universal Protein Resource (UniProt) in 2013.
2013,
Pubmed Velten,
Human haematopoietic stem cell lineage commitment is a continuous process.
2017,
Pubmed Wagner,
Single-cell mapping of gene expression landscapes and lineage in the zebrafish embryo.
2018,
Pubmed Walmsley,
Adult and embryonic blood and endothelium derive from distinct precursor populations which are differentially programmed by BMP in Xenopus.
2002,
Pubmed
,
Xenbase Wardle,
Refinement of gene expression patterns in the early Xenopus embryo.
2004,
Pubmed
,
Xenbase Weber,
A role for GATA5 in Xenopus endoderm specification.
2000,
Pubmed
,
Xenbase Weinreb,
SPRING: a kinetic interface for visualizing high dimensional single-cell expression data.
2018,
Pubmed Weinreb,
Fundamental limits on dynamic inference from single-cell snapshots.
2018,
Pubmed Weintraub,
The MyoD family and myogenesis: redundancy, networks, and thresholds.
1993,
Pubmed Yasutomi,
Electron microscopic study on the xanthophore differentiation in Xenopus laevis, with special reference to their pterinosomes.
1972,
Pubmed
,
Xenbase