|
Fig. 1.
Optimised LiCl and UV treatments of X. tropicalis embryos perturb their DV axis determination in line with the original experiments in X. laevis. (A-C) DV perturbations in X. tropicalis embryos caused by LiCl or UV treatments. (A) Phenotypical morphologies. (B) WMISH of dorsal (noggin) and ventral (bmp4) markers in mid-gastrula embryos. (C) RT-qPCR of dorsal (gsc and noggin) and ventral (bmp4 and wnt8a) markers in mid-gastrula embryos. Error bars, standard error of the mean (SEM) of biological triplicates. Student's two-tailed t-test: *, pâ<â0.1; **, pâ<â0.05; and ***, pâ<â0.01. DAI, dorso-anterior index. |
|
Fig. 2.
UV-treated embryos are transcriptionally more closely related to unperturbed embryos than LiCl-treated embryos. (A) Principal component analysis (PCA) of five biological replicates for each condition. (B-D) Identification of affected genes: transcriptional fold change ≥ 2 with FDR ≤ 1%. (C,D) MA plots of transcriptional fold changes against base mean expressions between indicated conditions. |
|
Fig. 3.
Sensitive transcriptomics of DV axis determination. (A) Differential expression analysis between LiCl- and UV-treated embryos. (B) MA plots of transcriptional fold changes against base mean expressions between indicated conditions. Identification of affected genes: transcriptional fold change ≥ 2 with FDR ≤ 1%.
|
|
Fig. 4.
LiCl and UV treatments affect DV axis determination and neural induction. Plots show the number of upregulated genes and associated hypergeometric p-values of enrichment for specific biological processes (BPs) of the Gene Ontology (GO) project. Selected BPs refer to early developmental processes (A), signalling (B) and differentiation of germ layers and their derivatives (C). |
|
Fig. 5.
Comparison with differential gene expression across DV axis confirms that LiCl and UV treatments generate dorso-neuralised and ventro-epidermalised embryos. (A) Venn diagram of differential gene expression between LiCl and UV (LiCl vs UV, stage 11.5) and across DV axis (DMZ vs VMZ, stage 10â10.25; Blitz et al., 2017). (B) Regression plot of indicated transcriptional fold changes for differential gene expression across the DV axis (Blitz et al., 2017). Pearson coefficient, Ï = 0.88. Student's two-tailed t-test, p = 2e-39. (C) Procedure to find X. laevis orthologues of the X. tropicalis DV core genes via Xenbase (XB) gene identities. L and S refer to gene's location on either the long or short chromosome. If both S and L genes were present, the latter were selected since the L subgenome has been shown to better resemble the ancestral condition ( Session et al., 2016). (D) Heatmap of transcriptional fold changes (FC) of DV core genes between indicated conditions. Gene names in bold are part of the early dorsal β-catenin gene signature (Ding et al., 2017). |
|
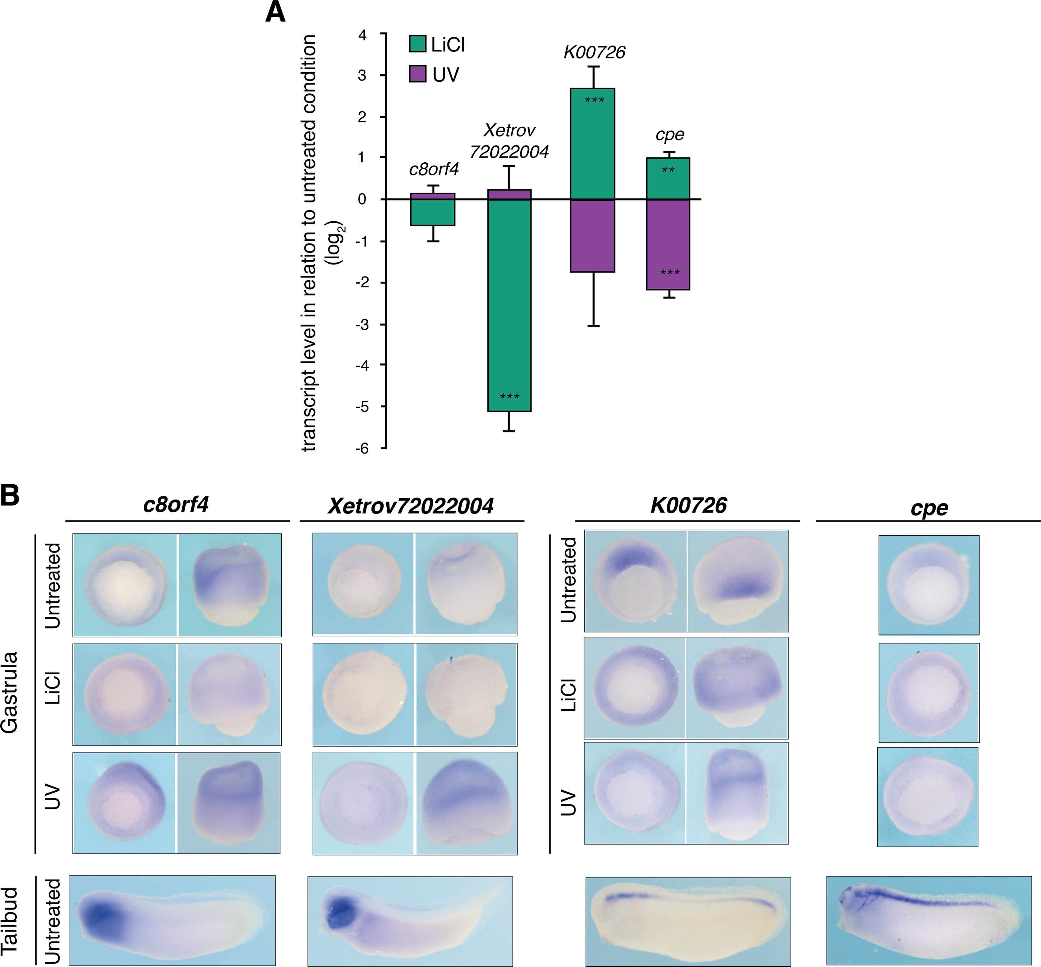
Fig. 6.
Expression analysis of uncharacterised genes identified by the means of nongenetic axis perturbation and comparative transcriptomics. RT-qPCR (A) and WMISH (B) of c8orf4, Xetrov72022004, K00726 and cpe. (A) Error bars, SEM of biological triplicates. Student's two-tailed t-test: *, pâ<â0.1; **, pâ<â0.05; and ***, pâ<â0.01. (B) Mid-gastrula stages, vegetal and lateral view except for cpe with vegetal view only; and mid-tailbud stage, lateral view. |
|
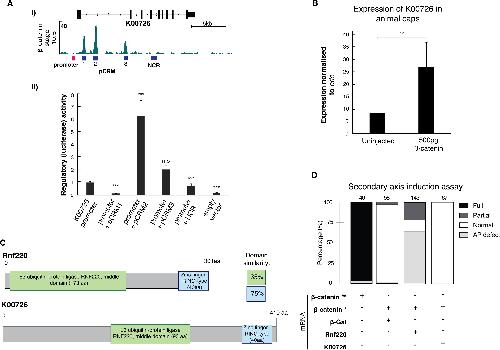
Fig. 7.
RNF220-like ubiquitin ligaseK00726is a β-catenin-responsive dorsal marker. (A) (i) Genomic snapshot of DNA occupancy of β-catenin (Nakamura et al., 2016) at the K00726 locus in early gastrula embryos. (ii) Luciferase assay for indicated constructs containing K00726 promoter, putative cis-regulatory modules (pCRM) 1â3 or negative control region (NCR). Genomic position of these genomic elements are shown in (i). Reporter activity was normalised to basal activity of the K00726 promoter. Error bars, SEM of biological duplicates. Student's two-tailed t-test: ***, pâ<â0.01; n.s, not significant. (B) RT-qPCR of K00726 in animal caps derived from embryos injected with and without 500âpg of β-catenin mRNA. Error bars, SEM of biological triplicates. Student's two-tailed t-test: **, pâ<â0.05. (C) Representation of Rnf220 and K00726 protein including known domains. Comparison of the domain sequences revealed that the E3 ubiquitin ligase and zinc-finger RING-type domain have 35% and 75% conservation, respectively. (D) Morphological outcomes of the secondary axis induction assay: AP defect, smaller or kinked antero-posterior axis; partial, secondary axis formed without cement gland; full, secondary axis formed with cement gland. Amount of injected mRNA: β-catenin**, 250â500âpg; β-catenin*, 5â25âpg (subthreshold); β-Gal, K00726 and Rnf220, 500â1000âpg. At the top of each bar is the total number of analysed embryos. |
|
Fig. S1.
Verification of UV- and LiCl-induced DV axis perturbation. (A,B) WMISH of dorsal (chordin and goosecoid), ventral (wnt8a) and mesoderm markers (not and mesogenin1 [msgn1]) under indicated conditions at mid-gastrula stage. (C) RT-qPCR of several mesodermal markers under indicated conditions in mid-gastrula embryos. Error bars, SEM of biological triplicates. Student's two-tailed t-test: *, pâ<â0.1; **, pâ<â0.05; and ***, pâ<â0.01. |
|
Fig. S2.
Linking LiCl/UV-induced transcriptional changes to antero-posterior development. (A) Heatmap of transcriptional fold changes between LiCl- and UV-treated embryos of genes associated with anterior development (brain) and posterior (somitogenesis) development. (B) Stacked bar graph showing the number of genes that are upregulated in either LiCl- or UV-treated embryos and the GO term associated with the gene. Fisher’s exact test (p = 0.007) suggests that genes upregulated in LiCl- or UV-treated embryos influence anterior and posterior development, respectively. |
|
Fig. S3.
Gene set enrichment analysis of differentially expressed genes between LiCl- and UV-treated embryos not captured by the comparative transcriptomics of DMZ and VMZ. (A-C) Analysis of genes differentially expressed between LiCl- and UV-treated embryos, but not captured by the transcriptional comparison of DMZ and VMZ. Heatmap (A) and regression plot (B) of indicated transcriptional comparisons. (B) Pearson coefficient, ρ = 0.34. Student’s two-tailed t-test, p = 1.4e-35. (C) Plots show the number of upregulated genes and associated hypergeometric p-values of enrichment for specific biological processes (BPs) of the Gene Ontology (GO) project. Selected BPs refer to early developmental processes (i), signalling (ii), and differentiation of germ layers and their derivatives (iii). |
|
Fig. S4.
Comparative transcriptomics of DV axis determination. (A) Pairwise Pearson correlations of indicated transcriptional comparisons of the DV core genes. This includes work from Blitz et al. (2017) and Ding et al., 2017a ; Ding et al., 2017b. Conditions were clustered according to Euclidean distances. (B) Venn diagram comparing genes identified as differentially expressed between indicated conditions (transcriptional fold change ≥ 2 with FDR ≤ 1%). LiCl/untreated (stage 11.5), LiCl/UV (stage 11.5), LiCl/untreated (stage 10.5; Ding et al., 2017) and LiCl/βcatMO (stage 10.5; Ding et al., 2017). |
|
tcim ( transcriptional and immune response regulator ) gene expression in Xenopus tropicalis embryo, assayed via in situ hybridization, NF stage 11, vegetal view, dorsal up |
|
tcim ( transcriptional and immune response regulator ) gene expression in Xenopus tropicalis embryo, assayed via in situ hybridization, NF stage 28, lateral view, anterior left, dorsal up. |
|
cpe (carboxypeptidase E) gene expression in Xenopus tropicalis embryo, assayed via in situ hybridization, NF stage 11, vegetal view, dorsal up.
|
|
cpe (carboxypeptidase E) gene expression in Xenopus tropicalis embryo, assayed via in situ hybridization, NF stage 28, lateral view, anterior left, dorsal up.
|
|
LOC100492804 (E3 ubiquitin-protein ligase Rnf220-like) gene expression in Xenopus laevis embryo, assayed via in situ hybridization, NF stage 11, vegetal view, dorsal up. |
|
LOC100492804 (E3 ubiquitin-protein ligase Rnf220-like) gene expression in Xenopus laevis embryo, assayed via in situ hybridization, NF stage 28, lateral view, anterior left, dorsal up. |
|
LOC100486385 (uncharacterized LOC100170590) gene expression in Xenopus laevis embryo, assayed via in situ hybridization, NF stage 28, lateral view, anterior left, dorsal up. |